Abstract
We previously used a disease-specific B cell receptor (BCR) point mutation (IGLV3-21R110) for selective targeting of a highrisk subset of chronic lymphocytic leukemia (CLL) with chimeric antigen receptor (CAR) T cells. Since CLL is a disease of the elderly and a significant fraction of patients is not able to physically tolerate CAR T-cell treatment, we explored bispecific antibodies as an alternative for precision targeting of this tumor mutation. Heterodimeric IgG1-based antibodies consisting of a fragment crystallizable region (Fc) attached to both an anti-IGLV3-21R110 Fab and an anti-CD3 (UCHT1) single chain variable fragment (R110-bsAb) selectively killed cell lines engineered to express high levels of the neoepitope as well as primary CLL cells using healthy donor and CLL patient-derived T cells as effectors. R110-bsAb spared polyclonal human B cells (as opposed to CD19-targeting blinatumomab) as well as CD34+ human stem cells. Yet, R110-bsAb induced lower T-cell activation than blinatumomab with primary CLL cells likely due to lower expression of target antigen. In vivo, R110- bsAb specifically killed IGLV3-21R110-expressing cell lines and CLL cells while sparing peripheral blood mononuclear cells. These findings highlight bispecific antibodies as a potential off-the-shelf immunotherapy for high-risk CLL patients, offering selective targeting while preserving healthy B cells.
Introduction
The treatment landscape for chronic lymphocytic leukemia (CLL) has undergone profound changes, evolving from predominantly chemotherapy and antibody combinations to the use of small molecule inhibitors targeting the B-cell receptor (BCR) and BCL2 pathways.1-3 With these novel therapies, life expectancy is now approaching that of the general population.3 However, certain patient subsets do not yet experience the same benefits, highlighting the need for novel treatment options.3 These include patients from stereotypic BCR subsets, which may have a poor prognosis and derive only limited long-term benefits from current approaches, including BCR pathway-targeted therapies.4-6 Stereotypic subsets are characterized by distinct complementarity-determining region 3 (CDR3) sequence motifs, oligomeric membrane organization, and autonomous signaling through BCR-BCR interactions.1,7-11 Stereotypy may also extend to the BCR’s light chain.10,12,13 The IGLV3-21R110 subset is one such light chain-defined subset that typically exhibits an aggressive clinical course.11,13-16 IGLV3-21R110 is expressed in 10-15% of unselected CLL patients but is over-represented in cases requiring treatment.13,16 Functionally, the G-to-R exchange at position 110 of the IGLV3-21 light chain, along with several conserved amino acids in the heavy chain, confers autonomous signaling capacity to the BCR by mediating self-interactions.13,14,16
Since the IGLV3-21R110 BCR is specific to CLL and acts as a critical tumor driver, we hypothesized that targeting this receptor would spare normal B cells and that it bears a low risk of epitope escape due to its functional relevance. Additionally, the absence of persistent B cell aplasia could reduce infection-related complications and preserve vaccination responses.17 To this end, we previously developed IGLV3-21R110-targeted CAR T cells and demonstrated their function in vitro and in vivo, providing proof-of-concept that this targeting approach may be feasible.18
In this study, we investigated whether our precision therapy approach could be adapted into an off-the-shelf bispecific antibody format to extend its applicability to a broader range of CLL patients, including those too frail for CAR T-cell therapy.
Methods
Cell lines, primary chronic lymphocytic leukemia and healthy donor blood cells
Cell lines (DMSZ) and IGLV3-21R110 or IGLV3-21G110 light chain expressing variants thereof were generated as previously described.18 Blood samples from CLL patients were collected after informed consent as approved by the ethics committees of the Universities of Hamburg–Eppendorf, Halle-Wittenberg, and Basel. The clinical characteristics of these patients are to be found in Online Supplementary Table S1. Peripheral blood mononuclear cells (PBMC) were isolated by Ficoll gradient centrifugation. In addition, if necessary, Pan T cells, Pan B cells or CD34+ hematopoietic stem cells were isolated via magnetic-activated cell sorting (MACS, Miltenyi Biotec).
Bispecific antibody constructs
The bispecific antibody construct is derived from the humanized antigen-binding fragment (Fab) of the IGLV3-21R110-specific antibody from AVA Lifescience GmbH (Denzlingen, Germany; patent EP 4 227 322 A1). The R110 bispecific antibody (R110-bsAb) was designed as a heterodimeric IgG1-based antibody consisting of a fragment crystallizable region (Fc) with knob-into-whole mutations19 attached to an anti-IGLV3-21R110 Fab and an anti-CD3 (UCHT1) single chain variable fragment (anti-CD3 scFv). L234A and L235A point mutations were induced to reduce unspecific Fc-FcR interactions.20
Bispecific antibody production and purification
Antibody production was performed using CHO-S cells and the MaxCyte STX Scalable Transfection Systems.21,22 For purification, antibody was isolated from supernatant with Capture SelectTM CH1 Affinity Matrix (Thermo Fisher Scientific). Multimers were excluded via size exclusion chromatography using the Äkta Chromatography System (Cytiva). Blinatumomab was used as positive control.23
In vitro cytotoxicity assay and cytokine quantification
For in vitro cytotoxicity assays, 2x104 target cells (NALM-6 Luc (-R110), NALM-6, RAJI or OCI-LY1 (G110/R110)) or 4x104 primary CLL cells were used. bsAb-dependent T-cell activation was determined using flow cytometry. Target cell lysis and fold-change calculation of activation markers is described in the Online Supplementary Appendix. IFN-γ release was quantified using the LEGENDplex immunoassay (Biolegend).
In vivo killing assays
All studies with mice were performed in accordance with the respective animal welfare regulations, approved by the respective board/committee: the local ethics committee of Basel-Stadt, Switzerland (approval: 3036, license: 1007-2H), the Institutional Animal Care and Use Committee (IACUC) of the Feinstein Institute for Medical Research (approval: 24-1114, AAALAC: 000751) and the veterinary office of the canton of Zurich, Switzerland (license: ZH067/2023).
For xenografts, activated healthy donor T cells were expanded for nine days in culture. A total of 10 NSG (NOD/ SCID/IL2rγnull) mice were injected subcutaneously (s.c.) into the right flank with 2x106 NALM-6 R110 lymphoma cells. On day 7, 3x106 expanded healthy donor T cells were injected intravenously either alone or with R110-bsAb (0.5 mg/kg/ dose). Subsequently, animals were treated biweekly with R110-bsAb for a total of 5 times. Tumor volume was measured every 2-3 days starting on day 10.
Patient-derived xenograft assays were performed as described previously.24 After ten days, the mice were divided equally into three groups (N=5/group) and treated intravenously with either PBS, 0.25 μg/g R110-bsAb or 0.25 μg/g blinatumomab. Bispecific antibodies were further readministered biweekly. After three weeks, mice were sacrificed and spleens were harvested. T and B cells were quantified by flow cytometry.
Lastly, the effect of R110-bsAb on healthy, polyclonal PBMC was analyzed using 3-5-month-old NFA2 mice that were injected intraperitoneally (i.p.) with 2.5x106 PKH26-labeled PBMC originating from two different donors, either alone or in presence of 0.25 μg/g of R110-bsAb or blinatumomab (in total N=18). After 16 hours, the mice were sacrificed, and peritoneal cells were collected via lavage and analyzed by flow cytometry.
Additional details of the methods are provided in the Online Supplementary Appendix.
Results
Anti-IGLV3-21R110 bispecific antibodies mediate epitope-selective tumor cell lysis in vitro
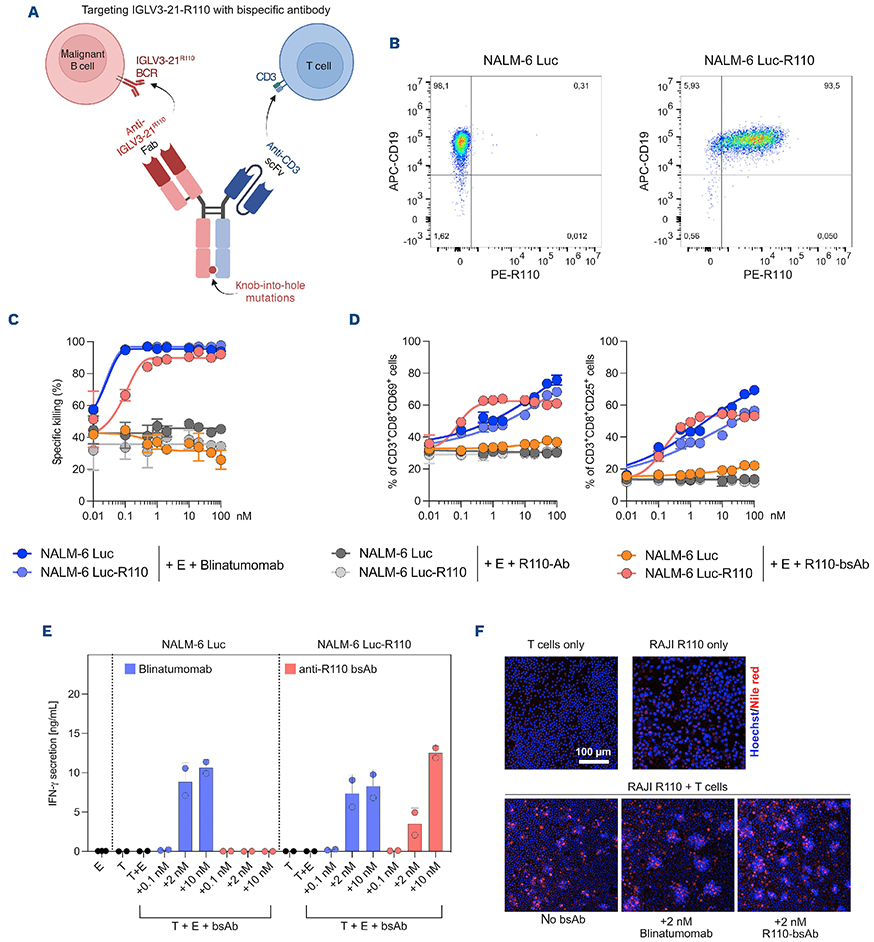
For the treatment of CLL patients with the IGLV3-21R110 light chain mutation (R110), we developed a bispecific antibody construct containing a R110-specific binding moiety coupled to the anti-CD3 domain UCHT1 (Figure 1A).
Cell lines expressing a recombinant BCR containing the IGLV3-21R110 or a corresponding wild-type IGLV3-21G110 light chain were generated as described in a previous project (Figure 1B).18 The conditions for co-culture experiments were set up using the NALM-6 Luc cell line as target cells with different ratios of healthy donor T cells as effector cells (effector to target ratios; E:T) and the anti-CD19 bispecific T-cell engager blinatumomab as positive control at the previously established concentration of 2 nM (Online Supplementary Figure S1A).25,26 In addition, we used primary R110-negative CLL cells as target cells (Online Supplementary Figure S1B). In both settings, an E:T ratio of 5:1 appeared to allow for efficient lysis of both the target cell line and primary CLL cells.
Co-culture of NALM-6 Luc-R110 cells with healthy donor T cells and increasing concentrations of R110-bsAb showed increasing levels of epitope-selective lysis of the NALM-6 Luc-R110 cell line, while control NALM-6 Luc cells were unaffected (Figure 1C). Blinatumomab equally lysed both CD19-positive cell lines independently of the R110 epitope (Figure 1C). Without the addition of bispecific antibodies, only baseline levels of killing were observed. If no effector cells were present or the antibody did not have an anti-CD3 domain, as in the case of the monospecific antibody R110-Ab, no specific killing above baseline occurred (Online Supplementary Figure S1C). This suggests that R110-bsAb killing was mediated by engagement of effector T cells (Figure 1C). Cell lysis was accompanied by expression of CD25 and CD69 on the activated CD8+ T cells (Figure 1D). These results were reproducible with alternative B-cell lines transduced to express the R110-epitope such as NALM-6 (without Luciferase), OCI-LY1 and RAJI (Online Supplementary Figure S2A, B). To confirm specificity for the R110 point mutation, we included for each cell line a variant expressing the IGLV3-21 light chain in wild-type configuration (G110). As expected, these wild-type variants were unaffected by R110-bsAb treatment (Online Supplementary Figure S2A, B). The mutation-specific pattern was also observed if IFN-γ secretion was used as a read-out (Figure 1E). Since the RAJI cell line transduced to express the R110 neoepitope showed lowest killing rates by flow cytometry (Online Supplementary Figure S2A), we wished to further corroborate our findings by confocal microscopy.
RAJI R110 showed extensive cluster formation upon R110-bsAb treatment suggesting sufficient T-cell engagement (Figure 1F).
T cells lyse primary chronic lymphocytic leukemia cells in the presence of R110-directed bispecific antibodies
We chose a CLL case with known R110-expression and a R110-negative case to test our R110-bsAb compared to CD19-directed blinatumomab in a setting of primary human CLL cells (Figure 2A). The mean fluorescence intensity (MFI) of the BCR carrying the R110 mutation is notably reduced in primary CLL as compared to transduced cell lines (Figure 2B). Nevertheless, R110 epitope-specific patterns of cell lysis were observed with primary human CLL cells as targets using the lysis assay described above (Figure 2C). Blinatumomab lysed primary CLL cells independently of R110 status (Figure 2C). R110-bsAb and blinatumomab dosing required for optimal lysis was higher in this model using primary CLL cells as compared to the cell line model. This was also reproducible when testing the R110-positive cells from a second patient (Online Supplementary Figure S3). T-cell activation accompanied the observed effects, but blinatumomab more potently induced T-cell activation than R110-bsAb (Figure 2D, E). We noted very similar activation patterns for CD4 and CD8 (Figure 2D, E). Since T-cell activation by the two T-cell engaging antibodies was equal in the cell line model with high expression of the target antigens CD19 and R110, the differences in the assays with primary cells were interpreted to be related to lower R110 antigen density in CLL, as previously shown (Figure 2B).18
R110-directed bispecific antibodies spare polyclonal human B cells, peripheral blood mononuclear cells and hematopoietic stem cells
T cells in the presence of R110-bsAb did not lyse and were not activated by polyclonal human B cells (BC) at an E:T ratio of 5:1 (Figure 3A-C). In conditions with blinatumomab, cell lysis and T-cell activation were observed with polyclonal human B cells as target cells, as expected (Figure 3A-C). To explore B cell lysis in a more natural setting, we used healthy donor derived peripheral blood mononuclear cells (PBMC) and treated them with R110-bsAb. The natural E:T ratio in these samples was 9:1 and was, therefore, even higher than in the previous experiments. T cells in the presence of R110-bsAb did not lyse and were not activated by PBMC, while with blinatumomab lysis and activation were observed (Figure 3A-C).
Since the R110-epitope is tumor-specific, we did not expect any reactivity with normal tissues. To explicitly rule out stem cell toxicity, we included hematopoietic CD34-positive stem cells (HSC) in our co-culture experiment. CD19-negative HSC were isolated from a leukapheresis product of a human donor by CD34 sorting. As expected, no killing or activation of T cells was observed with R110-bsAb (Figure 3A-C).
Figure 1.Precision targeting the IGLV3-21R110 neoepitope with bispecific antibodies. (A) Schematic depiction of the design and mechanism of action of R110-bsAb. Created with BioRender.com. (B) Expression of CD19 and the IGLV3-21R110 BCR on the cell surface of NALM-6 Luc and NALM-6 Luc-R110 cell lines. (C) Specific killing of NALM-6 Luc and NALM-6 Luc-R110 target cells via bispecific antibody T-cell engagement with an effector cell (E) to target cell (T) (E:T) ratio of 5:1 after 24 hours (hr). Healthy donor (HD) T cells were used as effector cells with blinatumomab or with the monospecific R110-Ab serving as a control. Killing was normalized to the cell viability of target cells in absence of effector cells or bispecific antibodies. (D) Expression of activation markers CD69 and CD25 on CD8+ HD T cells after the 24-hr co-culture with NALM-6 Luc or NALM-6 Luc-R110 cells (E:T = 5:1) and a non-serial dilution of bispecific antibodies blinatumomab, R110-Ab and R110-bsAb. Each point represents the mean of at least two technical replicates with error bars as standard deviation (SD). A non-linear regression analysis was performed to evaluate how specific killing or T-cell activation changes upon increasing bsAb concentration. (E) IFN-γ secretion in supernatants harvested after 24 hr of co-culture with healthy donor T cells and indicated target cells. (F) Confocal microscopy pictures representative for target-effector cell engagement after 24 hr incubation with 2 nM blinatumomab or R110-bsAb stained with Hoechst for cell nucleus and Nile Red for cytoplasm. E: effector cells; T: target cells.
Figure 2.Specificity and activity of R110-bsAb against primary chronic lymphocytic leukemia cells. (A) Expression of CD19 and the IGLV3-21R110 BCR on the cell surface of primary CLL462 (R110 negative) and CLL472 (R110 positive). (B) Mean fluorescence intensity (MFI) of the IGLV3-21R110 BCR expression on cell lines and on primary IGLV3-21R110 negative and IGLV3-21R110 positive chronic lymphocytic leukemia (CLL) cells. (C) Specific target cell lysis of primary target cells CLL462 (R110 negative) and CLL472 (R110 positive) after 24 hours (hr) of co-culture with HD T cells. An effector cell (E) to target cell (T) (E:T) ratio of 5:1 was used in combination with a non-serial dilution of R110-bsAb or blinatumomab. Cell lysis was normalized to the cell lysis of target cells without effector cells or bispecific antibody. (D) Percentage of CD69 and CD25 activation marker expressing CD8+ healthy donor (HD) T cells after a 24-hr co-culture with primary CLL samples (E:T = 5:1) and a non-serial dilution of the bispecific antibodies. (E) Percentage of CD69 and CD25 activation marker expressing CD4+ HD T cells after a 24-hr co-culture with primary CLL samples (E:T = 5:1) and a non-serial dilution of bispecific antibodies blinatumomab and R110-bsAb. Each point represents the mean of two technical replicates with error bars as standard deviation (SD). A non-linear regression analysis was performed to evaluate the effects of increasing bsAb concentration on target cell killing and effector cell activation. E: effector cells; T: target cells.
Figure 3.Absence of cytotoxic effects of R110-bsAb on the healthy immune cell repertoire and hematopoietic stem cells. (A) Specific cell lysis of healthy B cells (BC, PBMC) or hematopoietic stem cells (HSC) after 24 hours (hr) of co-culture with HD T cells in either an allogenic (E:T = 5:1) or an autologous (E:T = 9:1) system. For the allogenic systems, target cells were isolated from healthy peripheral blood mononuclear cells (PBMC) and incubated with sorted effector cells and 100 nM blinatumomab or R110-bsAb. In the autologous system, PBMC were incubated directly after the addition of 100 nM of bispecific antibodies. Cell lysis was normalized to the baseline cell lysis without bispecific antibody. Each dot represents a technical replicate. (B and C) Percentage of activation marker expressing CD8+ (B) or CD4+ (C) T cells after 24-hr co-culture of HD T cells cultured with BC, HSC (E:T = 5:1) or PBMC (E:T = 9:1) and a non-serial dilution of blinatumomab or R110-bsAb. Non-linear regression analyses were performed to highlight the dose-dependent upregulation of T-cell activation due to T-cell engagement. Each dot represents the mean of at least three technical replicates with error bars as Standard Deviation (SD). For statistical analysis, an ordinary one-way Analysis of Variance (ANOVA) combined with a Šidák’s multiple comparisons test was used. BC: B cells; E: effector cells; T: target cells.
Chronic lymphocytic leukemia patient-derived T cells lyse target cells in the presence of R110-directed bispecific antibodies
To better simulate the patient setting, we next asked if this targeting principle is also applicable to primary CLL T cells. We, therefore, isolated T cells from a total of 3 CLL patients and 3 healthy donors and used them as effector cells in co-culture assays using the OCI-LY1 R110 model system. Indeed, the epitope-specific patterns of cell lysis were equally observed with primary CLL-derived T cells as effector cells using the lysis and activation assays described above (Figure 4A-C). Blinatumomab showed epitope-independent killing with primary CLL-derived T cells in this cell line model (Figure 4A-C).
R110-directed bispecific antibodies are efficacious in xenograft IGLV3-21R110-models
Next, we evaluated the in vivo efficacy of our R110-bsAb in three different mouse models. We engrafted NSG mice with NALM-6 R110 cells and administered repeated treatments of the R110-bsAb, while untreated mice served as controls (Figure 5A). Monitoring tumor growth over time, we observed exponential tumor growth in mice without treatment starting 20 days post tumor injection (Figure 5B). In contrast, tumor growth was effectively suppressed in mice treated with the R110-bsAb (Figure 5B). To further validate the therapeutic efficacy of R110-bsAb, a human CLL PBMC xenograft mouse model was generated from an R110-positive patient (patient ID: CLL472). NSG mice were injected intravenously with patient CLL472-derived PBMC and T cells in a 40:1 ratio and treated with R110-bsAb or blinatumomab biweekly for three weeks starting ten days post CLL PBMC injection (Figure 5C). After sacrificing the mice, the distribution of human CD3+ and CD19+ cells in the mouse spleen was analyzed by flow cytometry. We observed a nearly complete clearance of B cells form the spleen of R110-bsAb- and blinatumomab-treated mice (Figure 5D, right panel). Mice treated with PBS retained high levels of B cells. Importantly, there was no significant difference between the CD3+ T-cell counts after R110-bsAb and after blinatumomab administration (Figure 5D, left panel).
Finally, injecting NFA2 mice with human healthy donor polyclonal PBMC and our R110-bsAb revealed no significant reduction in the B-cell population compared to the non-injected mice (Figure 5E, F). In contrast, blinatumomab treatment led to a significant decrease in B-cell numbers compared to pre-injection levels or R110-bsAb treatment (Figure 5F).
Discussion
Cell-based and bispecific antibody-based immunotherapies have become essential treatment options for patients with B-cell lymphomas, achieving long-term remission in many patients.27-34 However, in CLL, these therapies are not as widely used as in other lymphomas.35 Currently in the USA, only CD19 CAR T cells have been approved for CLL, and, so far, no bispecific antibody therapies have been approved.31,35 One challenge in using these treatments is the eradication of the entire B-cell lineage, potentially leading to infectious complications and lack of response to vaccination.17,36 Since CLL patients are often elderly and frail, the applicability of CAR T-cell therapy may, in general, also be somewhat compromised by more severe side effects compared to bispecific antibodies.37-39 Consequently, there is a need for targeted and tolerable therapeutic approaches especially for patients with high-risk disease.
Figure 4.Comparison of R110-bsAb mediated cytotoxicity and activation of healthy donor or chronic lymphocytic leukemia patient-derived T cells. (A) Specific killing of OCI-LY1-G110 and OCI-LY1-R110 cells after 24 hours (hr) of co-culture with either healthy donor (HD) T cells or chronic lymphocytic leukemia (CLL) T cells (E:T = 5:1) in combination with a non-serial dilution of blinatumomab or R110-bsAb. (B) Expression of activation markers CD69 and CD25 on CD8+ HD or CLL T cells after 24-hr co-culturing with target cells and a non-linear dilution of bispecific antibodies. (C) Expression of activation markers CD69 and CD25 on CD4+ HD or CLL T cells after 24-hr co-culturing with target cells and a non-linear dilution of bispecific antibodies. Non-linear regression analyses were performed to demonstrate the dose-response of target cell viability and effector cell activation towards bispecific antibody treatment. Each data point represents the mean of 3 different CLL patients (CLL424, CLL477, CLL479) or 3 healthy donors (HD) (HD003, HD169, HD174) with two technical replicates each. Error bars indicate the Standard Deviation (SD).
Figure 5.In vivo activity of R110-bsAb. (A) Workflow of the NALM-6 R110 cell line xenograft model. (B) Growth of NALM-6 R110 tumor cells subcutaneously engrafted in NSG mice untreated or treated with R110-bsAb every 2-3 days for three weeks. Engrafted mice treated only with T cells served as negative controls. Each data point represents one mouse with the mean tumor volume and error bars as Standard Deviation (SD). One outlier was identified by Grubbs Test and removed from the analysis. Statistical analysis was performed using two-way ANOVA combined with a Šidák’s multiple comparisons test. (C) Workflow of the primary human CLL peripheral blood mononuclear cells (PBMC) xenograft model. (D) Percentage of human CD3 and CD19 positive cells derived from spleens of NSG mice engrafted with primary CLL derived from the IGLV3-21R110-positive CLL donor CLL472. 20 million CLL PBMC were injected intravenously (i.v.) together with 0.5 million autologous, activated T cells. Starting on day 10, mice were treated with R110-bsAb, blinatumomab or PBS twice a week before being sacrificed after three weeks. Each data point represents one mouse with error bars as SD. For statistical analysis, a Kruskal-Wallis test was used. (E) Workflow of the primary human PBMC xenograft model. (F) Percentage of human CD19 positive cells in NFA2 mice injected i.p with healthy, polyclonal PBMC +/- R110-bsAb or blinatumomab. Mice were sacrificed after 16 hours and cells harvested from the peritoneum were analyzed via flow cytometry. Each dot presents one mouse injected with PBMC derived from one donor and each square represents one mouse injected with PBMC derived from another donor with error bars as SD. Statistical analysis was performed using the ordinary one-way ANOVA paired with Tukey`s multiple comparisons test. i.p.: intraperitoneal; i.v.: intravenous; s.c.: subcutaneous.
To address these challenges, we have developed a bispecific T-cell engager that targets a recurrent oncogenic point mutation in the BCR light chain of malignant CLL cells.18 The data presented here show that this bispecific approach is effective, even when using CLL-derived T cells as effector cells. Importantly, however, our construct selectively spared healthy B cells, similar to the precision targeting seen in our CAR T-cell approach.18
A critical consideration for the clinical translation of our approach is the relatively low surface expression of the mutated B-cell receptor on CLL cells.40 In our primary in vitro assays, T-cell activation and cytotoxicity were consistently lower with our specific bispecific T-cell engager than with CD19-directed bispecific antibodies, which likely reflects the reduced antigen density of the R110 target. This highlights the importance of optimizing dosing strategies to ensure sufficient T-cell engagement. Indeed, in our in vivo model, tumor regrowth was observed 11 days after the final bsAb administration, suggesting that sustained or repeated dosing may be necessary to maintain therapeutic efficacy. Moreover, it is important to acknowledge that ex vivo assays in CLL were hampered by technical limitations in this study. CLL cells are notoriously difficult to maintain in culture due to their low intrinsic vitality outside the patient’s microenvironment, which can impact the robustness and reproducibility of functional assays. This inherent fragility poses challenges for immunotherapy testing and underscores the need for cautious interpretation of ex vivo findings. Despite these challenges, this mutation-directed approach could serve as a valuable addition to existing therapies. In particular, combining lineage-specific targeting (e.g., CD19) with mutation-specific bispecific antibodies may enhance specificity, reduce off-target effects, and provide a strategy to overcome antigen escape or resistance in high-risk CLL subsets such as those carrying the R110 mutation.
Thereby, our research contributes to the broader effort of developing immunotherapies that target restricted, ideally tumor-specific, rather than lineage-specific, surface molecules. Several studies have explored this direction, notably the application of similar concepts to target clonotypic T-cell receptors (TCR) in T-cell lymphomas with antibody-drug conjugates41 or bispecific antibodies.42 However, T-cell lymphomas are less clonal, with approximately 50% of cases being oligoclonal for the TCR, which limits the applicability of this strategy.43,44 Also, in CLL, several other more tumor-specific surface molecules are currently being explored for immunotherapy, such as Siglec-645 or ROR-1.46 One of the major challenges in CLL is T-cell dysfunction, which may limit the efficacy of such therapies.38,39,47 In our study, we observed little to no reduction in the potency of T cells recruited to lyse target cells when using patient-derived effector cells of 3 individual CLL patients. Nevertheless, the efficacy of these T cells may vary between individual patients and at different stages of treatment. Before progressing to clinical trials, it will be important to conduct repeated testing with more CLL T-cell donors at different disease stages to better understand the factors influencing treatment efficacy. Given that T-cell dysfunction worsens over time in these patients,47 it may be advisable to test these strategies early in the course of high-risk IGLV3-21R110 disease.
In summary, we provide proof-of-concept for a mutation-targeted bispecific antibody approach in CLL, which warrants further study.
Footnotes
- Received February 27, 2025
- Accepted September 1, 2025
Correspondence
Disclosures
No conflicts of interest to disclose.
Contributions
MB and MP conceptualized the idea and the design of the research project. MP, SK, CW, DH, BK, JP, OC, NCh and HL supplied critical material (e.g., patient material, mouse models, cohorts). MP, CS, CF, OC and NCh established the methodology. CF, SC, JN, SS, LE, NC and MF carried out the experimental work. MB, CF, SC, JN, LE, NC and CS analyzed and interpreted the primary data. MB, CF, AE, SS and CS drafted the manuscript. All authors reviewed and revised the final version of the manuscript for publication.
Funding
This work was supported by the Swiss National Science Foundation (SNSF) [10.001.762] (to MB).
Acknowledgments
We acknowledge Anja Muskulus for the production of the R110-bsAb, as well as the flow cytometry core facility at the Department of Biomedicine, University of Basel, Switzerland, and Mihaela Barbu-Stevanovic, Cécile Cumin and Morgane Hilpert for assistance with the generation of flow cytometry data.
References
- Hallek M, Cheson BD, Catovsky D. iwCLL guidelines for diagnosis, indications for treatment, response assessment, and supportive management of CLL. Blood. 2018; 131(25):2745-2760. Google Scholar
- Bosch F, Dalla-Favera R. Chronic lymphocytic leukaemia: from genetics to treatment. Nat Rev Clin Oncol. 2019; 16(11):684-701. Google Scholar
- Hallek M, Al-Sawaf O. Chronic lymphocytic leukemia: 2022 update on diagnostic and therapeutic procedures. Am J Hematol. 2021; 96(12):1679-1705. Google Scholar
- Agathangelidis A, Darzentas N, Hadzidimitriou A. Stereotyped B-cell receptors in one-third of chronic lymphocytic leukemia: a molecular classification with implications for targeted therapies. Blood. 2012; 119(19):4467-4475. Google Scholar
- Agathangelidis A, Chatzidimitriou A, Gemenetzi K. Higher-order connections between stereotyped subsets: implications for improved patient classification in CLL. Blood. 2021; 137(10):1365-1376. Google Scholar
- Binder M, Müller F, Jackst A. B-cell receptor epitope recognition correlates with the clinical course of chronic lymphocytic leukemia. Cancer. 2011; 117(9):1891-1900. Google Scholar
- Gomes de Castro MA, Wildhagen H, Sograte-Idrissi S. Differential organization of tonic and chronic B cell antigen receptors in the plasma membrane. Nat Commun. 2019; 10(1):820. Google Scholar
- Minici C, Gounari M, Übelhart R. Distinct homotypic B-cell receptor interactions shape the outcome of chronic lymphocytic leukaemia. Nat Commun. 2017; 8:15746. Google Scholar
- Minden MD-v, Übelhart R, Schneider D. Chronic lymphocytic leukaemia is driven by antigen-independent cell-autonomous signalling. Nature. 2012; 489(7415):309-312. Google Scholar
- Stamatopoulos K, Belessi C, Hadzidimitriou A. Immunoglobulin light chain repertoire in chronic lymphocytic leukemia. Blood. 2005; 106(10):3575-3583. Google Scholar
- Stamatopoulos K, Belessi C, Moreno C. Over 20% of patients with chronic lymphocytic leukemia carry stereotyped receptors: pathogenetic implications and clinical correlations. Blood. 2006; 109(1):259-270. Google Scholar
- Kostareli E, Sutton LA, Hadzidimitriou A. Intraclonal diversification of immunoglobulin light chains in a subset of chronic lymphocytic leukemia alludes to antigen-driven clonal evolution. Leukemia. 2010; 24(7):1317-1324. Google Scholar
- Maity PC, Bilal M, Koning MT. IGLV3-21 * 01 is an inherited risk factor for CLL through the acquisition of a single-point mutation enabling autonomous BCR signaling. Proc Natl Acad Sci U S A. 2020; 117(8):4320-4327. Google Scholar
- Gemenetzi K, Psomopoulos F, Carriles AA. Higher-order immunoglobulin repertoire restrictions in CLL: the illustrative case of stereotyped subsets 2 and 169. Blood. 2021; 137(14):1895-1904. Google Scholar
- Stamatopoulos B, Smith T, Crompot E. The light chain IgLV3-21 defines a new poor prognostic subgroup in chronic lymphocytic leukemia: results of a multicenter study. Clin Cancer Res. 2018; 24(20):5048-5057. Google Scholar
- Nadeu F, Royo R, Clot G. IGLV3-21R110 identifies an aggressive biological subtype of chronic lymphocytic leukemia with intermediate epigenetics. Blood. 2021; 137(21):2935-2946. Google Scholar
- Wudhikarn K, Perales M-A. Infectious complications, immune reconstitution, and infection prophylaxis after CD19 chimeric antigen receptor T-cell therapy. Bone Marrow Transplant. 2022; 57(10):1477-1488. Google Scholar
- Märkl F, Schultheiß C, Ali M. Mutation-specific CAR T cells as precision therapy for IGLV3-21R110 expressing high-risk chronic lymphocytic leukemia. Nat Commun. 2024; 15(1):993. Google Scholar
- Merchant AM, Zhu Z, Yuan JQ. An efficient route to human bispecific IgG. Nat Biotechnol. 1998; 16(7):677-681. Google Scholar
- Pejchal R, Cooper AB, Brown ME, Vásquez M, Krauland EM. Profiling the biophysical developability properties of common IgG1 Fc effector ailencing variants. Antibodies (Basel). 2023; 12(3):54. Google Scholar
- Lutz S, Klausz K, Albici A-M. Novel NKG2D-directed bispecific antibodies enhance antibody-mediated killing of malignant B cells by NK cells and T cells. Front Immunol. 2023; 14:1227572. Google Scholar
- Steger K, Brady J, Wang W. CHO-S antibody titers >1 gram/liter using flow electroporation-mediated transient bene expression followed by rapid migration to high-yield stable cell lines. SLAS Discov. 2015; 20(4):545-551. Google Scholar
- Löffler A, Gruen M, Wuchter C. Efficient elimination of chronic lymphocytic leukaemia B cells by autologous T cells with a bispecific anti-CD19/anti-CD3 single-chain antibody construct. Leukemia. 2003; 17(5):900-999. Google Scholar
- Patten PEM, Ferrer G, Chen S-S. A detailed analysis of parameters supporting the engraftment and growth of chronic lymphocytic leukemia cells in immune-deficient mice. Front Immunol. 2021; 12:627020. Google Scholar
- Ryan W, Chris P, Paul B. Blinatumomab induces autologous T-cell killing of chronic lymphocytic leukemia cells. Haematologica. 2013; 98(12):1930-1938. Google Scholar
- Lei W, Ye Q, Hao Y. CD19-targeted BiTE expression by an oncolytic vaccinia virus significantly augments therapeutic efficacy against B-cell lymphoma. Blood Cancer J. 2022; 12(2):35. Google Scholar
- Kantarjian H, Stein A, Gökbuget N. Blinatumomab versus chemotherapy for advanced acute lymphoblastic leukemia. N Engl J Med. 2017; 376(9):836-847. Google Scholar
- Budde LE, Sehn LH, Matasar M. Safety and efficacy of mosunetuzumab, a bispecific antibody, in patients with relapsed or refractory follicular lymphoma: a single-arm, multicentre, phase 2 study. Lancet Oncol. 2022; 23(8):1055-1065. Google Scholar
- Dickinson MJ, Carlo-Stella C, Morschhauser F. Glofitamab for relapsed or refractory diffuse large B-cell lymphoma. N Engl J Med. 2022; 387(24):2220-2231. Google Scholar
- Thieblemont C, Phillips T, Ghesquieres H. Epcoritamab, a novel, subcutaneous CD3xCD20 bispecific T-cell-engaging antibody, in relapsed or refractory large B-cell lymphoma: dose expansion in a phase I/II trial. J Clin Oncol. 2023; 41(12):2238-2247. Google Scholar
- Siddiqi T, Maloney DG, Kenderian SS. Lisocabtagene maraleucel in chronic lymphocytic leukaemia and small lymphocytic lymphoma (TRANSCEND CLL 004): a multicentre, open-label, single-arm, phase 1-2 study. Lancet. 2023; 402(10402):641-654. Google Scholar
- Tong C, Zhang Y, Liu Y. Optimized tandem CD19/CD20 CAR-engineered T cells in refractory/relapsed B-cell lymphoma. Blood. 2020; 136(14):1632-1644. Google Scholar
- Wang M, Munoz J, Goy A. KTE-X19 CAR T-cell therapy in relapsed or refractory mantle-cell lymphoma. N Engl J Med. 2020; 382(14):1331-1342. Google Scholar
- Neelapu SS, Locke FL, Bartlett NL. Axicabtagene ciloleucel CAR T-cell therapy in refractory large B-cell lymphoma. N Engl J Med. 2017; 377(26):2531-2544. Google Scholar
- Borogovac A, Siddiqi T. Transforming CLL management with immunotherapy: investigating the potential of CAR T-cells and bispecific antibodies. Semin Hematol. 2024; 61(2):119-130. Google Scholar
- Hill JA, Li D, Hay KA. Infectious complications of CD19-targeted chimeric antigen receptor-modified T-cell immunotherapy. Blood. 2018; 131(1):121-130. Google Scholar
- Eichhorst B, Hallek M, Goede V. New treatment approaches in CLL: challenges and opportunities in the elderly. J Geriatric Oncol. 2016; 7(5):375-382. Google Scholar
- van Bruggen JAC, Martens AWJ, Fraietta JA. Chronic lymphocytic leukemia cells impair mitochondrial fitness in CD8+ T cells and impede CAR T-cell efficacy. Blood. 2019; 134(1):44-58. Google Scholar
- Fraietta JA, Lacey SF, Orlando EJ. Determinants of response and resistance to CD19 chimeric antigen receptor (CAR) T cell therapy of chronic lymphocytic leukemia. Nat Med. 2018; 24(5):563-571. Google Scholar
- Payelle-Brogard B, Magnac C, Alcover A, Roux P, Dighiero G. Defective assembly of the B-cell receptor chains accounts for its low expression in B-chronic lymphocytic leukaemia. Br J Haematol. 2002; 118(4):976-985. Google Scholar
- Nichakawade TD, Ge J, Mog BJ. TRBC1-targeting antibody– drug conjugates for the treatment of T cell cancers. Nature. 2024; 628(8007):416-423. Google Scholar
- Paul S, Pearlman AH, Douglass J. TCR β chain-directed bispecific antibodies for the treatment of T cell cancers. Sci Transl Med. 2021; 13(584)Google Scholar
- Willscher E, Schultheiß C, Paschold L. T-cell receptor architecture and clonal tiding provide insight into the transformation trajectory of peripheral T-cell lymphomas. Haematologica. 2024; 110(2):457-469. Google Scholar
- Thiele B, Schmidt-Barbo P, Schultheiss C, Willson E, Weber T, Binder M. Oligoclonality of TRBC1 and TRBC2 in T cell lymphomas as mechanism of primary resistance to TRBC-directed CAR T cell therapies. Nat Commun. 2025; 16(1):1104. Google Scholar
- Cyr MG, Mhibik M, Qi J. Patient-derived Siglec-6-targeting antibodies engineered for T-cell recruitment have potential therapeutic utility in chronic lymphocytic leukemia. J Immunother Cancer. 2022; 10(11):e004850. Google Scholar
- Townsend W, Leong S, Shah M. Time limited exposure to a ROR1 targeting bispecific T cell engager (NVG-111) leads to durable responses in subjects with relapsed refractory chronic lymphocytic leukemia (CLL) and mantle cell lymphoma (MCL). Blood. 2023; 142(Suppl 1):329. Google Scholar
- Rissiek A, Schulze C, Bacher U. Multidimensional scaling analysis identifies pathological and prognostically relevant profiles of circulating T-cells in chronic lymphocytic leukemia. Int J Cancer. 2014; 135(10):2370-2379. Google Scholar
Data Supplements
Figures & Tables
Article Information

This work is licensed under a Creative Commons Attribution-NonCommercial 4.0 International License.