Phosphoinositide 3-kinase δ (PI3Kδ), a lipid kinase consisting of a catalytic (p110δ, encoded by PIK3CD) and a regulatory subunit (p85, encoded by PIK3R1), generates the second messenger phosphatidylinositol (3,4,5)-trisphosphate (PIP3) in the plasma membrane of leukocytes downstream of antigen and cytokine receptors.1 Signaling via PDK1, AKT, mTOR and downstream targets such as FOXO1, contributes to the metabolic and transcriptional changes required for the expansion, differentiation and effector function of lymphocytes.1 Activating germline mutations in PIK3CD cause the immune dysregulatory disease activated PI3Kδ syndrome (APDS), usually presenting with recurrent sinopulmonary infections in childhood, herpes virus infections and CD4 lymphopenia, underscoring the important role of balanced p110δ activity in human adaptive immunity.21 Ablation of p110δ in mice leads to aberrant T-cell responses and intestinal inflammation.43 In humans, immune dysregulation including severe colitis is present in many cancer patients who are treated with the p110δ-specific inhibitor idelalisib.5 Recently, one patient with autosomal recessive deficiency of p85α6 and two patients with loss of function mutations in p110δ7 have been described who developed humoral immunodeficiency and colitis.
We report a child of consanguineous parentage (Figure 1A) who presented at 9 years with bruising and upper gastrointestinal bleeding in association with profound immune-mediated thrombocytopenia. His thrombocytopenia was refractory to corticosteroids, high dose immunoglobulin and splenectomy, culminating in an intracranial bleed requiring surgical evacuation. Immunosuppression was then intensified with cyclosporine, azathioprine and a course of the B-cell-depleting agent rituximab, with eventual platelet recovery. However, over the next few months he developed first severe pneumonia followed by intractable diarrhea and striking (~30%) weight loss. Endoscopy revealed enterocolitis, which histologically showed marked apoptosis of crypt epithelial cells, eosinophil and neutrophil infiltration, crypt distortion and crypt abscess formation, with increased CD3 cells but a paucity of B cells and plasma cells in the lamina propria (Figure 1B, C). Viral inclusion bodies were visible, indicating active cytomegalovirus (CMV) replication in the gut, accompanied by CMV viremia (1.8×10 copies/mL); norovirus genogroup 2 RNA was also detected in the stool. Flow cytometric examination of peripheral blood revealed largely normal T-cell numbers, modestly reduced naïve T cells, unexceptional T cell mitogenic responses and detectable FOXP3-positive regulatory T cells (Tregs) (Online Supplementary Table 1 and Online Supplementary Figure 1). Peripheral blood was enriched for effector/memory CD8 T cells, which expressed high levels of the transcription factor TBET and perforin (Figure 1D, E). B cell numbers were low with no class-switched memory B cells and subnormal immunoglobulin levels (IgG 2.5g/L and IgM 0.25g/L), consistent with prior rituximab therapy and/or a primary B-cell abnormality (Online Supplementary Table 1).
Figure 1.PIK3CD mutation in a patient with immunodeficiency and immune dysregulation. (A) Pedigree. (B) Hematoxylin & eosin staining showing colitis and crypt abscess formation. (C) Immunostaining for CD3 (gold) and CD20 (purple); P1, patient; HD, healthy donor. (D) CCR7 and CD45RA staining and quantification of memory CD8+ cells among CD25−CD8+ cells. (E) Expression of perforin and transcription factor TBET in naïve and memory CD8+ T cells. (F) Sanger sequencing confirming frameshift deletion plus 2bp insertion. (G) p110δ schematic showing p.Q170Vfs*41 and previously reported mutations.
The patient was treated with total parenteral nutrition and an empiric combination of anti-inflammatory (mesalazine) and antiviral (ganciclovir, foscarnet) therapy, but continued with torrential diarrhea (3L/day) until the addition of immunosuppression (corticosteroid, cyclosporine, infliximab). Clinical improvement was accompanied by amelioration of inflammatory changes on repeat endoscopic examination. However, weaning of immunosuppressive treatment led to a relapse of his gut disease, indicating chronic immune-mediated inflammation.
Hematopoietic stem cell transplantation (HSCT) was therefore performed as a potentially curative procedure. After reduced intensity conditioning (fludarabine 150 mg/m, melphalan 140mg/m, alemtuzumab 0.6mg/kg), the patient received bone marrow containing 6.9×10 CD34 cells/kg from an 11/12-matched CMV+ve unrelated donor. Cotrimoxazole, foscarnet, liposomal amphotericin, and intravenous immunoglobulin were administered as anti-infective prophylaxis with a combination of cyclosporine and mycophenolate mofetil to prevent graft versus host disease. Unfortunately we observed transplant rejection with early autologous lymphoid reconstitution. We therefore proceeded to a second transplant, using a more myeloablative conditioning regimen (treosulfan 42 mg/m, fludarabine 150 mg/m, alemtuzumab 1mg/kg) and peripheral blood stem cells (CD34 dose 5.3×10/kg) from an alternative partially mismatched (11/12) unrelated donor. On this occasion he achieved 100% donor chimerism including lymphoid reconstitution and sustained remission of enterocolitis. Both transplants were complicated by low level CMV viremia (<2000 copies/mL) and chronic norovirus genogroup 2 in stool. Despite the latter and prior history of prolonged gut failure, the patient required only 9 days’ parenteral nutrition in the wake of his first transplant and was otherwise managed with nasogastric feeding and later diet. His 2nd transplant was also complicated by herpes simplex virus (fever, viraemia, herpetic skin lesion – managed with high dose IV acyclovir) and an asymptomatic pericardial effusion as well as mild pancreatitis (max amylase 600 U/L) which resolved with conservative management. Six months after the transplant, the patient returned to the Middle East in a stable condition without signs of enterocolitis or infection and was lost to follow-up.
Suspecting a monogenic immune disorder, we later carried out whole exome sequencing of the patient’s genomic DNA and found the private homozygous frameshift variant c.703_723delinsGT in PIK3CD, confirmed by Sanger sequencing (Figure 1F). The 21bp deletion coupled to a two bp insertion in exon 5 introduces a premature stop codon (p.Q170Vfs*41) (Figure 1G). Rare (<0.001 allele frequency) variants of unknown significance in other immune-related genes were excluded on the basis of poor fit to previously reported phenotypes (TCIRG1, KDM6A, PLCG2) or autosomal recessive inheritance (ACP5, STK4), respectively (Online Supplementary Table 2).
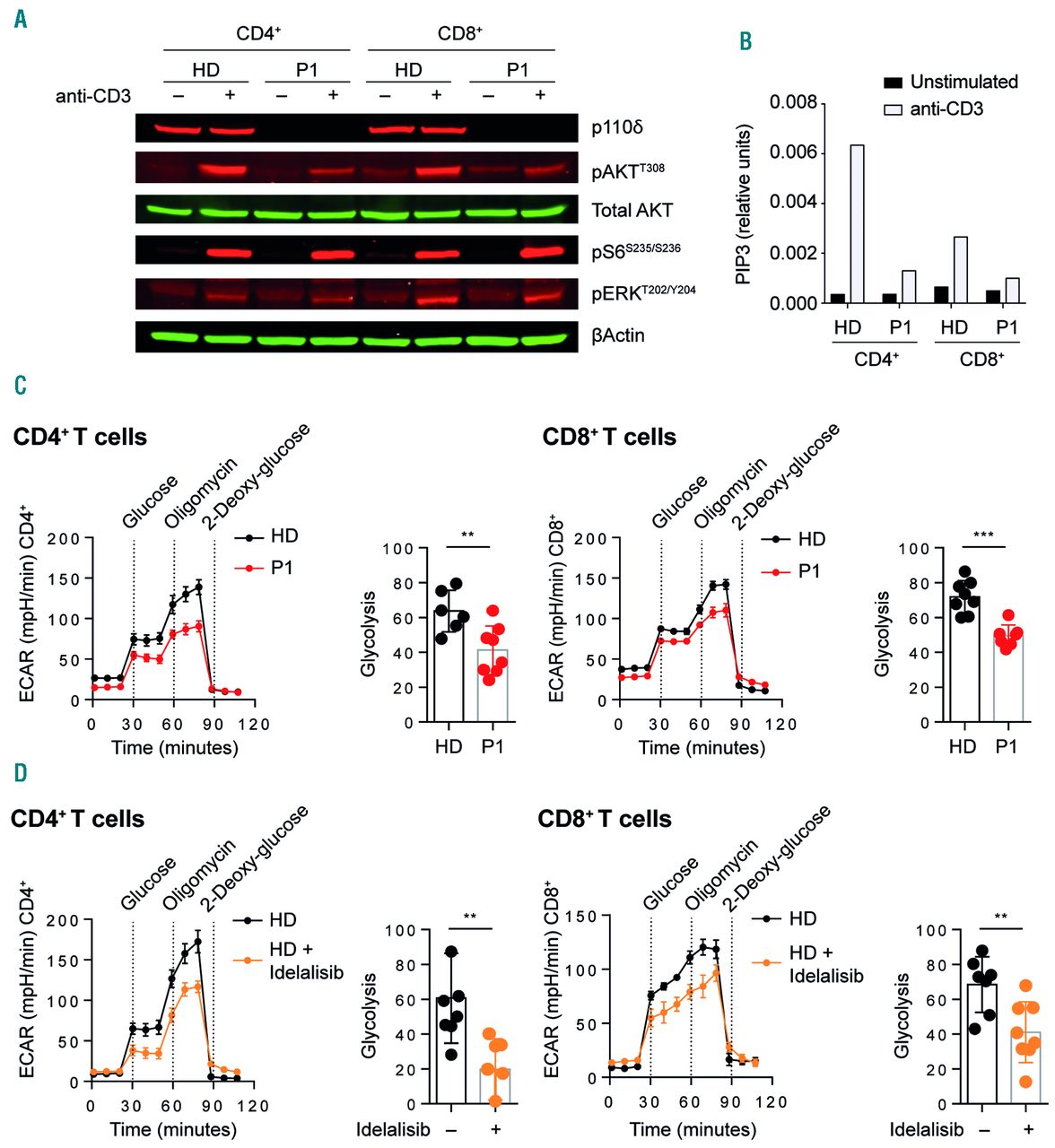
In accordance with the expected role of PI3Kδ and absence of full-length protein expression (Figure 2A), patient-derived T lymphoblasts were profoundly impaired in their ability to generate PIP3 upon T cell receptor (TCR) engagement (Figure 2B). TCR- and IL-2-induced phosphorylation of AKT was also reduced in CD4 and CD8 T lymphoblasts, as was IL-2-induced phosphorylation of the mTOR target S6 (Figure 2A and Online Supplementary Figure 2). A glycolysis stress test showed impaired IL-2-stimulated glycolysis and glycolytic reserve in patient cells, similar to the behavior of CD4 and CD8 T cells treated with idelalisib (Figure 2C, D). These findings show that germline p110δ deficiency impairs lymphocyte metabolism, which we hypothesized might contribute to immunodysregulation through altered T-cell polarization and behavior.
Figure 2.Functional impact of PIK3CD mutation. (A) Immunoblotting of p110δ, AKT, pAKTT308, pERKT202/Y204, pS6S235/236 and beta-actin in control (HD) and patient (P1) CD4+ and CD8+ T lymphoblasts with and without CD3 stimulation. (B) PIP3 quantification before/after T-cell receptor (TCR) stimulation. (C) and (D) Extracellular acidification rate (Seahorse assay) and quantification of glycolysis in IL-2-stimulated T lymphoblasts of HD and P1 (C) or HD cells treated with idelalisib (D). Three independent experiments with 5-8 technical replicates each; values are plotted as mean of three time points for each injection and each replicate (**P<0.01 and ***P<0.001, Mann-Whitney U test).
To investigate the cellular immunophenotype within the patient’s inflamed gut, we performed immunohistochemistry on colonic biopsies taken prior to HSCT. Relative to healthy age-matched control tissue, there was a modest expansion of CD8 T cells in the lamina propria and a decrease in the CD4 to CD8 T-cell ratio (Online Supplementary Figure 3). Additionally, we observed a substantial increase in lymphocytes expressing the transcription factor TBET and perforin within both CD8 and CD8 T-cell compartments (Online Supplementary Figure 4). Owing to the paucity of patient material we were unable to assess directly the function of specific leukocyte subsets but mouse models of PI3Kδ deficiency imply wide-ranging impairments of Treg, B cell help and CD8 T-cell memory.43 Similar to our patient, p110δ kinase-dead mice spontaneously develop inflammatory bowel disease with crypt abscesses.3 In these mice, thymic output of Tregs was normal, but Treg trafficking and suppressive activity including IL-10 secretion were disturbed.4 p110δ kinase-dead mice make weaker responses to antigen exposure than wild type mice, both in vivo and in vitro,83 despite apparently normal proliferation and metabolic reprogramming of CD8 T cells after stimulation of the TCR and the IL-2 receptor.109 Secretion of IFN-γ by effector/memory CD8 T cells was however significantly reduced by inhibitors of p110δ11 and AKT9, consistent with the reduced production of IFN-γ in patient cells, and potentially relevant to viral susceptibility. This primary immunodeficiency thus highlights the central importance of regulated PI3Kδ activity for immune homeostasis and protective immunity in humans as in mice.
Germline autosomal recessive deficiency of PIK3CD has recently been reported in a total of three kindreds (Online Supplementary Table 3), though two siblings had a second concurrent immune disorder, complicating interpretation of their phenotype.13127 Of the remaining four patients, all presented with hypogammaglobulinemia and recurrent sinopulmonary infections, some including severe and opportunistic pneumonias. Immune dysregulatory phenomena were also frequent, including inflammatory bowel disease, autoimmune hepatitis and juvenile idiopathic arthritis. Their management involved immunoglobulin replacement and antimicrobial therapy for acute infections, together with anti-inflammatory (mesalazine) or immunosuppressive (steroids and 6-mer-captopurine) therapy where indicated for autoimmune complications.13127 Although B- and NK-cell numbers were very low in some patients, others had normal counts and standard laboratory measures of T cell number and function were generally unremarkable. Therefore a high index of suspicion for an underlying monogenic cause is required in this setting.
In summary, we report a child with homozygous germline loss-of-function mutation in PIK3CD, who developed refractory immune thrombocytopenia, inflammatory bowel disease and susceptibility to infection, cured by HSCT. The immune defect was characterized by defective PI3Kδ signaling, altered T-cell metabolism and a prominent infiltrate of cytotoxic lymphocytes in the gut lamina propria. Our experience emphasizes the potentially life-threatening nature of immune dysregulation in this condition, albeit we were able to gain short-term control with a cocktail of antiviral and immunosuppressive drugs. By analogy with related conditions such as CTLA4 deficiency and STAT3 gain-of-function, HSCT remains an attractive option in severe immune dysregulation of monogenic origin. In the case of therapy with p110δ-specific small molecule inhibitors, we can conclude that autoimmune phenomena such as colitis arise from the same on-target activity that delivers therapeutic benefit by breaking tolerance to malignancy.
References
- Lucas CL, Chandra A, Nejentsev S, Condliffe AM, Okkenhaug K. PI3Kδ and primary immunodeficiencies. Nat Rev Immunol. 2016; 16(11):702-714. https://doi.org/10.1038/nri.2016.93Google Scholar
- Coulter TI, Chandra A, Bacon CM. Clinical spectrum and features of activated phosphoinositide 3-kinase δ syndrome: A large patient cohort study. J Allergy Clin Immunol. 2017; 139(2):597-606. Google Scholar
- Okkenhaug K, Bilancio A, Farjot G. Impaired B and T cell antigen receptor signalling in p110δ PI 3-kinase mutant mice. Science. 2002; 297(5583):1031-1034. PubMedhttps://doi.org/10.1126/science.1073560Google Scholar
- Patton DT, Garden OA, Pearce WP. Cutting edge: the phosphoinositide 3-Kinase p110 is critical for the function of CD4+CD25+Foxp3+ regulatory T cells. J Immunol. 2006; 177(10):6598-6602. PubMedhttps://doi.org/10.4049/jimmunol.177.10.6598Google Scholar
- Stark AK, Sriskantharajah S, Hessel EM, Okkenhaug K. PI3K inhibitors in inflammation, autoimmunity and cancer. Curr Opin Pharmacol. 2015; 23:82-91. PubMedhttps://doi.org/10.1016/j.coph.2015.05.017Google Scholar
- Conley ME, Dobbs AK, Quintana AM. Agammaglobulinemia and absent B lineage cells in a patient lacking the p85α subunit of PI3K. J Exp Med. 2012; 209(3):463-470. PubMedhttps://doi.org/10.1084/jem.20112533Google Scholar
- Sogkas G, Fedchenko M, Dhingra A, Jablonka A, Schmidt RE, Atschekzei F. Primary immunodeficiency disorder caused by phosphoinositide 3–kinase δ deficiency. J Allergy Clin Immunol. 2018; 142(5):1650-1653. https://doi.org/10.1016/j.jaci.2018.06.039Google Scholar
- Pearce VQ, Bouabe H, MacQueen AR, Carbonaro V, Okkenhaug K. PI3Kδ regulates the magnitude of CD8+ T cell responses after challenge with Listeria monocytogenes. J Immunol. 2015; 195(7):3206-3217. PubMedhttps://doi.org/10.4049/jimmunol.1501227Google Scholar
- Macintyre AN, Finlay D, Preston G. Protein kinase B controls transcriptional programs that direct cytotoxic T cell fate but is dispensable for T cell metabolism. Immunity. 2011; 34(2):224-236. PubMedhttps://doi.org/10.1016/j.immuni.2011.01.012Google Scholar
- Finlay DK, Rosenzweig E, Sinclair LV. PDK1 regulation of mTOR and hypoxia-inducible factor 1 integrate metabolism and migration of CD8+ T cells. J Exp Med. 2012; 209(13):2441-2453. PubMedhttps://doi.org/10.1084/jem.20112607Google Scholar
- Soond DR, Bjørgo E, Moltu K. PI3K p110delta regulates T-cell cytokine production during primary and secondary immune responses in mice and humans. Blood. 2010; 115(11):2203-2213. PubMedhttps://doi.org/10.1182/blood-2009-07-232330Google Scholar
- Sharfe N, Karanxha A, Dadi H. Dual loss of p110d PI3-kinase and SKAP (KNSTRN) expression leads to combined immunodeficiency and multisystem syndromic features. J Allergy Clin Immunol. 2018; 142(2):618-629. https://doi.org/10.1016/j.jaci.2017.10.033Google Scholar
- Zhang KJ, Husami A, Marsh R, Jordan MB. Identification of a phos-phoinositide-3 kinase (PI-3K) p110d (PIK3CD) deficient individual. J Clin Immunol. 2013; 33:673-674. Google Scholar