Abstract
Genomic instability plays a pathological role in various malignancies, including acute myeloid leukemia (AML), and thus represents a potential therapeutic target. Recent studies demonstrate that SIRT6, a NAD+-dependent nuclear deacetylase, functions as genome-guardian by preserving DNA integrity in different tumor cells. Here, we demonstrate that also CD34+ blasts from AML patients show ongoing DNA damage and SIRT6 overexpression. Indeed, we identified a poor-prognostic subset of patients, with widespread instability, which relies on SIRT6 to compensate for DNA-replication stress. As a result, SIRT6 depletion compromises the ability of leukemia cells to repair DNA double-strand breaks that, in turn, increases their sensitivity to daunorubicin and Ara-C, both in vitro and in vivo. In contrast, low SIRT6 levels observed in normal CD34+ hematopoietic progenitors explain their weaker sensitivity to genotoxic stress. Intriguingly, we have identified DNA-PKcs and CtIP deacetylation as crucial for SIRT6-mediated DNA repair. Together, our data suggest that inactivation of SIRT6 in leukemia cells leads to disruption of DNA-repair mechanisms, genomic instability and aggressive AML. This synthetic lethal approach, enhancing DNA damage while concomitantly blocking repair responses, provides the rationale for the clinical evaluation of SIRT6 modulators in the treatment of leukemia.Introduction
Acute myeloid leukemia (AML) is an aggressive form of cancer with an estimated incidence in Europe of 3–5 cases per 100,000 people.21 It is a highly heterogeneous disease, both biologically and clinically, with variable prognosis. Despite the improvement in our understanding of the biology of AML, the last 20 years have seen no improvement in treatment.43 Chemotherapy remains the backbone of therapy whereas stem cell transplantation is mainly offered to young patients (age <60 years).65 Therefore, the majority of AML patients (e.g. elderly patients), who are often unable to tolerate intensive treatments, face a particularly poor prognosis.7 Thus, there is an urgent need to overcome biological mechanisms underlying drug resistance in AML, to enhance the efficacy of existing treatments, and to facilitate the design of novel approaches. Several studies have shown that AML oncogenes, such as MLL fusions, N-RAS, and FLT3-ITD can lead to DNA damage accumulation by promoting replication and oxidative stress.128 In these cases, upregulation of DNA damage response (DDR) provides AML cells with a selective survival advantage, but also creates room for synthetic lethal interventions.
Sirtuins are a family of NAD-dependent deacetylase modifying enzymes that are up-regulated in a wide range of tumors and have a central role in integrating growth signals that regulate a number of cellular pathways including metabolism, genome stability, cell proliferation, and survival.1413 Recently, we have demonstrated that multiple myeloma (MM) cells exhibit constitutive overexpression of SIRT6, a member of this family with a critical role for DNA damage repair, which provides implications for both tumorigenesis and treatment of this tumor.15 Here, we show that SIRT6 has biological relevance also in AML being frequently up-regulated in tumor cells compared with normal CD34 hematopoietic progenitors. Importantly, such a feature is associated with a signature of chromosomal instability (CIN) which in turn confers poor prognosis to a subgroup of AML patients.16 Consistent with its observed role, SIRT6 loss unleashes genomic instability thus triggering hypersensitivity to clinically used DNA-damaging agents, including daunorubicin (DNR) and cytarabine (ARA-C), both in vitro and in vivo. Mechanistically, SIRT6 binds DNA damage sites, recruits and activates, by deacetylation, DNA-PKcs and CtIP promoting overall DNA repair.
Taken together, our findings suggest that hematologic cancers, including AML, have constitutive ongoing DNA damage as well as a steadily activated DNA repair response. As a result, strategies aimed at shifting the balance towards high DNA damage and reduced DNA repair by SIRT6 inhibition can decrease tumor growth and may benefit patients with otherwise unfavorable outcomes.
Methods
For a more detailed description of the methods used, see the Online Supplementary Appendix.
Cell lines and reagents
The AML cell lines U937, MOLM-14, MV4-11, HL60, HEL, THP-1, NOMO-1, OCI-AML2, OCI-AML3 and NB4 were provided by collaborators or were purchased from ATCC or DSMZ (Braunschweig, Germany). All cell lines were cultured in RPMI-1640 medium containing 10% FBS (GIBCO, Life Technologies, Carlsbad, CA, USA), 2 μM l−1 glutamine, 100 U mL−1 penicillin, and 100 μg ml−1 streptomycin (GIBCO, Life Technologies, Carlsbad, CA, USA). The 293T cell line was purchased from ATCC and cultured in DMEM containing 10% FBS (GIBCO, Life Technologies, Carlsbad, CA, USA), 2 μM l−1 glutamine, 100 U mL−1 penicillin, and 100 μg mL−1 streptomycin (GIBCO, Life Technologies, Carlsbad, CA, USA). Daunorubicin (DNR) and cytarabine (ARA-C) were purchased from Selleck Chemicals LLC (Houston, TX, USA) and Sigma-Aldrich (St. Louis, MO, USA), respectively; SIRT6 chemical inhibitor [2,4-dioxo-N-(4-(pyridin-3-yloxyphenyl)-1,2,3,4-tetrahydroquinazoline-6-sulfonamide, henceforth named compound 1] was obtained from MolPort (Riga, Latvia).
Primary cell isolation from patient samples
All studies involving human samples were performed after informed consent under institutional review board protocols of San Martino Hospital (Genova, Italy). De-identified samples were utilized. Patient AML cells (n=20) were obtained from bone marrow (BM) samples with a high disease load (>90% CD34 blasts in the marrow) and mononuclear cells were isolated by Ficoll-Hypaque gradient separation as described previously.17 Normal mononuclear cells (MNCs) were isolated from BM healthy donors by Ficoll-Hypaque centrifugation. In some experiments, normal peripheral blood (PB) MNCs were processed by MiniMacs high-gradient magnetic separation column (Miltenyi Biotec, Bergisch Gladbach, Germany) to obtain highly purified CD34 cells. Cells were either used immediately for viability assays or for mRNA isolation, or stored at −80°C in medium containing 50% FBS and 10% DMSO.
Statistical analyses
All data are shown as means±Standard Deviation (s.d.). Student t-test was used to compare two experimental groups using Graph-Pad Prism software. Correlation of SIRT6 expression with disease progression and overall survival (OS) were measured using the Kaplan-Meier method, and the log rank test was used for group comparison. P<0.05 was considered statistically significant.
Results
SIRT6 is consistently over-expressed in CD34+ blasts of AML patients
SIRT6 is a chromatin remodeling-deacetylase involved in tumorigenesis.211815 In order to explore its function in AML, we tested a panel of leukemia cell lines and patient-derived tumor cells to evaluate the presence of this protein. All tested tumor cells showed higher SIRT6 staining than normal cells, regardless of their genetic landscape (Figure 1A). Notably, immunofluorescence analysis of selected AML cell lines (Figure 1B) confirmed a prominent, although not restricted, nuclear localization of this protein, as already reported in different tumors.242215 Next, SIRT6 expression was further analyzed by querying publicly available data sets.2625 A significantly higher SIRT6 mRNA level was found in tumor samples (n=300) compared with PB and BM normal hematopoietic and stem cells, including CD34 stem/progenitor cells (HSPCs), more primitive CD34 CD38 cells and unselected mononuclear cells (from BM or PB) (Figure 1C). Correlative analysis of SIRT6 levels with clinico-pathological features suggested significant association between SIRT6 expression and French-American-British (FAB) classification (Online Supplementary Figure S1A). Indeed, among AML groups, SIRT6 was higher in FAB M0 and M5 whilst the FAB M6 subgroup was enriched in patients with SIRT6 low levels. The increased SIRT6 expression in tumors versus normal controls was further verified by performing a similar analysis on primary CD34 blast cells obtained from AML patients (n=200) collected at our Hematology Unit, compared with BM as well as peripheral blood mononuclear cells (PBMCs) from healthy donors (n=10). (Figure 1D) A subsequent investigation focusing on molecular features showed that SIRT6 high levels were significantly censured in FLT3-ITD mutant than in FLT3 wild type (P=0.034), otherwise no correlations were observed between SIRT6 expression and further abnormalities including NPM1, BAALC and WT1 (Online Supplementary Figure S1B). Among these 200 AML patients, detailed survival information was available for 100 cases. As a result, we retrospectively analyzed the prognostic significance of baseline SIRT6 expression from BM aspirate samples on OS. Results show a statistically significant inverse correlation between SIRT6 levels and OS, with high SIRT6 expression associated with shorter survival rates than low expression (median survival 16 vs. 32 months; P=0.025) (Figure 1E). These results were also observed by analyzing other publicly available AML patient data sets,27 which confirmed the higher SIRT6 expression in tumors as well as its prognostic significance (Online Supplementary Figure S2A and B). Taken together, our data suggest SIRT6 plays a role in the pathogenesis of AML, and also provide a rationale for its targeting.
Figure 1.SIRT6 is highly enriched in acute myeloid leukemia (AML) and its expression confers poor prognosis. (A) Protein lysates from a panel of AML cell lines (left), primary patient-derived AML cultures or normal peripheral blood mononuclear cells (PBMCs) (right) were analyzed for SIRT6 expression by Western blot. GAPDH was used as loading control. The quantification of SIRT6/GAPDH ratios is shown below. One experiment of two is shown. (B) Six AML cell lines were analyzed for SIRT6 (green) by immunofluorescence. 4′,6-diamidino-2-phenylindole nuclear stain is shown in blue. Original magnification ×20. (C) Box plot distributions of SIRT6 gene expression levels in normal hematopoietic cells from healthy donors and leukemic CD34+ blasts from AML patients (n=300), combining data from GSE1159, GSE9476 and GSE30377 (using the probe set 219613_s_at). Normal hematopoietic samples included CD34+ selected cells [n=18: 8 from bone marrow (BM) and 10 from PB], CD34+ CD38– cells (n=10), unselected bone marrows (n=10), and unselected peripheral blood (n=6). Numbers below the graph are the number of samples per group. ns: not significant; **P<0.05; ***P<0.001 [one-way analysis of variance (ANOVA) with expression data log2 transformed]. (D) Increased SIRT6 mRNA expression is observed in AML patients (CD34+ blast cells) relative to normal controls (CD34+ cells collected from PB or BM of healthy donors; **=0.006; *P=0.02, unpaired t-test). GAPDH mRNA expression was used as an internal control. (E) Survival curves relative to SIRT6 expression in 100 individuals affected by AML diagnosed at our clinic. The patient group with higher SIRT6 expression (red line) had shorter overall survival than the patient cohort with lower SIRT6 expression (blue line) (log rank test). Median SIRT6 mRNA value was used to divide AML patients.
SIRT6 controls AML cells proliferation and makes them vulnerable to DNA-Damage Agents
To further elucidate the possible oncogenic role of SIRT6 in AML, we investigated the effect of its genetic depletion by employing a lentiviral-mediated long-term gene knockdown with two shRNA constructs targeting SIRT6 (Figure 2A). We chose two AML cell lines with robust SIRT6 expression and the role of SIRT6 in cell viability and proliferation was assessed. Surprisingly, introduction of SIRT6-targeted shRNA induced a significant increase in cell numbers and cell-cycle progression; these were proportional to the reduction in protein levels (Figure 2A and B); while SIRT6 overexpression did not affect cell count, due to the high SIRT6 levels at baseline (data not shown). These findings, as already observed in MM and in various solid tumors, are likely to account for the discrepancies in the tumor burden, but clearly contrast with SIRT6 overexpression in AML patients.2815 Such paradoxical behavior prompted us to hypothesize a tumor-specific role for this NAD-dependent histone deacetylase.
Figure 2.SIRT6 affects proliferation and vulnerability to DNA-damage agents in acute myeloid leukemia (AML) cells. (A) SIRT6 silencing in THP-1 and U937 cells using a lentiviral delivery system. (Left) Western blot analysis of pGIPz-infected cells after 48 hours (h) of selection with 1 μg mL-1 puromycin. (Center) Cell numbers evaluated by cell counting with trypan blue exclusion. (Right) AML-engineered cells were assessed for cell number and (B) cell-cycle progression. All data throughout the panel are shown as mean±Standard Deviation (s.d.) of triplicates. ns: not significant; *P<0.01; **P<0.001, Student t-test. (C) Representative western blots showing DDR pathway deregulation in THP-1 cells depleted of SIRT6 compared with control. GAPDH was used as loading control. One representative blot of two is shown. (D) OCI-AML-2 and OCI-AML-3 cells were transduced with a scrambled shRNA (CTR) or with an anti-SIRT6 shRNA (#911). Cells were used for immunoblotting detection of SIRT6 or γ-tubulin expression (top) or in viability experiments. For the latter, 2×104 cells/well were plated in 96-well plates and incubated for 48 hours (h) with or without DNR or ARA-C at the indicated concentration. Thereafter, dead cells were detected by propidium iodide staining and flow cytometry. 2×104 OCI-AML2 (E) and primary AML (F) cells/well were plated in 96-well plates and incubated for 72 h with (w) / or without (w/o) DNR/ARA-C (at the indicated concentration) w / or w/o compound 1, as in Sociali et al.34 Thereafter, dead cells were detected by propidium iodide staining and flow cytometry. *0.04<P<0.01; **0.009<P<0.001; ***<0.0001.
As SIRT6 has been found to play a key role in mediating DNA repair mechanisms,322922 we investigated whether it acts as genome-guardian also in AML blasts. SIRT6-depleted cell lysates subjected to western blot analysis, showed an increased γ-H2A.X staining, suggesting that downregulation of SIRT6 expression enhances instability of AML cells (Figure 2C and Online Supplementary Figure S3) Importantly, these changes were not associated with DNA response activation, since pATM, pATR, pCHK1 and pCHK2 were almost unchanged after SIRT6 silencing. Similarly, replicative stress markers, including RAD51, resulted unaffected by gene-knockdown in AML cells (Figure 2C and Online Supplementary Figure S3). Overall, these data indicate that SIRT6 depletion freezes DNA repair mechanisms, which in turn leads to greater damage. Lack of DNA repair efficiency sensitizes cancer cells to DNA damaging agents (DDAs).33 Based on the observation that SIRT6 affects such mechanisms in AML, we hypothesized that cells depleted of SIRT6 would be more sensitive to the genotoxic agents DNR and Ara-C. We therefore incubated SIRT6 depleted cells with clinically relevant concentrations of either agents and assessed their viability. Significantly more cytotoxicity was observed in the absence of SIRT6 compared with scramble control transfectants (Figure 2D). Consistent with these data, the SIRT6 chemical inhibitor compound 13534 was also found to sensitize cell lines as well as primary AML cells to DDAs (Figure 2E and F). Together, these results are consistent with a leading role played by SIRT6 in regulating AML cell sensitivity to chemotherapy.
SIRT6 loss affects ATM/CHK2 pathway, as well as recruitment of repair factors to sites of DNA damage
As SIRT6-depleted cells are more sensitive to genotoxic stress due to failure of DNA repair mechanisms, we next measured levels of proteins mediating DNA DSBs response after SIRT6 silencing. Although SIRT6 depletion did not affect the protein level of ATM, CHK2 or RPA, after DDAs treatment it markedly diminished their functional activity. Specifically, in scramble control, DDAs treatment induced RPA phosphorylation on Ser4 and Ser8, as well as increased ATM and CHK2 phosphorylation together with accumulation of lower-molecular-weight protein γH2AX. DDAs treatment did not induce the same effects (in term of phosphorylation of CHK2, RPA32, and ATM) in SIRT6-knockdown cells. Similarly, the increase in γH2AX level was more pronounced in SIRT6-depleted OCI-AML2 and OCI-AML3 cells (Figure 3A and Online Supplementary Figure S4). Overall, these observations identify a crucial role of SIRT6 in preserving genome integrity of AML cells through promotion of DNA repair mechanisms. Next, we asked whether SIRT6 also mediates the recruitment of DNA repair factors to damage sites, which represents an attempt to preserve genomic integrity. We employed immunofluorescence to measure ability of AML cells expressing SIRT6 shRNA to recruit repair factors, including 53BP1, Rad51, RPA and γH2AX, to the sites of DNA damage following DDAs treatment. Genotoxic stress resulted in increased γH2AX foci formation as well as impaired Rad51, pRPA and 53BP1 foci formation in SIRT6-knockdown compared with SIRT6-wt AML cells (Figure 3B-D). Therefore, the simultaneous presence of increased DNA damage and decreased DNA DSBs repair explains the observed hypersensitivity of these cells to DDAs.
Figure 3.SIRT6 affects the ATM/CHK2 pathway, as well as recruitment of repair factors to sites of DNA damage in acute myeloid leukemia (AML) cells. (A) Indicated AML cells were engineered to express an anti-SIRT6 shRNA (#911). Next, cells were incubated for 3 hours (h) with (w) or without (w/o) DNR (0.1 uM), or Ara-C (1 uM). Subsequently, total and phosphorylated ATM, Chk2, and RPA as well as γH2AX levels were detected by immunoblotting. Detection of Rad51 and γH2AX (B), pRPA (C), 53BP1 (D), and DAPI was measured by confocal microscopy in OCI-AML2 cells expressing shRNA (clone #911) targeting SIRT6 or control and cultured with or without treatment with Ara-C (1 μM) or DNR (0.1 μM) for 1 h (magnification ×40). Each panel includes representative foci-containing cells graph, over three experiments. *0.04<P<0.01; **0.009<P<0.001.
SIRT6 maintains genome integrity by deacetylation of DNA-PKcs and CtIP in AML cells
To gain insights into specific function of SIRT6 in the context of DNA damage to AML cells, we characterized SIRT6-interacting proteins.373630 GFP-tagged SIRT6 was expressed in OCI-AML3 cells and then immunoprecipitated with anti-GFP antibody. Western blot analysis revealed that DNA-PKcs and CtIP were enriched in the GFP-SIRT6 immunoprecipitates (IPs), mainly after DDAs treatment. Importantly, SIRT6 inhibition by compound 1 heavily reduced levels of both proteins, also in the presence of genotoxic stress (Figure 4A). Other SIRTs family proteins, such as SIRT1, did not associate with GFP-SIRT6 under these conditions, validating the specificity of the assay. Analysis of endogenous SIRT6 IPs confirmed this association, as well as its resistance to ethidium bromide, indicating that it is not due to DNA bridging (Figure 4B and Online Supplementary Figure S5). Our data, therefore, indicate that SIRT6 interacts physically with DNA-PKcs and CtIP in AML cells, and that this interaction increases rapidly upon genotoxic stress. Since SIRT6 is a histone deacetylase, we next tested whether acetylation status of interacting proteins was affected by SIRT6 depletion. Each endogenous protein was pulled down separately after treatment with DDAs in both SIRT6-wt and SIRT6-KD AML cells. Although we readily detected acetylation of DNA-PKcs as well as CtIP in SIRT6 wild-type cells, their acetylation was abrogated after DNR and Ara-C treatment. In contrast, DNA damage-induced deacetylation of these proteins was totally abolished in SIRT6-depleted cells (Figure 4C and Online Supplementary Figure S6). These data suggest that DNA-PKcs and CtIP are constitutively acetylated in AML cells, and are deacetylated by SIRT6 following genotoxic stimuli, thereby promoting DNA damage repair. This observation was further confirmed by treating AML cells over-expressing human SIRT6(H133Y) catalytic mutant with increased doses of DDAs. DDAs treatment resulted in a more pronounced anti-tumor effect in AML cells over-expressing the catalytically inactive mutant than the wild-type form of SIRT6 (Figure 4D), indicating that enzymatic activity is required for SIRT6 to maintain genomic stability of AML cells.
Figure 4.SIRT6 depletion/inhibition sensitizes acute myeloid leukemia (AML) cells to genotoxic agents by disrupting DNA repair machinery. (A) OCI-AML2 cells were engineered to express a GFP-tagged SIRT6. Cells were stimulated with compound 1, DNR (0.1 uM), or Ara-C (1 uM) for three hours (h). Thereafter, cells were used for protein lysate generation. SIRT6 in the different samples was co-immunoprecipitated using an anti-GFP antibody. Finally, GFP, CtIP, DNA-PKcs and SIRT1 levels were detected by immunoblotting. (B) OCI-AML2 cells were stimulated with compound 1, with (w) / or without (w/o) DNR (0.1 uM) for 3 h. Thereafter, cells were used for protein lysate generation. Endogenous SIRT6 in the different samples was immunoprecipitated using an anti-SIRT6 antibody and CtIP, DNA-PKcs, SIRT6, and SIRT1 levels were detected by immunoblotting. (C) OCI-AML2 engineered to express an shRNAs targeting SIRT6 (#911) were stimulated w / or w/o DNR (0.1 uM), or Ara-C (1 uM) for 3 h. CtIP (top) and DNA-PKcs (bottom) were immunoprecipitated and CtIP, DNA-PKcs, acetylated proteins (pan-acetyl-antibody) and γ-tubulin were detected by immunoblotting. (D) Viability assays after Ara-C (left) or DNR (right) treatment of OCI-AML2 non-transfected cells, as well as in OCI-AML2 cells over-expressing SIRT6 wild-type or mutant (H133Y). *P=0.02; **P<0.001.
Ongoing DNA damage is associated with intense replicative stress and high SIRT6 expression in AML cells
Several studies have recently demonstrated a pervasive dysregulation of genomic stability in several cancers, including AML.388 To explore whether observed high SIRT6 expression was related to the constitutive DNA damage and intense replicative stress observed in AML cells, we used a chromosomal instability signature (CIN)16 to categorize AML cell lines included in a published dataset (GSE59808). A subset of approximately 40% AML cell lines demonstrated overexpression of probe sets belonging to CIN-signature (Figure 5A). To confirm this finding, we next explored a panel of AML cell lines together with primary tumor cells. Six of 9 AML cell lines, as well as primary cells derived from 10 AML patients, showed high γ-H2A.X staining (Figure 5B and C) as well as activated DDR (Figure 5D). Remarkably, this pattern was absent in normal PBMCs derived from healthy individuals (Figure 5C), as already reported.39 Thus, such ongoing DNA damage observed in tumor cells did not induce an extensive cell death under basal conditions, suggesting existence of alternative mechanisms to escape apoptotic cell death triggered in normal cells.
Figure 5.Ongoing DNA damage and high CIN signature are associated with intense replicative stress and SIRT6 overexpression in acute myeloid leukemia (AML) cells. (A) Expression levels in a panel of 32 human AML cell lines for the probe sets corresponding to the chromosomal instability signature described by Carter et al.16 using GSE59808. Red: gene expression over the median; blue: expression under the media. (B) Immunofluorescence staining of γ-H2A.X in AML cell lines and primary tumor cells; magnification ×40. (C) Western blot analysis (1 representative blot of 3) of γ-H2A.X in AML cell lines (top), AML patients’ cells, and peripheral blood mononuclear cells (PBMCs) from healthy donors (bottom). GAPDH, glyceraldehyde 3-phosphate dehydrogenase. (D) 53BP1 and RAD51 number of foci in a panel of AML cells presenting with high (red bracket) and low (blue bracket) DNA damage. (E) SIRT6 expression was compared to CIN signature among AML cell lines in the GSE59808 data set; *P=0.04. (F) GSEA enrichment profile for AML cell lines (included in GSE59808) divided in high and low SIRT6 expression groups of chromosomal instability signature, as reported by Carter et al.16 The analysis pointed to an association between high SIRT6 levels and CIN in AML cells.
We had previously reported that SIRT6 preserves DNA integrity in MM cells.15 To investigate whether such deacetylase affects instability also in AML cells, we categorized leukemia cell lines included in GSE59808 according to their SIRT6 expression levels. AML cell lines with high CIN-signature exhibited greater SIRT6 mRNA levels (P=0.01) (Figure 5E). As a measure of specificity of this effect, we assessed gene expression profiles of AML cells based on their SIRT6 levels using Gene Set Enrichment Analysis.40 Remarkably, the gene expression profile defined by Carter et al.16 significantly correlates with SIRT6 expression in AML cells (P=0.02) (Figure 5F). In parallel, analysis of the entire set of transcription target gene signatures available from the Molecular Signatures Database (MSigDB) showed gene sets included in DNA replication and the cell-cycle regulatory gene pathway as also being significantly deregulated in these cells (data not shown), suggesting that SIRT6 drives DNA damage and activation of DNA damage response also in AML cells.
AML patients with SIRT6 overexpression show features of genomic instability and poor prognosis
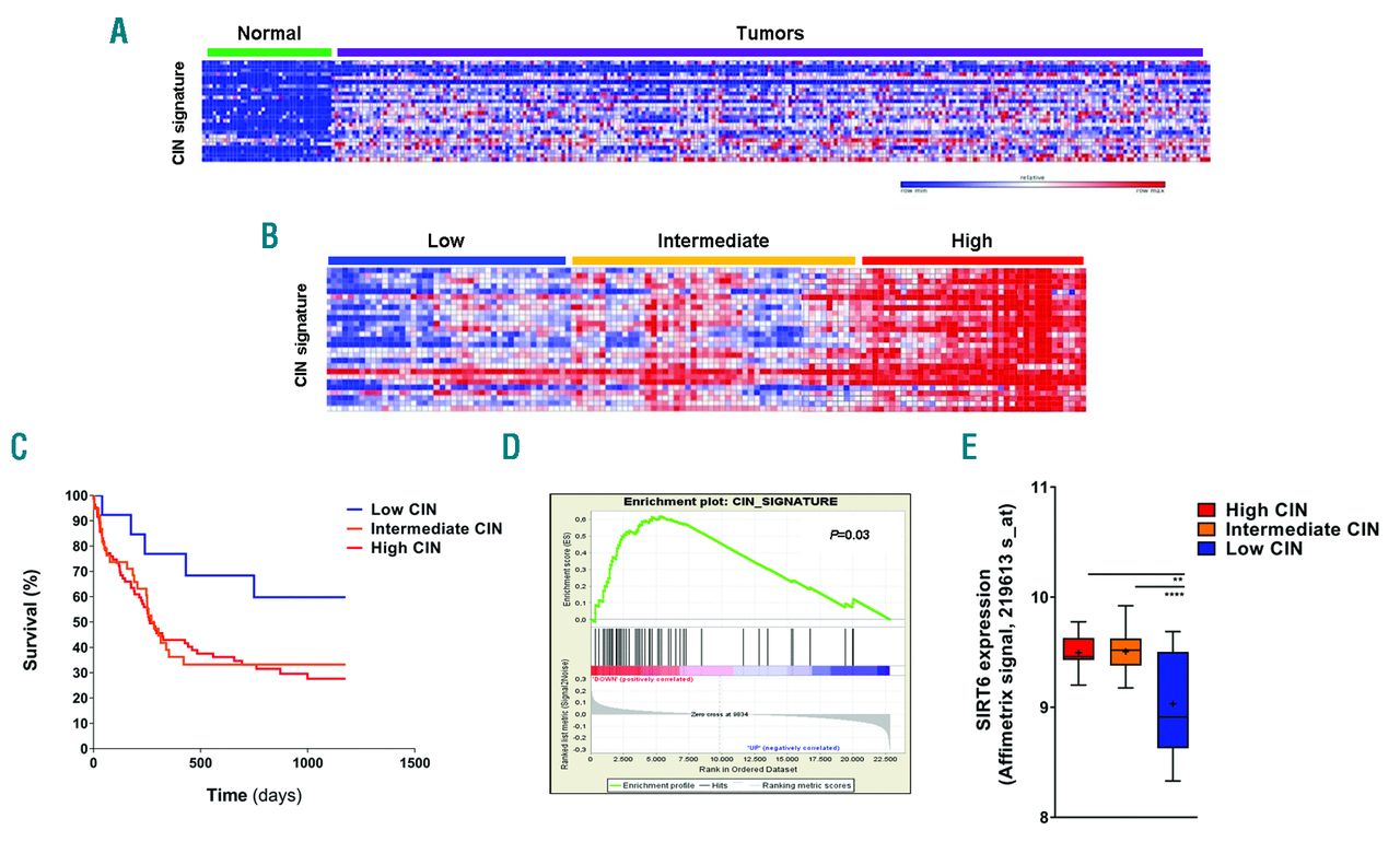
We next examined whether the broad DNA damage observed in AML patient-derived cells is also associated with SIRT6 mRNA levels. To this end, we probed samples from 5 data sets, including tumor and CD34 cells from healthy donors (GSE1159, GSE7186, GSE425, GSE12417 and GSE37642), for CIN gene expression signature. This analysis sharply divided samples into two groups, with AML patients over-expressing probe sets belonging to CIN signature compared with cells derived from healthy individuals (Figure 6A). To further characterize these data, we next investigated a publically available data set of 524 cases of de novo AML,41 observing that tumor samples can be split up into three groups according to the expression of genes included in CIN signature: low, intermediate and high (Figure 6B). Importantly, this arrangement did not overlap with other features, including cytogenetic abnormalities and FLT3 mutations (data not shown). Next, we analyzed the prognostic significance of these findings, observing that patients displaying higher CIN signature demonstrated poor prognosis compared with remaining patients (P<0.001) (Figure 6C). Finally, we analyzed these AML patients using GSEA. As observed in AML cell lines, this analysis revealed that CIN signature was the most significantly altered pathway measured in patients classified on the basis of their SIRT6 expression level [P=0.03, false discovery rate (FDR)=0.04] (Figure 6D). The DNA repair pathway and the BRCAness signature42 also differed in these patient subgroups (Online Supplementary Figure S7A and B). In line with these data, higher SIRT6 levels were observed in patients with high CIN signature than those with intermediate or low SIRT6 expression level (Figure 6E). Taken together our results suggest a link between SIRT6 and genomic instability also in AML patient-derived samples, justifying the highest SIRT6 levels observed in more aggressive disease subtypes.
Figure 6.High CIN gene expression signature confers poor prognosis in acute myeloid leukemia (AML) and correlates with SIRT6 expression. (A) Heat map showing CIN signature in 1157 AML patients compared to CD34+ cells derived from healthy individuals (GSE1159, GSE7186, GSE425, GSE12417 and GSE37642). Red: gene expression over the median; blue: gene expression under the media. (B) Expression levels for the probe sets corresponding to the chromosomal instability signature using GEP data of 524 AML patients (GSE14468). (C) Kaplan-Meier survival curves of AML patients showed in (B) based on their CIN gene expression signature. (D) GSEA enrichment profiles for AML patients included in GSE14468, divided into high and low SIRT6 expression groups of CIN signature as described by Carter et al.16 The analysis pointed to an association between high SIRT6 levels and CIN in AML cells. (E) SIRT6 expression was compared to CIN signature in AML patients described in the GSE14468 data set. **P=0.001; ****P=0.0001.
SIRT6 inhibition makes AML blasts more sensitive to DNR treatment in NSG mice
To assess whether the biological results observed in vitro also occur in vivo, we used two different xenotransplant mouse models of AML. First, U937 scramble or SIRT6-KD stably transduced cells were injected subcutaneously into NSG mice (n=20). After tumor engraftment, mice (n=5) of each group were randomly assigned to receive either 3 mg/kg of DNR administered intraperitoneally (at day 1 and 5) or vehicle control.15 As in the in vitro setting, SIRT6 depletion made AML cells more sensitive to genotoxic agents, with a significant reduction of tumor growth in mice bearing these cells compared with tumors induced by AML cells carrying normal SIRT6 levels. Indeed, at day 30 after tumor injection, mean tumor volume was 60 versus 40 mm, respectively (P=0.03) (Figure 7A).
Figure 7.SIRT6 inhibition makes acute myeloid leukemia (AML) blasts more sensitive to DNR treatment in NSG mice. (A) Growth of U937 control and SIRT6-depleted xenografts in mice treated with vehicle or DNR (3 mg/kg i.p. day 1 and day +4) at day 20 after tumor engraftment. *P=0.036. Data are mean tumor volume±Standard Deviation (s.d.). (B) 1×106 of scramble or shSIRT6-expressing HL-60 cells were engrafted into NSG mice (n=20) by tail-vein injection. Once a systemic xenograft was confirmed, mice were randomized to receive DNR (1.5 mg/kg for 3 days) (treated group) or vehicle (control group). Histogram represents percentage of human CD45+ cells in mice, at day 31 post engraftment. Data are represented as mean±Standard Error of Mean (SEM); **P=0.006. (C) Representative flow cytometric dot plots representing tumor engraftment evaluated at day 40 post injection. (D) Kaplan-Meier survival plot showing median survival of mice injected with tumors with (w) / without (wo) SIRT6 before and after treatment with vehicle or DNR.
In a second in vivo model, we intravenously injected human HL-60 cells, scramble or SIRT6 shRNA-transduced, into NSG mice (n =20; 5 mice per condition). Once a systemic xenograft was confirmed (>0.1% in peripheral blood of mice) the treatment regimen was initiated (1.5 mg/kg of DNR administered intraperitoneally, for 3 days, or vehicle control). At day 31 after cell transfer, flow cytometry evaluation of the circulating human CD45 cells in the murine PB was performed to assess AML engraftment. This analysis revealed a significantly lower leukemia burden after DNR-treatment than vehicle (Figure 7B), with SIRT6 depletion making these cells more sensitive to chemotherapy (% of human engraftment: 0.9±0.1% and 0.16±0.01%, respectively; P=0.006), as observed in vitro. Tumor cell engraftment was measured also at day 40 and results showed that SIRT6-depleted treated mice had significantly fewer tumor cells compared with relative control (Figure 7C). Furthermore, Kaplan-Meier analyses indicated that DNR-treated mice injected with SIRT6 survived significantly longer than those bearing tumors with normal SIRT6 levels (56 vs. 39 days; P=0.004) (Figure 7D). Overall these data show that AML blasts depleted of SIRT6 are more sensitive to DDAs agents also in an in vivo environment, suggesting, therefore, evaluation of SIRT6 inhibition to be a novel strategy to enhance DDAs sensitivity in AML patients.
Discussion
The efficiency of DNA-repair and DNA damage-response pathways, affects both cancer susceptibility and responses to genotoxic agent-based therapies.33 As a result, synthetic lethal approaches to specifically kill cancer cells, that are dependent on compensatory DNA repair pathways, are emerging as a vulnerability that can be therapeutically targeted.454339 In this context, we have recently shown that the chromatin-bound factor, SIRT6, safeguards the genome of MM cells.15 Here, we further extend these observations to AML cells and demonstrate that SIRT6 controls leukemogenesis and tumor growth by struggling with their instability. Indeed, we show that defects in SIRT6 expression or activity sensitize AML cells to genotoxic agents, leading to a significant reduction in blast-cell count, and to prolonged survival in AML mice models. Co-IP experiments have also demonstrated that SIRT6 deacetylates DNA-PKcs and CtIP, resulting in efficient DNA repair mechanisms and integrity of AML cells. In contrast, loss of SIRT6 enzymatic activity enhances instability, which in turn sensitizes leukemia cells to DDAs. Overall, our data suggest an innovative strategy to enhance efficacy of chemotherapy, which still remain the backbone for treatment, in AML. Additionally, based on low SIRT6 levels detected in normal CD34 hematopoietic progenitors, a favorable therapeutic index of such an approach is also warranted. Genomic instability is one of the distinctive markers of tumor cells providing them with additional capabilities crucial for tumorigenesis.5046 In hematologic cancers, the relevance of such features, and the mechanisms underlying instability are largely unknown.57513015 Based on our data, we assume that pervasive DNA damage observed in AML cells is reliant on genes such as SIRT6 that, when disrupted, lead to further instability.5958 The prominent role exerted by SIRT6 on leukemogenesis is reinforced by its prognostic relevance, as observed in primary AML samples. Indeed, SIRT6 overexpression is associated with greater instability and a worse prognosis. As a result, genetic inactivation of this chromatin remodeler triggers growth advantage and DNA repair weakening that in turn cause greater DDAs sensitivity. A comprehensive genomic analysis revealed that AML patients harbor several genetic alterations, including FLT3-ITD which primes leukemic cells to become genotoxic stress-induced.12 Here we observed higher SIRT6 mRNA expression levels in AML patients carrying FLT3-ITD mutant, providing further evidence for a direct link between SIRT6 and genomic instability in AML. Nevertheless, these effects were not related to other specific genetic makeup, suggesting that SIRT6 acts on the genomic stability of AML regardless of its specific genomic landscape.
As the cancer genome is itself reflective of phenotypic properties, specific gene signatures have been used to predict clinical outcome and identify prognostically relevant features in different cancer subtypes.6160 Similarly, measurement of the degree of genomic instability, by leveraging specific gene signature, provides a valuable tool for prognostic stratification.62 Based on our data, here we asked whether consequences of aberrant DNA repair are reflected in genomic features, and how these events are associated with SIRT6 expression levels in AML cells. Therefore, we analyzed published databases for abnormal expression of genes belonging to chromosomal instability signature,14 recently identified as instability biomarker.43 The CIN-based stratification highly correlated with SIRT6 mRNA levels (Figure 6); greater instability was observed in patients harboring the highest SIRT6 levels which results in poor prognosis. Thus, our data identify SIRT6 as a valuable feature to segregate AML patients into distinct molecular and biological classes.
Besides SIRT6, also SIRT1 promotes genomic integrity of tumor cells, proposing an over-lapping function.6352 In such a scenario, a broad gene expression analysis of SIRTs family members revealed SIRT6 and SIRT1 to be at the top of the list, thus supporting the crucial role of these two proteins for AML cells (Online Supplementary Figure S8A and B). SIRT6 is a chromatin-bound deacetylase that participates in DNA double-strand break repair by affecting activity of several proteins, including CtIP, PARP1, DNA-PK complex and SNF2H at DNA damage sites.56363230 Here we show that, after genotoxic stress, AML cells rapidly recruit SIRT6 to DNA damaged sites where it deacetylates and promotes activity of DNA-PKcs and CtIP. In contrast, compromising SIRT6 activity decreases repair mechanisms, resulting in greater DDAs cytotoxicity both in vitro and in murine xenograft models of human AML.
In summary, among the potential mechanisms that could cause instability, the disruption of the DNA repair complex is an intriguing avenue of research that should be pursued in anti-cancer therapies to increase the activity of currently used therapeutics. While an analysis of larger cohorts of patients may yet identify additional data on the specific impact of SIRT6 on genomic instability, here we identify such deacetylase action as a vulnerability to be exploited in developing future intervention strategies, and speculate as to its role as a surrogate genetic marker for instability in AML patients. Overall, our study provides proof-of-concept that depletion of SIRT6 represents a novel strategy to selectively target AML cells in order to enhance their sensitivity to currently used chemotherapies.
Acknowledgments
The authors thank Dr. Barbara Parodi and Dr. Paola Visconti (bio banking core facility at IRCCS AOU San Martino Hospital, Genova) for providing AML cell lines. In addition we thank all clinicians for their helpful suggestions.
Footnotes
- ↵* AC and DS are co-first authors.
- ↵** MC and RML are co-senior authors
- FundingThis work was supported in part by the Associazione Italiana per la Ricerca sul Cancro (AIRC, My First Grant #18491, to MC), Italian Ministry of Health (5 × 1000 Funds of IRCCS San Martino-IST 2014, to MC), Associazione Italiana Leucemie & Società Italiana di Ematologia Sperimentale fellowship (AIL-SIES, to DS) and University of Genova, Italy.
- Check the online version for the most updated information on this article, online supplements, and information on authorship & disclosures: www.haematologica.org/content/103/1/80
- Received July 11, 2017.
- Accepted October 9, 2017.
References
- Sant M, Allemani C, Tereanu C. Incidence of hematologic malignancies in Europe by morphologic subtype: results of the HAEMACARE project. Blood. 2010; 116(19):3724-3734. PubMedhttps://doi.org/10.1182/blood-2010-05-282632Google Scholar
- Ferrara F, Schiffer CA. Acute myeloid leukaemia in adults. Lancet. 2013; 381(9865):484-495. PubMedhttps://doi.org/10.1016/S0140-6736(12)61727-9Google Scholar
- Dombret H, Gardin C. An update of current treatments for adult acute myeloid leukemia. Blood. 2016; 127(1):53-61. PubMedhttps://doi.org/10.1182/blood-2015-08-604520Google Scholar
- De Kouchkovsky I, Abdul-Hay M. Acute myeloid leukemia: a comprehensive review and 2016 update. Blood Cancer J. 2016; 6(7):e441. Google Scholar
- Guolo F, Minetto P, Clavio M. High feasibility and antileukemic efficacy of fludarabine, cytarabine, and idarubicin (FLAI) induction followed by risk-oriented consolidation: A critical review of a 10-year, single-center experience in younger, non M3 AML patients. Am J Hematol. 2016; 91(8):755-762. Google Scholar
- Burnett AK, Hills RK, Milligan DW. Attempts to optimize induction and consolidation treatment in acute myeloid leukemia: results of the MRC AML12 trial. J Clin Oncol. 2010; 28(4):586-595. PubMedhttps://doi.org/10.1200/JCO.2009.22.9088Google Scholar
- Lowenberg B, Rowe JM. Introduction to the review series on advances in acute myeloid leukemia (AML). Blood. 2016; 127(1):1. PubMedhttps://doi.org/10.1182/blood-2015-10-662684Google Scholar
- Esposito MT, So CW. DNA damage accumulation and repair defects in acute myeloid leukemia: implications for pathogenesis, disease progression, and chemotherapy resistance. Chromosoma. 2014; 123(6):545-561. Google Scholar
- Liu H, Takeda S, Kumar R. Phosphorylation of MLL by ATR is required for execution of mammalian S-phase checkpoint. Nature. 2010; 467(7313):343-346. PubMedhttps://doi.org/10.1038/nature09350Google Scholar
- Morgado-Palacin I, Day A, Murga M. Targeting the kinase activities of ATR and ATM exhibits antitumoral activity in mouse models of MLL-rearranged AML. Sci Signal. 2016; 9(445):ra91. PubMedhttps://doi.org/10.1126/scisignal.aad8243Google Scholar
- Fan J, Li L, Small D, Rassool F. Cells expressing FLT3/ITD mutations exhibit elevated repair errors generated through alternative NHEJ pathways: implications for genomic instability and therapy. Blood. 2010; 116(24):5298-5305. PubMedhttps://doi.org/10.1182/blood-2010-03-272591Google Scholar
- Sallmyr A, Fan J, Datta K. Internal tandem duplication of FLT3 (FLT3/ITD) induces increased ROS production, DNA damage, and misrepair: implications for poor prognosis in AML. Blood. 2008; 111(6):3173-3182. PubMedhttps://doi.org/10.1182/blood-2007-05-092510Google Scholar
- Kugel S, Mostoslavsky R. Chromatin and beyond: the multitasking roles for SIRT6. Trends Biochem Sci. 2014; 39(2):72-81. PubMedhttps://doi.org/10.1016/j.tibs.2013.12.002Google Scholar
- Finkel T, Deng CX, Mostoslavsky R. Recent progress in the biology and physiology of sirtuins. Nature. 2009; 460(7255):587-591. PubMedhttps://doi.org/10.1038/nature08197Google Scholar
- Cea M, Cagnetta A, Adamia S. Evidence for a role of the histone deacetylase SIRT6 in DNA damage response of multiple myeloma cells. Blood. 2016; 127(9):1138-1150. PubMedhttps://doi.org/10.1182/blood-2015-06-649970Google Scholar
- Carter SL, Eklund AC, Kohane IS, Harris LN, Szallasi Z. A signature of chromosomal instability inferred from gene expression profiles predicts clinical outcome in multiple human cancers. Nat Genet. 2006; 38(9):1043-1048. PubMedhttps://doi.org/10.1038/ng1861Google Scholar
- Salvestrini V, Orecchioni S, Talarico G. Extracellular ATP induces apoptosis through P2X7R activation in acute myeloid leukemia cells but not in normal hematopoietic stem cells. Oncotarget. 2017; 8(4):5895-5908. Google Scholar
- Bae JS, Park SH, Jamiyandorj U. CK2alpha/CSNK2A1 Phosphorylates SIRT6 and Is Involved in the Progression of Breast Carcinoma and Predicts Shorter Survival of Diagnosed Patients. Am J Pathol. 2016; 186(12):3297-3315. Google Scholar
- Ran LK, Chen Y, Zhang ZZ. SIRT6 Overexpression Potentiates Apoptosis Evasion in Hepatocellular Carcinoma via BCL2-Associated X Protein-Dependent Apoptotic Pathway. Clin Cancer Res. 2016; 22(13):3372-3382. PubMedhttps://doi.org/10.1158/1078-0432.CCR-15-1638Google Scholar
- Azuma Y, Yokobori T, Mogi A. SIRT6 expression is associated with poor prognosis and chemosensitivity in patients with non-small cell lung cancer. J Surg Oncol. 2015; 112(2):231-237. PubMedhttps://doi.org/10.1002/jso.23975Google Scholar
- Ming M, Han W, Zhao B. SIRT6 promotes COX-2 expression and acts as an oncogene in skin cancer. Cancer Res. 2014; 74(20):5925-5933. PubMedhttps://doi.org/10.1158/0008-5472.CAN-14-1308Google Scholar
- Mostoslavsky R, Chua KF, Lombard DB. Genomic instability and aging-like phenotype in the absence of mammalian SIRT6. Cell. 2006; 124(2):315-329. PubMedhttps://doi.org/10.1016/j.cell.2005.11.044Google Scholar
- Michishita E, Park JY, Burneskis JM, Barrett JC, Horikawa I. Evolutionarily conserved and nonconserved cellular localizations and functions of human SIRT proteins. Mol Biol Cell. 2005; 16(10):4623-4635. PubMedhttps://doi.org/10.1091/mbc.E05-01-0033Google Scholar
- Liszt G, Ford E, Kurtev M, Guarente L. Mouse Sir2 homolog SIRT6 is a nuclear ADP-ribosyltransferase. J Biol Chem. 2005; 280(22):21313-21320. PubMedhttps://doi.org/10.1074/jbc.M413296200Google Scholar
- Stirewalt DL, Meshinchi S, Kopecky KJ. Identification of genes with abnormal expression changes in acute myeloid leukemia. Genes Chromosomes Cancer. 2008; 47(1):8-20. PubMedhttps://doi.org/10.1002/gcc.20500Google Scholar
- Eppert K, Takenaka K, Lechman ER. Stem cell gene expression programs influence clinical outcome in human leukemia. Nat Med. 2011; 17(9):1086-1093. PubMedhttps://doi.org/10.1038/nm.2415Google Scholar
- Bullinger L, Dohner K, Bair E. Use of gene-expression profiling to identify prognostic subclasses in adult acute myeloid leukemia. N Engl J Med. 2004; 350(16):1605-1616. PubMedhttps://doi.org/10.1056/NEJMoa031046Google Scholar
- Liu Y, Xie QR, Wang B. Inhibition of SIRT6 in prostate cancer reduces cell viability and increases sensitivity to chemotherapeutics. Protein Cell. 2013; 4(9):702-710. https://doi.org/10.1007/s13238-013-3054-5Google Scholar
- Huen MS, Chen J. The DNA damage response pathways: at the crossroad of protein modifications. Cell Res. 2008; 18(1):8-16. PubMedhttps://doi.org/10.1038/cr.2007.109Google Scholar
- Kaidi A, Weinert BT, Choudhary C, Jackson SP. Human SIRT6 promotes DNA end resection through CtIP deacetylation. Science. 2010; 329(5997):1348-1353. PubMedhttps://doi.org/10.1126/science.1192049Google Scholar
- Van Meter M, Mao Z, Gorbunova V, Seluanov A. Repairing split ends: SIRT6, mono-ADP ribosylation and DNA repair. Aging. 2011; 3(9):829-835. PubMedGoogle Scholar
- Toiber D, Erdel F, Bouazoune K. SIRT6 recruits SNF2H to DNA break sites, preventing genomic instability through chromatin remodeling. Mol Cell. 2013; 51(4):454-468. PubMedhttps://doi.org/10.1016/j.molcel.2013.06.018Google Scholar
- Curtin NJ. DNA repair dysregulation from cancer driver to therapeutic target. Nat Rev Cancer. 2012; 12(12):801-817. PubMedhttps://doi.org/10.1038/nrc3399Google Scholar
- Sociali G, Galeno L, Parenti MD. Quinazolinedione SIRT6 inhibitors sensitize cancer cells to chemotherapeutics. Eur J Med Chem. 2015; 102:530-539. PubMedhttps://doi.org/10.1016/j.ejmech.2015.08.024Google Scholar
- Sociali G, Magnone M, Ravera S. Pharmacological Sirt6 inhibition improves glucose tolerance in a type 2 diabetes mouse model. FASEB J. 2017; 31(7):3138-3149. PubMedhttps://doi.org/10.1096/fj.201601294RGoogle Scholar
- McCord RA, Michishita E, Hong T. SIRT6 stabilizes DNA-dependent protein kinase at chromatin for DNA double-strand break repair. Aging. 2009; 1(1):109-121. PubMedGoogle Scholar
- Simeoni F, Tasselli L, Tanaka S. Proteomic analysis of the SIRT6 interactome: novel links to genome maintenance and cellular stress signaling. Sci Rep. 2013; 3:3085. PubMedGoogle Scholar
- Rebechi MT, Pratz KW. Genomic instability is a principle pathologic feature of FLT3 ITD kinase activity in acute myeloid leukemia leading to clonal evolution and disease progression. Leuk Lymphoma. 2017;1-11. Google Scholar
- Cottini F, Hideshima T, Xu C. Rescue of Hippo coactivator YAP1 triggers DNA damage-induced apoptosis in hematological cancers. Nat Med. 2014; 20(6):599-606. PubMedhttps://doi.org/10.1038/nm.3562Google Scholar
- Subramanian A, Tamayo P, Mootha VK. Gene set enrichment analysis: a knowledge-based approach for interpreting genome-wide expression profiles. Proc Natl Acad Sci USA. 2005; 102(43):15545-15550. PubMedhttps://doi.org/10.1073/pnas.0506580102Google Scholar
- Taskesen E, Bullinger L, Corbacioglu A. Prognostic impact, concurrent genetic mutations, and gene expression features of AML with CEBPA mutations in a cohort of 1182 cytogenetically normal AML patients: further evidence for CEBPA double mutant AML as a distinctive disease entity. Blood. 2011; 117(8):2469-2475. PubMedhttps://doi.org/10.1182/blood-2010-09-307280Google Scholar
- Konstantinopoulos PA, Spentzos D, Karlan BY. Gene expression profile of BRCAness that correlates with responsiveness to chemotherapy and with outcome in patients with epithelial ovarian cancer. J Clin Oncol. 2010; 28(22):3555-3561. PubMedhttps://doi.org/10.1200/JCO.2009.27.5719Google Scholar
- Cottini F, Hideshima T, Suzuki R. Synthetic Lethal Approaches Exploiting DNA Damage in Aggressive Myeloma. Cancer Discov. 2015; 5(9):972-987. PubMedhttps://doi.org/10.1158/2159-8290.CD-14-0943Google Scholar
- Ka NL, Na TY, Na H. NR1D1 recruitment to sites of DNA damage inhibits repair and is associated with chemosensitivity of breast cancer. Cancer Res. 2017; 77(9):2453-2463. PubMedhttps://doi.org/10.1158/0008-5472.CAN-16-2099Google Scholar
- Brown JS, O’Carrigan B, Jackson SP, Yap TA. Targeting DNA Repair in Cancer: Beyond PARP Inhibitors. Cancer Disc. 2017; 7(1):20-37. Google Scholar
- Hanahan D, Weinberg RA. Hallmarks of cancer: the next generation. Cell. 2011; 144(5):646-674. PubMedhttps://doi.org/10.1016/j.cell.2011.02.013Google Scholar
- Friedberg EC. DNA damage and repair. Nature. 2003; 421(6921):436-440. PubMedhttps://doi.org/10.1038/nature01408Google Scholar
- Abraham RT. Checkpoint signaling: epigenetic events sound the DNA strand-breaks alarm to the ATM protein kinase. BioEssays. 2003; 25(7):627-630. PubMedhttps://doi.org/10.1002/bies.10310Google Scholar
- Jackson SP, Bartek J. The DNA-damage response in human biology and disease. Nature. 2009; 461(7267):1071-1078. PubMedhttps://doi.org/10.1038/nature08467Google Scholar
- Stratton MR, Campbell PJ, Futreal PA. The cancer genome. Nature. 2009; 458(7239):719-724. PubMedhttps://doi.org/10.1038/nature07943Google Scholar
- Kim HS, Vassilopoulos A, Wang RH. SIRT2 maintains genome integrity and suppresses tumorigenesis through regulating APC/C activity. Cancer Cell. 2011; 20(4):487-499. PubMedhttps://doi.org/10.1016/j.ccr.2011.09.004Google Scholar
- Wang RH, Sengupta K, Li C. Impaired DNA damage response, genome instability, and tumorigenesis in SIRT1 mutant mice. Cancer Cell. 2008; 14(4):312-323. PubMedhttps://doi.org/10.1016/j.ccr.2008.09.001Google Scholar
- Jeong SM, Xiao C, Finley LW. SIRT4 has tumor-suppressive activity and regulates the cellular metabolic response to DNA damage by inhibiting mitochondrial glutamine metabolism. Cancer Cell. 2013; 23(4):450-463. PubMedhttps://doi.org/10.1016/j.ccr.2013.02.024Google Scholar
- Marquardt JU, Fischer K, Baus K. Sirtuin-6-dependent genetic and epigenetic alterations are associated with poor clinical outcome in hepatocellular carcinoma patients. Hepatology. 2013; 58(3):1054-1064. PubMedhttps://doi.org/10.1002/hep.26413Google Scholar
- Michishita E, McCord RA, Berber E. SIRT6 is a histone H3 lysine 9 deacetylase that modulates telomeric chromatin. Nature. 2008; 452(7186):492-496. PubMedhttps://doi.org/10.1038/nature06736Google Scholar
- Mao Z, Hine C, Tian X. SIRT6 promotes DNA repair under stress by activating PARP1. Science. 2011; 332(6036):1443-1446. PubMedhttps://doi.org/10.1126/science.1202723Google Scholar
- Mao Z, Tian X, Van Meter M, Ke Z, Gorbunova V, Seluanov A. Sirtuin 6 (SIRT6) rescues the decline of homologous recombination repair during replicative senescence. Proc Natl Acad Sci USA. 2012; 109(29):11800-11805. PubMedhttps://doi.org/10.1073/pnas.1200583109Google Scholar
- Sperlazza J, Rahmani M, Beckta J. Depletion of the chromatin remodeler CHD4 sensitizes AML blasts to genotoxic agents and reduces tumor formation. Blood. 2015; 126(12):1462-1472. PubMedhttps://doi.org/10.1182/blood-2015-03-631606Google Scholar
- Cea M, Soncini D, Fruscione F. Synergistic interactions between HDAC and sirtuin inhibitors in human leukemia cells. PloS One. 2011; 6(7):e22739. PubMedhttps://doi.org/10.1371/journal.pone.0022739Google Scholar
- Stratton MR. Exploring the genomes of cancer cells: progress and promise. Science. 2011; 331(6024):1553-1558. PubMedhttps://doi.org/10.1126/science.1204040Google Scholar
- Negrini S, Gorgoulis VG, Halazonetis TD. Genomic instability–an evolving hallmark of cancer. Nature reviews Mol Cell Biol. 2010; 11(3):220-228. PubMedhttps://doi.org/10.1038/nrm2858Google Scholar
- Chin L, Gray JW. Translating insights from the cancer genome into clinical practice. Nature. 2008; 452(7187):553-563. PubMedhttps://doi.org/10.1038/nature06914Google Scholar
- Sasca D, Hahnel PS, Szybinski J. SIRT1 prevents genotoxic stress-induced p53 activation in acute myeloid leukemia. Blood. 2014; 124(1):121-133. PubMedhttps://doi.org/10.1182/blood-2013-11-538819Google Scholar