Abstract
Hypoxia exacerbates thromboembolism and sterile inflammation through the NLRP3 inflammasome, which is directly activated by HIF-1α, a factor that plays a pivotal role in potentiating deep vein thrombosis. One of the clinical manifestations of thromboinflammation is deep vein thrombosis, characterized by formation and propagation of a clot in the lower extremity of the body. The underlying inflammatory milieu promotes immune cell recruitment and platelet hyperactivation, further promoting a prothrombotic state. However, the intricate relationship between hypoxia, thromboembolism, and sterile inflammation is not fully understood. To address this knowledge gap, we integrated in vitro cell lines, ex vivo human peripheral blood mononuclear cells, in vivo animal models, and human patient-based studies to uncover the role of cellular interactions in driving hypoxia-induced thrombosis. We gained early mechanistic insights and subsequently tested the translational potential in humans who developed deep vein thrombosis at high altitudes (>11,000 feet). Our investigation revealed that hypoxia increased monocyte adhesion to endothelial surfaces, an effect mediated through CD11a/CD18 (β2 integrin) and F11R (junctional adhesion molecule-1; JAM-1). We determined the significance of the HIF-1α-NLRP3-Egr1-TF/ FVII axis in inflammation-induced coagulation under sterile conditions operating through NLRP3 elevating Egr-1, which subsequently augments tissue factor. This axis increases platelet hyperactivation and platelet association amplifying thromboinflammation. Human patients who developed high altitude thrombosis showed enhanced HIF-1α, NLRP3, Egr1, and TF/ FVII levels, confirming the clinical relevance of these factors. Finally, abrogating these molecules with either pharmacological inhibitors or siRNA demonstrated a potential to reverse these pathophysiological processes. These findings identify the HIF-1α-NLRP3-Egr1-TF/FVII axis as a potential therapeutic target for mitigating hypoxia-induced thromboinflammation.
Introduction
Venous thromboembolism is one of the most significant contributors of cardiovascular morbidity and mortality worldwide, closely following stroke and myocardial infarction.1-4 This underscores the necessity of effective population-level strategies to prevent this condition. The initiation of thromboembolism is a multifactorial process involving complex events complying with Virchow’s Triad.5 We previously reported that sterile inflammation plays a critical role in the pathogenesis of venous thromboembolism under hypoxic conditions, demonstrating the activation of the nucleotide-binding domain, leucine-rich-containing family, pyrin domain-containing-3 (NLRP3) inflammasome in hypoxia and its direct regulation by hypoxia-inducible factor 1 alpha (HIF-1α).6
Hypoxia, characterized by low oxygen availability at both systemic and localized levels caused by blood flow restriction or stasis, contributes significantly to thrombus formation.7 Unfavorable environmental factors, such as hypobaric hypoxia and low temperature, also aggravate a prothrombotic phenotype at high to extreme altitudes (9,000 to 18,000 feet).8 Multiple research groups have shown a link between hypoxia and inflammatory responses, involving different cell types such as endothelial cells, lymphocytes, monocytes, and platelet activation.9-11 Furthermore, exposure to hypoxia results in activation of endothelial cells and recruitment of different immune cells, such as monocytes/macrophages, neutrophils, and lymphocytes, to the venous wall, resulting in blood clot formation.11 Platelets participate directly in this process, resulting in amplification of thrombi.12,13 Beyond their primary role in adhesion and aggregation, platelets contribute to thrombosis through several other mechanisms, such as triggering coagulation, generating platelet-leukocyte aggregation, enhancing the formation of extracellular traps from neutrophils, and activating the NLRP3 inflammasome which results in the release of interleukin (IL)-1β and IL-18.14,15
While the activation of the NLRP3 inflammasome is a key upstream event, the specific transcriptional regulators that translate this inflammatory signal into a procoagulant state during hypoxia are not well defined. In the last two decades many groups have shown that early growth response-1 (Egr-1) plays a crucial role in inflammation and coagulation.16,17 Egr-1 is a prototypic member of the Egr family of zinc finger transcription factors which is stimulated by various stimuli in different cell types. Pawlinski et al. showed the sustained expression of inflammatory mediators and tissue factor (TF) in a model of endotoxemia.16 Wu et al. demonstrated that thrombin stimulates Egr-1 expression in endothelial cells via a MAPK-dependent mechanism.17 However, a direct mechanistic link between the hypoxia-driven HIF-1α-NLRP3 axis and the transcriptional activation of procoagulant factors remains poorly defined. In this study, we sought to bridge this gap by investigating the downstream effectors of inflammasome activation in thromboinflammation.
Using in vitro cell lines, human peripheral blood mononuclear cells (hPBMC), a murine model of hypoxia-induced thrombosis, and deep vein thrombosis (DVT) patients exposed to high altitude, we demonstrate that the HIF-1α-NLRP3 axis promotes thrombosis by upregulating Egr-1 and its target, TF. This study also highlights that this pathway enhances monocyte recruitment and is amplified by hyperreactive platelets, which further stimulate NLRP3 activation in monocytes. Our findings establish the HIF-1α-NLRP3-Egr-1-TF axis as a central driver of hypoxia-induced thrombosis, offering new targets for therapeutic intervention.
Methods
Cell lines, primary human cell isolation and culture conditions
THP-1, a human leukemia monocytic cell line, and K-562, a human myelogenous leukemia cell line, were obtained from the National Centre for Cell Science (NCCS) Pune, India. Human umbilical vein cell lines (Ea. hy926 and HUVEC) were a kind gift from the Central Drug Research Institute (CDRI), Lucknow, India, and Institute of Genomics and Integrative Biology (IGIB), Delhi, India, respectively.
In vitro experimental treatments
THP-1 and K-562 were differentiated using phorbol 12-myristate 13-acetate (PMA) (see the Online Supplement for the protocol). The cells were treated with 1% oxygen (O2) to create the hypoxic condition for 8 h and dimethyloxalylglycine (DMOG, 1,000 μM) as an HIF-1α activator for 12 h. For inhibition studies, cells were treated with 3,3’-diindolylmethane (DIM, 10 μM) for HIF-1α inhibition, after DMOG stimulation; pre-treated for 4 h with MCC950 (10 μM) for NLRP3 inhibition and SML0499 (10 μM) for inhibition of the catalytic activity of caspase-1, prior to DMOG stimulation. Adenosine diphosphate (ADP, 10 μM) was used for the activation of platelets, which were washed with fresh media before use in experiments.
Animals and treatment
All the experiments were performed according to the guidelines set forth by the Committee for Control and Supervision of Experiments on Animals, Government of India. Male Wistar rats, weighing 220-250 g, were kept and cared for in a typical standard laboratory setting for the investigation. The animals were divided into seven groups according to various treatments: no addition (NA)/control, heparin, ferric chloride (FeCl ), DMOG, DMOG+DIM, MCC950+DMOG, and SML0499+DMOG. All the chemicals were injected intravenously through the tail vein.
Human studies
Human studies were conducted in accordance with the ethical standards of the Indian Council of Medical Research. The study patients comprised patients with DVT living at high altitude (N=10) in Leh Ladakh (altitude >11,483 feet) who reported to the only immediate care facility, Sonam Nurboo Memorial (SNM) Hospital, and low-lander patients with venous thromboembolism and associated complications (N=5), treated at ESIC Medical College, Faridabad, India. The high-lander and low-lander patients were examined by physicians at SNM Hospital and ESIC Medical College, respectively, and blood samples were collected via venipuncture as soon as possible following confirmation of diagnosis, which was made using ultrasound imaging. Informed consent was obtained according to the Declaration of Helsinki. The control group comprised a comparable number of healthy volunteers, matched for ethnicity and duration of stay at high altitude, who did not develop any form of thrombosis during the same period, while low-lander healthy controls were healthy individuals residing in the plains. Individuals with pre-existing systemic diseases, malignancies, sickle cell anemia, paroxysmal nocturnal hemoglobinuria, lupus anticoagulant, or those who had undergone prior surgery were excluded from the study. Peripheral blood mononuclear cells collected from healthy volunteers were isolated by density gradient centrifugation.
Statistical analysis
All the statistical analyses were performed using GraphPad Prism (v.8), R studio and SPSS. Unless specified otherwise, all results are represented as the mean ± standard error of mean. One-way analysis of variance with the Tukey multiple comparison post hoc test was applied to compare data across several groups, the unpaired, two-tailed Student t test was employed to compare two groups of independent samples, linear regression and Pearson correlation analysis were applied. The statistical analysis for all the data was done and represented as P values.
Results
The HIF-1α-NLRP3 inflammasome axis in monocytes induces their adhesion to endothelial cells
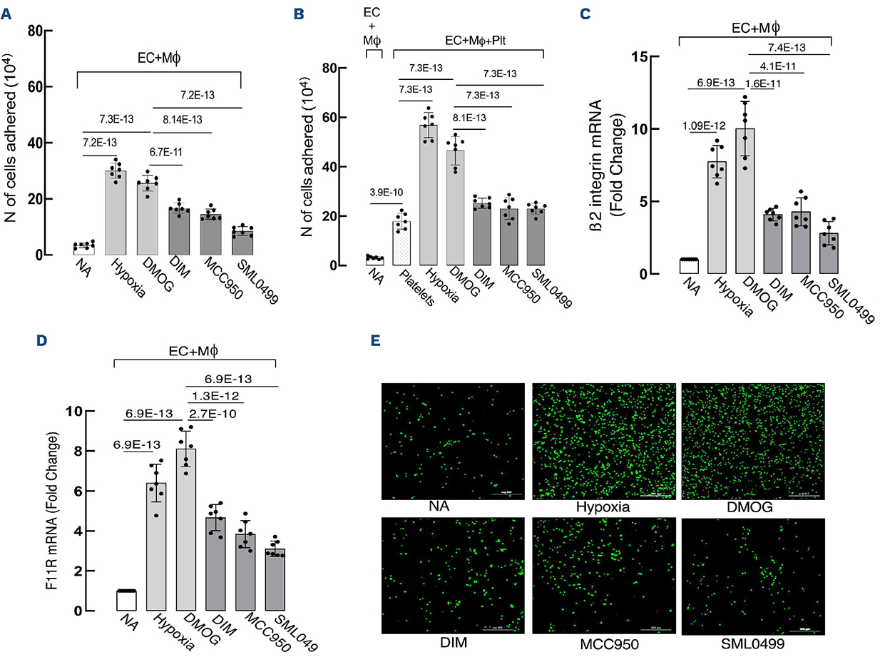
Monocyte adherence to endothelium depends on the cells’ adhesion molecules and is a crucial step in regulating vascular inflammation.19 The direct association of HIF-1α-NL-RP3 on leukocyte function in thrombosis remains unclear. To assess the impact of the HIF-1α-NLRP3 inflammasome axis on monocyte adherence to vascular endothelium, we performed a monocyte-endothelial cell adhesion assay. Endothelial cells (Ea. hy926 or HUVEC) were pre-activated with 1% oxygen for 8 h to create an adhesive surface for monocytes. THP-1 cells and hPBMC were treated with 1% oxygen or DMOG in the presence or absence of the inhibitors DIM, MCC950, and SML0499. Compared to the control (activated endothelial cells with monocytes with no chemical additions or exposures), exposing monocytes to either hypoxia or an HIF-1α activator (DMOG) produced a similar increase (8- to 9-fold) in the total number of monocytes adhered to the surface of endothelial cells. This effect was significantly reversed when monocytes were treated with inhibitors of HIF-1α (DIM), NLRP3 (MCC950), or caspase-1 (SML0499) confirming that the adhesion was dependent on this specific pathway (Figure 1A, Online Supplementary Figure S1).
We next examined the effect of ADP-induced activated platelets on monocyte adhesion to hypoxia-activated endothelial cells. In the presence of ADP-induced activated platelets, monocyte adhesion increased significantly under various conditions: a 5.7-fold increase was observed in monocytes without hypoxia treatment, an 18.3-fold increase in monocytes exposed to hypoxia, and a 15-fold increase in DMOG-treated monocytes. These fold changes are relative to normoxic monocytes adhered to hypoxia-activated endothelial cells, highlighting the enhanced adhesive response induced by activated platelets. Addition of DIM, MCC950, and SML0499 produced comparable decreases in monocyte adhesion to hypoxic endothelial cells compared to that produced by DMOG (Figure 1B).
To understand the molecular basis of these effects, we examined the expression of key adhesion molecules: β2 integrin (CD11a/18) and junctional adhesion molecule-1 (JAM-1). Significant increases in the expression of CD11a/18 (P=1.09x10-12) and F11R (P=6.9x10-13) were observed under hypoxic conditions and in the presence of DMOG. The increased expression was significantly reduced by pharmacological inhibition of HIF-1α, NLRP3, and caspase-1 activity, suggesting that monocyte adhesion to activated endothelial cells under hypoxia may be mediated through these molecules. Further validation is needed to confirm this mechanism (Figure 1C, D). Figure 1E illustrates monocyte adhesion to endothelial cells under various experimental conditions. CD11a/18 (β2 integrin) is expressed by monocytes and other leukocytes, but not by endothelial cells.20 Endothelial cells, monocytes, and platelets, among others, express F11R.21 We examined the expression of F11R separately in monocytes and endothelial cells. The results demonstrated that the expression of F11R and DMOG was modestly upregulated in monocytes (~1.8 fold) and in endothelial cells (~1.9-fold) under hypoxia (Online Supplementary Figure S2). In contrast, co-culturing these cells resulted in amplification of F11R expression to a level 3.5-fold higher than in separate cultures (Figure 1D). The increased expression of F11R in the co-culture was due to the interaction between monocytes and endothelial cells and not to the endothelial cells only. Collectively these data suggest that the HIF-1α-NLRP3 axis enhances monocyte adhesion to endothelial cells, potentially through the upregulation of β2 integrin and F11R expression. We also studied the expression of adhesion molecules in endothelial cells and found increased expression of intercellular adhesion molecule (I-CAM), vascular cell adhesion molecule (V-CAM), E-selectin and P-selectin under hypoxia and with DMOG, an effect which was suppressed by the addition of DIM, MCC950 and SML0499 signifying the importance of endothelial dysfunction/activation for the recruitment of immune cells and the progression of thrombosis through the HIF-1α-NLRP3 axis (Online Supplementary Figure S3).
Status of hypoxia and its response pathway in manifesting NLRP3 inflammasome activation leading to increased expression of Egr-1 in monocytes through the HIF-1α-NLRP3 axis
The involvement of the HIF-1α-NLRP3 axis in potentiating thrombosis led us to inspect the functional engrossment of hypoxia response pathways. The expression of HIF-1α protein (Figure 2A), and its targeted transcripts, vascular endothelial growth factor-A (VEGF-A), and erythropoietin (EPO) (Online Supplementary Figure S4), was significantly increased under hypoxia and DMOG. The presence of a pharmacological inhibitor of HIF-1α, NLRP3, and caspase-1 resulted in reduced accumulation and transcriptional activity of VEGF-A and EPO in monocytes (Online Supplementary Figure S4).
We also investigated the association between hypoxia, HIF-1α and NLRP3 inflammasome activation in monocytes. We observed a significant increase in protein levels of NLRP3, and IL-1β (Figure 2B, C) and mRNA transcripts of NLRP3, caspase-1 and IL-1β. Apart from this, caspase-1 catalytic activity and IL-1β release were significantly increased under hypoxia and DMOG (Figure 2B, C, Online Supplementary Figure S4). Their expression was downregulated by DIM, MCC950, and SML0499, indicating the activation of NLRP3 under hypoxia in monocytes/macrophages.
Following hypoxia pathway modulation and, NLRP3 inflammasome activation, we observed significant increases in both mRNA and protein levels of Egr-1 under hypoxia (P=2.6x10-11, P=8.4x10-9) and DMOG (P=9.0x10-13, P=2.7x10-10).
This upregulation was completely dependent on the integrity of this axis as Egr-1 levels decreased significantly under the pharmacological inhibition of HIF-1α (DIM: P=5.0x10-10, P=1.2x10-7), NLRP3 (MCC950: P=9.1x10-13, P=4.5x10-10), and the catalytic activity of caspase-1 (SML0499: P=9.0x10-13, P=1.7x10-11 ) (Figure 2D, Online Supplementary Figure S4). In hPBMC, Egr-1 mRNA expression was upregulated in hypoxia and with the addition of DMOG, an effect that was suppressed by inhibiting HIF-1α, NLRP3, and catalytic activity of caspase-1, indicating that the regulation of Egr-1 under hypoxia is due to the HIF-1α-NLRP3 axis (Online Supplementary Figure S4A).
Figure 1.Adherence of monocytes to endothelial cells. Endothelial cells (EC) were exposed to hypoxia for 8 h for all the experimental conditions to create a suitable endothelial surface and simultaneously THP-1 cells (monocytes) were exposed to hypoxia for 8 h, the hypoxia inducible factor 1 alpha (HIF-1α) activator, DMOG for 12 h, DMOG + an HIF-1α inhibitor (DIM), an NLRP3 inhibitor (MCC950) + DMOG and an inhibitor of catalytic activity of caspase-1 (SML0499) + DMOG. All the inhibitors were used for 4 h each. Adherence was subsequently determined in all the experimental conditions (the comparisons were: no addition vs. hypoxia and DMOG; DMOG vs. DIM, MCC950, and SML0499). (A) Number of monocytes that adhered to EC. (B) Effect of platelets on the number of monocytes that adhered to EC. Differentiated and ADP-activated megakaryocytic cells were added to monocytes and EC in all the above-mentioned experimental conditions. (C) Expression of (32 integrin adhesion molecules on the co-culture of monocytes and EC. (D) Involvement of the F11R gene in the co-culture of monocytes and EC. (E) Representation of adhesion of monocytes to EC in all the experimental conditions. Statistical analysis was performed using one-way analysis of variance with the Turkey multiple comparison test. Data are represented as mean ± standard error of mean. MO: monocytes; NA: no addition; DMOG: dimethyloxalylglycine; DIM: 3,3’-diindolylmethane; Plt: platelets.
Figure 2.Involvement of the hypoxia response pathway in the regulation of the NLRP3 inflammasome axis and identification of the HIF-1a binding site in the Egr-1 promoter. Monocytes were treated in all the experimental conditions. RNA and whole cell lysate were collected. Regulation of hypoxia response pathway. (A) Estimation of hypoxia-inducible factor 1 alpha (HIF-1α) protein; exposure to hypoxia resulted in a pro-inflammatory state through the HIF-1α-NLRP3 inflammasome axis. (B-D) Protein levels of NLRP3, IL-1β, and Egr-1 in all the experimental conditions (the comparisons were: no addition vs. hypoxia and DMOG; DMOG vs. DIM, MCC950, and SML0499. (E) Chromatin immunoprecipitation was used to examine HIF-1α binding to the Egr-1 promoter in the presence of normoxia, hypoxia, DMOG with and without HIF-1α inhibitor, NLRP3 inhibitor, and the inhibitor of catalytic activity of caspase-1. (F) Regions of Egr-1 promoter depicting the binding site of HIF-1α, spanning nucleotides -1302 to -1295, -1585 to -1578, and -869 to-862. The HIF-1α binding site within the Egr-1 promoter with the sequence 5’-TCACGTCA-3’ is illustrated. Statistical analysis was performed using one-way analysis of variance with the Turkey multiple comparison test. Data are represented as mean ± standard error of mean. HIF-1α: hypoxia-inducible factor 1a; NA: no addition; DMOG: dimethyloxalylglycine; IL-1β: interleukin-1 beta; DIM: 3,3’-diindolylmethane; IP: immunoprecipitation; Ab: antibody.
To determine whether HIF-1α regulates Egr-1 directly, we performed chromatin immunoprecipitation (ChIP) assays. The binding of HIF-1α to the promoter region of Egr-1 gene was analyzed through ChIP assays under different experimental conditions (Figure 2E). The enrichment of the Egr-1 promoter region in ChIP assays demonstrated increased binding of HIF-1α to the promoter in hypoxia and DMOG-treated samples, while this binding was substantially reduced in the presence of DIM, MCC950, and SML0499 (Online Supplementary Figure S4).
In further investigations of the specific interaction between HIF-1α and the Egr-1 promoter, we identified that HIF-1α binds to the hypoxia response element (HRE) region within the Egr-1 promoter. HIF-1α binds to the HRE sequence 5’-TCACGTCA-3’, spanning nucleotides -869 to -862. Indeed, three HRE binding sites for HIF-1α were identified in the Egr-1 promoter at nucleotide positions -1302 to -1295, -1585 to -1578, and -869 to -862 (Figure 2F).
Figure 3.A hypoxia-induced prothrombotic state is regulated through the HIF-1α-NLRP3 inflammasome axis. Monocytes were treated to all the experimental conditions. RNA and whole cell lysate were collected: expression of tissue factor (TF) in all the different experimental conditions, indicating its regulation through this axis. (A) Estimation of microparticle-bound TF activity. (B) Expression of TF determined by flow cytometry. (C) Quantification of TF-positive cells under different experimental conditions. A total of 10,000 events were analyzed in triplicate. (D-F) Activation of the fibrinolytic pathway under the influence of HIF-1α. Relative levels of plasminogen activator type 1 (D), urokinase-type plasminogen activator (E), and tissue plasminogen activator (F) in all experimental conditions as described above. The comparisons were: no addition (control) vs. hypoxia and DMOG; DMOG vs. DIM, MCC950, and SML0499. The expression of the gene was normalized with 18sRNA, as an internal control to that of the control group. Statistical analysis was performed using one-way analysis of variance with the Turkey multiple comparison test. Data are represented as mean ± standard error of mean. MP: microparticle; AU: arbitrary units; NA: no addition; DMOG: dimeth-yloxalylglycine; DIM: 3,3’-diindolylmethane; PAI-1: plasminogen activator type 1; uPA: urokinase-type plasminogen activator; tPA: tissue plasminogen activator.
These findings illustrate that HIF-1α binds directly to the HRE regions within the Egr-1 promoter, suggesting that the regulation of Egr-1 expression under these conditions is mediated by HIF-1α binding.
Role of the HIF-1α-NLRP3 inflammasome axis in the coagulation cascade potentiating thrombosis in monocytes
To establish the functional role of the HIF-1α-NLRP3 inflammasome axis in coagulation, we assessed key thrombotic markers in monocytes. Hypoxia or DMOG exposure significantly increased microparticle-associated TF activity (P=5.8x10-10), as well as TF protein (P=8.4x10-6) and mRNA (P=9.0x10-13) levels along with factor VII (FVII) expression (Figure 3A-C, Online Supplementary Figure S5). In the presence of DIM, MCC950 and SML0499, expression of these molecules was reduced. Activation of the extrinsic pathway of the coagulation cascade to promote thrombogenesis leads to regulation of the fibrinolytic system.22 Consistent with a prothrombotic phenotype, we also observed changes in the fibrinolytic system. In synchrony, under hypoxia and DMOG treatment, there was elevated expression of plasminogen activator type 1 (PAI-1) and reduced expression of urokinase-type plasminogen activator (uPA) and tissue plasminogen activator (tPA). These effects were reversed by DIM, MCC950 and SML0499 (Figure 3D-F). Similarly, in hPBMC, TF and FVII were upregulated under hypoxia and DMOG treatment, effects suppressed by pharmacological inhibition of the HIF-1α-NLRP3 axis, confirming regulation of TF through this axis (Online Supplementary Figure S4A). Following the demonstration of inflammation-mediated coagulation under hypoxia through this axis, we proceeded to analyze the downstream molecules of NLRP3 and the coagulation trigger, TF, and its activity. We aimed to validate whether the activation of coagulation is interdependent with the release of cytokines IL-1β, Egr-1, and TF activity or not. Hence, we studied the correlation of the protein expression of HIF-1α versus NLRP3, NLRP3 versus I L- 1 β and I L- 1 β versus Egr-1, and finally Egr-1 versus TF activity (Online Supplementary Figure S6A-D).
Figure 4.Functional activity of platelets under the influence of the HIF-1α-NLRP3 inflammasome. Differentiated and ADP-activated megakaryocytic cells were stimulated and treated with all the experimental conditions. (A) Adhesion of platelets to collagen in all different experimental conditions. (B) Percent platelet aggregation under the influence of hypoxia through the HIF-1α-NLRP3 axis. (C) Kinetics of platelet aggregation showing increasing aggregation regulated by HIF-1α-NLRP3. (D) Detection of intracellular platelet calcium as an indicator of platelet function. Comparisons were: no addition vs. hypoxia and DMOG; DMOG vs. DIM and MCC950. Statistical analysis was performed using one-way analysis of variance with the Turkey multiple comparison test (A, B, D) and linear regression (C). Data are represented as mean ± standard error of mean. NA: no addition; DMOG: dimethyloxalylglycine; DIM: 3,3’-diindolylmethane; iCalcium: intracellular calcium.
To specifically validate the role of Egr-1 as the key intermediary linking inflammation to coagulation, we employed a siRNA-mediated knockdown approach. First, we confirmed our proposed pathway hierarchy i.e., siRNA knockdown of upstream HIF-1α or NLRP3 each resulted in significantly lower Egr-1 expression (Online Supplementary Figure S7A-F). Next, we performed a critical experiment in which the direct knockdown of Egr-1 led to a significant decrease in both TF mRNA expression (P=3.9x10-9) and TF activity (P=4.7x10-4) (Online Supplementary Figure S7G, H). Finally, to confirm the pathway directionality, we showed that Egr-1 knockdown had no effect on the upstream inflammasome components, as the expression of NLRP3, caspase-1, and IL-1 β remained unchanged (Online Supplementary Figure S7B-D). Taken together, these data provide robust evidence that Egr-1 functions as the critical downstream effector of the HIF-1α-NLRP3 axis, directly driving the expression of TF.
Functional role of platelets in regulating thromboinflammation in monocytes through the HIF-1α-NLRP3-Egr-1 axis
Our observation that monocytes affect inflammation-mediated coagulation through the HIF-1α-NLRP3-Egr-1 axis prompted us to investigate the role of platelets in this process. While previous studies have established that hypoxia triggers platelet hyperactivation, leading to inflammation, enhanced aggregation, and thrombus stability,23-27 the precise mechanism driving this hyperactivation is largely unexplored. Hence, we performed an in vitro investigation to determine whether the HIF-1α-NLRP3 inflammasome axis is responsible for this phenomenon. We measured the primary steps of platelet function, such as adhesion, aggregation and calcium release, in hypoxia. Platelets exposed to hypoxia and DMOG demonstrated enhanced adhesion to collagen (Figure 4A), increased rate and extent of platelet aggregation (Figure 4B, C) and stimulated calcium release (Figure 4D). Remarkably, this platelet hyperreactivity was significantly reduced by the pharmacological inhibitors DIM, MCC950, and SML0499 (Figure 4A-D). These data support the notion of platelet hyperreactivity being mediated through the HIF-1α-NLRP3 inflammasome axis.
Furthermore, since this axis regulates platelet hyperreactivity and platelet–immune cell interactions influence inflammation-driven coagulation, it is important to study how platelets affect NLRP3-mediated coagulation in monocytes and macrophages. We, therefore, studied this axis in co-culture models of monocytes and platelets. We observed a significant increase in protein levels of HIF-1α, NLRP3, and I L-1β under hypoxia or DMOG treatment in comparison to the ‘platelet only’ condition (activated platelets and monocytes with no exposure to hypoxia or chemicals) (Figure 5A, B, Online Supplementary Figure S8). A similar pattern of increase was observed in mRNA transcripts of these molecules along with Egr-1 and TF (Online Supplementary Figure S8). With the inflammatory role, there was increased expression of Egr-1 protein (P=2.4x10-6, P=4.6 x10-6), microparticle-bound TF activity (P=6.9x10-13), mRNA expression of TF (P=7.6x10-13) and FVII (Figure 5C, D, Online Supplementary Figure S8). Pharmacological inhibition of HIF-1α, NLRP3, and caspase-1 decreased the expression of the molecules in this axis. Interestingly, addition of activated platelets to monocytes with no exposure significantly elevated mRNA expression compared to the condition with no addition of chemicals (monocytes only).
The interaction of monocytes with endothelial cells in the presence of platelets produced a significant increase in TF activity in comparison to monocytes alone, an effect attenuated by inhibiting HIF-1α, NLRP3, and caspase-1. This confirms that the system together aggravates the inflammation-mediated coagulation (Online Supplementary Figure S9). Thus, platelets act as amplifiers of the HIF-1α-NLRP3-Egr-1-TF axis in monocytes, resulting in a potent thromboinflammatory state.
Validation that involvement of the HIF-1α-NLRP3-Egr-1 axis contributes to tissue factor expression in an in vivo FeCl3–induced model of thrombosis
After the association of the HIF-1α-NLRP3-Egr-1 axis in promoting thromboinflammation in vitro, we next sought to validate the involvement of this axis in inflammation-mediated coagulation through the expression of TF in a rat model. In situ examination of inferior vena cava revealed a significantly heavier and larger thrombus in FeCl3-treated (P=7.4x10-11 and P=7.6x10-13, respectively), and DMOG-treated rats (P=7.6x10-13 and P=7.6x10-13, respectively). Reductions in thrombus weight and size were observed in animals treated with DIM (P=9.7x10-12, P=9.7x10-12), MCC950 (P=8.4x10-13, P=8.4x10-13) or SML0499 (P=7.6x10-13, P=7.6x10-13) (Figure 6A-C). The denser and heavier thrombus suggests exaggerated thrombogenesis with the HIF-1α-NLRP3 axis. Consistent with these physical findings, we investigated systemic coagulation parameters and observed significantly shortened bleeding time (Figure 6D), activated partial thromboplastin time, and prothrombin time (Online Supplementary Figure S10) in DMOG-treated animals and longer bleeding time, activated partial thromboplastin time, and prothrombin time in those treated with DIM, MCC950 and SML0499, indicating a role of HIF-1α and NLRP3 in hypoxia-associated thrombogenesis.
Platelets play a significant role in thrombogenesis; hence we next analyzed platelet function ex vivo. Platelets isolated from exposed animals demonstrated enhanced adhesion (Online Supplementary Figure S10) and increased rate and extent of aggregation with time-dependent ADP in animals treated with FeCl3 and DMOG and reduced adhesion and decreased aggregation extent in animals exposed to DIM, MCC950 and SML0499 (Online Supplementary Figure S10). We also observed a significant reduction in the release of endothelial nitric oxide synthase in animals exposed to FeCl3 (P=2.0 x10-6) and DMOG (P=4.2 x10-12) which increased in DIM-, MCC950- and SML0499-treated animals. This regulation of endothelial nitric oxide synthase illustrates that platelet hyperactivation is facilitated by the HIF-1α-NLRP3 axis promoting thrombus formation (Online Supplementary Figure S10). Immunohistochemistry of liver sections further confirmed increased expression of TF in the prothrombotic groups (Figure 6E). To further establish the association between pro-inflammatory and prothrombotic states, RNA and plasma were isolated from whole blood. We observed increased mRNA transcript and protein levels of HIF-1α, NLRP3, and its associated molecules such as caspase-1, IL-1 β, along with Egr-1, and TF in FeCl3 and DMOG-treated rats, which were downregulated in animals exposed to DIM, MCC950 and SML0499 (Online Supplementary Figure S11). This further validates the involvement of the HIF-α-NLRP3-Egr-1-TF axis in inflammation-mediated coagulation.
Figure 5.Platelets strengthen the pro-inflammatory and prothrombotic milieu under hypoxia. To determine the effects of platelets on monocytes in inflammation-mediated coagulation, Monocytes without any treatment (NA), Monocytes with hypoxia for 8 h (Hypoxia), Platelets without any treatment (NA’), ADP-activated platelets (Platelets), Monocytes without any treatment and in the presence of activated platelets (Platelets’), Monocytes stimulated with hypoxia for 8 h (Hypoxia’), DMOG for 12 h, DIM, MCC950, and SML0499 for 4 h each and co-culture with ADP-activated platelets. RNA and whole cell lysate were collected as per the experimental condition: monocytes, platelets and co-culture of monocytes and platelets. Gene and protein levels were subsequently determined in all the above-mentioned experimental conditions. (A) Protein levels of HIF-1α. (B) Relative protein levels of NLPR3. (C) Relative levels of Egr-1 protein. (D) Microparticle-bound tissue factor activity in all the experimental conditions mentioned. Statistical analysis was performed using one-way analysis of variance with the Turkey multiple comparison test. Data are represented as mean ± standard error of mean. DMOG: dimethyloxalylglycine; DIM: 3,3’-diindolylmethane; MΦ: monocytes; Plt: platelets; HIF-1α: hypoxia-inducible factor 1 alpha; MP: microparticle; TF: tissue factor.
Figure 6.Acceleration of venous thromboembolism through the HIF-1α-NLRP3-Egr-1 axis. (A) Representation of heat maps of inferior vena cava thrombus in situ in all experimental conditions. Magnification x20. (B) Thrombus weight. (C) Thrombus length. (D) Bleeding time. (E) Representation of hematoxylin & eosin-stained and immunocytochemistry images of liver cross-sections showing tissue factor expression in all experimental conditions. Magnification x40. Statistical analysis was performed using one-way analysis of variance with the Turkey multiple comparison test. Data are represented as mean ± standard error of mean. NA: no addition; FeCl3: ferric chloride; DMOG: dimethyloxalylglycine; DIM: 3,3’-diindolylmethane; H&E: hematoxylin and eosin.
Figure 7.Evidence for the involvement of the HIF-1a-NLRP3-Egr1-TF axis in human patients with high altitude-induced thrombosis. Total RNA was isolated and collected from whole blood samples of thrombotic patients (N=10), and gene expression was quantified. The expression of the gene was normalized with 18sRNA as an internal control to that of the control. (A-F) The relative expression of HIF-1α (A), NLRP3 (B), caspase-1 (C), IL-1β (D), Egr-1 (E) mRNA, Egr-1 protein levels (F), F3 (G) and F7 (H) transcripts in thrombotic individuals vs. controls. The statistical analysis was performed using unpaired Student t tests. Data are represented as the mean ± standard error of mean. The blue color indicates the mean value. HIF-1α: hypoxia-inducible factor 1 alpha; IL-1β: interleukin 1 beta; EGR-1: early growth response-1; F3: factor III; F7: factor VII.
Involvement of the HIF-1α-NLRP3-Egr1-TF axis in patients with high altitude-induced deep vein thrombosis
After the in vitro and in vivo validation, we investigated the potential involvement of HIF-1α-NLRP3-Egr1-TF axis in clinically proven cases of DVT brought on by a hypobaric hypoxic environment. Online Supplementary Table S1 displays the demographic, and clinical, characteristics of these patients with DVT. In support of the functional involvement of the HIF-1α-NLRP3-Egr1-TF axis in the pathogenesis of DVT, we observed elevated transcripts of HIF-1α, NLRP3, and caspase-1, and IL-1β. Along with this, the downstream effectors responsible for driving coagulation, such as Egr-1 (P=0.006), TF (P=0.003) and FVII (P=0.002), and the protein level of Egr-1 (P=0.006) were increased in patients compared with healthy controls (Figure 7A-H). These clinical data strongly support the involvement of the HIF-1α-NLRP3-Egr1-TF axis in the pathogenesis of DVT in individuals who have been exposed to high-altitude hypoxic conditions.
In contrast to high-altitude conditions, the HIF-1α-NLRP3-TF axis is not pronounced in low-altitude human patients, as there were no significant changes in caspase-1, IL-1β, Egr-1, and TF expression. Elevated NLRP3 expression was observed in patients, which could be due to underlying infection or release of damage-associated molecular patterns. However, activation of NLRP-3 did not translate into downstream activation of Egr-1 and TF, the key mediators that promote DVT development (data not shown).
Discussion
A state of localized hypoxia has emerged as a key factor in regulating thromboinflammation, with the HIF-1α-NLRP3 axis acting as a critical regulator of cellular responses in both physiological adaptation and pathological progression.28-30 Since monocyte adhesion to the endothelial surface drives vascular inflammation, it represents a crucial therapeutic target for vascular diseases, including atherosclerosis.31 The interaction between β2 integrin and JAM-1 facilitates transendothelial migration,32 and monocyte adhesion to the endothelial surface. Our data demonstrate that the HIF-1α-NLRP3 axis facilitates the adhesion of monocytes to endothelial cells through β2 integrin and JAM-1/F11R under hypoxia, a process that is further amplified by platelets.
Therefore, inhibiting this axis has potential for treating vascular inflammation by reducing monocyte adherence. Beyond the role of β2 integrin in the transition of monocytes from an anti-adhesive to pro-adhesive state, our studies revealed the role of the NLRP3 inflammasome in regulating thromboinflammation under hypoxia.5 Systemic inflammation strongly promotes thrombosis through increased expression of procoagulant factors, inhibition of natural anticoagulants, reduced fibrinolytic activity, and enhanced platelet reactivity.33-34 We elucidated a molecular mechanism whereby hypoxia triggers thromboinflammation through activation of the HIF-1α-NLRP3-caspase-1-IL-1β-Egr1-TF/ FVII axis. The NLRP3 inflammasome is quite crucial for thrombosis in various diseases, such as atherosclerosis35 and different inflammatory diseases34 including inflammatory bowel syndrome, rheumatoid arthritis, systemic lupus erythematosus, hypoxia,36 ischemic stroke,37 and SARS-CoV-2 infection.38
We demonstrated that Egr-1, a pivotal molecule connecting inflammation and coagulation through TF, increases under hypoxia. Yan et al. have reported that Egr-1 activation is essential for hypoxia-driven TF expression by binding promoter regions and enhancing its transcription.39 Our study provides additional information, showing that the regulation of thromboinflammation is mediated by the HIF-1α-NLRP3 axis under hypoxia involving monocytes, platelets and endothelial cells. Previous research showed that monocytes/macrophages are primary sources of TF after NLRP3 inflammasome activation, despite TF being produced in various cell types.40 In addition to activation of the extrinsic pathway of the coagulation cascade, we observed dysregulation of the fibrinolytic system. These findings suggest that the HIF-1α-NLRP3 axis drives hypoxia-induced thrombosis by simultaneously modulating both the extrinsic pathway of coagulation and the fibrinolytic system, Egr-1 and TF amplification. To identify the possible mechanism, we observed that the HIF-1α-NLRP3-Egr-1 axis is highly correlated with TF activity, thereby promoting thrombosis. Abrogation of the HIF-1α-NLRP3 axis attenuated hypoxia-induced progression of thrombosis, further confirming the contribution of this axis and establishing an association between inflammation-mediated thrombosis via Egr-1. Although different studies have proven the potential involvement of Egr-1 in triggering TF expression,16,17 we postulate HIF-1α-NLRP3 inflammasome involvement in hypoxia-induced coagulation through IL-1β and Egr-1. We next demonstrated the involvement of NLRP3 in platelet hyperreactivity and thromboinflammation. Beyond hemostatic activities, platelets modulate the inflammatory response by secreting pro-inflammatory mediators, initiating NETosis, and forming heterotypic leukocyte aggregates.41,42 Along with other effects, the HIF-1α-NLRP3 axis increases platelet adhesion and aggregation and aggravates thromboinflammation, effects that are suppressed by inhibiting this axis. Other studies have shown that a deficiency of platelet NLRP3 and IL-1β impairs clot retraction and, in the context of sickle cell disease, reduces aggregation due to decreased P-selectin, and ATP release, thereby further attenuating thrombosis.43,44
We have demonstrated that Egr-1 promotes inflammation-mediated coagulation through the HIF-1α-NLRP3-IL-1β-Egr-1 and TF pathways, and this effect is further potentiated by platelets. Some studies have suggested that the platelet-monocyte interaction mediated by protease-activated receptors (PAR1 and PAR2) and TF in COVID-19 contributes to the escalation of thromboinflammation and cytokine release.45,46 The cytokines released from monocytes are promoted by activated platelets, highlighting the significance of platelet-monocyte aggregates in the inflammatory response.42 This interaction is reciprocal as platelets activate monocytes which further stimulate platelets, thus this crosstalk exacerbates the inflammatory response.45,46 Hence, we postulate that platelets amplify thromboinflammation through platelet-monocyte/macrophages interactions, increasing the production of cytokines and Egr-1 by monocytes through the HIF-1α-NLRP3-Egr-1 axis. Consistent with our findings, various groups have demonstrated that platelets amplify inflammation in rheumatoid arthritis, through IL-1β. Recent studies found that platelets exhibited pro-atherogenic effects by inducing monocyte differentiation into pro-inflammatory macrophage phenotypes.47,48 These observations support a broader role of platelet-monocyte interactions in vascular inflammation. However, further investigation is required to identify the platelet factors that boost the inflammasome activation in monocytes that further aggravate thrombogenesis.
Footnotes
- Received January 7, 2025
- Accepted October 1, 2025
Correspondence
Disclosures
No conflicts of interest to disclose.
Contributions
SC and MZA designed and wrote the manuscript. SC performed the experiments and interpreted the data. KS, RS and SA helped in experiments and data interpretation. SM, TT and TC collected the human blood samples. All authors edited and approved the final version of the manuscript.
Funding
The Department of Biotechnology (DBT), Government of India, and the Scheme for Promotion of Academic and Research Collaboration (MHRD-SPARC) have supported this research project. SC is the recipient of a Senior Research fellowship from The Council of Scientific and Industrial Research (HRDG-CSIR).
Acknowledgments
We thank the Central Drug Research Institute (CDRI), Lucknow, India, and Institute of Genomics and Integrative Biology (IGIB), Delhi, India for the kind gift of the cell line. We are grateful to the Department of Medicine, Sonam Norboo Memorial Hospital, Leh, Ladakh and the Department of Hematology, ESIC Medical College, Faridabad, Haryana, India for the study of the human samples.
References
- Tsao CW, Aday AW, Almarzooq ZI. American Heart Association Council on Epidemiology and Prevention Statistics Committee and Stroke Statistics Subcommittee 2023; heart disease and stroke statistics - 2023 update: a report from the American Heart Association. Circulation. 2023; 147(8):e93-e621. Google Scholar
- Coombes R. Venous thromboembolism caused 25,000 deaths a year, say MPs. BMJ. 2005; 330(7491):559. Google Scholar
- Lutsey PL, Zakai NA. Epidemiology and prevention of venous thromboembolism. Nat Rev Cardiol. 2023; 20(4):248-262. Google Scholar
- Braekkan SK, Hansen JB. VTE epidemiology and challenges for VTE prevention at the population level. Thromb Update. 2023; 10:100132. Google Scholar
- Lopez JA, Chen J. Pathophysiology of venous thrombosis. Thromb Res. 2009; 123:Suppl. Google Scholar
- Gupta N, Sahu A, Prabhakar A. Activation of NLRP3 inflammasome complex potentiates venous thrombosis in response to hypoxia. Proc Natl Acad Sci U S A. 2017; 114(18):4763-4768. Google Scholar
- Brill A, Suidan GL, Wagner DD. Hypoxia, such as encountered at high altitude, promotes deep vein thrombosis in mice. J Thromb Haemost. 2013; 11(9):1773-1775. Google Scholar
- Gupta N, Ashraf MZ. Exposure to high altitude: a risk factor for venous thromboembolism?. Semin Thromb Hemost. 2012; 38(2):156-163. Google Scholar
- Mannucci PM, Gringeri A, Peyvandi F, Di Paolantonio T, Mariani G. Short-term exposure to high altitude causes coagulation activation and inhibits fibrinolysis. Thromb Haemost. 2002; 87(2):342-343. Google Scholar
- Eltzschig HK, Carmeliet P. Hypoxia and inflammation. N Engl J Med. 2011; 364(7):656-665. Google Scholar
- von Bruhl ML, Stark K, Steinhart A. Monocytes, neutrophils, and platelets cooperate to initiate and propagate venous thrombosis in mice in vivo. J Exp Med. 2012; 209(4):819-835. Google Scholar
- Scridon A. Platelets and their role in hemostasis and thrombosis-from physiology to pathophysiology and therapeutic implications. Int J Mol Sci. 2022; 23(21):12772. Google Scholar
- Rayes J, Bourne JH, Brill A, Watson SP. The dual role of platelet-innate immune cell interactions in thrombo-inflammation. Res Pract Thromb Haemost. 2019; 4(1):23-35. Google Scholar
- Schulz C, Engelmann B, Massberg S. Crossroads of coagulation and innate immunity: the case of deep vein thrombosis. J Thromb Haemost. 2013; 11(Suppl 1):233-241. Google Scholar
- Rolfes V, Ribeiro LS, Hawwari I. Platelets fuel the inflammasome activation of innate immune cells. Cell Rep. 2020; 31(6):107615. Google Scholar
- Pawlinski R, Pedersen B, Kehrle B. Regulation of tissue factor and inflammatory mediators by Egr-1 in a mouse endotoxemia model. Blood. 2003; 101(10):3940-3947. Google Scholar
- Wu SQ, Minami T, Donovan DJ, Aird WC. The proximal serum response element in the Egr-1 promoter mediates response to thrombin in primary human endothelial cells. Blood. 2002; 100(13):4454-4461. Google Scholar
- Li W, Nieman M, Sen Gupta A. Ferric chloride-induced murine thrombosis models. J Vis Exp. 2016; 115:54479. Google Scholar
- Cejkova S, Kralova-Lesna I, Poledne R. Monocyte adhesion to the endothelium is an initial stage of atherosclerosis development. Cor et Vasa. 2016; 58(4):e419-425. Google Scholar
- Mazzone A, Ricevuti G. Leukocyte CD11/CD18 integrins: biological and clinical relevance. Haematologica. 1995; 80(2):161-175. Google Scholar
- Czubak-Prowizor K, Babinska A, Swiatkowska M. The F11 receptor (F11R)/junctional adhesion molecule-A (JAM-A) (F11R/JAM-A) in cancer progression. Mol Cell Biochem. 2022; 477(1):79-98. Google Scholar
- Nair V, Singh S, Ashraf MZ. Epidemiology and pathophysiology of vascular thrombosis in acclimatized lowlanders at high altitude: a prospective longitudinal study. Lancet Reg Health Southeast Asia. 2022; 3:100016. Google Scholar
- Delaney C, Davizon-Castillo P, Allawzi A. Platelet activation contributes to hypoxia-induced inflammation. Am J Physiol Lung Cell Mol Physiol. 2021; 320(3):L413-L421. Google Scholar
- Cameron SJ, Mix DS, Ture SK. Hypoxia and ischemia promote a maladaptive platelet phenotype. Arterioscler Thromb Vasc Biol. 2018; 38(7):1594-1606. Google Scholar
- Chaurasia SN, Kushwaha G, Kulkarni PP. Platelet HIF-2α promotes thrombogenicity through PAI-1 synthesis and extracellular vesicle release. Haematologica. 2019; 104(12):2482-2492. Google Scholar
- Tyagi T, Ahmad S, Gupta N. Altered expression of platelet proteins and calpain activity mediate hypoxia-induced prothrombotic phenotype. Blood. 2014; 123(8):1250-1260. Google Scholar
- Prchal JT. Hypoxia and thrombosis. Blood. 2018; 132(4):348-349. Google Scholar
- Yang Y, Wang H, Kouadir M, Song H, Shi F. Recent advances in the mechanisms of NLRP3 inflammasome activation and its inhibitors. Cell Death Dis. 2019; 10(2):128. Google Scholar
- Kokura S, Yoshida N, Yoshikawa T. Anoxia/reoxygenation-induced leukocyte-endothelial cell interactions. Free Rad Biol Med. 2002; 33(4):427-432. Google Scholar
- Chanchal S, Mishra A, Singh MK, Ashraf MZ. understanding inflammatory responses in the manifestation of prothrombotic phenotypes. Front Cell Dev Biol. 2020; 8:73. Google Scholar
- Wang Y, Song E, Bai B, Vanhoutte PM. Toll-like receptors mediating vascular malfunction: lessons from receptor subtypes. Pharmacol Ther. 2016; 158:91-100. Google Scholar
- Ostermann G, Weber KS, Zernecke A, Schröder A, Weber C. JAM-1 is a ligand of the beta(2) integrin LFA-1 involved in transendothelial migration of leukocytes. Nat Immunol. 2002; 3(2):151-158. Google Scholar
- Aksu K, Donmez A, Keser G. Inflammation-induced thrombosis: mechanisms, disease associations and management. Curr Pharm Des. 2012; 18(11):1478-1493. Google Scholar
- Esmon CT. Inflammation and thrombosis. J Thromb Haemost. 2003; 1(7):1343-1348. Google Scholar
- Puhlmann M, Weinreich DM, Farma JM, Carroll NM, Turner EM, Alexander HR Jr. Interleukin-1beta induced vascular permeability is dependent on induction of endothelial tissue factor (TF) activity. J Transl Med. 2005; 3:37. Google Scholar
- Langer F, Spath B, Fischer C. Rapid activation of monocyte tissue factor by antithymocyte globulin is dependent on complement and protein disulfide isomerase. Blood. 2013; 121(12):2324-2335. Google Scholar
- Levi M, van der Poll T. Inflammation and coagulation. Crit Care Med. 2010; 38(2 Suppl):S26-S34. Google Scholar
- Avila J, Long B, Holladay D, Gottlieb M. Thrombotic complications of COVID-19. Am J Emerg Med. 2021; 39:213-218. Google Scholar
- Yan SF, Zou YS, Gao Y. Tissue factor transcription driven by Egr-1 is a critical mechanism of murine pulmonary fibrin deposition in hypoxia. Proc Natl Acad Sci U S A. 1998; 95(14):8298-8303. Google Scholar
- Grover SP, Mackman N. Tissue factor: an essential mediator of hemostasis and trigger of thrombosis. Arterioscler Thromb Vasc Biol. 2018; 38(4):709-725. Google Scholar
- Martinod K, Wagner DD. Thrombosis: tangled up in NETs. Blood. 2014; 123(18):2768-2776. Google Scholar
- Franco AT, Corken A, Ware J. Platelets at the interface of thrombosis, inflammation, and cancer. Blood. 2015; 126(5):582-588. Google Scholar
- Qiao J, Wu X, Luo Q. NLRP3 regulates platelet integrin αIIbβ3 outside-in signaling, hemostasis and arterial thrombosis. Haematologica. 2018; 103(9):1568-1576. Google Scholar
- Vogel S, Kamimura S, Arora T. NLRP3 inflammasome and Bruton tyrosine kinase inhibition interferes with upregulated platelet aggregation and in vitro thrombus formation in sickle cell mice. Biochem Biophys Res Commun. 2021; 555:196-201. Google Scholar
- Hottz ED, Martins-Gonçalves R, Palhinha L. Platelet-monocyte interaction amplifies thromboinflammation through tissue factor signaling in COVID-19. Blood Adv. 2022; 6(17):5085-5099. Google Scholar
- Hottz ED, Azevedo-Quintanilha IG, Palhinha L. Platelet activation and platelet-monocyte aggregate formation trigger tissue factor expression in patients with severe COVID-19. Blood. 2020; 136(11):1330-1341. Google Scholar
- Boilard E, Nigrovic PA, Larabee K. Platelets amplify inflammation in arthritis via collagen-dependent microparticle production. Science. 2010; 327(5965):580-583. Google Scholar
- Barrett TJ, Schlegel M, Zhou F. Platelet regulation of myeloid suppressor of cytokine signaling 3 accelerates atherosclerosis. Sci Transl Med. 2019; 11(517):eaax0481. Google Scholar
Data Supplements
Figures & Tables
Article Information

This work is licensed under a Creative Commons Attribution-NonCommercial 4.0 International License.