Abstract
The Notch target gene, Hairy and enhancer of split-1 (HES1), encodes a basic helix-loop-helix transcriptional repressor that influences cell proliferation and differentiation in embryogenesis. Our previous studies indicate that HES1 is required for hematopoiesis under stress conditions. However, the role of HES1 in bone marrow (BM) microenvironment remains to be elucidated. By employing a BM niche specific Hes1 knockout mouse model, here we have investigated the role of HES1 in regulating mesenchymal stromal cell (MSC) homeostasis and their hematopoiesis supportive function. We found that while HES1 is not essential in MSC in supporting steady-state hematopoiesis, Hes1fl/flPrx1Cre mice are hypersensitive to lipopolysaccharide (LPS) challenge. Deletion of Hes1 in the BM reduces MSC frequency and affects MSC self-renewal and proliferation. Hes1-deficient MSC are less functional in supporting hematopoiesis both in vitro and ex vivo. Transcriptome analysis reveals that disruption of Hes1 in the BM stroma alters the expression of genes critical for cellular metabolism and inflammation. Pharmacological blockage of inflammation rescues Hes1-KO MSC phenotype and improves their hematopoiesis supportive function. Mechanistically, we show that HES1 binds to the conserved E boxes in the promoter of NFATc2, a member of the AT-rich interaction domain superfamily of DNA binding protein, to suppress NFATc2-mediated inflammation. Taken together, our study unveils a pivotal role for HES1 in maintaining BM MSC hemostasis and regulating their hematopoiesis supportive function.
Introduction
Hematopoietic stem cells (HSC), which give rise to all blood cells, are supported by specialized microenvironments, known as niches, within bone marrow (BM) cavities.1,2 These niches are composed of various non-hematopoietic components, including endosteal and sinusoidal endothelial cells, mesenchymal stromal cells (MSC), and osteoblast-lineage cells.3,4 Studies have shown that BM-derived non-hematopoietic stromal cells are capable of supporting long-term hematopoiesis both in vitro and in vivo. Disruptions to these non-hematopoietic cells within the BM niche may negatively impact hematopoiesis. However, the precise mechanism is still poorly understood.
Notch signaling, mediated by a family of highly conserved receptors, plays a critical role in maintaining bone homeostasis, partly through regulating osteoblast differentiation from MSC, whose activation is induced by their specific ligands.5,6
One key Notch target, HES1, a mammalian counterpart of the Hairy and Enhancer of split proteins, is essential in various physiological processes including cellular differentiation, cell cycle arrest, apoptosis, and self-renewal ability.7 HES1 has been shown to inhibit adipogenesis in porcine mesenchymal stem cells by repressing FAD24 transcription.8 In mice, deletion of Hes1 causes severe neural tube defects and defects in other organs, such as the thymus, pancreas, gut, bile duct, and neutral tube leading to lethality during late embryogenesis.9,10 Our previous work demonstrated that HES1 prevents replication-induced HSC exhaustion by suppressing fatty acid oxidation (FAO).11 However, the role of HES1 in the BM microenvironment remains underexplored.
Signals from the BM niche are crucial in regulating blood production. For instance, inflammation within the stromal niche, driven by IL-1 signaling, has been implicated in hematopoietic aging.12 During infection or systemic inflammation, HSC respond to inflammatory stimuli, such as pathogen-derived signals and cytokines, through a process called emergency myelopoiesis, which includes HSC activation and expansion, and enhanced myeloid differentiation. Niche cell populations contribute to this process by secreting paracrine factors in response to pro-inflammatory signals, thereby indirectly influencing HSC function.13 Numerous studies have shown a correlation between elevated circulating pro-inflammatory cytokines and anemia in patients with leukemia-related BM diseases, such as Fanconi anemia (FA), a genetic disorder associated with BM failure and leukemia.14 However, direct evidence linking niche-related inflammation to HSC maintenance is still lacking.
NFATc2 (Nuclear factor of activated T- cells, cytoplasmic 2) is a member of the N F AT gene family that regulates various biological processes, including immune responses, inflammation, angiogenesis, bone homeostasis, and cancer development and metastasis.15 NFATc2 is activated by signals, such as calcium influx, and regulates the transcription of genes associated with inflammation and immune cell activation. In immune cells such as T cells, NFATc2 activation promotes cytokine production during both acute and chronic inflammatory responses.16 NFATc2 is also implicated in autoimmune diseases and other inflammatory disorders due to its regulation of immune cell activity.17 Beyond immune cells, NFATc2 influences endothelial cell activation and other tissues involved in inflammation.18 NFATc2 has been shown to play a role in regulating the BM niche, particularly in modulating the behavior of hematopoietic stem and progenitor cells (HSPC). It contributes to the activation of signaling pathways within the BM niche, affecting stem cell self-renewal, differentiation, and migration.19 In mice, NFATc2 deficiency in HSPC leads to severe hematologic abnormalities.20 However, the indirect role of NFATc2 in BM-derived MSC is largely unknown.
In the present study, we investigate the role of HES1 in the BM microenvironment using a mouse model carrying mesenchymal-specific Hes1 deletion. We found that loss of Hes1 leads to defects in MSC self-renewal, compromising their ability to support hematopoiesis and promoting increased mesenchymal inflammation. Mechanistically, we demonstrate that HES1 binds to E-boxes within the NFATc2 promoter to suppress NFATc2-mediated inflammation, thereby regulating the hematopoiesis supportive function of BM MSC. Our findings underscore a critical role of HES1 in maintaining MSC homeostasis and function.
Methods
Mice and treatment
Heterozygous Hes1fl/+ mice in a C57BL/6 background11,21 were generated from the sperm purchased at the Experimental Animal Division at RIKEN Bioresource Center (RBRC #: RBRC06047). Heterozygous Hes1fl/+ mice were interbred with Prx1Cre (Prrx1Cre) mice to generate MSC-specific Hes1 deletion.22,23 Prx1Cre transgenic mice have the Prx1 promoter/enhancer directing Cre recombinase expression to early limb bud mesenchyme and a subset of craniofacial mesenchyme. The mice were backcrossed more than 10 times before the experiments listed below.
We used 6-8-week-old BoyJ mice as bone marrow transplant (BMT) recipients. Animals including BoyJ recipient mice were maintained in the animal barrier facility at the University of Pittsburgh. All experimental procedures conducted in this study were approved by the Institutional Animal Care and Use Committee of the University of Pittsburgh (approval number: 24044702).
Mesenchymal stromal cell culture and treatment
Whole bone marrow cells (WBMC) from Hes1fl/flPrx1Cre or Hes1fl/fl mice were gently flushed out of tibias and femurs using DPBS + 10% FBS. Cells obtained from two tibias and two femurs were plated in a 100 mm culture dish (BD Falcon, Tewksbury, MA, USA) in 10 mL of MSC media (Mouse MesenCult Basal Medium supplemented with MesenCult Supplement; Stem Cell Technologies) adapted and modified from previous reports.24
For the blockade experiments, MSC were cultured ex vivo in the presence of different inhibitors, such as TNF-α neutralization antibody (R&D Systems; 25), CXCR2 antagonist (AZD5069; Medchem Express),26 IL-1R antagonist (AF12198, MedChem Express),27 CCR3 antagonist (GW76694, Medchem Express),28 followed by in vitro or in vivo functional analysis. NFATc2 inhibitor, 11R-VIVIT29 was purchased from MedChem Express.
Bone marrow transplantation
Progenies of WT SLAM (Lin-Sca1+c-kit+CD150+CD48-) cells (CD45.2+) co-cultured with MSC from Hes1fl/flPrx1Cre mice or their Hes1fl/fl littermates were transplanted into lethally irradiated BoyJ recipients (CD45.1+). Donor-derived chimera (CD45.1+) were analyzed at different time points post BMT. For secondary BMT, 3 million WBMC from primary recipients were pooled and injected into sublethally irradiated (7.0 Gy) Hes1fl/flPrx1Cre mice or their Hes1fl/fl littermates.
For reverse BMT, 1 million WBMC from BoyJ mice (CD45.1+) were injected into lethally irradiated Hes1fl/flPrx1Cre mice or their Hes1fl/fl littermates (CD45.2+). After 16 weeks, the recipient mice were sacrificed, and nucleated cells from peripheral blood (PB) and the BM were analyzed and stained with CD45.2 and CD45.1 for donor-derived chimeras. For lineage differentiation, single-cell suspensions were incubated with various combinations of the following cell surface marker antibodies: CD45.1-FITC, Gr1-APC, Mac1-PE-Cy7, CD45.2-APC, CD3ε (all from BD PharMingen) and B220-PE (eBiosceinces, Cat # 12-0452-85). Immunolabeled cells were analyzed by flow cytometry.
For BMT using progenies from the co-culture, 1x105 output cells (CD45.2+) collected from co-cultures were mixed with 3x105 competitor cells (CD45.1+) and injected into lethally irradiated BoyJ mice (CD45.1+). After 16 weeks, the recipient mice were sacrificed, and nucleated cells from PB and the BM were analyzed by staining with CD45.2 and CD45.1 for donor-derived chimeras. For secondary BMT, 3 million WBMC from primary recipients were pooled and injected into sublethally irradiated (7.0 Gy) BoyJ recipients.
Results
Mesenchymal Hes1 is not essential for steady state hematopoiesis
To elucidate the role of HES1 in the BM microenvironment, we recently generated a mouse model with constitutive deletion of Hes1 specifically in mesenchymal stromal lineages (Hes1fl/ flPrx1Cre), by crossing a previously established conditional Hes1 knockout strain (Hes1fl/fl)11,21 with mesenchymal-specific Prx1Cre deleters. Expression of Cre recombinase under the promoter of Prx1 induces deletion of Hes1 alleles, specifically in mesenchymal lineages.22,23 The genotypes of offspring followed Mendelian frequencies, indicating that no embryonic lethality or perinatal lethality was associated with the BM microenvironment Hes1 deletion (Online Supplementary Figure S1A). qPCR analysis and flow-based intracellular Hes1 staining using MSC from Hes1fl/flPrx1Cre mice confirmed a successful deletion of Hes1 in the mouse BM niche (Online Supplementary Figure S1A-C).
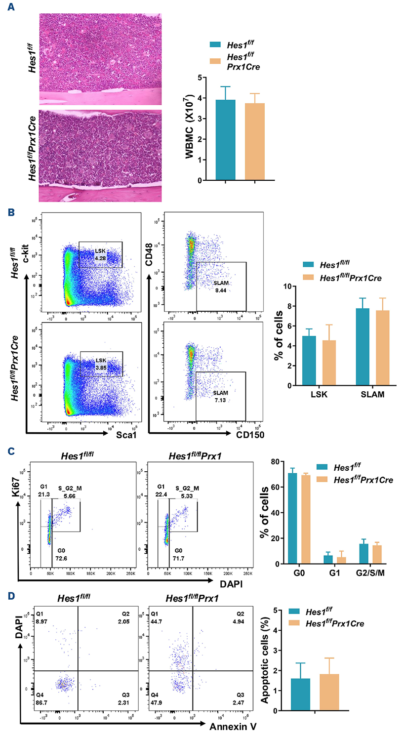
We first examined the effect of Hes1 deletion on steady state hematopoiesis by monitoring the PB parameters in 6-8-week-old mice using HemaVet 950. We noticed a slight increase in white blood cell (WBC) counts in Hes1fl/flPrx1Cre mice compared with Hes1fl/fl control animals. However, there was no significant difference in the hemoglobin and hematocrit values between Hes1fl/flPrx1Cre mice and their Hes1fl/fl littermates (Online Supplementary Table S1). All other hematologic parameters, including total erythrocyte counts, appeared to be normal in Hes1fl/flPrx1Cre mice, as compared to their Hes1fl/ fl littermates. Therefore, there is no indication of anemia in these mutant animals under a steady state.
We then examined the BM of Hes1fl/flPrx1Cre mice and observed a comparable total BM cellularity of Hes1fl/flPrx1Cre mice in comparison to their Hes1fl/fl littermates (Figure 1A). Further analysis of the mice showed no effect of Hes1 deletion on the relative frequencies of hematopoietic progenitor cells (LSK; Lin-Sca1+c-kit+) and the phenotypic HSC (Lin-Sca1+c-kit+CD150+CD48-; signaling lymphocyte activation molecules, SLAM) compartment (Figure 1B), suggesting that mesenchymal deletion of Hes1 does not alter BM HSPC composition.
Quiescence is a critical feature of HSC homeostasis.30 We next analyzed the cell cycle profile of HSC from Hes1fl/flPrx1Cre mice. Ki67/DAPI staining revealed a slight decrease, albeit not statistically significant, in the proportion of quiescent (G0) and a slight increase in the proportion of cycling (S/G2/M) SLAM cells in Hes1fl/flPrx1Cre mice compared to Hes1fl/fl control animals (Figure 1C). Moreover, loss of Hes1
did not affect the viability of SLAM cells at the steady state (Figure 1D). These results suggest that the mesenchymal HES1 is not essential for steady-state hematopoiesis.
Hes1fl/flPrx1Cre mice are hypersensitive to lipopolysaccharide challenge
We then examined immune response in mice deficient for Hes1 in the BM niche and found that Hes1fl/flPrx1Cre mice were highly susceptible to septic shock (Figure 2A) induced by lipopolysaccharide (LPS), an immunological endotoxin from Gram-negative bacteria, and can cause an acute inflammatory response by triggering the release of a vast number of inflammatory cytokines in various cell types.31 LPS treatment in Hes1fl/flPrx1Cre mice resulted in cytopenia, as evidenced by reduced red blood cell (RBC) counts, hemoglobin levels, and hematocrit values (Figure 2B). Additionally, BM analysis of LPS-treated Hes1fl/flPrx1Cre mice showed a significant decrease in BM cellularity (Figure 2C). In a separate set of experiments assessing hematopoietic recovery after LPS injection, we observed that Hes1fl/flPrx1Cre mice took significantly longer to recover from hematopoietic suppression (Figure 2D), requiring up to twice the time of wild-type (WT) mice to return to pre-treatment levels (Figure 2B). We also observed sustained low counts of white blood cells (WBC), neutrophils (NEU) and lymphocytes (Lymph) in Hes1fl/flPrx1Cre mice after LPS injection (Figure 2E). These findings suggest that mesenchymal HES1 plays a critical role in the maintenance of HSC under inflammatory stress.
It is known that myeloid ablation agent Fluorouracil (5-FU) induces hyperproliferation and exhaustion of HSC. To strengthen the physiological relevance of these findings, we then administered Hes1fl/flPrx1Cre mice with 5-FU and found a similar drop in WBC count at the first week after 5-FU injection in both Hes1fl/fl and Hes1fl/flPrx1Cre mice (Online Supplementary Figure S2A). However, WBC recovery in Hes1fl/fl mice started as early as ten days after 5-FU treatment, whereas the recovery of WBC count in Hes1fl/flPrx1Cre mice persistently lagged behind that of Hes1fl/fl mice (Online Supplementary Figure S2A). Consequently, 5-FU caused significantly increased mortality in Hes1fl/flPrx1Cre mice compared to control animals (Online Supplementary Figure S2B). Thus, inactivation of Hes1 in the BM niche renders mice hypersensitive to 5-FU-induced BM ablation.
Hes1 deletion in bone marrow niche affects mesenchymal stem cell self-renewal
Since Hes1fl/flPrx1Cre mice are only defective for Hes1 in the mesenchymal compartment, to examine whether Hes1 deletion directly alters the BM stromal cell composition in vivo, we performed flow cytometry analysis on WBMC stained with a panel of antibodies including CD45, CD44, CD105, CD73, CD146, and CD90.32 A slight reduction in the CD45-CD44+CD105+CD73+CD146+CD90+ BM MSC population was observed in the BM of Hes1fl/flPrx1Cre mice compared with Hes1fl/fl littermates (Figure 3A). Consistently, colony-forming-unit fibroblast (CFU-F) assay,33 a well-established method to determine BM MSC frequency in vivo, using freshly isolated WBMC (passage 0) revealed a significantly reduced frequency of CFU-F in Hes1fl/flPrx1Cre BM compared with Hes1fl/fl controls (Figure 3B, left). In addition, the size of the colonies formed by Hes1-KO MSC were also smaller than those formed by control MSC. Notably, fewer colonies were formed by Hes1fl/flPrx1Cre MSC compared with control MSC (Figure 3B, right). Additionally, MSC from Hes1fl/flPrx1Cre mice showed increased quiescence (Online Supplementary Figure S3A) and are less proliferative (Online Supplementary Figure S3B), consistent with our previous study that reported that Hes1 loss in fetal hematopoietic compartment affects cell quiescence.21 These results indicate that Hes1 deletion in the BM niche decreases the BM MSC pool and their CFU-F capacity in vivo.
Figure 1.Hes1 deletion in bone marrow mesenchymal stromal cells does not alter steady state hematopoiesis. (A) Bone marrow (BM) cellularity of Hes1fl/flPrx1Cre and Hes1fl/fl mice. (Left) Representative microscopic H&E images (20X) of bone section of Hes1fl/flPrx1Cre and Hes1fl/fl mice (on the left), and mean BM cell counts per femur for each group (on the right) are shown. (B) Comparable hematopoietic stem progenitor cell (HSPC) frequencies in Hes1fl/flPrx1Cre mice. Whole bone marrow cells (WBMC) isolated from Hes1fl/flPrx1Cre and Hes1fl/fl mice were subjected to flow cytometry analysis for LSK (Lin-Sca1+c-kit+) and SLAM (Lin-Sca1+c-kit+CD48-CD150+) staining. Representative plots (left) and quantification (right) are shown. (C) Hes1 deletion slightly alters HSC quiescence. WBMC from Hes1fl/flPrx1Cre and Hesfl/fl mice were subjected to flow cytometry analysis for Ki67 and DAPI. SLAM cells were gated for analysis. Representative plots (left) and quantification (right) are shown. (D) Hes1 deficiency does not affect cell viability. Cells described in (A) were gated for SLAM population and analyzed for apoptosis by Annexin V and 7AAD. Representative plots (left) and quantification (right) are shown. Results are mean ± Standard Error of Mean (SEM) of 3 independent experiments (N=6/group).
As a major component of the BM niche, MSC serve as precursors to osteoblasts, and adipocytes, playing a crucial role in maintaining HSC quiescence.34 To further assess the impact of Hes1 loss on MSC differentiation, we performed CFU-osteoblast and CFU-adipocyte differentiation assays,33,35 using primary BM mononuclear cells from Hes1fl/fl and Hes1fl/flPrx1Cre mice. Differentiation of BM MSC in lipid culture conditions showed that Hes1fl/flPrx1Cre BM-derived MSC gave rise to similar numbers of ALP+ osteoblastic colonies (Figure 3C) and Oil Red O+ colonies (Figure 3D). Collectively, these results suggest that loss of Hes1 impairs BM MSC self-renewal and proliferation but has a minimal effect on MSC differentiation. This finding further supports the notion that the observed LPS hypersensitivity (Figure 2) is not due to increased lipid accumulation in BM, which is consistent with our earlier observations (see Figure 1).
Loss of Hes1 compromises hematopoiesis supportive function of mesenchymal stem cells
The BM niche provides the essential environment for HSC.35
Figure 2.Hes1fl/flPrx1Cre mice are hypersensitive to lipopolysaccharide challenge. (A) Hes1fl/flPrx1Cre mice are hypersensitive to lipopolysaccharide (LPS)-induced septic shock. Kaplan-Meier survival curves are shown for a single dose (25 mg/kg) of intraperitoneally (i.p.) injected LPS. Experiments were repeated three times, each with 6 animals (total 18 mice) for Hes1fl/flPrx1Cre or Hes1fl/fl mice (10-14 weeks old). The log rank test indicated a statistically significant difference (P=0.0019) in survival between the two genotype groups. (B) LPS reduces blood counts in Hes1fl/flPrx1Cre mice. Hes1fl/flPrx1Cre and Hes1fl/fl mice were injected i.p. with LPS in phosphate-buffered saline (PBS) at a single dose of 1 mg/kg. Numbers of red blood cells (RBC) and concentrations of hemoglobin and hematocrit in peripheral blood (PB) were determined on day 3 after the last dose of LPS. (C) Bone marrow (BM) cellularity of Hes1fl/flPrx1Cre and Hes1fl/fl mice two days after LPS injection. (D) Hes1-deficiency compromises hematopoietic recovery in vivo following LPS treatment. Hes1fl/flPrx1Cre and Hes1fl/fl mice were injected i.p. with LPS (1 mg/kg). RBC counts were conducted for ten days after injection. (E) Mouse PB parameters after LPS injection. Complete blood count was performed using PB from mice administered with LPS. Data are expressed as mean ± Standard Deviation of 2 independent experiments, each with 6 animals (total 12 mice). WBC: white blood cells; WBMC: whole bone marrow cells. *P<0.05, **P<0.01.
To characterize the hematopoiesis supportive function of MSC deficient for Hes1, we conducted ex vivo Cobblestone formation assay24 by co-culturing WT LSK cells (Lin-Sca1+ckit+; enriched for HSPC) with Hes1fl/flPrx1Cre or Hes1fl/fl MSC in MSC culture medium (Figure 4A).24,33 Our results revealed that the cobblestone areas formed by WT cells co-cultured on Hes1-KO MSC were significantly smaller than those co-cultured with control MSC (Figure 4B).
Figure 3.HES1 is required for bone marrow mesenchymal stem cell self-renewal. (A) Loss of Hes1 reduces mesenchymal stem cell (MSC) frequency in the bone marrow (BM). Phenotypic MSC (CD45-CD44+CD105+CD73+CD146+CD90+) frequency in Hes1fl/flPrx1Cre and Hes1fl/fl mice were measured by flow cytometry. Representative flow plots (left) and quantification (right) are shown. (B) MSC from Hes1fl/flPrx1Cre mice exhibit defective proliferation in vitro. MSC isolated from Hes1fl/flPrx1Cre and Hes1fl/fl littermates were cultured in MSC medium followed by MSC colony forming efficiency (CFU-F) assay. Numbers of colonies were enumerated on day 12 in triplicate from 5 individual Hes1fl/flPrx1Cre and WT mice. Representative images (left) and quantifications (right) of CFU-F produced by Passage 0 MSC are shown. (C) Osteoblast differentiation of MSC from Hes1fl/flPrx1Cre mice. MSC isolated from Hes1fl/flPrx1Cre and Hes1fl/fl mice were cultured in osteogenic differentiation medium (MesenCult medium supplemented with 0.1 μM dexamethasone, 50 μg/mL ascorbic acid and 10 μM (β-glycerophosphate) for one week followed by ALP activity staining using a Leukocyte Alkaline Phosphatase Kit. Representative images (top) and quantification (bottom) are shown. (D) MSC from Hes1fl/fl-Prx1Cre mice display comparable biosynthesis of total lipids. MSC isolated from the BM of Hes1fl/flPrx1Cre and Hes1fl/fl mice were culture in audiogenic differentiation medium for two weeks. Adipocytes were determined by Oil Red O staining. Representative images (left, 100X magnification) and quantifications (right) are shown. Absorbance of Oil Red O stain collected from the stained cells by dissolving in 100% isopropanol was measured at 500 nm and blanked to 100% isopropanol. ALP: *P<0.05.
Figure 4.Loss of Hes1 compromises hematopoiesis supportive function of mesenchymal stem cells. (A) Schematic presentation of in vitro experimental design. (B) Hes1-knockout (KO) mesenchymal stem cell (MSC) exhibit reduced Cobblestone area-forming capacity (CAFC). Sorted LSK (Lin-Sca1+c-kit+) cells from wild-type (WT) mice were added onto confluent Hes1fl/flPrx1Cre and Hes1fl/fl mice bone marrow (BM)-derived MSC and incubated at 37ºC. Phase contrast micrographs of differentiating clones after 2-week co-culture. Maturing hematopoietic cells appear as small refractive (phase bright) cells on the interface of stromal cells and the supernatant. The phase dull cells are cobblestone cells, which are covered by the adherent stromal layer. Representative images (left) and quantification (right) are shown. The area was measured in pixels using ImageJ and plotted as arbitrary units (AU). (C) WT cells co-cultured with Hes1-KO MSC are defective in colony-forming unit (CFU) assay. Progenies from (B) were subjected to CFU assay. Colonies were enumerated on day 7. (D) Hes1-KO MSC co-cultured WT progenies are less functional in reconstituting recipient mice. Progenies from (B) were subjected to BM transplant (BMT), along with 2x105 competitor cells from BoyJ mice. Donor-derived chimera was measured by flow cytometry 16 weeks post BMT. Representative flow plots (left) and quantifications (right) are shown. (E and F) Hes1fl/flPrx1Cre MSC fail to support long-term hematopoiesis. Whole bone marrow cells (WBMC) isolated from primary recipients described in (D) at 16 weeks post transplant were transplanted into sublethally irradiated BoyJ recipients. Donor-derived chimera (total CD45.2+ in (E)) and percentages of LSK, SLAM cells in the donor-derived (total CD45.2+) cell compartment (F) were determined at 16 weeks post transplant. Representative flow plots and quantifications are shown. (G) Schematic presentation of reverse BMT design. (H) MSC deficient for Hes1 are defective in supporting hematopoiesis in vivo. WBMC from BoyJ mice (CD45.1+) were transplanted into lethally irradiated Hes1fl/flPrx1Cre and Hes1fl/fl mice. Donor-derived chimera was measured by flow cytometry at different time points. Results are means ± Standard Deviation of 3 independent experiments (N=6-9 per group). *P<0.05, **P<0.01.
Functionally, WT progenies co-cultured with Hes1-KO MSC exhibited compromised progenitor activity, as shown by CFU assay (Figure 4C), and reduced capacity to reconstitute donor-derived hematopoiesis (CD45.2+) in the lethally irradiated BoyJ recipients (CD45.1+) (Figure 4D). In addition, the progenies from Hes1-KO MSC co-culture showed significantly diminished long-term reconstitution in secondary transplanted recipients (Figure 4E). Moreover, donor-derived LSK SLAM cells in the recipients transplanted with progenies co-cultured with Hes1-KO MSC were substantially lower than those transplanted with progenies from control MSC co-culture (Figure 4F), suggesting that deletion of Hes1 compromised the hematopoiesis supportive function of MSC in vitro.
To further validate our findings, we performed reverse BMT by injecting WBMC from BoyJ mice (WT; CD45.1+) into lethally irradiated Hes1fl/flPrx1Cre or Hes1fl/fl control mice (CD45.2+) (Figure 4G). Flow cytometry analysis at different time points post BMT showed significantly reduced donor-derived chimera (CD45.1+) in Hes1fl/flPrx1Cre recipients compared to those in Hes1fl/fl recipients, further confirming the compromised hematopoiesis supportive function of Hes1-KO MSC in vivo (Figure 4H). Additionally, there was a myeloid-biased lineage differentiation in Hes1fl/flPrx1Cre recipients compared to Hes1fl/fl recipients (Online Supplementary Figure S4).
These findings were further supported by the observation that HSPC from naïve Hes1fl/flPrx1Cre mice were less functional in generating colonies in CFU assay (Online Supplementary Figure S5A) and exhibited defects in reconstituting hematopoiesis in irradiated primary (Online Supplementary Figure S5B) and secondary (Online Supplementary Figure S5C) recipients. Taken together, these data highlight the essential role of HES1 in regulating hematopoiesis supportive function of MSC.
Hes1 deficiency alters transcriptomic profile in mesenchymal stem cells
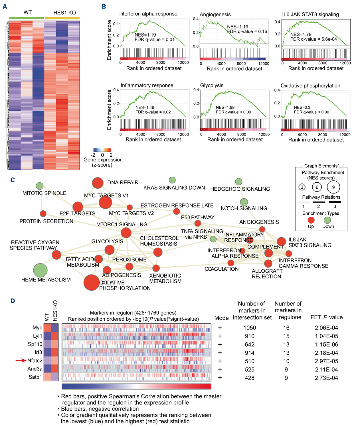
To explore the underlying mechanisms, we performed RNA-seq analysis using sorted BM MSC24 from Hes1fl/flPrx1Cre or Hes1fl/fl control mice. We observed approximately 800 differentially expressed genes in Hes1fl/flPrx1Cre MSCs compared to Hes1fl/fl MSC (Figure 5A). Gene set enrichment analysis (GSEA) indicated that the dysregulated genes were significantly enriched in pathways related to cellular metabolism, including oxidative phosphorylation (OXPHOS), glycolysis, and fatty acid metabolism (Figure 5B), consistent with previous observations.11,36 Notably, multiple inflammation-related pathways were up-regulated in Hes1-KO MSC, including interferon alpha response, IL6_JAK_STAT3 signaling, inflammatory response, and p53 pathway (Figure 5B, C).
Given the significant alterations observed in inflammation-related genes, we next performed master regulator analysis (MRA), a widely used method to identify transcriptional perturbations from gene expression profiles37 and identified a set of transcription factors (TF) associated with heightened inflammation in Hes1-defiecient MSC (Figure 5D). These results indicate that loss of HES1 alters transcriptional programs in MSC.
Pharmacological inhibition of excessive niche inflammation rescues mesenchymal stem cell phenotype
Since we observed substantial changes in the expression of genes and pathways involved in inflammation, to test if stromal inflammation is a key factor contributing to MSC defects observed in Hes1fl/flPrx1Cre mice, we performed CellPhoneDB analysis, an established tool to detect a repository of ligands, receptors and their interactions,38 and find the gene pair of ligand-receptor expressed in Hes1-KO in comparison to control MSC. The results showed a significant set of alterations in ligand-receptor interactions in Hes1-KO MSC compared to the control MSC (Online Supplementary Figure S6A). Among the significantly up-regulated inflammatory genes, we observed that several TNF-α, IL-1R, CXCR2-related ligand-receptor pairs were significantly up-regulated in Hes1-KO MSC (Online Supplementary Figure S6). Indeed, mRNA levels of inflammatory genes, including Tnfa, Cxcl4, Il1b and Ccl11 were significantly elevated in Hes1-KO MSC compared to those in control MSC (Online Supplementary Figure S7).
Previous studies have shown that inflammation-induced TNF-α eliminates myeloid progenitors, while preventing necroptosis of HSC and initiating emergency myelopoiesis through NF-κB-dependent mechanisms, thus promoting HSC survival and hematopoietic regeneration.39 CXCR2 and its ligand CXCL4 have critical roles in regulating the survival and self-renewal of HSPC40 through modulating neutrophil mobilization.41 The endogenous IL-1 receptor antagonist limits healthy and malignant myeloproliferation.42 Furthermore, CCL11-CCR3 interaction has been implicated in promoting lymphoma cell survival.43 To explore the functional relevance of these HES1-inflammation signatures in the Hes1-KO MSC, we conducted blockade experiments using the neutralizing antibody against TNF-α,25 the CXCR2 antagonist, AZD5069,26 the IL-1R antagonist, AF1219827 or CCR3 antagonist GW76694.28 The results demonstrated that inhibition of inflammation rescued colony formation ability of Hes1-KO MSC (Figure 6A), and cobblestone areas formed by inflammation inhibitor treated Hes1-KO MSC were significantly larger compared to those treated with vehicle (Figure 6B). Functionally, the progenies from Hes1-KO MSC co-culture in the presence of inflammatory inhibitors produced remarkably more colonies in CFU assay (Figure 6C) and established significantly higher donor-derived chimera in the transplanted recipients (Figure 6D) compared to those treated with vehicle only. Furthermore, systemic injection of inflammatory inhibitors to the recipient mice transplanted with WT progenies co-cultured with Hes1fl/flPrx1Cre MSC also rescues the defects in vivo (Figure 6E). Together, these data indicate that HES1 regulates the hematopoiesis supportive function of BM MSC, potentially through the suppression of inflammation.
Figure 5.Hes1 deletion alters the expression of gene critical for inflammation. (A) Hes1-knockout (KO) altered a gene expression profile in mouse mesenchymal stem cells (MSC). Hierarchical clustering illustrates large-scale differences in genes between Hes1-KO versus control MSC. (B) Enrichment plots of Hallmark pathways up-regulated in Hes1-knockout (KO) MSC. (C) Network visualization of gene set enrichment analysis in Hallmark. Blue nodes represent down-regulated and red nodes represent up-regulated Hallmark pathways in Hes1-KO group. Node color intensity, node size, and edge thickness are proportional to value of normalized enrichment score (NES), the number of genes in gene signature, and the number of overlapping genes between two connected nodes. (D) Master regulator analysis (MRA), result summary; the heatmap shows the differences in gene expression levels of the 7 master regulators (MR) in Hes1-KO versus control groups. Bar graph shows the distribution of positively (red) or negatively (blue) correlated target genes of the MR (Spearman’s correlation between the expression levels of the MR and its targets). The mode on the right explains whether Hes1-KO positively (+) or negatively (-) affects the expression of MR. FDR: false discovery rate; WT: wild-type.
HES1 binds to E boxes in NFATc2 promoter to suppress downstream inflammatory gene expression in mesenchymal stem cells
Our MRA analysis identified several potential TF downstream of HES1 in suppressing inflammation in mouse MSC (Figure 5C). Among these, NFATc2 particularly caught our attention due to its potential role in modulating inflammation.16-18 We first confirmed the increased expression of Nfatc2 in Hes1-KO MSC compared to those in Hes1fl/fl control MSC by quantitative PCR analysis (qPCR) (Online Supplementary Figure S8).
To assess whether NFATc2 directly regulates inflammatory gene expression in MSC, we treated MSC isolated from Hes1fl/flPrx1Cre mice or Hes1fl/fl mice with NFATc2 inhibitor, 11R-VIVIT29 and found that inhibition of NFATc2 significantly reduced the levels of inflammatory cytokines in the MSC culture medium (Figure 7A). These results suggest that NFATc2 might serve as a downstream factor of HES1 in repressing inflammatory gene expression in the BM-derived MSC. To test this, we measured the activity of NFATc2 promoter using a previously described 1.5 kb NFATc2 promoter-luciferase reporter44 in response to ectopic expression of HES1. Hes1-KO MSC transfected with NFATc2-luciferase reporter showed robust luciferase activity induced by LPS treatment (Figure 7B). Ectopic expression of HES1 significantly suppressed NFATc2-luciferase reporter activity. These results indicate that HES1 is required for repression of NFATc2 promoter transcription.
Figure 6.Blocking inflammation restores Hes1fl/lfPrx1Cre mesenchymal stem cell function. (A) Inhibition of TNF-α, CXCR2, IL-1β or CCR3 improves colony forming unit (CFU) activity of Hes1fl/flPrx1Cre mesenchymal stem cells (MSC). MSC from Hes1fl/flPrx1Cre or Hes1fl/fl mice were cultured ex vivo in the presence or absence of the indicated inhibitors followed by colony forming unit (CFU-F) assays. Qualifications are shown. (B-D) Blocking inflammation improves hematopoiesis supportive function Hes1-KO MSC in vitro. MSC described in (A) were subjected to CAFC assay (B), CFU (C), and bone marrow transplant (BMT) (D). (E) TNF-α, CXCR2, I L-1 β or CCR3 blockade improves hematopoiesis supportive function of Hes1-KO MSC in vivo. Whole bone marrow cells (WBMC) from BoyJ mice (CD45.1+) were transplanted into lethally irradiated Hes1fl/flPrx1Cre and Hes1fl/fl mice, followed by intraperitoneal (i.p.) injection of TNF-α, CXCR4, IL-1β or CCR3. Results are means ± Standard Deviation of 3 independent experiments (N=9 per group). AU: arbitrary units. *P<0.05, **P<0.01.
Figure 7.HES1 binds to NFATc2 promoter to suppress its activity. (A) Inhibition of NFATc2 reduces stomal inflammation in Hes1-knockout (KO) mesenchymal stem cells (MSC). MSC from Hes1fl/flPrx1Cre mice or their Hes1fl/fl littermates were cultured in the presence or absence of NFATc2 inhibitor, 11-VIVIT, followed by ELISA for the indicated cytokines. Quantifications are shown. (B) HES1 represses NFATc2 expression. MSC from Hes1fl/flPrx1Cre mice expressing a NFATc2 reporter construct containing 1.5 kB of the proximal NFATc2 promoter were co-transfected with HES1 expressing vectors. Subsequently, cells were treated with lipopoly-saccharide (LPS) (50 ng/mL) or vehicle followed by luciferase activity analysis. (C) HES1 binds to NFATc2 promoter. Chromatin immunoprecipitation assays were carried out using anti-HES1 antibody or IgG. The regions encompassing the HES1-binding sites in the previously characterized B Class E box (CANGTG) and N Class E box (CANGTG) in the NFATc2 promoter were amplified by real-time PCR. Results were mean ± Standard Deviation of 3 independent experiments. (D) Sequences of the consensus HES1-binding sites in the NFATc2 promoter. +1 indicates transcription start site, TSS, E-Boxes, and a HES1-binding site were indicated. (E) Working model. HES1 regulates MSC function through suppressing NFATc2-mediated inflammation. Ctr: control; HSC: hematopoietic stem cells. *P<0.05, **P<0.01.
To provide additional evidence for the ability of HES1 to repress NFATc2 promoter activity, we performed chromatin immunoprecipitation (ChIP) and analyzed HES1 occupancy in the 5’-flanking regions of the NFATC2 gene, extending from approximately 2.5 kb to the transcription start site (TSS). We detected strong inflammation-responsive binding of HES1 in the previously characterized B class E box (CANGTG, -2256 & -487) and weaker binding to the N class E box (CACNAG, -1760) in the NFATC2 promoter (Figure 7C), with consensus HES1-binding sites.36,45,46 These results provide biochemical evidence that HES1 binds on the regulatory region of the Nfatc2 gene (Figure 7D) to suppress NFATc2-mediated inflammation in BM MSC (Figure 7E).
Discussion
The long-term maintenance of functional HSC is intricately tied to their native tissue microenvironment within the BM.1,2 One key player in regulating this environment is HES1, a transcriptional repressor encoded by the Notch target gene Hairy and Enhancer of Split-1. While HES1 has long been associated with cellular processes like proliferation and differentiation during embryogenesis,7 its role in the BM microenvironment, particularly regarding MSC, has remained less understood. In this study, we demonstrate that HES1 regulates BM MSC function through suppressing NFATc2-mediated inflammation in the BM niche. Our study provides several lines of evidence to support this conclusion: 1) HES1 is essential for MSC self-renewal in vitro; 2) Hes1 deficiency impairs the hematopoietic supportive function of MSC both in vitro and in vivo; 3) Hes1 loss disrupts transcriptional programs, leading to enhanced stromal inflammation and MSC dysfunction; 4) inhibition of inflammation rescues Hes1-deficient MSC function; and 5) mechanistically, HES1 binds to E-boxes in NFATc2 promoter, repressing NFATc2-mediated inflammatory cytokine production in the BM microenvironment.
One interesting finding of the present study is that Hes1 deletion in the BM leads to a reduction in MSC frequency and impairs MSC self-renewal. HES1 has been shown to directly control cell proliferation through the transcriptional repression of p27Kip1.47 Our previous studies also demonstrated that HES1 regulates fetal hematopoiesis through suppressing p27 and PTEN expression.21 While further investigation is needed to explore the underlying mechanisms, the current findings underscore the role of HES1 in MSC homeostasis, particularly in preserving their proliferative capacity and functional integrity through the modulation of gene expression.
We did not observe significant changes in blood parameters in the naïve Hes1fl/flPrx1Cre mice, indicating that mesenchymal HES1 is not essential for maintaining steady-state hematopoiesis. However, the hypersensitivity of Hes1fl/flPrx1Cre mice to LPS-induced inflammation aligns with previous studies suggesting that MSC are essential for supporting hematopoiesis under stress conditions by modulating inflammation.48 MSC exert immunosuppressive and anti-inflammatory functions through the secretion of cytokines and growth factors that regulate the BM microenvironment and promote HSC survival and differentiation.49 Loss of HES1 disrupts these processes, impairing the capacity of MSC to support hematopoiesis in inflammatory conditions. Our findings emphasize the critical role of HES1 in modulating MSC responses to inflammatory stimuli. This study contributes to the growing body of research highlighting the importance of the BM microenvironment in regulating hematopoiesis, with MSC as key modulators, especially under stress or inflammation. Previous research has shown that MSC influence hematopoiesis through direct interactions and cytokine secretion, such as interleukins and TNF-α, vital for maintaining HSC function. Our current findings extend this understanding by identifying HES1 as a crucial regulator of MSC-mediated hematopoietic support, through the regulation of inflammatory pathways. At the molecular level, our transcriptomic analysis of HES1-deficient MSC reveals significant alterations in gene expression, particularly in genes associated with cellular metabolism and inflammation (Figure 5). Among them, we identify NFATc2, a transcription factor involved in inflammation and cellular differentiation, as a key target of HES1 regulation (Figure 6). Our data demonstrate that HES1 directly binds to two B-class E boxes and one N class E box within the NFATc2 promoter, thereby suppressing NFATc2-mediated inflammation (Figure 7). This suggests a model in which HES1 acts to repress excessive inflammation within the BM microenvironment, thus preserving MSC homeostasis and their ability to support hematopoiesis. These findings position inflammation as a central factor in MSC dysfunction, offering a potential therapeutic avenue for restoring MSC function in the context of HES1 deficiency. Furthermore, our results align with previous studies implicating NFATc2 in regulating inflammation in the BM microenvironment.50 N FAT signaling has been shown to influence MSC differentiation and function, with dysregulation contributing to pathological conditions such as BM fibrosis and leukemia.50 By identifying HES1 as a negative regulator of NFATc2, our study unveils a novel mechanism by which MSC maintain their functional integrity under stress, thereby ensuring the preservation of hematopoiesis.
NFATc2 has increasingly been recognized as a promising therapeutic target across multiple solid tumor types. Our findings connecting NOTCH target, HES1 and NFATc2 contribute critical new evidence that reinforces its functional significance and broadens its potential application in clinical therapy. Furthermore, given the pivotal roles of the Wnt and TGF-β signaling pathways in regulating MSC maintenance and lineage commitment, elucidating the interplay between these pathways within the BM microenvironment may uncover novel mechanisms of tumor-stroma crosstalk and identify additional therapeutic opportunities, although further investigation is still needed.
In summary, this study highlights an essential role for HES1 in regulating MSC homeostasis and their ability to support hematopoiesis, particularly under inflammatory conditions. By revealing that HES1 modulates the inflammatory response through the suppression of NFATc2, we provide new insights into the molecular mechanisms governing MSC function in the BM niche. These findings suggest potential therapeutic strategies to enhance MSC function in pathological conditions, such as inflammation-induced hematopoietic defects, through modulation of inflammatory pathways. Future studies will be required to explore how other signaling pathways interact with HES1 in MSC, and their broader implications for hematopoiesis and tissue regeneration.
Footnotes
- Received May 15, 2025
- Accepted September 24, 2025
Correspondence
Disclosures
No conflicts of interest to disclose.
Contributions
AZZ, ZM and EVW performed the research and analyzed the data; ZL and ZG performed some of the research and assisted in data analysis; SL performed the bioinformatics analysis; WD designed the research, analyzed the data, and wrote the paper.
Funding
This work is supported by NIH/National Heart, Lung, and Blood Institute grants (R01HL151390 and R56HL169348; to WD), a NIH/National Cancer Institute grant (R01CA285400; to WD), and a NIH/National Institute of Aging grant (RF1AG093995; to WD). This project used the Hillman Animal Facility, supported in part, by NIH/NCI grant P30CA047904. WD is supported by a Blood Cancer United, formerly Leukemia and Lymphoma Society (LLS), Scholar Award.
Acknowledgments
We thank Dr. Ryoichiro Kageyama (Kyoto University, Japan) for Hes1
References
- Mercier FE, Ragu C, Scadden DT. The bone marrow at the crossroads of blood and immunity. Nat Rev Immunol. 2012; 12(1):49-60. https://doi.org/10.1038/nri3132Google Scholar
- Morrison SJ, Scadden DT. The bone marrow niche for haematopoietic stem cells. Nature. 2014; 505(7483):327-334. https://doi.org/10.1038/nature12984Google Scholar
- Himburg HA, Termini CM, Schlussel L. Distinct bone marrow sources of pleiotrophin control hematopoietic stem cell maintenance and regeneration. Cell Stem Cell. 2018; 23(3):370-381. https://doi.org/10.1016/j.stem.2018.07.003Google Scholar
- Zhou BO, Yu H, Yue R. Bone marrow adipocytes promote the regeneration of stem cells and haematopoiesis by secreting SCF. Nat Cell Biol. 2017; 19(8):891-903. https://doi.org/10.1038/ncb3570Google Scholar
- Artavanis-Tsakonas S, Rand MD, Lake RJ. Notch signaling: cell fate control and signal integration in development. Science. 1999; 284(5415):770-776. https://doi.org/10.1126/science.284.5415.770Google Scholar
- Zhang H, Sun W, Li X. Use of Hes1-GFP reporter mice to assess activity of the Hes1 promoter in bone cells under chronic inflammation. Bone. 2016; 90:80-89. https://doi.org/10.1016/j.bone.2016.06.003Google Scholar
- Liu ZH, Dai XM, Du B. Hes1: a key role in stemness, metastasis and multidrug resistance. Cancer Biol Ther. 2015; 16(3):353-359. https://doi.org/10.1080/15384047.2015.1016662Google Scholar
- Lei T, Bi Y, Gao MJ. HES1 inhibits adipogenesis of porcine mesenchymal stem cells via transcriptional repression of FAD24. Domest Anim Endocrinol. 2013; 45(1):28-32. https://doi.org/10.1016/j.domaniend.2013.03.003Google Scholar
- Kageyama R, Ohtsuka T, Kobayashi T. The Hes gene family: repressors and oscillators that orchestrate embryogenesis. Development. 2007; 134(7):1243-1251. https://doi.org/10.1242/dev.000786Google Scholar
- Tomita K, Hattori M, Nakamura E, Nakanishi S, Minato N, Kageyama R. The bHLH gene Hes1 is essential for expansion of early T cell precursors. Genes Dev. 1999; 13(9):1203-1210. https://doi.org/10.1101/gad.13.9.1203Google Scholar
- Ma Z, Xu J, Wu L. Hes1 deficiency causes hematopoietic stem cell exhaustion. Stem Cells. 2020; 38(6):756-768. https://doi.org/10.1002/stem.3169Google Scholar
- Mitchell CA, Verovskaya EV, Calero-Nieto FJ. Stromal niche inflammation mediated by IL-1 signalling is a targetable driver of haematopoietic ageing. Nat Cell Biol. 2023; 25(1):30-41. https://doi.org/10.1038/s41556-022-01053-0Google Scholar
- Mitroulis I, Kalafati L, Bornhauser M, Hajishengallis G, Chavakis T. Regulation of the bone marrow niche by inflammation. Front Immunol. 2020; 11:1540. https://doi.org/10.3389/fimmu.2020.01540Google Scholar
- Du W, Adam Z, Rani R, Zhang X, Pang Q. Oxidative stress in Fanconi anemia hematopoiesis and disease progression. Antioxid Redox Signal. 2008; 10(11):1909-1921. https://doi.org/10.1089/ars.2008.2129Google Scholar
- Pan MG, Xiong Y, Chen F. NFAT gene family in inflammation and cancer. Curr Mol Med. 2013; 13(4):543-554. https://doi.org/10.2174/1566524011313040007Google Scholar
- Weigmann B, Lehr HA, Yancopoulos G. The transcription factor NFATc2 controls IL-6-dependent T cell activation in experimental colitis. J Exp Med. 2008; 205(9):2099-2110. https://doi.org/10.1084/jem.20072484Google Scholar
- Fric J, Zelante T, Wong AYW, Mertes A, Yu HB, Ricciardi-Castagnoli P. NFAT control of innate immunity. Blood. 2012; 120(7):1380-1389. https://doi.org/10.1182/blood-2012-02-404475Google Scholar
- Urso K, Alfranca A, Martinez-Martinez S. NFATc3 regulates the transcription of genes involved in T-cell activation and angiogenesis. Blood. 2011; 118(3):795-803. https://doi.org/10.1182/blood-2010-12-322701Google Scholar
- Williamson M, Damm E, Clements W. NFAT transcription factors are required for definitive hematopoiesis. Exp Hematol. 2023; 124:S160. https://doi.org/10.1016/j.exphem.2023.06.328Google Scholar
- Arabanian LS, Haase M, Habermann I. Lack of the transcription factor NFAT (nuclear factor of activated T cells) c2 in hematopoietic progenitor cells results in profound hematological abnormalities in mice. Blood. 2011; 18(21):1296. https://doi.org/10.1182/blood.V118.21.1296.1296Google Scholar
- Zhu AZ, MA Z, Wolff EV, Lin Z, Gao ZJ, Du W. HES1 is required for mouse fetal hematopoiesis. Stem Cell Res Ther. 2024; 15(1):235. https://doi.org/10.1186/s13287-024-03836-8Google Scholar
- Kfoury Y, Scadden DT. Mesenchymal cell contributions to the stem cell niche. Cell Stem Cell. 2015; 16(3):239-253. https://doi.org/10.1016/j.stem.2015.02.019Google Scholar
- Ding L, Morrison SJ. Haematopoietic stem cells and early lymphoid progenitors occupy distinct bone marrow niches. Nature. 2013; 495(7440):231-235. https://doi.org/10.1038/nature11885Google Scholar
- Xu J, Li X, Cole A, Sherman Z, Du W. Reduced cell division control protein 42 activity compromises hematopoiesis-supportive function of Fanconi anemia mesenchymal stromal cells. Stem Cells. 2018; 36(5):785-795. https://doi.org/10.1002/stem.2789Google Scholar
- Lin Q, Wu L, Ma Z, Chowdhury FA, Mazumder HH, Du W. Persistent DNA damage-induced NLRP12 improves hematopoietic stem cell function. JCI insight. 2020; 5(10):e133365. https://doi.org/10.1172/jci.insight.133365Google Scholar
- Uddin M, Betts C, Robinson I, Malmgren A, Humfrey C. The chemokine CXCR2 antogonist (AZD5069) preserves neutrophil-mediated host immunity in no-human primates. Haematologica. 2017; 102(2):e65-e68. https://doi.org/10.3324/haematol.2016.152371Google Scholar
- Li S, Kang P, Zhang W. Activated NLR family pyrin domain containing 3 (NLRP3) inflammasome in keratinocytes promotes cutaneous T-cell response in patients with vitiligo. J Allergy Clin Immunol. 2020; 145(2):632-645. https://doi.org/10.1016/j.jaci.2019.10.036Google Scholar
- Neighbour H, Boulet LP, Lemiere C. Safety and efficacy of an oral CCR3 antagonist in patients with asthma and eosinophilic bronchitis: a randomized, placebo-controlled clinical trial. Clin Exp Allergy. 2014; 44(4):508-516. https://doi.org/10.1111/cea.12244Google Scholar
- Rathod S, Ramsey M, Finkelman FD, Fernandez CA. Genetic inhibition of NFATC2 attenuates asparaginase hypersensitivity in mice. Blood Adv. 2020; 4(18):4406-4416. https://doi.org/10.1182/bloodadvances.2020002478Google Scholar
- Kobayashi M, Srour EF. Regulation of murine hematopoietic stem cell quiescence by Dmtf1. Blood. 2011; 118(25):6562-6571. https://doi.org/10.1182/blood-2011-05-349084Google Scholar
- Sejas DP, Rani R, Qiu Y. Inflammatory reactive oxygen species-mediated hemopoietic suppression in Fancc-deficient mice. J Immunol. 2007; 178(8):5277-5287. https://doi.org/10.4049/jimmunol.178.8.5277Google Scholar
- Barry F, Murphy M. Mesenchymal stem cells in joint disease and repair. Nat Rev Rheumatol. 2013; 9(10):584-594. https://doi.org/10.1038/nrrheum.2013.109Google Scholar
- Zhang P, Chen Z, Li R. Loss of ASXL1 in the bone marrow niche dysregulates hematopoietic stem and progenitor cell fates. Cell Discov. 2018; 4:4. https://doi.org/10.1038/s41421-017-0004-zGoogle Scholar
- Pittenger MF, Mackay AM, Beck SC. Multilineage potential of adult human mesenchymal stem cells. Science. 1999; 284(5411):143-147. https://doi.org/10.1126/science.284.5411.143Google Scholar
- Mendez-Ferrer S, Michurina TV, Ferraro F. Mesenchymal and haematopoietic stem cells form a unique bone marrow niche. Nature. 2010; 466:829-834. https://doi.org/10.1038/nature09262Google Scholar
- Wu L, Li X, Lin Q, Chowdhury F, Mazumder MH, Du W. FANCD2 and HES1 suppress inflammation-induced PPARγ to prevent haematopoietic stem cell exhaustion. Br J Haematol. 2021; 192(3):652-663. https://doi.org/10.1111/bjh.17230Google Scholar
- Mercatelli D, Lopez-Garcia G, Giorgi FM. corto: a lightweight R package for gene network inference and master regulator analysis. Bioinformatics. 2020; 36(12):3916-3917. https://doi.org/10.1093/bioinformatics/btaa223Google Scholar
- Subramanian A, Tamayo P, Mootha VK. Gene set enrichment analysis: a knowledge-based approach for interpreting genome-wide expression profiles. Proc Nat Acad Sci. 2005; 102(43):15545-15550. https://doi.org/10.1073/pnas.0506580102Google Scholar
- Yamashita M, Passegue E. TNFα coordinates hematopoietic stem cell survival and myeloid regeneration. Cell Stem Cell. 2019; 25(3):357-372. https://doi.org/10.1016/j.stem.2019.05.019Google Scholar
- Sinclair A, Park L, Shah M. CXCR2 and CXCL4 regulate survival and self-renewal of hematopoietic stem/progenitor cells. Blood. 2016; 128(3):371-383. https://doi.org/10.1182/blood-2015-08-661785Google Scholar
- Eash KJ, Greenbaum AM, Gopalan PK, Link DC. CXCR2 and CXCR4 antagonistically regulate neutrophil trafficking from murine bone marrow. J Clin Invest. 2010; 120(7):2423-2431. https://doi.org/10.1172/JCI41649Google Scholar
- Villatoro A, Cuminetti V, Bernak A. Endogenous IL-1 receptor antagonist restricts healthy and malignant myeloproliferation. Nat Commu. 2023; 14(1):12. https://doi.org/10.1038/s41467-022-35700-9Google Scholar
- Miyaki T, Sugaya M, Murakami T. CCL11-CCR3 interactions promote survival of anaplastic large cell lymphoma cells via ERK1/2 activation. Cancer Res. 2011; 71(6):2056-2065. https://doi.org/10.1158/0008-5472.CAN-10-3764Google Scholar
- Ichida M, Finkel T. Ras regulates NFAT3 activity in cardiac myocytes. J Biol Chem. 2001; 276(5):3524-3530. https://doi.org/10.1074/jbc.M004275200Google Scholar
- Herzig S, Hedrick S, Morantte I, Koo SH, Galimi F, Montminy M. CREB controls hepatic lipid metabolism through nuclear hormone receptor PPAR-gamma. Nature. 2003; 426(6963):190-193. https://doi.org/10.1038/nature02110Google Scholar
- Iso T, Kedes L, Hamamori Y. HES and HERP families: multiple effectors of the Notch signaling pathway. J Cell Physiol. 2003; 194(3):237-255. https://doi.org/10.1002/jcp.10208Google Scholar
- Murata K, Hattori M, Hirai N. Hes1 directly controls cell proliferation through the transcriptional repression of p27Kip1. Mol Cell Biol. 2005; 25(10):4262-4271. https://doi.org/10.1128/MCB.25.10.4262-4271.2005Google Scholar
- Dabrowska S, Andrzejewska A, Jonawski M, Lukomska B. Immunomodulatory and regenerative effects of mesenchymal stem cells and extracellular vesicles: therapeutic outlook for inflammatory and degenerative diseases. Front Immunol. 2021; 11:591065. https://doi.org/10.3389/fimmu.2020.591065Google Scholar
- Najar M, Melki R, Khalife E. Therapeutic mesenchymal stem/stromal cells: value, challenges and optimization. Frontiers Cell Dev Biol. 2022; 9:716853. https://doi.org/10.3389/fcell.2021.716853Google Scholar
- Pimenta DB, Varela VA, Datoguia TS. The Bone Marrow Microenvironment Mechanisms in Acute Myeloid Leukemia. Frontiers Cell Dev Biol. 2021; 9:764698. https://doi.org/10.3389/fcell.2021.764698Google Scholar
Data Supplements
Figures & Tables
Article Information

This work is licensed under a Creative Commons Attribution-NonCommercial 4.0 International License.