Abstract
The glucocorticoid (GC) resistance onset in pediatric T-cell acute lymphoblastic leukemia (T-ALL) patients remains one of the biggest challenges in current cancer treatment. The mechanisms driving this resistance are still not fully understood, making it difficult to predict patient outcomes and to develop effective therapies. Our study uncovered critical insights into the biological processes underlying GC resistance, offering potential breakthroughs for future treatments. Building on our previous research on lymphocyte cell-specific protein-tyrosine kinase (LCK) hyperactivation in GC-resistant T-ALL patients, we have now delved deeper into the LCK downstream nuclear factor of activated T cells (NFAT) transcription factor family’s contribution to GC resistance. We discovered that, even at the time of diagnosis, GC resistant T-ALL patients exhibit an intrinsic low glucocorticoid receptor (GR) activity coupled with high NFATc1 and NFATc2 activity. This dysregulation creates a roadblock to effective GC therapy. Indeed, in the absence of either NFATc1 or NFATc2, the normal transcriptional activity of GR is restored, re-sensitizing leukemia cells to dexamethasone treatment both in vitro and in vivo. This suggests that NFATc1 and NFATc2 are central to driving GC resistance, as they directly regulate crucial pathways like cholesterol biosynthesis and WNT/β-catenin signaling. The identification of NFAT transcription factors as key players in leukemia therapy resistance offers a promising target for future therapeutic strategies, potentially transforming the way we approach treatment for these challenging conditions or autoimmune disorders where glucocorticoids are a cornerstone of treatment.
Introduction
T-cell acute lymphoblastic leukemia (T-ALL) is a heterogeneous childhood malignancy characterized by an aberrant T-cell growth, proliferation, survival, and differentiation, accounting for 10-15% of all pediatric ALL cases.1 Glucocorticoids (GC), such as dexamethasone (dex), due to their immunosuppressive and anti-inflammatory effects on immune cells, are pillar drugs of T-ALL pediatric patients’ multi-agent therapeutic protocol.2 These compounds exert their genomic pro-apoptotic effects via the glucocorticoid receptor (GR), a ligand-activated protein and member of the nuclear receptor superfamily of transcription factors.3,4 Notably, the GC resistance onset after the first 8 days of treatment and the minimal residual disease (MRD) detection on day +78 ≥10-3, still represent the strongest predictors of poor treatment outcome.5,6 Indeed, it is well reported that although GC-resistant patients, namely prednisone poor responder (PPR), are assigned to the high-risk (HR) arm of the protocol, they tend to have a worse prognosis compared to the other T-ALL HR patients.57 Recently, the hyperactivation of the lymphocyte cell-specific protein-tyrosine kinase (LCK), which is activated downstream of the T-cell receptor (TCR), has been associated in ALL with GC resistance by our group and other authors.8-11 Furthermore, we found that genes belonging to the nuclear factor of activated T cells (NFAT) family, which is downstream of LCK kinase, are enriched in diagnosed PPR T-ALL patients.8 NFAT is a family of five different transcription factors, of which the first four are activated by the Ca2+/calmodulin-dependent phosphatase calcineurin. In resting conditions, the NFAT proteins are heavily phosphorylated and reside in the cytoplasm of T cells. Following TCR engagement and LCK activation, T cells are stimulated by a rise in intracellular Ca2+ level, and subsequently NFAT proteins are dephosphorylated by calcineurin and translocated to the nucleus to activate target gene expression.12 On the contrary, NFAT activity is inhibited by several kinases, including glycogen-synthase kinase 3, casein kinase 1, p38 and JUN N-terminal kinase, which via phosphorylatiion of NFAT proteins control their nuclear shuttling.13 Notably, the calcineurin/NFAT signaling pathway, which is fundamental to maintaining normal T-cell physiology, has been found to be deregulated in B-cell lymphomas14 and NFATc1, NFATc2 and NFATc3 have been reported in T-ALL initiating potential and progression.15-17 Despite this, the mechanisms behind the LCK/ NFAT-driven GC resistance remain to be elucidated in T-ALL pediatric patients. Our study is the first to report how the NFAT transcription factors, particularly NFATc1 and NFATc2, drive GC resistance in T-ALL. Already at diagnosis, GC-resistant T-ALL patients exhibit an intrinsic imbalance; high levels of NFATc1 and NFATc2 activity coupled with low GR transcriptional activity. This imbalance is not just a marker of GC resistance but a key mechanism that underpins it. We found that these NFAT factors directly interfere with GR function by regulating two critical pathways: cholesterol biosynthesis and the WNT/β-catenin whose inhibition restores GR activity and sensitize T-ALL cells to dexamethasone treatment. The implications of our findings are profound. By unlocking the mechanisms that drive GC resistance in T-ALL, we not only gain a deeper understanding of the disease but also open the door to more effective therapies. Targeting the NFAT-driven pathways or even NFAT directly could lead to new, more personalized treatment options for pediatric T-ALL patients, ultimately improving survival rates and outcomes for children battling this aggressive form of leukemia.
Methods
Transcriptome data analysis
Transcriptome data from 104 T-ALL pediatric patients at diagnosis, belonging to the AIEOP-BFM ALL2000/R2006 therapeutic protocol were available.18,19 NetBID2,20 a data-driven network-based inference pipeline was applied to identify driver transcription factors (TF) and signaling factors (SIG) in T-ALL patients (see Online Supplementary Methods).
High-throughput drug synergism screening
High-throughput drug synergism screening (HTS) was conducted on primary T-ALL cells from patient-derived xenograft (PDX) and GC-resistant T-ALL cell lines using a 6×6 dose matrix of drugs (cyclosporin A [CsA], dex, simvastatin, or PRI-724) in single or combination treatments. Cells were seeded in 384-well plates, pre-treated 24 hours with drugs followed by dex. After 48 hours, viability was assessed via resazurin assay. Data were normalized and analyzed for drug synergy using the SynergyFinder R package (see Online Supplementary Methods).
Annexin V/propidium iodide staining
Cell death was assessed using Annexin V–FLUOS staining (Roche) in cell lines and primary cells treated with cyclosporin a (CsA), simvastatin, PRI-724, or dexamethasone in NFATc1/ c2-silenced conditions (see Online Supplementary Methods).
Xenotransplantation model and in vivo drug treatment
Two-day-old Tg(fli1:EGFP) zebrafish embryos were anesthetized and placed on agarose. TALL-1 small hairpin RNA (shRNA) NFATc1, RPMI-8402 shRNA NFATc2, and control cells were labeled with Vybrant® DIL (Invitrogen). All procedures were approved by the Italian Ministry of Health (decree number 21/2019-UT) and the institutional animal welfare committee (OPBA, approval number 5168F_N03ZFU5), in compliance with D.lgs 26/2014 (see Online Supplementary Methods).
3-(4,5-dimethylthiazol-2-yl)-2,5-diphenyltetrazolium bromide assay
The effect of drug treatments or N FAT gene silencing on cell lines proliferation was measured using 3-(4,5-dimethylthiazol-2-yl)-2,5-diphenyltetrazolium bromide (MTT) assay. Cells were plated in triplicate, incubated with MTT for 4 hours, and viability was measured (see Online Supplementary Methods).
Glucocorticoid receptor luciferase assays
TALL-1, ALL-SIL (ShRNA NFATc1/control) and RPMI-8402, LOUCY (shRNA NFATc2/control) cells were electroporated with the GR-GRE-luciferase reporter and pMAXGFP vector. GFP signal was used to assess transfection efficiency and normalize luciferase activity (see Online Supplementary Methods).
Filipin III staining
Intracellular cholesterol levels were measured in NFATc1- or NFATc2-silenced and control cells using the Cholesterol CellBased Detection Assay Kit (Cayman Chemical) (see Online Supplementary Methods).
Chromatin immunoprecipitation and droplet digital polymerase chain reaction analysis
Chromatin immunoprecipitation (ChIP) was performed on TALL-1 and RPMI-8402 cells crosslinked with formaldehyde, lysed, and sonicated. Precleared chromatin was incubated with NFATc1 or NFATc2 antibodies (or IgG control). DNA was eluted, de-crosslinked, and purified. NFAT binding to selected genomic regions was assessed by droplet digital polymerase chain reaction (ddPCR) (see Online Supplementary Methods).
Lipid raft staining
To detect plasma membrane lipid rafts (LR) in ALL-SIL and TALL-1 ShRNA NFATc1 knock-down cells and controls, the Vybrant™ Alexa Fluor™ 488 Lipid Raft Labeling Kit (Thermo Fisher Scientific) was employed as detailed in the Online Supplementary Methods.
LCK staining
LCK expression was assessed by immunofluorescence in ALL-SIL and TALL-1 NFATc1-silenced and control cells. Cells were fixed, permeabilized, and stained with primary and secondary antibodies, as detailed in the Online Supplementary Methods.
Flow cytometry
Immunophenotyping was performed on NFATc1- or NFATc2-silenced cells and respective controls. Cells were incubated with the appropriate antibody mixes for 30 minutes at room temperature, as detailed in the Online Supplementary Methods.
Statistical analysis
Statistical analyses were performed using the Graphpad Prism v8 software program (GraphPad Software, La Jolla, CA, USA) or R software packages (www.r-project.org).
Results
NFATc1 and NFATc2 transcriptional activity and signaling negatively correlate with glucocorticoid receptor activity in T-cell acute lymphoblastic leukemia pediatric patients at diagnosis
To examine T-ALL GC resistance transcriptional mechanisms and identify hub drivers we applied the data-driven network-based NetBID2 tool20 to a cohort of pediatric T-ALL patients at diagnosis, classified based on GC response.5-7 Interestingly, among the top drivers we identified the GC nuclear receptor subfamily 3 group C member 1 (NR3C1), already known to be associated with GC response, as well as NFATc2 and NFATc1, although the latter at the limit of significance (Figure 1A). This result confirmed our previous evidence of the LCK-calcineurin NFAT axis involvement in T-ALL GC resistance.11 Additionally, we revealed a negative correlation between NR3C1 transcriptional activity/signaling and NFATc1/NFATc2 ones (Figure 1B; Online Supplementary Figure S1A). Furthermore, among T-ALL patients with a high NFATc1 and/or NFATc2 transcriptional activity/signaling and a low NR3C1 ones we observed an enrichment of PPR patients. On the contrary, most prednisone good responder (PGR) patients clustered together showing low NFATc1 and/or NFATc2 transcriptional activity/signaling and high NR3C1 ones. No significant association with a specific T-ALL subtype was observed (Figure 1C). Altogether these results suggest a putative role of NFATc1 and NFATc2 in GC response and prompted us to further investigate their function in guiding T-ALL GC resistance.
NFATc1 and NFATc2 inhibition either by cyclosporin A or by specific gene silencing re-sensitize T-cell acute lymphoblastic leukemia cells to glucocorticoid treatment
First, we demonstrated the pivotal role of NFAT inhibition in sensitizing T-ALL cells to GC action by using CsA, a Food and Drug Administration-approved calcineurin/NFAT inhibitor, in combination with dex in four T-ALL GC-resistant cell lines (ALL-SIL, RPMI-8402, TALL-1 and LOUCY) and in primary T-ALL cells derived from four different PDX mice models. Notably, the CsA treatment strongly synergizes with dex on reducing GC-resistant cell proliferation and viability both in cell lines and in primary T-ALL cells (Figure 1D-E; Online Supplementary Figures S1B-D and S2A). Interestingly, we did not observe the same synergistic effect of CsA and dex combination on GC sensitive primary T-ALL cells (Online Supplementary Figure S2B-C). Notably, among the most expressed NFAT members in T-ALL cells, CsA treatment mostly affects NFATc1 expression and activation in ALL-SIL and TALL-1, and the NFATc2 one in RPMI-8402 and LOUCY cell lines (Online Supplementary Figure S3A-C). Additionally, a slight increase in NFATc3 was observed in nearly all the cell lines tested (Online Supplementary Figure S3C). However, only the silencing of NFATc1 or NFATc2, following single NFATc1-c2-c3 knock-down and subsequent dex treatment, was able to restore GC sensitivity in GC-resistant T-ALL cells (Online Supplementary Figure S4A-C). Consistently with this evidence, the overexpression (OE) of either NFATc1 or NFATc2 gene turns 720 and the 5146 GC-sensitive T-ALL cell lines resistant to dex treatment (Online Supplementary Figure S5A-D). We further validated the role of these two transcription factors both in zebrafish embryos implanted with GC-resistant T-ALL cells stably silenced for either NFATc1 or c2 expression and treated with dex, as well as in PDX GC resistant T-ALL primary cells. As expected, the embryos injected with TALL-1 shRNA NFATc1 and RPMI-8402 shRNA NFATc2 showed a significantly reduced number of circulating leukemia cells after dex treatment compared to controls, further highlighting the enhanced cytotoxic effect of dex in the absence of either NFATc1 or c2 in vivo (Figure 2A,B; Online Supplementary Figure, S5E-G). In agreement, primary T-ALL cells silenced for either NFATc1 or NFATc2 expression are more susceptible to dex treatment compared to controls (Figure 2C; Online Supplementary Figure S5H-I). Based on physiological evidence supporting the selective transport of steroids by ATP-binding cassette subfamily B member 1 (ABCB1) and its reported overexpression in the context of GC resistance,21-23 we subsequently evaluated whether the ABCB1 transporter’s downregulation could be responsible for GC sensitivity restoration. Surprisingly, we did not observe any changes in GC response using the ABC transporter inhibitor tariquidar, in combination with dex in T-ALL GC-resistant cells (Online Supplementary Figure S5L). Furthermore, ABCB1 mRNA expression was not decreased after NFATc1 or NFATc2 knock-down (Online Supplementary Figure S5M). Overall, these results demonstrate that CsA in combination with dex can sensitize both cell lines and primary T-ALL cells to GC action and that, both in vitro and in vivo, NFATc1 and NFATc2 are the main calcineurin/NFAT pathway players that drive GC resistance in T-ALL cells without exploiting the ABC transporters activity.
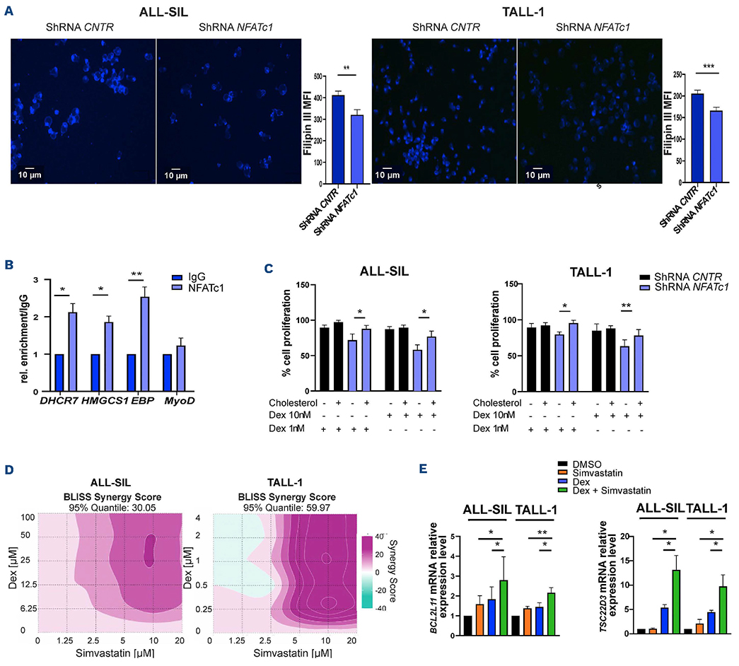
Figure 1.NFATc1 and NFATc2 guide glucocorticoid resistance in T-cell acute lymphoblastic leukemia. (A) Volcano plot of NetBid2 inferred transcription factor (TF) and signaling (SIG) activity in prednisone poor responders (PGR) versus prednisone good responders (PPR) patients. In x-axis log2 fold change; in y-axis the P value. (B) Heatmap showing Pearson’s correlation values between NFATc1, NFATc2 and NR3C1 activity in 104 T-cell acute lymphoblastic leukemia (T-ALL) pediatric patients at the diagnosis. (C) Heatmap and hierarchical clustering analysis of NFATc1, NFATc2 and NR3C1 transcriptional activity and signaling in T-ALL pediatric patients at diagnosis; color annotations are based on glucocorticoid (GC) response (upper bar) and T-ALL patients molecular subtypes (lower bar). (D) 2D matrix representing Bliss synergy score of cyclosporin A (CsA) and dex in reducing ALL-SIL, RPMI-8402, TALL-1 and LOUCY GC-resistant cells and (E) ex vivo primary T-ALL GC-resistant cells’ proliferation after 72 hours of treatment. PDX: patient-derived xenograft; NA: not available.
NFATc1 and NFATc2 support glucocorticoid resistance in T-cell acute lymphoblastic leukemia cells by hindering the glucocorticoid receptor canonical transcriptional activity
Based on the evidence of the increased GC sensitivity in NFATc1/c2 knock-down cells, we evaluated the impact of NFATc1 or NFATc2 gene silencing on GR canonical transcriptional activity. We applied the gene set enrichment analysis (GSEA) on the upregulated differentially expressed genes (DEG) in T-ALL-1 shRNA NFATc1 and RPMI-8402 ShRNA NFATc2 knock-down cells treated with dex. As expected, we observed a positive enrichment of genes related to corticosteroid response (Figure 3A). In particular, the transcription of several GR target genes such as interleukin-10 (IL-10), serum/glucocorticoid regulated kinase 1 (SGK1) and BCL2-like 11 (BCL2L11), is restored upon dex treatment in shRNA NFATc1 and shRNA NFATc2-expressing cells (Figure 3B). Additionally, the 43% and 40% of genes significantly upregulated by dex in NFATc1- and NFATc2-silencedcells are in common with the ones upregulated by dex in P12-ICHIKAWA GC-sensitive T-ALL cell line, including genes related to GR transcriptional activity (Figure 3C). In agreement, we observed a significant increase in the GR transcriptional activity in T-ALL GC-resistant cells silenced for either NFATc1 or NFATc2 expression and treated with dex compared to controls (Figure 3D). Altogether, these results indicate that both NFATc1 and NFATc2 are involved in GC response and their knock-down sensitizes GC-resistant T-ALL cells to dex action by re-establishing the GR transcriptional program of a cell intrinsically sensitive to GC.
NFATc1 directly regulates cholesterol biosynthesis in glucocorticoid-resistant T-cell acute lymphoblastic leukemia cells
To disclose the biological processes (BP) controlled by NFATc1 likely to be involved in driving GC resistance, we conducted transcriptome analysis in TALL-1 shRNA NFATc1 knock-down cells. Specifically, by applying over-representation analysis (ORA) of gene ontology for biological processes (GO-BP) on upregulated DEG, we found the negative regulation of leukocyte activation among the most significant upregulated BP in the absence of NFATc1 (Online Supplementary Figure S6). Conversely, among the most significantly downregulated BP and hallmarks in cancers in NFATc1 knock-down condition we found cell cycle regulation, a well-known NFATc1 target process,24,25 and cholesterol biosynthesis (Online Supplementary Figure S7A, B). Thus, based on the emerging role of cholesterol metabolism in aggressive early T-cell precursor ALL (ETP-ALL) subtype and the cholesterol biosynthesis’ contribution to chemotherapy resistance in different cancer cells,26-28 we deeply investigated the relationship between NFATc1 and cholesterol biosynthesis in T-ALL GC resistant cells. Firstly, by Filipin III fluorescence assay, we confirmed the specificity of the intracellular cholesterol pool decrease in NFATc1 knock-down cells compared to controls (Figure 4A). Of note, we did not observe an equal reduction in RPMI-8402 NFATc2 knockdown cells, thus suggesting that other BP may be involved in NFATc2-driven GC resistance (Online Supplementary Figure S8A). In addition, in the absence of NFATc1, by nuclear magnetic resonance (NMR) spectroscopy, we observed a significant decrease in sphingolipids, polyunsaturated fatty acids, as well as in the three cholesterol biosynthesis intermediates namely: cholestenol, lathosterol and 7-dehydrocholesterol (Online Supplementary Figure S8B, C). Interestingly, we revealed that NFATc1 can directly bind to the DNA promoter region of the 7-dehydrocholesterol reductase (DHCR7), hydroxy-3-methylglutaryl-CoA synthase 1 (HMGCS1), emopamil-binding protein (EBP) genes, encoding key cholesterol biosynthesis enzymes, and not to the internal negative control (IgG) and myogenic differentiation 1 (MyoD) gene (Figure 4B). Besides, we demonstrated the contribution of cholesterol in NFATc1-driven GC resistance in T-ALL cells by combining exogenous cholesterol administration with dex treatment. Specifically, the exogenous cholesterol restores GC resistance exclusively in N FATc 1 knock-down cells comparable to intrinsically resistant control cells’ levels (Figure 4C). Conversely, the inhibition of cholesterol biosynthesis by simvastatin both in vitro or in vivo strongly synergizes with dex in reducing GC-resistant T-ALL cells’ proliferation and viability by restoring the canonical GR transcriptional activity (Figure 4D, E; Online Supplementary Figures S8D, E and S9A). Altogether these results indicate that NFATc1 contributes to T-ALL GC resistance by directly regulating key enzymes involved in cholesterol biosynthesis, whose inhibition increases GC sensitivity by restoring the GR ability to transcribe primary target genes.
Figure 2.NFATc1 or NFATc2 knock-down sensitizes T-cell acute lymphoblastic leukemia cells to dexamethasone treatment in vivo zebrafish model. Lateral view of the trunk region of Tg(Fli1:GFP) embryos injected with with approximately 200 pre-labeled DiL+ (A) TALL-1 small hairpin RNA (shRNA) CNTR and shRNA NFATc1 and (B) RPMI-8402 shRNA CNTR and shRNA NFATc2 (orange) cells, after 24 hours of treatment with dexamethasone (dex) 10 μM or dimethyl sulfoxide (DMSO) (control group). On the right, quantification of the orange intensity signal associated with transplanted cells. Scale bar, 100 μm. Results are presented as means + standard error of the mean (SEM) (unpaired t test; *P<0.05; ***P<0.001), N≥3 for all experiments. (C) Percentage of live primary T-cell acute lymphoblastic leukemia (T-ALL) cells transiently silenced for NFATc1 or NFATc2 gene expression after 48 hours of ex vivo dex treatment (1 μM). Primary cells are derived from patient-derived xenografts (PDX) grafted with glucocorticoid (GC)-resistant T-cell acute lymphoblastic leukemia patients (N=4). Results are presented as means + SEM (paired t test; *P<0.05; ***P<0.001; ****P<0.0001), N≥3 for all experiments. DIL: red-orange fluorescent dye; PI: propidium iodide.
Figure 3.NFATc1 or NFATc2 knock-down sensitizes T-cell acute lymphoblastic leukemia cells to dexamethasone treatment by restoring the glucocorticoid receptor transcriptional activity. (A) Gene set enrichment anaslysis (GSEA) for gene ontology for biological processes (GO-BP) response to corticosteroid gene set in TALL-1 NFATc1 and RPMI-8402 NFATc2 knock down cells treated with dexamethasone (dex) compared to control cells treated in the same conditions (normalized enrichment score [NES]=2.0 for TALL-1 and NES=1.89 for RPMI-8402; P<0.001). Venn diagram of genes upregulated by dex in (B) TALL-1 small hairpin RNA (shRNA) CNTR or NFATc1 and RPMI-8402 shRNA CNTR or NFATc2 and (C) TALL-1 shRNA NFATc1 and RPMI-8402 shRNA NFATc2 and P12-ICHIKAWA. Circled, the number of genes positively regulated by dex and in common between the groups. (D) Glucocorticoid receptor (GR) transcriptional luciferase activity measured on ALL-SIL, TALL-1, RPMI-8402 and LOUCY cell lines stably silenced for NFATc1 or NFATc2 expression and controls, followed by the GR-GRE-luciferase plasmid reporter transfection and 6 hours of treatment with 10 μM dex. Results are presented as means + standard error of the mean (unpaired t test; *P<0.05), N≥3 for all experiments.
Figure 4.NFATc1 confers glucocorticoid resistance to T-cell acute lymphoblastic leukemia cells by directly modulating cholesterol biosynthesis, whose inhibition re-sensitizes T-cell acute lymphoblastic leukemia glucocorticoid-resistant cells to dexamethasone treatment. (A) Intracellular unesterified cholesterol staining by Filipin III probe in ALL-SIL and TALL-1 NFATc1 knockdown cells and controls. On the right side Filipin III median mean fluorescense intensisty (MFI) absolute quantification. (B) Chromatin immunoprecipitation (ChIP) analysis from TALL-1 cells. NFATc1 binding on the DHCR7, HMGCS1, EBP and MyoD promoters was compared with the immunoglobulin (IgG) control. (C) Percentage of cell proliferation in ALL-SIL and TALL-1 NFATc1 knockdown and control cells after 72 hours of treatment with exogenous cholesterol alone or in combination with dexamethasone (dex). (D) 2D matrices displaying Bliss synergy score between simvastatin and dex in ALL-SIL and TALL-1 cells after 72 hours of treatment with scalar concentration of the 2 compounds. (E) BCL2L11 and TSC22D3 mRNA expression levels measured by real-time quantitative polymerase chain reaction in ALL-SIL and TALL-1 cells pre-treated with 10 μM simvastatin for 4 hours followed by 5 ixM and 1 [xM of dex respectively for 20 hours. Results are presented as means + standard error of the mean (paired t test; *P<0.05; **P<0.01; ***P<0.001; ****P<0.0001), N≥3 for all experiments.
Cholesterol contributes to NFATc1-driven glucocorticoid resistance by sustaining the formation of plasma membrane lipid rafts and the activation of LCK and PLCγ proteins
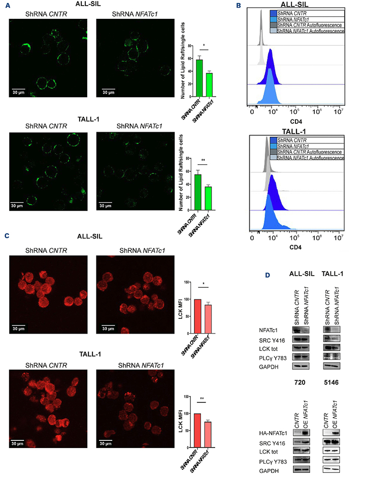
Subsequently, we looked deeper into how cholesterol participates in NFATc1-driven GC resistance in T-ALL cells. Starting from the evidence that in NFATc1 absence, the two main components of LR,29 cholesterol and sphingolipids, are significantly reduced (Online Supplementary Figure S8B), we quantified the abundance of LR in NFATc1 knock-down cells. Interestingly, we detected a significant decrease in LR numbers, together with a reduced expression of the anchored CD4 co-receptor and the LCK kinase in ALL-SIL and TALL-1 cell lines after NFATc1 gene silencing (Figure 5A-C; Online Supplementary Figure S9B). Moreover, in the same cell lines, we observed a reduction of LCK active form (SRC Y416) as well as of the activation of the LCK downstream phospholipase C γ active form (PLCγ Y783) (Figure 5D, top panel). Consistently with this evidence, the ectopic NFATc1 expression in the 720 and 5146 T-ALL cell lines led mostly to an increase in LCK protein activation (SRC Y416) (Figure 5D, bottom panel) suggesting a possible regulation of the entire TCR/LCK signaling cascade mediated by NFATc1 in T-ALL cells. Finally, we also observed a decrease in the expression and activation of LCK, PLCγ Y783 and NFATc1 itself after simvastatin treatment (Online Supplementary Figure S9C). Thus, given the well-known role of LCK kinase signaling in supporting GC resistance,8-11 our data indicates that a possible mechanism by which NFATc1 guides T-ALL GC resistance is, by sustaining the TCR/LCK entirely signaling cascade, playing on the intracellular cholesterol levels and LR abundance.
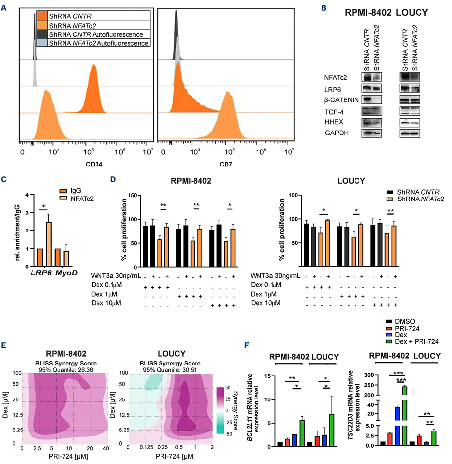
NFATc2 influences glucocorticoid resistant T-cell acute lymphoblastic leukemia cells’ differentiation and confers resistance to glucocorticoid treatment through direct regulation of the WNT/β-catenin pathway
To assess the putative molecular processes involved in GC response driven by NFATc2, we performed transcriptome analysis on RPMI-8402 NFATc2 knock-down cells and relative controls. Interestingly, among the most significantly upregulated BP we found the T-cell pro-differentiation (Online Supplementary Figure S10). In agreement, among the surface markers routinely used in the diagnostic procedure, we observed a reduced percentage of CD34+ T-ALL cells and an increase of CD7+ one after NFATc2 gene silencing compared to controls (Figure 6A; Online Supplementary Figure S11A). This result is consistent with the reduced/ increased levels of CD34/CD7 mRNA, detected by GEP analysis (Online Supplementary Figure S11B). Of note, no changes on CD34 and CD7 expressions were observed in TALL-1 ShRNA NFATc1 compared to control, further suggesting that the two NFAT regulate different cellular processes (Online Supplementary Figure S11C, D). In a complementary manner, we observed the WNT/β-catenin signaling pathway, which is a well-known process to be involved in cancer stem cell maintenance and chemotherapy resistance,30,31 among the most significantly downregulated biological processes in the absence of NFATc2 (Online Supplementary Figure S12A). Using immunoblotting, we confirmed that NFATc2 silencing markedly reduced the expression of proteins belonging to WNT/β-Catenin signaling, such as the β-catenin, the LDL receptor-related protein 6 (LRP6), the transcription factor 7 like 2 (TCF-4) and the hematopoietically expressed homeobox (HHEX) in RPMI-8402 and LOUCY cell lines (Figure 6B). Additionally, to assess if NFATc2 exerted a direct regulation on WNT/β-Catenin signaling pathway, we performed ChIP experiments for NFATc2 protein on RPMI-8402 cell line. Interestingly, we revealed a significant enrichment of NFATc2 DNA binding sequence in the LRP6 promoter. Of note, no positive enrichment has been observed for the IgG and MyoD gene, thus suggesting that NFATc2 directly regulates LRP6 expression (Figure 6C). Besides this, we demonstrated that the WNT/β-catenin pathway participates in NFATc2-driven GC resistance in T-ALL cells. Indeed, the addition of exogenous WNT3a ligand restores the intrinsic GC resistance of control cells in RPMI-8402 and LOUCY shRNA NFATc2 expressing cells treated with dex (Figure 6D). Consistently with these findings, the WNT/β-catenin inhibitor PRI-72432 strongly synergizes with dex on reducing RPMI-8402 as well as LOUCY GC-resistant cells’ proliferation and viability by restoring GR transcriptional activity (Figures 6E-F; Online Supplementary Figure S12B, C). Overall, these data suggest that NFATc2 can affect T-ALL cells’ differentiation and contributes to GC resistance by directly modulating WNT/β-catenin signaling.
Finally, we observed that among the PPR patients (N=12), the ones with a high MRD count at day +78 (>10-3) are characterized by a significant enrichment of genes related to the WNT signaling pathway. On the contrary, the PPR patients (N=16) with a low MRD value (<10-3) show an enrichment of genes belonging to cholesterol homeostasis (Online Supplementary Figure S13). The association of distinct biological processes with different MRD levels suggests their potential not only as novel therapeutic targets but also as new prognostic markers for PPR patients.
Discussion
GC resistance represents a major hurdle in the treatment of approximately 20-25% of T-ALL pediatric patients, for whom the prognosis remains quite poor.5-7 Despite extensive research highlighting several oncogenic pathways that impair GR functions, such as AKT-mediated phosphorylation preventing GR nuclear translocation,33 or aberrant activation of the IL7R pathway,34 the molecular mechanisms underlying GC resistance remain poorly understood. In this study, we present the first evidence of the involvement of NFATc1 and NFATc2 in GC resistance, identifying them as novel potential therapeutic targets in T-ALL.
Figure 5.NFATc1-cholesterol driven glucocorticoid resistance is mediated by plasma membrane lipd rafts and LCK pathway activation. (A) On the left, fluorescent labeling of lipid rafts (LR) in ALL-SIL and TALL-1 NFATc1 knock down and control cells (scale bar represent 30 µm). On the right, relative quantification of the number of LR per single cell. Results are presented as means + standard error of the mean (number of images analyzed N=6 for each experiment) (unpaired t test; *P<0.05; **P<0.01). (B) Representative histogram showing percentage of CD4+ cells in ALL-SIL and TALL-1 small hairpin RNA (shRNA) NFATc1 compared to control cells. (C) On the left, LCK staining in ALL-SIL and TALL-1 NFATc1 knock-down cells and controls (scale bar represent 30 μm). On the right, the LCK mean fluorescence intensity (MFI) absolute quantification. Results are presented as means + standard error of the mean (unpaired t test; *P<0.05; **P<0.01). (D) Western blotting (WB) analysis of NFATc1 or HA-NFATc1, SRC Y416, total LCK and PLCγ Y783 protein expression in ALL-SIL and TALL-1 NFATc1 knock-down (upper part) or in 720 and 5146 NFATc1 OE cells (lower part), and relative controls.
We discovered that PPR patients, at diagnosis, display elevated levels of NFATc1 and NFATc2, along with reduced GR transcriptional activity. In contrast, PGR patients exhibit much more robust GR signaling and activity than NFATc1 and NFATc2. These findings suggest that PPR patients are characterized by an impaired GR transcriptional function already at diagnosis, rather by an intrinsic low NR3C1 mRNA expression, as previously reported in T-ALL patients at relapse.35 It is very important to mention here that NR3C1 genetic aberrations are rare at diagnosis,36,37 therefore our findings suggest that reduced GR transcriptional activity may be caused by non-genetic factors,4,38 such as the dysregulation of NFATc1 and NFATc2. The synergistic effect of CsA and dex on cell proliferation and viability of primary and T-ALL cell lines, highlights the crucial role of NFAT transcription factors in GC resistance. Accordingly, we found that specific gene silencing of NFATc1 or NFATc2 in GC-resistant T-ALL cells restored GR activity, thereby sensitizing the cells to dex therapy both in vitro and: in vivo. Indeed, reactivation of GR’s function assessed by the increased GR luciferase activity upon NFATc1 or c2 silencing, led to the expression of BCL2L11 in the presence of dex, in agreement to previous reports,39-41 supporting our findings of a negative correlation between NFATc1/c2 activity and GR function in primary T-ALL patient samples. Notably, despite the known role of ABCB1 drug transporter in managing GC efflux,21-23,42,43 we observed no changes in its expression or activity during the restoration of GC sensitivity, reinforcing the idea that NFATc1 and NFATc2 are central players in GC resistance.
From a wide analysis of BP affected by NFATc1 gene silencing we observed a significant downregulation of MYC target genes as well as of genes primarily involved in cell cycle regulation and cholesterol biosynthesis. However, while NFATc1’s role to promote cell cycle progression by modulating cyclin expression is well-known and perfectly aligns with our findings,24,25 its regulation of cholesterol biosynthesis is an entirely new discovery. Interestingly, in recent years a large body of evidence on the critical role of cholesterol metabolism in cancer development and resistance to treatment is emerging.26-28 Particularly, in childhood ALL the upregulation of cholesterol biosynthetic pathway was reported to support central nervous system invasion.44 Moreover, this mechanism contributes to the poor prognosis of the high-risk ETP-ALL patient subgroup through regulation of AKT1/MYC signaling axis.26 Given these compelling associations, we focused on cholesterol biosynthesis to dissect its relationship with NFATc1 and T-ALL GC resistance. Our study reveals that NFATc1 directly regulates key enzymes of cholesterol biosynthesis, thereby maintaining the formation of LR, where the CD4 co-receptor and the TCR are anchored, thus allowing the activation of the LCK signaling cascade.45,46 Given the link shown by our group between LCK hyperactivation and GC resistance,8 mechanistically, we propose a positive feedback loop between NFATc1 and LCK to drive T-ALL GC resistance. Moreover, our results are in good agreement with previous findings that cholesterol-enriched LR maintain NFATc1 activation, and that inhibiting the mevalonate pathway (e.g., with simvastatin) restores GC response both in vitro and in vivo,47-49 further supporting the critical role of cholesterol in NFATc1-driven GC resistance. In line, overexpressing NFATc1 in GC-sensitive cells or supplementing cholesterol in NFATc1-depleted T-ALL cells both induce dexamethasone resistance. This makes the cholesterol biosynthesis pathway a critical focus for future research aimed at overcoming GC resistance in leukemia.
Furthermore, our finding that NFATc2 silencing in T-ALL GC-resistant cells enhance T-cell differentiation and down-regulates the key regulator of T-cell stemness WNT/β-catenin pathway is also extremely novel as this pathway is hyperactivated in around 80% of pediatric T-ALL cases.50 Thus, we demonstrated that NFATc2 directly binds the LRP6 promoter, positively regulating WNT/β-catenin signaling and supporting GC resistance. Indeed, WNT/β-catenin induction signaling in NFATc2-depleted T-ALL cells also restores resistance to GC treatment, similarly to the overexpression of NFATc2 in GC-sensitive cell lines. As a result, the pharmacological inhibition of WNT/β-catenin signaling with PRI-724 restored GC sensitivity by reactivating GR function, in accordance with what was previously shown in B-ALL cells.51 Lastly, while NFAT proteins are known to regulate T-cell differentiation,52 for the first time our work establishes a direct connection between NFATc2 depletion and WNT/β-catenin downregulation as well as changes in CD34 and CD7 expression in T-ALL cells. Most importantly, considering that CD34+ is a leukemia-initiating cell marker,53 we can here speculate that NFATc2 depletion reduces the rate of leukemia-initiating cells responsible for therapy resistance and relapse, as already described for high MRD patients,5 although further vivo experiments are necessary to assess it.
Figure 6.NFATc2 regulates T-cell differentiation and WNT/p-catenin pathway, whose inhibition restores T-cell acute lymphoblastic leukemia glucocorticoid resistant cells’ response to dexamethasone administration. (A) Representative histogram showing the intensity expression of CD34+ and CD7+ cells in RPMI-8402 NFATc2 knock-down and control cells. (B) Western blotting analysis of NFATc2, LRP6, β-catenin, TCF-4, HHEX and GAPDH proteins’ expression levels in RPMI-8402 and LOUCY NFATc2 knockdown cells and controls. (C) Chromatin immunoprecipitation analysis from RPMI-8402 cells. NFATc2 binding on the LRP6 and MyoD promoters was compared with the immunoglobulin G (IgG) control. (D) Percentage of cell proliferation in RPMI-8402 and LOUCY NFATc2 knock-down cells and the control cells after 72 hours of treatment with exogenous WNT3a ligand alone or in combination with dexamethasone (dex). (E) 2D matrix representing Bliss synergy score of PRI-724 and dex in reducing RPMI-8402 and LOUCY cells’ proliferation after 72 hours of treatment. (F) BCL2L11 and TSC22D3 mRNA expression levels measured by real-time quantitative polymerase chain reaction in RPMI-8402 and LOUCY cells pre-treated with 2.5 μM PRI-724 for 4 hours followed by 1 μM dex for 20 hours. Results are presented as means + standard error of the mean (paired t test; *P<0.05; **P<0.01; ***P<0.001; ****P<0.0001), N≥3 for all experiments.
In conclusion, our discovery that NFATc1 and NFATc2 control two distinct and independent biological processes marks a pivotal breakthrough in understanding the molecular mechanisms behind GC resistance in pediatric T-ALL. For the first time, we have shown both in vitro and in vivo that these transcription factors play a central role in regulating T-ALL cells’ response to GC, with NFATc1 driving cholesterol biosynthesis and NFATc2 governing WNT/β-catenin signaling. What makes this finding particularly exciting is the way these pathways correlate with MRD levels at day +78 in PPR patients. Indeed, we observed that cholesterol pathway homeostasis was associated with low MRD levels, while WNT/β-catenin signaling related to higher MRD. These distinct associations not only reinforce the NFATc1 and NFATc2 crucial roles in GC resistance but also suggest that these pathways serve as valuable prognostic markers for PPR patients as well as putative novel therapeutic targets. In this context, however, current treatments targeting the calcineurin/NFAT pathway, such as CsA and FK506, are limited by non-specific off-targets and significant side effects.14,15,54,55 Other approaches, like inhibiting the upstream LCK kinase with dasatinib in PPR patients,8-11 are so far effective only in a subset of T-ALL patients.56 Simvastatin and PRI-724 have shown limited applicability in the pediatric population due to concerns related to developmental toxicity and a lack of significant clinical efficacy,57 as reported in clinical trials (clinicaltrials gov. Identifier: NCT01302405, NCT03620474). Nevertheless, in the adult group statins seem to have been associated with a protective effect against leukemogenesis and with improved molecular response in chronic myeloid leukemia.58-59 Therefore, the design of novel specific NFATc1 and NFATc2 inhibitors is crucial to overcome the limitations of current therapies and improve treatment options for T-ALL patients, offering a promising path forward for more targeted and effective treatments.
Footnotes
- Received February 28, 2025
- Accepted September 24, 2025
Correspondence
Disclosures
No conflicts of interest to disclose.
Contributions
GV designed the study, performed, interpreted most of the experiments and wrote the manuscript. AP performed all the bioinformatic analyses and contributed to the writing and reviewing of the manuscript. AC performed all the transcriptomic experiments and contributed to the writing and reviewing of the manuscript. EM performed all the HTS experiments and statistical analyses. DC and SA performed in vivo experiments and data analysis. LR performed immunofluorescence analysis and MC supervised the analysis. GS performed lentiviral design and production. CF performed cytofluorimetric assays and analysis. KS and AA performed experiments. EI is responsible for NMR analysis. SAM and SI provided primary T-ALL cells from PDX mice. SM, PN, MP, and AB provided support with resources and writing editing. BB contributed with pathology review. SB contributed to conceptualization, and she supervised the transcriptome analysis, writing, review and editing. VS conceptualized, designed and supervised the study, acquired funding, managed the project and wrote the original draft of the manuscript.
Funding
VS is supported by the Fondazione Associazione Italiana per la Ricerca sul Cancro (AIRC, MFAG 2018, ID 21771) and by the Associazione italiana contro le leucemie-linfomi e mieloma (AIL)-TV. VS was also supported by Fondazione Umberto Veronesi (FUV) (#2954). GV was supported by AIRC (ID 29579). AC by FUV (#4420, #4820, #5216, #5581), EM by STARS@UNIPD (ID “STUMBLE”), and Istituto di Ricerca Pediatrica Città della Speranza (#24/12 IRP) and FUV (#5318); DC by FUV (#5260); SB by AIRC IG (ID 27168) and Fondazione Cariparo 20/12. MC is funded by Italian Ministry of University and Research and European Union (P2022Y2A3L, CUP C53D23007520001; 20227YB93W, CUP C53D23003030001; Next Generation EU, Project CN00000041, CUP B93D21010860004, Spoke n. 5) and by Telethon-AFM (#28703). SM was supported by Associazione Mantovana per la Ricerca sul Cancro (A.Ma.Ri.Ca) 2024 E93C24000290007 and by FAR FOMO 2022 Mission Oriented E93C22000800007. BB was supported by Fondazione Cariparo (20/12_FCR). The PN group is supported by the Research Foundation Flander (G0F4721N, and G0A8B24N), The Foundation against Cancer (F/2024/2666), start-up funds from the Department of Biomolecular Medicine, Ghent University, a Flanders Interuniversity Consortium Grant (BOF. IBO.2023.0006.02) and a Cancer Research Institute Ghent partnership grant.
Acknowledgments
We gratefully acknowledge the informative discussions with Dr. B. Accordi, Dr. G. Borile and Dr. V. Conter.
References
- Van Vlierberghe P, Ferrando A. The molecular basis of T cell acute lymphoblastic leukemia. J Clin Invest. 2012; 122(10):3398-3406. Google Scholar
- Inaba H, Pui CH. Glucocorticoid use in acute lymphoblastic leukaemia. Lancet Oncol. 2010; 11(11):1096-1106. Google Scholar
- Löwenberg M, Verhaar AP, Bilderbeek J. Glucocorticoids cause rapid dissociation of a T-cell-receptor-associated protein complex containing LCK and FYN. EMBO Rep. 2006; 7(10):1023-1029. Google Scholar
- Borin C, Pieters T, Serafin V, Ntziachristos P. Emerging epigenetic and posttranslational mechanisms controlling resistance to glucocorticoids in acute lymphoblastic leukemia. Hemasphere. 2023; 7(7):e916. Google Scholar
- Schrappe M, Valsecchi MG, Bartram CR. Late MRD response determines relapse risk overall and in subsets of childhood T-cell ALL: results of the AIEOP-BFM-ALL 2000 study. Blood. 2011; 118(8):2077-2084. Google Scholar
- Cario G, Valsecchi MG, Conter V. Results in pediatric T-ALL patients treated in trial AIEOP-BFM ALL 2009: exploring prognostic factors in the context of modern risk adapted therapy. Blood. 2024; 144:730-731. Google Scholar
- Buchmann S, Schrappe M, Baruchel A. Remission, treatment failure, and relapse in pediatric ALL: an international consensus of the Ponte-di-Legno Consortium. Blood. 2022; 139(12):1785-1793. Google Scholar
- Serafin V, Capuzzo G, Milani G. Glucocorticoid resistance is reverted by LCK inhibition in pediatric T-cell acute lymphoblastic leukemia. Blood. 2017; 130(25):2750-2761. Google Scholar
- Serafin V, Lissandron V, Buldini B. Phosphoproteomic analysis reveals hyperactivation of mTOR/STAT3 and LCK/ Calcineurin axes in pediatric early T-cell precursor ALL. Leukemia. 2017; 31(4):1007-1011. Google Scholar
- Shi Y, Beckett MC, Blair HJ. Phase II-like murine trial identifies synergy between dexamethasone and dasatinib in T-cell acute lymphoblastic leukemia. Haematologica. 2021; 106(4):1056-1066. Google Scholar
- Fazio G, Bresolin S, Silvestri D. PAX5 fusion genes are frequent in poor risk childhood acute lymphoblastic leukaemia and can be targeted with BIBF1120. EBioMedicine. 2022; 83:104224. Google Scholar
- Mancini M, Toker A. NFAT proteins: emerging roles in cancer progression. Nat Rev Cancer. 2009; 9(11):810-820. Google Scholar
- Macian F. NFAT proteins: key regulators of T-cell development and function. Nat Rev Immunol. 2005; 5(6):472-484. Google Scholar
- Bucher P, Erdmann T, Grondona P. Targeting chronic NFAT activation with calcineurin inhibitors in diffuse large B-cell lymphoma. Blood. 2020; 135(2):121-132. Google Scholar
- Medyouf H, Alcalde H, Berthier C. Targeting calcineurin activation as a therapeutic strategy for T-cell acute lymphoblastic leukemia. Nat Med. 2007; 13(6):736-741. Google Scholar
- Bond J, Tran Quang C, Hypolite G. Novel intergenically spliced chimera, NFATC3-PLA2G15, is associated with aggressive T-ALL biology and outcome. Mol Cancer Res. 2018; 16(3):470-475. Google Scholar
- Catherinet C, Passaro D, Gachet S. NFAT transcription factors are essential and redundant actors for leukemia initiating potential in T-cell acute lymphoblastic leukemia. PLoS One. 2021; 16(7):e0254184. Google Scholar
- Haferlach T, Kohlmann A, Wieczorek L. Clinical utility of microarray-based gene expression profiling in the diagnosis and subclassification of leukemia: report from the International Microarray Innovations in Leukemia Study Group. J Clin Oncol. 2010; 28(15):2529-2537. Google Scholar
- Pinazza M, Borga C, Agnusdei V. An immediate transcriptional signature associated with response to the histone deacetylase inhibitor Givinostat in T acute lymphoblastic leukemia xenografts. Cell Death Dis. 2016; 6(1):e2047. Google Scholar
- Dong X, Ding L, Thrasher A. NetBID2 provides comprehensive hidden driver analysis. Nat Commun. 2023; 14(1):2581. Google Scholar
- Ueda K, Okamura N, Hirai M. P-glycoprotein transports cortisol, aldosterone, and dexamethasone, but not progesterone. J Biol Chem. 1992; 267(34):24248-24252. Google Scholar
- Bourgeois S, Gruol DJ, Newby RF. Expression of an mdr gene is associated with a new form of resistance to dexamethasone-induced apoptosis. Mol Endocrinol. 1993; 7(7):840-851. Google Scholar
- Devine K, Villalobos E, Kyle CJ. The ATP-binding cassette proteins ABCB1 and ABCC1 as modulators of glucocorticoid action. Nat Rev Endocrinol. 2023; 19(2):112-124. Google Scholar
- Medyouf H, Ghysdael J. The calcineurin/NFAT signaling pathway: a novel therapeutic target in leukemia and solid tumors. Cell Cycle. 2008; 7(3):297-303. Google Scholar
- Mognol GP, Carneiro FR, Robbs BK, Faget DV, Viola JP. Cell cycle and apoptosis regulation by NFAT transcription factors: new roles for an old player. Cell Death Dis. 2016; 7(4):e2199. Google Scholar
- Rashkovan M, Albero R, Gianni F. Intracellular cholesterol pools regulate oncogenic signaling and epigenetic circuitries in early T-cell precursor acute lymphoblastic leukemia. Cancer Discov. 2022; 12(3):856-871. Google Scholar
- Chen YY, Ge JY, Zhu SY. Copy number amplification of ENSA promotes the progression of triple-negative breast cancer via cholesterol biosynthesis. Nat Commun. 2022; 13(1):791. Google Scholar
- Mok EHK, Leung CON, Zhou L. Caspase-3-induced activation of SREBP2 drives drug resistance via promotion of cholesterol biosynthesis in hepatocellular carcinoma. Cancer Res. 2022; 82(17):3102-3115. Google Scholar
- Lingwood D, Simons K. Lipid rafts as a membrane-organizing principle. Science. 2010; 327(5961):46-50. Google Scholar
- Parsons MJ, Tammela T, Dow LE. WNT as a driver and dependency in cancer. Cancer Discov. 2021; 11(10):2413-2429. Google Scholar
- Reya T, Clevers H. Wnt signalling in stem cells and cancer. Nature. 2005; 434(7035):843-850. Google Scholar
- El-Khoueiry AB, Ning Y, Yang D. A phase I first-in-human study of PRI-724 in patients (pts) with advanced solid tumors. J Clin Oncol. 2013; 31(Suppl 15):2501. Google Scholar
- Piovan E, Yu J, Tosello V, Herranz D. Direct reversal of glucocorticoid resistance by AKT inhibition in acute lymphoblastic leukemia. Cancer Cell. 2013; 24(6):766-776. Google Scholar
- Li Y, Buijs-Gladdines JG, Canté-Barrett K. IL-7 receptor mutations and steroid resistance in pediatric T cell acute lymphoblastic leukemia: a genome sequencing study. PLoS Med. 2016; 13(12):e1002200. Google Scholar
- Wandler AM, Huang BJ, Craig JW. Loss of glucocorticoid receptor expression mediates in vivo dexamethasone resistance in T-cell acute lymphoblastic leukemia. Leukemia. 2020; 34(8):2025-2037. Google Scholar
- Liu H, Li Z, Qiu F. Association between NR3C1 mutations and glucocorticoid resistance in children with acute lymphoblastic leukemia. Front Pharmacol. 2021; 12:634956. Google Scholar
- Van der Zwet JCG, Smits W, Buijs-Gladdines JGCAM, Pieters R, Meijerink JPP. Recurrent NR3C1 aberrations at first diagnosis relate to steroid resistance in pediatric T-cell acute lymphoblastic leukemia patients. Hemasphere. 2020; 5(1):e513. Google Scholar
- Jin Q, Gutierrez Diaz B, Pieters T. Oncogenic deubiquitination controls tyrosine kinase signaling and therapy response in acute lymphoblastic leukemia. Sci Adv. 2022; 8(49):eabq8437. Google Scholar
- Toscan CE, Jing D, Mayoh C, Lock RB. Reversal of glucocorticoid resistance in paediatric acute lymphoblastic leukaemia is dependent on restoring BIM expression. Br J Cancer. 2020; 122(12):1769-1781. Google Scholar
- Brown JA, Ferrando A. Glucocorticoid resistance in acute lymphoblastic leukemia: BIM finally. Cancer Cell. 2018; 34(6):869-871. Google Scholar
- Veltri G, Silvestri C, Gallingani I. Ruxolitinib as a novel therapeutic option for poor prognosis T-LBL pediatric patients. Cancers (Basel). 2021; 13(15):3724. Google Scholar
- Aberuyi N, Rahgozar S, Pourabutaleb E, Ghaedi K. Selective dysregulation of ABC transporters in methotrexate-resistant leukemia T-cells can confer cross-resistance to cytarabine, vincristine and dexamethasone, but not doxorubicin. Curr Res Transl Med. 2021; 69(1):103269. Google Scholar
- Peng R, Zhang H, Zhang Y, Wei DY. Impacts of ABCB1 (G1199A) polymorphism on resistance, uptake, and efflux to steroid drugs. Xenobiotica. 2016; 46(10):948-952. Google Scholar
- Cousins A, Olivares O, Markert E. Central nervous system involvement in childhood acute lymphoblastic leukemia is linked to upregulation of cholesterol biosynthetic pathways. Leukemia. 2022; 36(12):2903-2907. Google Scholar
- Ballek O, Broučková A, Manning J, Filipp D. A specific type of membrane microdomains is involved in the maintenance and translocation of kinase active Lck to lipid rafts. Immunol Lett. 2012; 142(1-2):64-74. Google Scholar
- Viola A, Schroeder S, Sakakibara Y, Lanzavecchia A. T lymphocyte costimulation mediated by reorganization of membrane microdomains. Science. 1999; 283(5402):680-682. Google Scholar
- Levin-Gromiko U, Koshelev V, Kushnir P, Fedida-Metula S, Voronov E, Fishman D. Amplified lipid rafts of malignant cells constitute a target for inhibition of aberrantly active NFAT and melanoma tumor growth by the aminobisphosphonate zoledronic acid. Carcinogenesis. 2014; 35(11):2555-2566. Google Scholar
- Beesley AH, Firth MJ, Ford J. Glucocorticoid resistance in T-lineage acute lymphoblastic leukaemia is associated with a proliferative metabolism. Br J Cancer. 2009; 100(12):1926-1936. Google Scholar
- Samuels AL, Heng JY, Beesley AH, Kees UR. Bioenergetic modulation overcomes glucocorticoid resistance in T-lineage acute lymphoblastic leukaemia. Br J Haematol. 2014; 165(1):57-66. Google Scholar
- Chiarini F, Paganelli F, Martelli AM, Evangelisti C. The Role played by Wnt/β-catenin signaling pathway in acute lymphoblastic leukemia. Int J Mol Sci. 2020; 21(3):1098. Google Scholar
- Gang EJ, Hsieh YT, Pham J. Small-molecule inhibition of CBP/catenin interactions eliminates drug-resistant clones in acute lymphoblastic leukemia. Oncogene. 2014; 33(17):2169-2178. Google Scholar
- Peng SL, Gerth AJ, Ranger AM, Glimcher LH. NFATc1 and NFATc2 together control both T and B cell activation and differentiation. Immunity. 2001; 14(1):13-20. Google Scholar
- Gerby B, Clappier E, Armstrong F. Expression of CD34 and CD7 on human T-cell acute lymphoblastic leukemia discriminates functionally heterogeneous cell populations. Leukemia. 2011; 25(8):1249-1258. Google Scholar
- Müller MR, Rao A. Linking calcineurin activity to leukemogenesis. Nat Med. 2007; 13(6):669-671. Google Scholar
- Müller MR, Rao A. NFAT, immunity and cancer: a transcription factor comes of age. Nat Rev Immunol. 2010; 10(9):645-656. Google Scholar
- Cerchione C, Locatelli F, Martinelli G. Dasatinib in the management of pediatric patients with philadelphia chromosome-positive acute lymphoblastic leukemia. Front Oncol. 2021; 11:632231. Google Scholar
- Fiorentino R, Chiarelli F. Statins in children, an update. Int J Mol Sci. 2023; 24(2):1366. Google Scholar
- Pradelli D, Soranna D, Zambon A. Statins use and the risk of all and subtype hematological malignancies: a meta-analysis of observational studies. Cancer Med. 2015; 4(5):770-780. Google Scholar
- Jang H-J, Woo Y-M, Naka K. Statins enhance the molecular response in chronic myeloid leukemia when combined with tyrosine kinase inhibitors. Cancers (Basel). 2021; 13(21):5543. Google Scholar
Data Supplements
Figures & Tables
Article Information

This work is licensed under a Creative Commons Attribution-NonCommercial 4.0 International License.