Abstract
Clinical studies have demonstrated that recipients of allogeneic hematopoietic cell transplantation (alloHCT), particularly those undergoing HLA-haploidentical alloHCT (haploHCT), exhibit significant immune deficiencies. However, the extent to which major histocompatibility complex (MHC) disparity independently contributes to the observed lymphocyte deficiency post-alloHCT remains unclear. While MHC matching is crucial for thymic selection of T lymphocytes, it has yet to be reported whether haploHCT alters recipient thymus homeostasis compared to MHC-matched HCT and which signaling pathways are implicated in this alteration. In this study, we established mouse models of MHC-matched HCT and haploHCT without any transplant-associated complications. Our findings indicated that MHC disparity significantly disrupted thymic architecture, suppressed thymus-specific gene expression, and resulted in impaired T-cell recovery and functionality following transplantation. Single-cell transcriptomic analysis revealed abnormally enhanced interactions involving TGFB1-TGFBR3 and LRP6-CKLF between thymic lymphocytes and epithelial cells in haploHCT recipients. Furthermore, agonists targeting the TGF-β1 and LRP6 pathways were found to compromise the functional characteristics of normal thymic T cells; conversely, appropriate inhibition of these pathways restored the differentiation and maturation phenotypes of thymic T cells derived from haploHCT recipients. Our study elucidates the independent role of MHC disparity in regulating thymus homeostasis and T-cell recovery while identifying the functional involvement of the TGF-β1 and LRP6 pathways in this context. These findings provide novel insights into the mechanisms underlying immune recovery as well as potential therapeutic strategies for modulating thymic functions following haploHCT.
Introduction
Allogeneic hematopoietic cell transplantation (alloHCT) has been widely employed in the treatment of various hematological diseases. This therapeutic approach, which incorporates a range of immunosuppressants in conditioning and prophylaxis regimens for graft-versus-host disease (GVHD), is inherently associated with a period of immunocompromise among transplant recipients.1-3 Such immune deficiency is characterized by a reduced number and impaired functionality of immune cells, making recipients vulnerable to various early complications and worsening their long-term outcomes.4-7 Clinical investigations have demonstrated that the recovery of lymphocytes was significantly delayed in recipients who underwent HLA-haploidentical alloHCT (haploHCT) compared with HLA-matched alloHCT.8 Due to the heterogeneity in graft source, regimens of conditioning and GVHD prophylaxis, etc. among different alloHCT protocols,9 whether or not deficient lymphocyte recovery following alloHCT independently correlates with major histocompatibility complex (MHC) disparity remains elusive.
The availability of mouse alloHCT models makes it possible to dissect the decisive role of MHC disparity in lymphocyte recovery. A previous study reported that B-cell immunity and T-cell response to anti-CD3 antibody stimulation were deficient in recipient mice after MHC-fully-mismatched HCT compared with mice received haploHCT.10 Even though it has been recognized that the activation of humoral immunity depends on the functions of T cells, this study did not compare the dynamic recovery levels and functional phenotypes of T cells between the two models. In addition, comparison of haploHCT with MHC-fully-mismatched HCT, a model rarely carried out in clinical practice, can not reflect the real-world scenarios. To date, the independent impact of MHC disparity on the functional recovery of lymphocytes has not been described in transplant mouse models.
It is well recognized that thymus integrity is critical to the development of T lymphocytes, and in turn, the presence of lymphocyte progenitors is necessary for the differentiation and functional maturation of thymic epithelial cells (TEC).11,12 T-cell progenitors with the intermediate affinity of their T-cell receptors that can bind to self-peptide/ MHC complex expressed by cortical TEC are chosen to survive and continue to mature, leading to the elimination of non-selected lymphocytes.13 Thus, in the context of alloHCT, match or mismatch of MHC genotypes between donor lymphocyte progenitors and recipient TEC is critical for the maintenance of thymus integrity and functionality. In addition, multiple signaling pathways such as TGF-β and Wnt pathways have been reported to play a role in the differentiation of thymic progenitor cells.14-17 TGF-β1 is recognized as the predominant isoform of TGF-β family members in blood and immune cells. Previous studies have established TGF-β1 as an important modulator in both the development of thymic regulatory T cells (Treg) and various immune responses.18,19 Low-density lipoprotein receptor-related protein 5 and 6 (LRP5/6) function as co-receptors and play a crucial role in the initiation of canonical Wnt/β-catenin signaling pathway. The activated Wnt/β-catenin signaling leads to the liberation and nuclear translocation of β-catenin, subsequently modulating target gene expression of genes involved in cell survival.20 Although direct evidence regarding the role of LRP6 in thymic function is currently lacking, LRP6 may be potentially involved in the development of lymphocyte progenitors through its association with Wnt signaling. To date, how haploHCT alters recipient thymus homeostasis compared to MHC-matched HCT and which signaling pathways are implicated in this change have not been reported.
In the current study, we aim to delineate the independent effect of MHC disparity on immune recovery by establishing murine MHC-matched and MHC-haploidentical HCT models that exclude all clinical confounding factors. The interference of thymus homeostasis by MHC disparity and the functional involvement of TGF-β1 and LRP6 pathways in this scenario are of interest. These findings will provide novel insights to elucidate the mechanisms of immune recovery and to explore the modulation strategy on thymus homeostasis after haploHCT.
Methods
Mice and hematopoietic cell transplantation
C57BL/6 (H-2b), 129Sv (H-2b), and CB6F1 (H-2b/d) mice (7 weeks old) were purchased from Beijing Vital Laboratory Animal Technology Company, Ltd. (Beijing, China). All mice were maintained in the specific pathogen-free animal facility of Peking University People’s Hospital. After 1-week adaptation, 129Sv and CB6F1 mice (as recipients) were irradiated (8 Gy, 4 Gy twice a day) before transplantation. Bone marrow cells isolated from C57BL/6 mice (as donors) were respectively injected into recipient mice (5×106 cells/ mouse) via the tail vein. All experiments in mice were performed in compliance with the guidelines and approved by the Ethical Committee on the Use of Live Animals at Peking University People’s Hospital.
Monitoring of engraftment and immune recovery in transplant recipients
Engraftment and immune recovery were evaluated by flow cytometry analyses at the indicated time points. Only the recipient mice with ≥90% donor-derived CD45+ cells in peripheral blood were used in the current study. Detailed information can be found in the Online Supplementary Methods.
Ex vivo functional assay for the recovered T cells
Detailed information can be found in the Online Supplementary Methods.
Hematoxylin and eosin staining and immunohistochemistry assay
Detailed information can be found in the Online Supplementary Methods.
Quantitative polymerase chain reaction assay
The levels of T-cell receptor re-arrangement excision circle (TREC) and the expression of thymus-specific genes were detected using quantitative polymerase chain reaction (PCR). Detailed information can be found in the Online Supplementary Methods.
Single-cell RNA sequencing analysis
Thymus tissues were harvested from recipient mice and thymocytes in a single-cell suspension were captured in droplet emulsions using a GemCode Single-Cell Instrument (10× Genomics). Single-cell RNA sequencing (scRNA-seq) libraries were constructed using a GemCode Single-Cell 3’Gel Bead and Library V2 Kit. Sequencing was performed using an Illumina Novaseq6000 according to manufacturer’s instructions. scRNA-seq data (total reads >3×108 and mean reads per cell >2×104 for each sample) was firstly processed by CellRanger (v6.0.1) with default parameter setting using mouse reference genome (mm10). Differential gene expression was evaluated by the FindMarkers function in Seurat based on the UMI counts of each cell. Log2-transformed fold change >1, adjusted P value <0.05, and proportion of expressed cells >10% were applied to define the significant differentially expressed genes between the groups. Clusterprofiler (v4.4.2) was used to perform functional enrichment analysis based on the differentially expressed genes (DEG). Cell-cell communications were estimated by CellPhoneDB. P values of interactions were determined by permutation test with 1,000 iterations and interactions with P value <0.05 were regarded as significant.
Ex vivo treatment of thymocytes
Detailed information can be found in the Online Supplementary Methods.
Statistical analysis
The results shown in the current study are representative data from independent experiments, which have been repeated at least three times. Statistical analyses were performed using SPSS 22.0 statistical software (SPSS Inc, USA). Student’s t test was used for comparison between the two group analyses. Statistical significance was defined as P≤0.05, based on a two-tailed test. Figures were created using GraphPad Prism 9.0 (GraphPad Software, USA). Experimental schematics were generated with BioRender (https://biorender.com).
Results
MHC disparity independently resulted in the impaired T-cell recovery and function after allogeneic hematopoietic cell transplantation
Mouse models of MHC-matched HCT and haploHCT were established, as illustrated in Figure 1A. The engraftment rate of donor white blood cells in the peripheral blood of recipients reached 90% at 14 days post-transplantation for both MHC-matched or haploHCT. Furthermore, the levels of engraftment remained stable regardless of the increasing age of recipients over a period of 120 days following either type of transplantation (Figure 1B, C). No instances of GVHD or rejection were observed after transplantation, and all mice survived until the conclusion of the experiment (120 days post-transplantation). These results indicate that our allogeneic HCT models are reliable and stable, effectively excluding the influences from post-transplant complications.
Flow cytometry analyses conducted on peripheral blood revealed a significantly lower percentage of CD3+ T cells in recipient mice at 90 and 120 days following haploHCT, compared with those receiving MHC-matched HCT (P<0.05; Figure 2A). The proportion of CD4+ T cells was markedly reduced in haploHCT recipient mice at both early (the first 14 days) and late (120 days) stage post-transplantation (P<0.01; Figure 2B), while an opposite trend was observed for CD8+ T cells (P<0.01; Figure 2C). It has been reported that there is an initial increase in blood lymphocytes after alloHCT due to the thymus-independent peripheral expansion of a limited number of differentiated T cells that pre-existed in donor’s bone marrow. The transient elevation of total and CD8+ T cells observed at early stages (such as day 14) post-haploHCT was probably stimulated by exposure to allogeneic antigens. However, the lasting recovery of T cells, which relies on thymic selection and maturation, was compromised at later time points (such as days 90 and 120) following haploHCT. Notably, a lower CD4+/CD8+ ratio was observed in haploHCT recipients compared with their MHC-matched HCT counterparts at 7 and 120 days after transplantation (P<0.01; Figure 2D).
The functional phenotypes of recovered T cells from two types of alloHCT mice were subsequently assessed. Compared to MHC-matched HCT recipients, the expression levels of T-cell activation marker CD69 on CD4+ T cells were comparable (Figure 2E), while the significant decreases were observed on CD8+ T cells post-haploHCT (P<0.05; Figure 2F). The chemokine receptor C-X-C chemokine receptor type 4 (CXCR4) exhibited reduced expression on both CD4+ and CD8+ T cells following haploHCT (P<0.01; Figure 2G, H). In contrast, expressions of regulatory molecules such as cytotoxic T-lymphocyte-associated protein 4 (CTLA4; Figure 2I, J) and programmed death-1 (PD-1; P<0.05, Figure 2K, L) on both CD4+ and CD8+ T cells were significantly increased after haploHCT compared to those following MHC-matched HCT. Ex vivo experiments demonstrated that upon stimulation of concanavalin A (Figure 2M), splenic CD3+ T cells isolated from haploHCT mice displayed lower expressions of Ki67 (Figure 2N), CD107a (Figure 2O), and TNF-α (Figure 2P) when compared to their counterparts in MHC-matched HCT recipients (all P<0.001). Furthermore, CTLA4-positive T cells exhibited lower expressions of Ki67 and CD107a than their CTLA4-negative counterparts (Online Supplementary Figure S1A, B). However, higher expressions of Ki67 and CD107a were observed in PD-1-positive T cells compared to their PD-1-negative counterparts (Online Supplementary Figure S1D, E). Given that T cells exhibit a distinct feature of activation-induced exhaustion and that the status of post-transplant recovered T cells is dynamically changing, it is possible that a T-cell fraction concurrently expressed markers indicative of both activation and exhaustion at the specific time point when our ex vivo functional experiment was conducted. There was no statistical difference in TNF-α expression between the negative and positive counterparts regarding CTLA4- or PD-1- expressing T cells (Online Supplementary Figure S1C, F). These results indicate that haploHCT independently results in inferior recovery and impaired functionality of T cells in recipient mice.
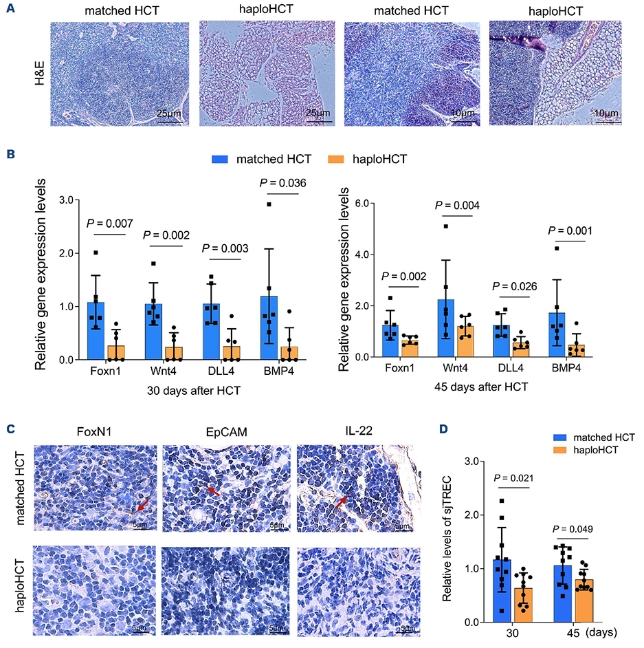
Impaired thymic morphology and output function were observed in MHC-haploidentical hematopoietic cell transplantation recipients
To further investigate the mechanisms underlying T-cell recovery impairment in haploHCT mice, we assessed the morphology and function of recipient thymus following transplantation. Hematoxilin and eosin (H&E) staining showed that the junction between the thymic cortex and medulla was indistinct in haploHCT mice compared to those receiving MHC-matched HCT. Thymic tissue from haploHCT mice exhibited significant shrinkage, characterized by a reduced number of thymic lymphoid progenitor cells alongside an increase in adipocytes (Figure 3A). The transcription levels of TEC-specific genes, including Foxn1, Wnt4, DLL4 and BMP4, were all significantly decreased in the thymi of haploHCT mice when compared to matched HCT mice at 30 and 45 days post-transplantation (P values all <0.001; Figure 3B). Consistent with these findings, immunohistochemical analyses indicated a decrease in the enrichments of FoxN1 and EpCAM (thymus-specific markers), as well as IL-22 (which signals through TEC to promote cell proliferation and survival), within the thymi of haploHCT mice (Figure 3C). These results collectively demonstrate that haploHCT leads to impaired tissue structure along with downregulation of specific genes in the recipient thymus.
Figure 1.Establishment of MHC-matched and haploidentical hematopoietic cell transplantation mouse models. (A) A schematic illustration depicting the experimental design for major histocompatibility complex (MHC)-matched and abbreviation (haplo) hematopoietic cell transplantation (HCT), along with subsequent assays. (B) Gating strategy for assessing engraftment rates via flow cytometry following transplantation. (C) Engraftment rates in recipient mice evaluated by flow cytometry analyses of peripheral blood at days 14, 28, 45, 60, and 120 following MHC-matched and MHC-haploHCT HCT. FC: flow cytometry; FSC: forward scatter; SSC: side scatter; qPCR: quantitative polymerase chain reaction; IHC: immunohistochemistry.
Figure 2.T-cell recovery in the peripheral blood of MHC-matched and haploidentical hematopoietic cell transplantation recipients. Peripheral blood samples were collected from mice receiving major histocompatibility complex (MHC)-matched hematopoietic cell transplantation (HCT) or MHC-haploidentical HCT (haploHCT) at the indicated time points and analyzed by flow cytometry. (A-C) Comparisons of the proportions of CD3+, CD4+, and CD8+ cells between the 2 groups. (D) The CD4+/CD8+ ratios are compared between the 2 groups. The expressions of CD69 (E, F), CXCR4 (G, H), CTLA4 (I, J), and PD-1 (K, L) were compared between the groups. N=5; *P<0.05; **P<0.01; ***P<0.001. (M) Splenocytes were harvested from recipient mice following MHC-matched HCT or haploHCT and stimulated with 5 μg/mL ConA for 48 hours. The protein transport inhibitor cocktail was administered 6 hours prior to detection by flow cytometry. The expressions of Ki67 (N), CD107a (O), and TNF-α (P) in CD3+ T cells were compared between the groups. N=5; P values are indicated on the graphs. FC: flow cytometry; FSC: forward scatter; SSC: side scatter.
Our study further investigated the output function of recipient thymus by assessing TREC, a stable biomarker for thymopoiesis, in peripheral blood. As illustrated in Figure 3D, the levels of signal joint TREC (sjTREC) were significantly reduced in haploHCT mice compared to those in MHC-matched HCT recipients at 30 and 45 days post-transplantation (P=0.021 and P=0.049, respectively). Given that TREC are episomal DNA circles generated during T-cell receptor (TCR) rearrangement and become diluted through peripheral T-cell proliferation, these findings suggest that the thymic output of newly differentiated T cells is compromised in haploHCT recipient mice, therefore resulting in a delayed recovery of T cells.
Single-cell transcriptome analysis revealed a significant involvement of TGF-β1 and LRP6 pathways in thymic deficiency observed in recipients following MHC-haploidentical hematopoietic cell transplantation
Different cell populations in the recipient thymus were profiled using a droplet-based scRNA-seq platform. The differentiation trajectory of intrathymic cells, encompassing 11 clusters, was illustrated in a two-dimensional Manifold Approximation and Projection (UMAP) plot (Figure 4A). Thymic lymphoid progenitor cells were categorized into six developmental stages based on the expression of specific marker genes: double-negative progenitors (DN; Il2ra+); immature single- positive cells (ISP, Cd4-Cd8+Mki67+); double-positive blasts (DPbla; Cd4+Cd8+Mki67+); double-positive cells undergoing rearrangement (DPre; Cd4+Cd8+Rag1high); double-positive cells undergoing selection (DPsel; Cd4+C-d8+Itm2a+); Cd4 or Cd8 single-positive cells (CD4SP or CD8SP) (Figure 4B). Subsequently, we compared the differential gene expressions in mouse thymus between the two groups. The transcription levels of Cd3ö in DN cells, as well as Prlr, Pdlim4, and Cd55 in CD4SP cells from recipient thymi post-haploHCT, were found to be significantly lower than those observed in MHC-matched HCT mice (P values all < 0.001; Figure 4C). These genes have been previously reported to facilitate the differentiation of thymic lymphoid progenitor cells, indicating a deficiency of thymic T-cell maturation following haploHCT.
Since self-peptide/MHC complexes on TEC play a pivotal role in mediating the T-cell selection process within the thymus, this study also evaluated the molecular interactions between T-cell progenitors and TEC. A comparison of haploHCT versus MHC-matched HCT recipients revealed significant alterations in multiple ligand-receptor interactions occurring bidirectionally between T-cell progenitors and TEC, as illustrated in Figure 4D. Notably, compared to those in MHC-matched HCT recipients, the interactions of ligand-receptor pairs TGFB1-TGFBR3 and LRP6-CKLF were more pronounced in the haploHCT thymus (P<0.001). In terms of directionality from T-cell progenitors to TEC, TGFB1 was predominantly expressed on DPbla, ISP, DPsel, CD4SP and CD8SP cells; whereas LRP6 exhibited primary expression on DPsel and CD4SP cells. Correspondingly, the receptor genes TGFBR3 and CKLF were expressed on TEC. These findings provide valuable molecular insights for further elucidating mechanisms underlying the impaired thymus homeostasis in haploHCT recipients.
Agonists of TGF-p1 and LRP6 signaling pathways hindered the maturation of thymic T cells derived from normal mice
Given the dysregulation of TGF-β1 and LRP6 pathways observed in the deficient thymus of haploHCT recipients, we hypothesized that agonists targeting these pathways might adversely affect thymocytes derived from normal mice. The TGF-|31 agonist C381 and the LRP6 agonist HLY78 were selected for this study, and their cytotoxic effects on thymocytes were assessed. Treatments with varying concentrations of these agonists demonstrated that doses ≤2 μM for C381 and ≤5 μM for HLY78 did not induce the apoptosis in primary thymocytes isolated from normal C57BL/6 mice (Online Supplementary Figure S2A, B). Consequently, these dosages were employed in subsequent experiments. Following treatment with C381, HLY78, or a combination of both agonists, flow cytometry analyses indicated that the expression of CD127, a key regulator of lymphocyte differentiation, was remarkably decreased on CD4SP thymocytes when compared to the DMSO-treated group (P=0.004; P<0.001 and P<0.001; Figure 5A). Similarly, reduced CD127 expression was noted on CD8SP thymocytes after HLY78 treatment (P<0.001; Figure 5A). In terms of the expression of CD62L, a lymph node-homing receptor essential for the migration of mature naïve T cells from the thymus to peripheral lymphoid organs, which was significantly decreased on both CD4SP and CD8SP thymocytes following treatments with HLY78 (P=0.006 and P=0.02; Figure 5B). The expression of CXCR4, a chemokine that promotes thymocyte egress upon maturation, was significantly reduced on CD4SP thymocytes after treatment with HLY78 alone or both agonists (P=0.003 and P=0.001). In CD8SP thymocytes, CXCR4 levels were significantly lower than the DMSO control group following C381, HLY78, or combined treatment (P=0.05; P<0.001 and P<0.001). Notably, combination of agonists further decreased the expressions of indicated markers on both CD4SP and CD8SP thymocytes when compared to C381 alone (but not HLY78 alone) group, with all P values <0.05 (see Figure 5A-C). Collectively, these results demonstrated that excessive activation of TGF-β1 and LRP6 signaling pathways could impair the maturation process of thymocytes derived from normal mice, thereby validating the detrimental effects associated with dysregulated pathways on thymic T-cell recovery following haploHCT.
Figure 3.Thymus structure and function in MHC-matched and haploidentical hematopoietic cell transplantation recipients. (A) Hematoxylin and eosin (H&E) staining of thymi isolated from recipient mice. (B) Quantitative polymerase chain reaction (qPCR) analyses showing the transcription levels of Foxn1, Wnt4, DLL4, and BMP4 genes in the thymus of recipients at 30 and 45 days following major histocompatibility complex (MHC)-matched and MHC-haploidentical (haplo) hematopoietic stem cell transplantation (HCT). N=6; P values are indicated on the graphs. (C) Immunohistochemistry analyses showing the expressions of FoxN1, EpCAM, and IL-22 in thymi obtained from HCT recipient mice. (D) The levels of signal joint T-cell receptor rearrangement excision circle (sjTREC) in peripheral blood samples from recipient mice were detected by qPCR at 30 and 45 days post-transplantation. N= 10; P values are indicated in the graphs.
Figure 4.Single-cell transcriptome analysis of the thymi from MHC-matched and haploidentical hematopoietic cell transplantation recipients. (A) UMAP visualization depicting the cellular composition of recipient thymus, with cells color-coded according to distinct cell types. (B) Dot plot illustrating the expression levels of marker genes in various thymic cell types. In this representation, color indicates the maximum normalized mean expression of the marker genes in each cell population, while size reflects the proportion of cells expressing these marker genes. (C) The volcano plot displays differentially expressed genes in allogeneic hematopoietic cell transplantation (alloHCT) recipients; red signifies up-regulated genes, whereas blue denotes down-regulated genes in major histocompatibility complex (MHC)-haploidentical HCT (haploHCT) recipients compared to those receiving MHC-matched HCT. (D) Heatmaps illustrating the molecular interactions between T-cell progenitors and thymic epithelial cells (TEC) in MHC-matched HCT and haploHCT recipients. Rows represent cell-cell pairings, while columns correspond to ligand-receptor pairs; interaction strength is indicated by coloration, with all non-significant interactions represented as zero strength (blue).
Figure 5.Effects of TGF-β1 and LRP6 agonists on primary thymocytes from normal mice. (A) Primary thymocytes isolated from normal C57BL/6 mice were cultured in vitro and treated with dimethyl sulfoxide (DMSO) (vehicle control), TGF-β1 agonist C381 (2 μM), LRP6 agonist HLY78 (5 μM), or a combination of both agonists. After 48-hour treatment, cells were harvested and the expressions of CD127 (B), CD62L (C) and CXCR4 (D) on CD4SP and CD8SP cells were analyzed using flow cytometry. N=6; P values are indicated in the graphs.
Proper inhibition of TGF-|31 and LRP6 pathways facilitated the maturation of thymic T cells derived from MHC-haploidentical hematopoietic cell transplantation mice
Finally, we investigated whether the inhibition of TGF-|31 and LRP6 pathways could improve the deficient thymocytes following haploHCT. For this purpose, we employed the TGF-|31 inhibitor P144 and the LRP6 inhibitor Salinomycin (Figure 6A). Primary thymocytes were isolated from recipient mice at day 35 post-haploHCT, achieving an engraftment rate over 90%. Various concentrations of inhibitors were tested to evaluate their cytotoxic effects on mouse thymocytes. It was confirmed that concentrations ≤25 μM for P144 and ≤200 nM for Salinomycin did not induce cell death (Online Supplementary Figure S2C, D).
The primary thymocytes from haploHCT recipient mice were initially treated with 25 µM of P144 or 200 nM of Salinomycin. Unfortunately, the expressions of CD127, CD62L, and CXCR4 on CD4SP and CD8SP thymocytes did not show an increase; in fact, they were even significantly reduced (Online Supplementary Figure S3A). Subsequently, lower dosages of P144 and Salinomycin were adjusted respectively, yet no significant differences in the expressions of CD127, CD62L, and CXCR4 on CD4SP and CD8SP thymocytes were observed when compared to the control group (Online Supplementary Figure S3B, C). Interestingly, when the concentrations were reduced to 2.5 nM for P144 and 0.5 nM for Salinomycin, we noted a significant increase in CD127 expression on CD4SP thymocytes following treatment with either inhibitor alone or in combination (P<0.001; P<0.001 and P=0.009). Whereas monotherapy with Salinomycin selectively enhanced CD127 expression on CD8SP subsets (P=0.03; Figure 6B). Notably, either low-dose of P144 or Salinomycin alone, or the combined application significantly elevated CD62L expression on both CD4SP (P<0.001; P=0.005 and P<0.02) and CD8SP (P<0.001; P=0.006 and P<0.001; Figure 6C) thymocytes. Furthermore, treatment with P144 or Salinomycin individually upregulated CXCR4 expression on CD4SP (P<0.001; P<0.001 and P=0.002) and CD8SP (P<0.001; P=0.002 and P=0.02) thymocytes compared to the control group (Figure 6D). These findings strongly suggest that appropriate inhibition of TGF-β1 and LRP6 pathways may facilitate the maturation process of thymic T cells following haploHCT.
Discussion
Achieving immune homeostasis in recipients is essential for mitigating life-threatening complications and ensuring successful outcomes after alloHCT.21 While MHC parity plays a crucial role in distinguishing self- from non-self-peptides during thymic selection, its independent impact on immune recovery remains poorly understood in the context of alloHCT. Our study provides supportive evidence that MHC disparity independently impairs the recovery of thymus-dependent T cells following alloHCT. Importantly, we identified the dysregulation of TGF-β1 and LRP6 signaling within the thymic microenvironment as mechanistic drivers of this deficiency. Furthermore, our results suggest that targeted modulation of these pathways may represent a viable therapeutic strategy to enhance T-cell recovery, particularly in the challenging scenario of haploHCT.
Previous studies investigated immune reconstitution and/ or thymus function in mouse model transplanted with allogeneic bone marrow and spleen T cells, which have been confounded by GVHD,22-24 a prevalent complication of alloHCT with multiple clinical and genetic risk factors beyond simple MHC mismatch.25 Another study examined the dynamic responses of immune cells during leukemia progression in murine haploHCT and syngeneic HCT models.26 In contrast, our meticulously designed alloHCT models in the current study varied only in MHC compatibility. For matched and haploidentical alloHCT, irradiated recipient mice with distinct MHC genotypes received bone marrow cells from identical C57BL/6 donors. Notably, none of the recipient mice developed GVHD or experienced any infections during the experimental period. Thus, the confounding influences of immunosuppressive agents and post-transplant complications on the thymus homeostasis and lymphocyte recovery have been ruled out. These design and observations enable us to delineate the independent impact of MHC disparity on T-cell recovery within pure alloHCT models.
Thymic T-cell development is a highly orchestrated process that depends on multiple intrinsic and extrinsic factors. The thymic microenvironment, particularly the cortical and medullary TEC, provides essential architectural support and critical signals (cytokines, chemokines, and self-peptide/MHC complexes) for the survival, selection, and lineage commitment of T-cell progenitors.27 Various signaling pathways provide critical positional cues, survival signals, differentiation instructions, and checkpoints that govern thymocyte development.28-30 The precise spatio-temporal regulation of these pathways ensures the correct sequence of developmental events and maintains thymic architecture.31 Our single-cell transcriptomic analysis revealed excessive interactions of TGFB1-TGFBR3 and LRP6-CKLF at a direction from T-cell progenitors to TEC in the thymus of haploHCT recipients. The detrimental effects of this phenomenon were further confirmed by our ex vivo functional assays. TGF-β1 signaling, in conjunction with TCR signals, is known to promote the generation of Foxp3+ Treg in developing thymocytes.32 This process is critical for maintaining immune tolerance and preventing autoimmune diseases.33 As a key component of the Wnt receptor complex, LRP6 participates the activation of Wnt/β-catenin pathway that has been shown to enhance early thymocyte development and T-cell lineage commitment.20 We propose that in the context of haploHCT, MHC disparity between lymphocyte progenitors and TEC may create a non-permissive environment including the excessive activity of TGF-β1 and LRP6 pathways. This dysregulation likely impairs thymocyte differentiation, leading to the observed defects in T-cell recovery after haploHCT. These insights underscore the complexity of TGF-β1 and Wnt/ LRP6 pathways in T-cell biology.
Figure 6.Effects of TGF-β1 and LRP6 inhibitors on primary thymocytes from haploidentical hematopoietic cell transplantation recipient mice. (A) Primary thymocytes isolated from haploidentical hematopoietic cell transplantation (haploHCT) recipients at day 35 post-transplant were treated with dimethyl sulfoxide (DMSO) (vehicle control), TGF-β1 inhibitor P144 (2.5 nM), LRP6 inhibitor Salinomycin (0.5 nM), or a combination of both inhibitors. After 48-hour treatment, cells were harvested and the expressions of CD127 (B), CD62L (C) and CXCR4 (D) on CD4SP and CD8SP cells were analyzed using flow cytometry. N=6; P values are indicated in the graphs.
Figure 7.Schematic illustration of the impact of MHC disparity on thymus-dependent T-cell recovery and the underlying mechanisms. Following haploidentical hematopoietic cell transplantation (haploHCT), recipient mice exhibit impaired recovery of peripheral T cells and compromised thymic integrity and output function. This deficiency is accompanied with abnormally enhanced interactions of TGFB1-TGFBR3 and LRP6-CKLF between thymic lymphocytes and epithelial cells. Proper inhibition of TGF-β1/LRP6 pathways can facilitate the activation and maturation of thymocytes. BM: bone marrow; PB: peripheral blood; sjTREC: signal joint T-cell receptor rearrangement excision circle; DN: double-negative progenitors; DP: double-positive cells; CD4SP: CD4 single-positive cells; CD8SP: CD8 single-positive cells. MHC: major histocompatibility complex.
Correcting the dysregulated ligand-receptor pathways would be crucial for thymic homeostasis and functions. The most promising translational finding of our study is that proper inhibition of these dysregulated pathways can rescue the deficiency of thymic T cells in the context of MHC disparity. Based on a series of dose optimization, we found that lower concentrations of pharmacological inhibitors for TGF-β1 and LRP6 pathways significantly improved the expressions of differentiation and maturation markers in primary thymic T cells isolated from haploHCT recipient mice. This finding suggests that the impaired functional state of thymocytes following haploHCT is reversible and appropriate modulation of TGF-β1 and LRP6 pathways, rather than complete inhibition, should be considered under specific conditions. Both the agonist (C381) and inhibitor (P144) of TGFβ-1 pathway have been reported to affect the phosphorylation of SMAD3, thereby regulating the conduction of downstream signaling.34,35 Promoting or blocking LRP6 phosphorylation could modulate the expressions of Wnt target genes (such as LEF1, cyclin D1, and fibronectin).36 It is necessary for future studies to investigate the specific molecular mechanisms by which these pathways regulate thymic homeostasis in the context of MHC disparity.
Although the rescue effect of the indicated pathway inhibitors requires further validation in mouse model, our work provides a mechanistic rationale for developing clinical interventions targeting TGF-β1 and/or LRP6 signaling to accelerate T-cell recovery in haploHCT recipients. Current strategies to enhance T-cell reconstitution primarily focus on the modifications to conditioning regimens, cytokine administration (e.g., IL-7), and adoptive T-cell transfer.37 However, these approaches have inherent limitations and variable efficacy.38 Our study suggests that targeting TGF-β and LRP6 signaling pathways may offer complementary benefits. For example, utilizing specific inhibitors in combination with existing immunosuppressive regimens during the early post-transplant period could potentially mitigate the adverse effects of MHC disparity on thymic function. In this case, precise timing is essential to avoid interfering with engraftment or exacerbating GVHD, and the safety and efficacy of such approaches must be carefully evaluated in preclinical models.
In summary, our study provides a comprehensive analysis of the independent effect of MHC disparity on thymus-dependent T-cell recovery following haploHCT and identifies the TGF-β1 and LRP6 pathways as pivotal regulators in this process (Figure 7). Proper modulation of these pathways may improve thymic fitness and facilitate T-cell differentiation and maturation within MHC-mismatched environment. This approach goes beyond simply suppressing alloreactivity, which is the focus of most GVHD prophylaxis strategies, and addresses a critical unmet need in clinical haploHCT. Our findings not only enhance the understanding of the intricate immunobiology of alloHCT but also pave the way for developing novel therapeutic strategies to optimize immune recovery and improve patient outcomes.
Footnotes
- Received June 17, 2025
- Accepted September 15, 2025
Correspondence
Disclosures
No conflicts of interest to disclose.
Contributions
NW and WD designed and performed experiments, analyzed data, wrote the original version of manuscript. JW, KY, ML, CC and MJ performed experiments. JL and X-JH supervised the study and revised manuscript.
Funding
This work was supported by the Major Program of the National Natural Science Foundation of China (grant number 82293630), Young Scientists Fund of the National Natural Science Foundation of China (C Class) (grant number 82500283), National Key Research and Development Program of China (grant number 2022YFA1103300), Beijing Municipal Science & Technology Commission (grant number Z211100002921071), and Peking University Medicine Fund for world’s leading discipline or discipline cluster development (grant number 71003Y3035).
References
- Hasegawa Y, Hashimoto D, Zhang Z. GVHD targets organoid-forming bile duct stem cells in a TGF-beta-dependent manner. Blood. 2024; 144(8):904-913. Google Scholar
- Malard F, Holler E, Sandmaier BM, Huang H, Mohty M. Acute graft-versus-host disease. Nat Rev Dis Primers. 2023; 9(1):27. Google Scholar
- Granot N, Storb R. History of hematopoietic cell transplantation: challenges and progress. Haematologica. 2020; 105(12):2716-2729. Google Scholar
- Wang Y, Chang YJ, Chen J. Consensus on the monitoring, treatment, and prevention of leukaemia relapse after allogeneic haematopoietic stem cell transplantation in China: 2024 update. Cancer Lett. 2024; 605:217264. Google Scholar
- Tamaki M, Akahoshi Y, Inamoto Y. Associations between acute and chronic graft-versus-host disease. Blood Adv. 2024; 8(16):4250-4261. Google Scholar
- McIver ZA, Melenhorst JJ, Grim A. Immune reconstitution in recipients of photodepleted HLA-identical sibling donor stem cell transplantations: T cell subset frequencies predict outcome. Biol Blood Marrow Transplant. 2011; 17(12):1846-1854. Google Scholar
- Maurer SM, Linder KA, Kauffman CA. Infectious complications after second allogeneic hematopoietic cell transplant in adult patients with hematological malignancies. Bone Marrow Transplant. 2022; 57(12):1820-1826. Google Scholar
- Hamadani M, Ngoya M, Sureda A. Outcome of allogeneic transplantation for mature T-cell lymphomas: impact of donor source and disease characteristics. Blood Adv. 2022; 6(3):920-930. Google Scholar
- Hexner EO, DeFilipp Z. Update in GVHD prophylaxis: novel pharmacologic and graft manipulation strategies. Am J Hematol. 2025; 100(Suppl 3):30-39. Google Scholar
- Bowers E, Tamaki S, Coward A, Kaneshima H, Chao CC. Differing functional recovery of donor-derived immune cells after purified haploidentical and fully mismatched hematopoietic stem cell transplantation in mice. Exp Hematol. 2000; 28(12):1481-1489. Google Scholar
- Givony T, Leshkowitz D, Del Castillo D. Thymic mimetic cells function beyond self-tolerance. Nature. 2023; 622(7981):164-172. Google Scholar
- Nitta T, Ohigashi I, Nakagawa Y, Takahama Y. Cytokine crosstalk for thymic medulla formation. Curr Opin Immunol. 2011; 23(2):190-197. Google Scholar
- Duke-Cohan JS, Akitsu A, Mallis RJ. Pre-T cell receptor self-MHC sampling restricts thymocyte dedifferentiation. Nature. 2023; 613(7944):565-574. Google Scholar
- McCarron MJ, Irla M, Serge A, Soudja SM, Marie JC. Transforming growth factor-beta signaling in alphabeta thymocytes promotes negative selection. Nat Commun. 2019; 10(1):5690. Google Scholar
- Fujimori S, Ohigashi I, Abe H. Fine-tuning of beta-catenin in mouse thymic epithelial cells is required for postnatal T-cell development. Elife. 2022; 11:e69088. Google Scholar
- Osada M, Ito E, Fermin HA. The Wnt signaling antagonist Kremen1 is required for development of thymic architecture. Clin Dev Immunol. 2006; 13(2-4):299-319. Google Scholar
- Gattinoni L, Ji Y, Restifo NP. Wnt/beta-catenin signaling in T-cell immunity and cancer immunotherapy. Clin Cancer Res. 2010; 16(19):4695-4701. Google Scholar
- Chen W. TGF-beta Regulation of T cells. Annu Rev Immunol. 2023; 41:483-512. Google Scholar
- Klein L, Robey EA, Hsieh CS. Central CD4(+) T cell tolerance: deletion versus regulatory T cell differentiation. Nat Rev Immunol. 2019; 19(1):7-18. Google Scholar
- Sung BY, Lin YH, Kong Q. Wnt activation promotes memory T cell polyfunctionality via epigenetic regulator PRMT1. J Clin Invest. 2022; 132(2):140508. Google Scholar
- Norona J, Apostolova P, Schmidt D. Glucagon-like peptide 2 for intestinal stem cell and Paneth cell repair during graft-versus-host disease in mice and humans. Blood. 2020; 136(12):1442-1455. Google Scholar
- Hauri-Hohl MM, Keller MP, Gill J. Donor T-cell alloreactivity against host thymic epithelium limits T-cell development after bone marrow transplantation. Blood. 2007; 109(9):4080-4088. Google Scholar
- Dertschnig S, Hauri-Hohl MM, Vollmer M, Hollander GA, Krenger W. Impaired thymic expression of tissue-restricted antigens licenses the de novo generation of autoreactive CD4+ T cells in acute GVHD. Blood. 2015; 125(17):2720-2723. Google Scholar
- Guo H, Guo L, Wang B. Distinct immune homeostasis remodeling patterns after HLA-matched and haploidentical transplantation. Adv Sci (Weinh). 2024; 11(39):e2400544. Google Scholar
- Liang S, Kang YJ, Huo M. Systematic mining and quantification reveal the dominant contribution of non-HLA variations to acute graft-versus-host disease. Cell Mol Immunol. 2025; 22(5):501-511. Google Scholar
- Guo H, Chang YJ, Hong Y. Dynamic immune profiling identifies the stronger graft-versus-leukemia (GVL) effects with haploidentical allografts compared to HLA-matched stem cell transplantation. Cell Mol Immunol. 2021; 18(5):1172-1185. Google Scholar
- Emre Y, Irla M, Dunand-Sauthier I. Thymic epithelial cell expansion through matricellular protein CYR61 boosts progenitor homing and T-cell output. Nat Commun. 2013; 4:2842. Google Scholar
- Zhao B, Yoganathan K, Li L, Lee JY, Zuniga-Pflucker JC, Love PE. Notch and the pre-TCR coordinate thymocyte proliferation by induction of the SCF subunits Fbxl1 and Fbxl12. Nat Immunol. 2019; 20(10):1381-1392. Google Scholar
- Bunting MD, Comerford I, Seach N. CCX-CKR deficiency alters thymic stroma impairing thymocyte development and promoting autoimmunity. Blood. 2013; 121(1):118-128. Google Scholar
- De Decker M, Lavaert M, Roels J. HES1 and HES4 have non-redundant roles downstream of Notch during early human T-cell development. Haematologica. 2021; 106(1):130-141. Google Scholar
- Jain R, Sheridan JM, Policheni A. A critical epithelial survival axis regulated by MCL-1 maintains thymic function in mice. Blood. 2017; 130(23):2504-2515. Google Scholar
- Copsel S, Wolf D, Komanduri KV, Levy RB. The promise of CD4(+) FoxP3(+) regulatory T-cell manipulation in vivo: applications for allogeneic hematopoietic stem cell transplantation. Haematologica. 2019; 104(7):1309-1321. Google Scholar
- Savage PA, Klawon DEJ, Miller CH. Regulatory T cell development. Annu Rev Immunol. 2020; 38:421-453. Google Scholar
- Vest RT, Chou CC, Zhang H. Small molecule C381 targets the lysosome to reduce inflammation and ameliorate disease in models of neurodegeneration. Proc Natl Acad Sci U S A. 2022; 119(11):e2121609119. Google Scholar
- Miwa S, Yokota M, Ueyama Y. Discovery of selective transforming growth factor beta type II receptor inhibitors as antifibrosis agents. ACS Med Chem Lett. 2021; 12(5):745-751. Google Scholar
- Lu D, Choi MY, Yu J, Castro JE, Kipps TJ, Carson DA. Salinomycin inhibits Wnt signaling and selectively induces apoptosis in chronic lymphocytic leukemia cells. Proc Natl Acad Sci U S A. 2011; 108(32):13253-13257. Google Scholar
- Meyer LK, Huang BJ, Delgado-Martin C. Glucocorticoids paradoxically facilitate steroid resistance in T cell acute lymphoblastic leukemias and thymocytes. J Clin Invest. 2020; 130(2):863-876. Google Scholar
- Betts BC, Pidala J, Kim J. IL-2 promotes early Treg reconstitution after allogeneic hematopoietic cell transplantation. Haematologica. 2017; 102(5):948-957. Google Scholar
Data Supplements
Figures & Tables
Article Information

This work is licensed under a Creative Commons Attribution-NonCommercial 4.0 International License.