Glanzmann Thrombasthenia (GT) is a rare autosomal recessive platelet disorder caused by reduced expression or dysfunction of integrins αIIb and β3 encoded by the genes ITGA2B and ITGB3, respectively, and characterized by a normal platelet count and size but absent platelet aggregation.1 Integrin αIIbβ3 is exposed on resting platelets in a bent, low affinity conformation which shifts upon platelet activation to an extended conformation with high affinity for its ligands, primarily fibrinogen.2 Dominant gain-of-function (GOF) variants in ITGA2B and ITGB3 associate with ITGA2B/
Table 1.Bleeding and laboratory phenotypes.
ITGB3-related thrombocytopenia (RT), a disorder considered a variant form of GT with thrombocytopenia.3 GOF variants generate an αIIbβ3 receptor locked in its high-affinity state, thus constitutively activated, which leads to its reduced expression on the platelet surface caused by activation-dependent internalization, associated with platelet dysfunction and macrothrombocytopenia due to altered cytoskeletal remodeling.3-8 Most variants induce conformational changes in the residual αIIbβ3 integrin that trigger the binding of the activation-dependent monoclonal antibody PAC-1 to resting platelets but not to fibrinogen, suggesting partial receptor activation.3,4,8 The co-inheritance of two heterozygous αIIbβ3 gene variants, each with a different impact on integrin function, is a rare event and the final effect they have on platelet function is difficult to predict.
Here we report an unusual case of GT with a clinical and laboratory phenotype typical of GT but associated with macrothrombocytopenia that turned out to be due to the co-inheritance of two heterozygous ITGB3 variants, one GOF and one loss-of-function (LOF), showing additive detrimental impact on αIIbβ3 function.
All human studies were approved by the responsible institutional review boards (Comité de Ética de la Investigación del Hospital General Universitario Reina Sofía - Área de Salud VII de Murcia; last approval November 28th 2023) and all studies were carried out in conformity with the Declaration of Helsinki.
The proband was a 2-year-old boy who was first admitted to hospital at the age of one month for skin ecchymoses and a parietal hemangioma. He suffered severe epistaxes and easy bruising, requiring treatment with tranexamic acid, and his International Society on Thrombosis and Haemostasis Bleeding Assessment Tool (ISTH-BAT) bleeding score was 8. The mother, his maternal aunt and her daughter (the proband’s cousin) also had a history of bleeding events, with ISTH-BAT bleeding scores of 8, 11, and 8, respectively (Table 1A). His coagulation screening was normal, but his platelet count was slightly decreased (72-126x109/L) (Table 1A). His aunt also had mild thrombocytopenia (93-130x109/L) and his mother had variable platelet counts over time (125-188x109/L) with values under 150x109/L in half of the analyses. The other family members had a normal platelet count. An increased mean platelet volume (MPV) was observed in the proband and his aunt, and sporadically in the mother (11.5-13.5 fL; normal range: 8.8-12.1 fL). Platelet size, as assessed by flow cytometry (FSC), was also increased. Peripheral blood smears9-11 revealed large platelets in the proband, mother, aunt, and cousin (Table 1A).
Platelet function was severely impaired in the proband. The Platelet Function Analyzer (PFA)-100 closure time was strikingly prolonged (>300 sec; assessed twice) with both the collagen/epinephrine and collagen/ADP cartridges. Platelet aggregation by light transmission aggregometry (LTA) was absent in response to all agonists, except ristocetin, while it was moderately reduced in the aunt, and normal in the mother and father (Table 1B).
Flow cytometry showed strikingly reduced αIIbβ3 expression on the patient’s platelets and no fibrinogen and PAC-1 binding (Table 1C). αIIbβ3 expression was reduced also on the mother’s, aunt’s, and cousin’s platelets, while fibrinogen and PAC-1 binding was reduced in the aunt’s platelets but not in the mother and father. None of the family members’ platelets bound fibrinogen or PAC-1 spontaneously (Table 1C). Immunofluorescence did not detect any fibrinogen bound to the proband’s resting platelet surface (Online Supplementary Figure S1A). The proband’s platelets contained fibrinogen but levels were lower than control platelets, likely due to the reduced αIIbβ3 expression (Online Supplementary Figure S1A). The expression of all the other major platelet glycoproteins was normal (Online Supplementary Figure S1B).
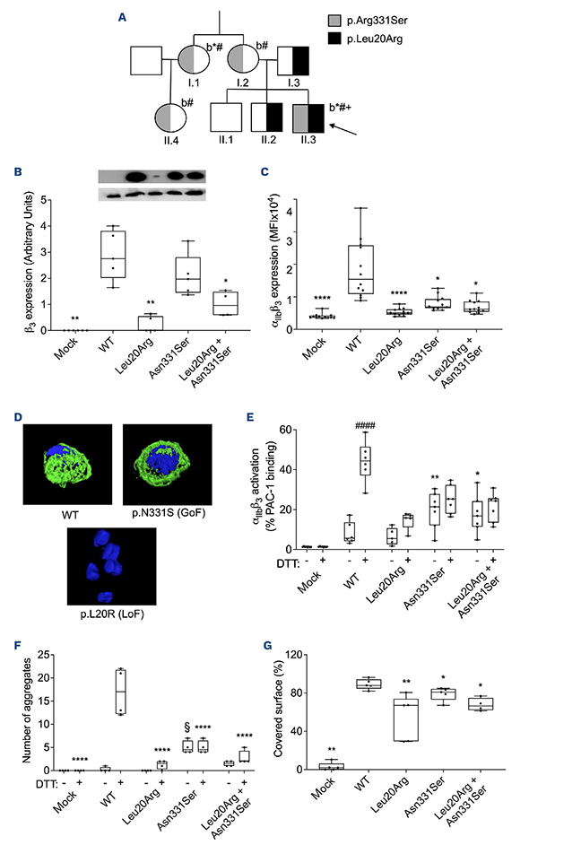
Figure 1.Family pedigree and functional studies on platelets and CHO-cells expressing the family variants. (A) Pedigree of the family. Squares are male and circles female family members. Heterozygous for p.Leu20Arg:, heterozygous for p.Asn331Ser: , compound heterozygosity for the two variants: . The arrow shows the proband. b: bleeding; thrombocytopenia; #large platelets; +severely impaired aggregation. (B) (33 expression as assessed by Western blotting in lysates of CHO cells expressing WT (wild-type), p.Leu20Arg, p.Asn331Ser or p.Leu20Arg&p.Asn331Ser β3 variant and a negative control transfected with the empty vector (mock) (N=5; *P<0.05 vs. WT, **P<0.01 vs. WT; Mann-Whitney test; Box and Whiskers with min to max). The anti- β3 antibody is from Santa Cruz Biotechnology, catalogue number sc-365679. (C) αIIbβ3 surface expression assessed by flow cytometry in CHO cells expressing WT, p.Leu20Arg, p.Asn331Ser or p.Leu20Arg&p.Asn331Ser β3 variant and a mock control. (N=4; *P<0.05 vs. WT, ****P<0.0001 vs. WT, Kruskal-Wallis test; Box and Whiskers with min to max). αIIbβ3 surface expression was assessed with an anti-CD41-FITC antibody (clone P2) from Beckman Coulter. (D) β3 subunit localization by confocal microscopy. αIIb-bearing CHO cells transfected with either WT, p.Asn331Ser or p.Leu20Arg β3 plasmid DNA. β3 subunit was stained with an anti-β3 antibody (Santa Cruz Biotechnology, catalogue number sc-365679) as primary and a goat anti-rabbit Alexa Fluor 488 (Life Technologies) as secondary antibody. The nucleus was stained in blue with DAPI. Cross sectional pictures were used to create 3D projections with Fiji ImageJ. Cross sectional images contain 10 μm scale bar. No green fluorescence (p3) was visible for the p.Leu20Arg variant. (E) PAC-1 binding to CHO cells expressing either WT, p.Leu20Arg, p.Asn331Ser or p.Leu20Arg&p.Asn331Ser β3 variant and a mock control assessed by flow cytometry. aIIbp3 activation was obtained by incubating cells with 25 mM DTT for 20 minutes (min) (N=5; *P<0.05 vs. WT, **P<0.01 vs. WT, ####P<0.0001 vs. no DTT; two-way ANOVA with Dunnett’s multiple comparison test; Box and Whiskers with min to max). The PAC-1 antibody is from Becton Dickinson. (F) Number of cell aggregates analyzed by light microscopy for samples expressing WT, p.Leu20Arg, p.Asn331Ser or p.Leu20Arg&p.Asn331Ser p3 variant and a mock control (N=4; ****P<0.0001 vs. WT with DTT, §P<0.01 vs. WT no DTT; two-way ANOVA with Dunnett’s multiple comparison test; Box and Whiskers with min to max). (G) Cell coverage area of CHO cells expressing either WT, p.Leu20Arg, p.Asn331Ser or p.Leu20Arg&p.Asn331Ser p3 variant and a mock control after 90 min layering on fibrinogen analyzed by fluorescence microscopy. Transfected cells were layered on a fibrinogen coated cover slip for 90 min. F-actin was stained in red with rhodamine phalloidin. Fiji ImageJ was used to calculate the cell area coverage (N=3; *P<0.05 vs. WT, **P<0.01 vs. WT, Mann-Whitney test; Box and Whiskers with min to max). MFI: median fluorescence intensity.
Patient DNA was analyzed by an expanded high throughput sequencing (HTS) gene panel12 that identified two ITGB3 missense variants in the proband, c.59T>G and c.992A>G, leading to p.Leu20Arg and p.Asn331Ser, respectively. Sanger sequencing showed that the father and one brother (II.2) carried the β3 p. Leu20Arg variant, whereas the mother, aunt, and cousin (II.4) carried the p.Asn331Ser variant. The second brother (II.1) did not carry any ITGB3 variant (Figure 1A). Variant p.Asn331Ser affects the β-I-like domain of the β3 integrin globular head and has been previously characterized as a dominant GOF variant associated with ITGA2B/ITGB3-RT in a family unrelated to the one described here.13 It is present in ClinVar as a variant of uncertain significance (VUS). All the carriers of the p.Asn331Ser variant from this family had increased platelet size and bleeding manifestations (Table 1). However, thrombocytopenia, impaired platelet aggregation and impaired fibrinogen binding were consistently present only in the proband and the aunt. Incomplete phenotype penetrance is a common finding in several inherited platelet disorders, such as in TUBB1- R T,10 and in this case might have mitigated the bleeding tendency of the other family members carrying the p.Asn331Ser variant. Whole exome sequencing was performed in all family members to determine whether other gene variants might explain thrombocytopenia or platelet dysfunction, but no candidate variants were identified in genes associated with inherited platelet disorders other than ITGB3 (Online Supplementary Table S1).
Variant p.Leu20Arg, which affects the signal peptide, is also present in ClinVar as a VUS. Family members carrying this variant in heterozygosity showed normal platelets, no bleeding, and normal αIIbβ3 expression, the latter observation suggesting that αIIbβ3 internalization plays the most important role in the reduced surface expression of αIIbβ3. Concordantly, Western blot analysis of total β3 expression revealed normal levels in the mother and slightly reduced levels in the father and proband (Online Supplementary Figure S1C).
Co-inheritance of a GOF ITGB3 variant with a LOF ITGB3 variant causing ITGA2B/ITGB3-RT has been reported previously, showing that the GOF p.Asn331Ser variant exerted a dominant negative effect over the wild-type β3 or the LOF variant.13 However, in that case, co-inheritance of the two variants was associated with only a partial platelet function defect and mild clinical bleeding, while in the current case the phenotype was severe, comparable to GT type I.
In order to clarify the functional impact of the two co-inherited ITGB3 variants, we co-expressed them in CHO cells stably expressing αIIb,5 either separately (CHO-Asn331Ser or CHO-Leu20Arg) or together (CHO-Asn331Ser&Leu20Arg), the latter replicating the proband’s phenotype.
The p.Leu20Arg variant behaved as a LOF variant strongly impairing αIIbβ3 expression. Indeed, Western blotting of CHO cell lysates showed a very faint band in correspondence with β3, while lysates of CHO cells expressing WT β3, the Asn331Ser β3 variant or a combination of the two, showed a normal β3 band (Figure 1B). Flow cytometry showed drastically reduced β3 cell surface expression in CHO-Leu20Arg (Figure 1C), and confocal microscopy did not detect β3 either on the cell membrane or in the cytoplasm (Figure 1D). These findings suggest that p.Leu20Arg β3 is degraded and that only a small amount of the receptor is expressed on the membrane. This fraction is probably too little to be detected by confocal microscopy, while flow cytometry and Western blotting were sensitive enough to detect traces of it. The variant p.Asn331Ser β3 also reduces surface expression of αIIbβ3 on CHO-Asn331Ser and CHO-Asn331Ser&Leu20Arg cells, but in this case it was probably due to receptor internalization (Figure 1C).5,13
In accordance with reduced receptor surface expression, PAC-1 binding triggered by DTT was significantly diminished in CHO-Leu20Arg compared with CHO WT β3 (Figure 1E). Concordantly, absent aggregation (Figure 1F) and impaired spreading on fibrinogen were observed with an associated reduction in surface coverage (Figure 1G).
As far as the p.Asn331Ser variant is concerned, functional tests confirmed the previously reported dominant GOF effect.5,13 In fact, PAC-1 binding of resting cells was increased (Figure 1E) and CHO-Asn331Ser cells spontaneously aggregated without the need for any stimulus (Figure 1F). Moreover, PAC-1 binding and cell aggregation showed no further increase upon activation with DTT and were significantly impaired compared to CHO cells expressing WT β3 (Figure 1E, F). Cell spreading was also defective, with a reduced covered surface 60 minutes after being layered on fibrinogen (Figure 1G).
Interestingly, p.Leu20Arg/p.Asn331Ser compound heterozygosity leads to impaired cell function. The functional impact observed for the p.Asn331Ser variant was also found in the compound heterozygous cell model, i.e., PAC-1 binding to resting cells, significantly impaired PAC-1 binding upon stimulation (Figure 1E), and reduced cell aggregation (Figure 1F) and spreading (Figure 1G), confirming the dominant negative effect of this GOF variant.13 However, impaired αIIbβ3 surface expression and the functional defect were more severe, resembling the proband’s platelet defect.
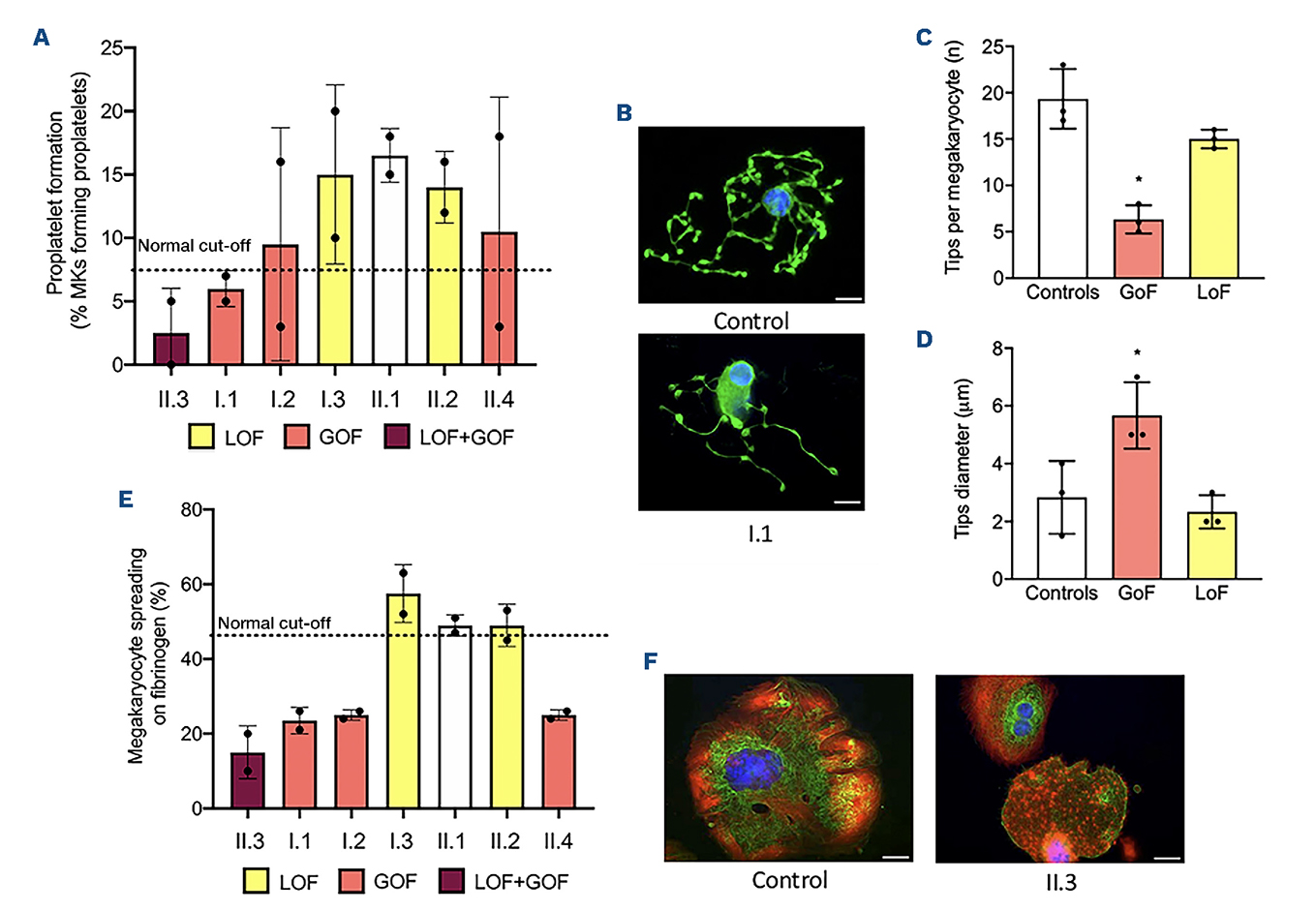
Figure 2.Megakaryocyte studies. (A) Proplatelet formation by peripheral blood CD34+-derived megakaryocytes at day 14 of culture after 16 hours (hr) of adhesion to fibrinogen. (B) Representative images of proplatelet formation from megakaryocytes of a control and the mother of the proband. Microtubules were stained green with a mouse anti-human β1-tubulin antibody and a secondary AlexaFluor488 conjugated antibody; nuclei were stained blue with Hoechst. Scale bar=20 µm. (C) Number of proplatelet tips generated by megakaryocytes (*P<0.05 vs. control). (D) Diameter of proplatelet tips generated by megakaryocytes (*P<0.05 vs. control). (E) Spreading of megakaryocytes after 4 hr of incubation on fibrinogen. (F) Representative images of megakaryocytes of a control and the proband spreading on fibrinogen. Microtubules were stained green with a mouse anti-human β1-tubulin antibody and a secondary AlexaFluor488 conjugated antibody; actin was stained red with rhodamine-phalloidin, nuclei were stained blue with Hoechst. Two populations of megakaryocytes were visible in patients: half of the population spread regularly, while half showed abnormal spreading (as shown in the representative picture of a megakaryocyte from patient II.3), with disordered distribution of actin and focal adhesion points more evident than stress fibers. Scale bar=20 μm.
Megakaryocytes obtained from peripheral blood-derived CD34+ cells of family members carrying the p.Asn331Ser variant showed reduced proplatelet formation on fibrinogen (Figure 2A) despite normal maturation (Online Supplementary Table S2), with proplatelet tips decreased in number and larger in size compared with controls and with family members carrying the p.Leu20Pro variant (Figure 2B-D), reduced spreading (Figure 2E), and a disorganized actin distribution (Figure 2F), in agreement with previous observations.6,13 We observed a marked reduction in αIIbβ3 surface expression in the proband’s megakaryocytes, while only a mild decrease was detected in megakaryocytes from all the other affected family members except II.1 (Online Supplementary Table S2). Only two other β3 variants affecting the signal peptide have been previously reported in GT patients. One, p.Trp11Arg, has been expressed in a cell model showing that it leads to reduced surface β3 expression, probably due to impaired translocation to the cell membrane.14 For the other, p.Leu-20Pro, no mechanistic studies were carried out.15 In conclusion, we report the first case of a variant GT associated with macrothrombocytopenia caused by the co-inheritance of two heterozygous variants of integrin β3, one GOF and one signal peptide-affecting ITGB3 variant. Co-inheritance of the two variants led to a severe clinical phenotype, resembling type I GT but associated with macrothrombocytopenia. Our mechanistic studies show that the p.Leu20Arg variant primarily drives receptor degradation, while the p.Asn331Ser variant induces receptor internalization, together causing an additive negative impact on platelet function. This case highlights the importance of thoroughly characterizing the clinical and functional phenotype of patients with inherited platelet disorders rather than relying solely on the molecular findings, as this approach can guide more appropriate therapeutic strategies and avoid ineffective treatments, such as TPO-agonists in cases with major platelet function defects.
Footnotes
- Received June 9, 2025
- Accepted September 15, 2025
Correspondence
Disclosures
No conflicts of interest to disclose.
Contributions
Funding
ISCIII&European Union, PI23/00624-PMP21/0005; ISCIII & CIBER (CB15/00055); Fundación Séneca - Agencia de Ciencia y Tecnología de la Región de Murcia, 21920/PI/22 (to JR). AZC and ASF hold training grants from ISCIII (FI21/00157 and Río Hortega CM23/00028). AMQ is funded by Contrato Juan de la Cierva 2023 - Ministerio de Ciencia, Innovación y Universidades (JDC2023-052518-I). Telethon GMR22T1059 grant (to LB).
Acknowledgments
Jose Rivera has contributed to this work on behalf of the Grupo Español de Alteraciones Plaquetarias Congénitas (GEAPC).
References
- Botero JP, Lee K, Branchford BR. Glanzmann thrombasthenia: genetic basis and clinical correlates. Haematologica. 2020; 105(4):888-894. Google Scholar
- Bennett JS. Structure and function of the platelet integrin alphaIIbbeta3. J Clin Invest. 2005; 115(12):3363-3369. Google Scholar
- Nurden AT, Pillois X, Fiore M, Heilig R, Nurden P. Glanzmann thrombasthenia-like syndromes associated with macrothrombocytopenias and mutations in the genes encoding the αIIbβ3 integrin. Semin Thromb Hemost. 2011; 37(6):698-706. Google Scholar
- Gresele P, Falcinelli E, Giannini S. Dominant inheritance of a novel integrin beta3 mutation associated with a hereditary macrothrombocytopenia and platelet dysfunction in two Italian families. Haematologica. 2009; 94(5):663-669. Google Scholar
- Bury L, Falcinelli E, Chiasserini D. Cytoskeletal perturbation leads to platelet dysfunction and thrombocytopenia in variant forms of Glanzmann thrombasthenia. Haematologica. 2016; 101(1):46-56. Google Scholar
- Bury L, Malara A, Gresele P, Balduini A. Outside-in signalling generated by a constitutively activated integrin αIIbβ3 impairs proplatelet formation in human megakaryocytes. PLoS One. 2012; 7(4):e34449. Google Scholar
- Bury L, Falcinelli E, Gresele P. Learning the ropes of platelet count regulation: inherited thrombocytopenias. J Clin Med. 2021; 10(3):533. Google Scholar
- Miyashita N, Onozawa M, Hayasaka K. A novel heterozygous ITGB3 p.T720del inducing spontaneous activation of integrin αIIbβ3 in autosomal dominant macrothrombocytopenia with aggregation dysfunction. Ann Hematol. 2018; 97(4):629-640. Google Scholar
- Sánchez-Guiu I, Antón AI, Padilla J. Functional and molecular characterization of inherited platelet disorders in the Iberian Peninsula: results from a collaborative study. Orphanet J Rare Dis. 2014; 9:213. Google Scholar
- Palma-Barqueros V, Bury L, Kunishima S. Expanding the genetic spectrum of TUBB1-related thrombocytopenia. Blood Adv. 2021; 5(24):5453-5467. Google Scholar
- Gresele P, Falcinelli E, Bury L. Laboratory diagnosis of clinically relevant platelet function disorders. Int J Lab Hematol. 2018; 40(Suppl 1):34-45. Google Scholar
- Bastida JM, Lozano ML, Benito R. Introducing high-throughput sequencing into mainstream genetic diagnosis practice in inherited platelet disorders. Haematologica. 2018; 103(1):148-162. Google Scholar
- Bury L, Zetterberg E, Leinøe EB. A novel variant Glanzmann thrombasthenia due to co-inheritance of a lossand a gain-of-function mutation of ITGB3: evidence of a dominant effect of gain-of-function mutations. Haematologica. 2018; 103(6):e259-e263. Google Scholar
- Waxmann Y, Arians M, Bein G, Sachs UJ, Bayat B. A Trp11Arg substitution in the β3 signal peptide prevents expression of αIIbβ3 in patients with Glanzmann thrombasthenia. Thromb Haemost. 2022; 122(11):1951-1953. Google Scholar
- Kannan M, Ahmad F, Yadav BK. Molecular defects in ITGA2B and ITGB3 genes in patients with Glanzmann thrombasthenia. J Thromb Haemost. 2009; 7(11):1878-1885. Google Scholar
Data Supplements
Figures & Tables
Article Information

This work is licensed under a Creative Commons Attribution-NonCommercial 4.0 International License.