Abstract
Immunotherapies, including cell therapies, are effective anti-cancer agents. However, cellular product persistence can be limiting with short functional duration of activity contributing to disease relapse. A variety of manufacturing protocols are used to generate therapeutic engineered T cells; these differ in techniques used for T-cell isolation, activation, genetic modification, and other methodology. We sought to determine how pre-selection affected the phenotype of T cells engineered to secrete a CD123xCD3 bispecific engager (ENG-T). These cells were designed to treat acute myeloid leukemia (AML). We evaluated the effect of T-cell selection on transduction efficiency, T-cell activation, short- and long-term anti-AML cytotoxicity, and gene transcription. Unselected, CD4, CD8, and CD4/CD8 pre-selected ENG-T cells have minor differences in T-cell subset components, equivalent activation, and equal cytotoxicity in short-term assays. While unselected and CD4/ CD8-selected ENG-T cells have identical CD4:CD8 composition prior to target cell exposure, serial stimulation in vitro showed CD4/CD8 pre-selection supports ENG-T-cell survival and long-term activity. Likewise, CD4 and CD4/CD8 pre-selected ENG-T cells display superior anti-tumor efficacy and prolong murine survival in AML xenografts. Unselected ENG-T cells are exposed to cytokines during early manufacture that imprint upregulation of intracellular inflammatory pathways. This early activation likely underpins long-term observed functional differences. Pre-selection of T cells from banked patient biospecimens decreased blast contamination, exposure to inflammatory cytokines, and may improve T-cell expansion during manufacture. Pre-selection of T-cell products should continue to be performed to enhance the quality of clinical cellular therapeutics.
Introduction
The use of chimeric antigen receptor (CAR) T-cell therapy has dramatically improved outcomes for patients with relapsed and refractory B-cell malignancies.1 However, clinical trial meta-analysis and long-term follow-up of patients treated with CAR-T cells has revealed high relapse rates.1-3 There remain unknown factors that contribute to therapy failure. Manufacturing methods determine cell therapy phenotype,4,5 yet there is a lack of manufacturing standardization across CAR T-cell products, even those that target the same antigen for the same indication. Expansion of CAR T-cell products has been reported directly from whole peripheral blood mononuclear cells (PBMC) using plate-bound anti-CD3 and anti-CD28 antibodies and a mixture of IL-7 and IL-15.6-8 Others use alternative manufacturing strategies, with the use of CD3/CD28-stimulating microbeads and IL-2 support being common.9-11
Selection of CD4+ and CD8+ cells from whole PBMC using magnetic isolation before activation and expansion is an additional step incorporated by some groups, with the goal of either setting a consistent ratio of CD4:CD8 cells12 or to remove contaminating blasts that survive T-cell expansion.13 CAR T cells with a defined CD4:CD8 ratio have demonstrated improved anti-tumor efficacy in preclinical models10,14 and are extremely potent in patients with B-cell acute lymphoblastic leukemia.12 Selection of CD4+ and CD8+ cells before activation also allowed for anti-CD22 CAR T-cell doses to be decreased in clinical trial.5 T-cell selection steps are costly and add complexity to already complicated manufacturing protocols,15 limiting their widespread adoption. Manufacturing standards can differ even within the same institution. For example, some trials at the University of Pennsylvania include a selection step prior to cell plating and transduction,16,17 while others expand cells directly from whole PBMC.11,18,19 To date, seven engineered T-cell therapies have been approved for clinical use.13,20-30 Of these products, only three (brexucabtagene autoleucel, lisocabtagene maraleucel, and ciltacabtagene autoleucel) assert selection steps. Activation and transduction methodology also differ, as summarized in Online Supplementary Table S1.
These differences present challenges for those developing manufacturing platforms for novel engineered T-cell therapies. There is clearly a lack of consensus regarding which activation method is superior and if the benefits of selection can balance increased manufacturing complexity. While selecting CD4+ and CD8+ cells has been shown to modulate CAR T anti-tumor efficacy,5,31 the direct impact of selection on the molecular characteristics of engineered T cells has not been thoroughly examined. Defining these characteristics may help identify best manufacturing practices to improve engineered T-cell products in general. CAR T cells have yet to show optimal efficacy against acute myeloid leukemia (AML). It has been demonstrated that myeloid cells32,33 and AML blasts can impair effective T-cell expansion.34 These challenges, as well as a lack of an ideal tumor target, have together contributed to the observed poor response to immunotherapies in patients diagnosed with AML. Our lab has developed a T-cell therapy (ENG-T) engineered to secrete a bispecific T-cell engager molecule that targets CD123 (CD123xCD3), an AML-associated antigen.35-38 T cells engineered to secrete an engager have high therapeutic potential as the protein can bind and functionalize both engineered and unmodified T cells. Infused cells can also recruit and activate any cells in the patient T-cell reservoir, amplifying anti-tumor effect. To translate our anti-AML T-cell therapy, we questioned if pre-selection was necessary for manufacture, which populations to select, and how selection before activation affected our final product. The heterogeneity of AML complicates manufacture from autologous blood cells, as AML blasts can express CD4,39 potentially leading to blast selection and contamination. While CD4+ CAR T cells have been shown to be critical for CAR T-cell persistence and tumor control,10 no essential role has been established for ENG-T cells. We evaluated the impact of positive selection on ENG-T cell phenotype and function. We compared ENG-T cells produced from CD4, CD8, and CD4/CD8-selected starting material to those expanded directly from whole PBMC and found equivalent activity, equal cytotoxicity, and similar immunophenotype in short-term studies. Differences emerged in the treatment responses in AML xenografts, which were further examined in long-term in vitro assays in unselected and CD4/CD8 pre-selected ENG-T cells. CD4/CD8-selected ENG-T cells were exposed to fewer inflammatory cytokines during early manufacture. Pre-selected ENG-T cells also displayed improved expansion and survival during serial stimulation with AML in vitro. The manufacturing environment of unselected ENG-T cells contributed to alterations in gene transcription that correlated with lesser performance in vivo. To further validate our manufacturing plan for future clinical studies, we engineered ENG-T cells from unselected and CD4/CD8-selected biospecimens from 5 AML patients. Selection decreased blast contamination, decreased concentrations of inflammatory cytokines early in manufacture, and has the potential to improve T-cell product expansion.
Methods
Flow cytometry, cell line maintenance, CD123xCD3 transgene generation, viral production, ENG-T cell production, transduction efficiency, short-term cytotoxicity measurement, mouse modeling, murine blood processing, and RNA sequencing were performed using standard protocols, and are detailed in Online Supplementary Methods, including a table of antibodies used (Online Supplementary Table S2). All research using primary human cells was approved or acknowledged by the Johns Hopkins University School of Medicine Institutional Review Board.
CD123xCD3 quantification
CD123xCD3 concentration was quantified by ELISA as described.35 Concentrations were assessed in the growth media of patient-derived ENG-T cells on day 7 or day 10, after 1:1 patient-derived ENG-T cell co-culture with autologous AML, and in media collected 24 hours (hr) after plating healthy donor ENG-T cells in complete RPMI supplemented with rhIL-7 and rhIL-15. A 96-well plate was coated with 20 ng recombinant human CD123 (rhCD123, Sino Biological) per well. A standard curve was prepared using recombinant CD123xCD3 (Creative Biolabs) with samples and standards incubated in duplicate. Absorbance was recorded at 450 nm and 570 nm using a BMG CLARIOstar Plus microplate reader. Standard curves and concentrations were calculated using Microsoft Excel Version 16.94.
Cytokine quantification
Healthy donor ENG-T cells were incubated for 24 hr 1:1 with CD123+ cell lines (MOLM-13, MV-4-11, and K-562.CD123 [Online Supplementary Figure S1A] and CD123-negative [K562]) in complete RPMI. IL-2 and IFN-γ were quantified in the media of these co-cultures. IL-1β, IL-6, and CXCL10 were quantified in the expansion media of patient-derived ENG-T cells. All proteins were quantified using DuoSet ELISA kits (R&D Systems) according to the manufacturer’s instructions. Absorbance was recorded at 450 nm and 570 nm. Microsoft Excel version 16.94 was used for calculations. During the manufacture and serial stimulation of healthy donor-derived ENG-T cells engineered with a nuclear localized mCherry (ENG.NLSmCh), media was collected and stored. Samples were assayed using a 29-analyte Human Magnetic Luminex Assay Luminex kit (R&D Systems) according to the manufacturer’s instructions. One analyte was removed from analysis due to elevated blank fluorescent intensity. Samples were run in duplicate with a Luminex MagPix by the Johns Hopkins Bloomberg Flow Cytometry and Immunology Core. Data were analyzed using BioPlex Manager 6.1.1.
Serial stimulation
Unselected and pre-selected T cells engineered with ENG. NLSmCh were plated 1:1 with MOLM-13 engineered to express nuclear localized enhanced green fluorescent protein (MOLM-13.NLSGFP40) in poly-D-lysine-coated 96-well plates (Corning). Cells were tracked with an Incucyte S3 live cell imaging system. ENG.NLSmCh-T cells were stimulated by adding 1e5 MOLM-13.NLSGFP every 48 hr for healthy donor cells and every 72 hr for patient-derived cells. Images were collected every 4 hr over 10-22 days. Data were accumulated in the Incucyte 2021A or 2022B Rev2 software. Raw data were analyzed in Microsoft Excel version 16.94.
Statistical analysis
Statistical analyses were performed in GraphPad Prism 10 unless otherwise stated. Statistical methods used are specified in figure captions. Compositional analyses were performed using the R package DirichletReg41.42 and Dirichlet regression models with common parametrization. The eulerr R package43 was used to generate Euler diagrams using version R-4.4.1 and RStudio v2024.04.2+764.
Results
Transduction and expression of CD123xCD3 are equivalent regardless of T-cell pre-selection
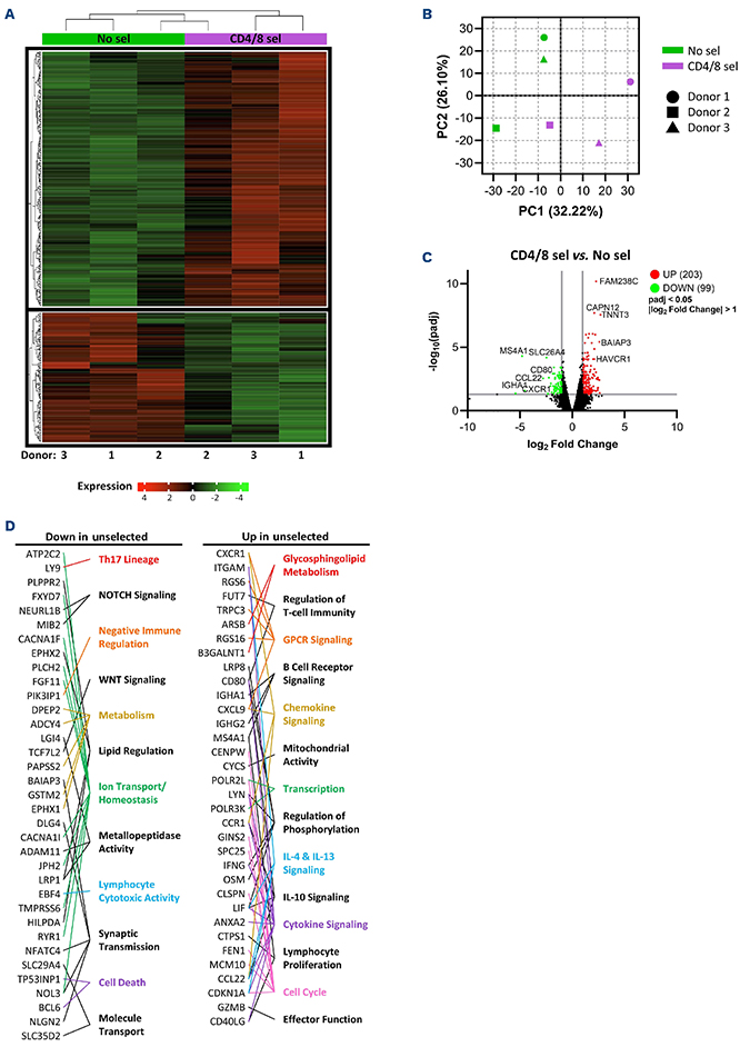
T-cell subsets were selected using magnetic column isolation (Figure 1A). CD4+ and CD8+ selections of healthy donor PBMC yielded pure T-cell products of the desired populations (Online Supplementary Figure S1B, C). Cells were transduced with a retroviral vector encoding both the CD123xCD3 sequence and full length CD20 two days after activation (Figure 1B). Stable purity was confirmed with low contamination detected on day 7 after isolation (Figure 1C). Notably, unselected and CD4/CD8 pre-selected ENG-T cells had equivalent proportions of CD4+, CD8+, double positive (+/+) and double negative (-/-) T cells on day 7. Transduction with resultant CD123xCD3 secretion did not alter the distribution of CD4+, CD8+, +/+, or -/- cells, with the exception of CD8-selected ENG-T cells which were enriched for +/+ cells (Figure 1C). To test whether our selection process altered transduction or expression, we assessed CD20 surface expression by flow cytometry (Figure 1D) and quantified CD123xCD3 protein secretion by ELISA (Figure 1E). There were no differences in transduction efficiency or in CD123xCD3 production between conditions.
Figure 1.Human T cells can be transduced with equal efficacy regardless of pre-selection. (A) Primary T cells were isolated from peripheral blood mononuclear cells (PBMC) by selecting CD4+, CD8+, or both T-cell types with MACS microbeads. Unselected T cells were included as a control. (B) T cells were transduced using replication incompetent retroviral vectors to secrete CD123x-CD3. The CD123xCD3 molecule is composed of two scFv (anti-CD123: 26292, anti-CD3: OKT3) connected by a GGGGSx3 linker. A transduction marker (CD20) was included. (C) Purity of selections was determined by flow cytometry on day 7 of culture. Differences between the proportions of CD4+ and CD8+ populations with and without transduction were assessed using the R package DirichletReg; **P≤0.01. (D) Transduction was confirmed by flow cytometry using anti-CD20 antibodies. Statistical comparison was completed using two-way ANOVA (donor and selection) with Tukey tests for multiple comparisons. (E) CD123xCD3 expression and secretion was confirmed by ELISA on T-cell supernatant. Two-way ANOVA (donor and selection) with Tukey tests was used to compare selection groups. (C, D, E) N=3 or 4 independent transductions of unique T-cell donors. Non-transduced T cells were grown under the same conditions and for the same period of time as the respective ENG-T cells. No sel: no selection; NT: non-transduced; CD4/8: CD4 and CD8-selected; ns: not significant.
Short-term in vitro functionality of CD123xCD3 bispecific engineered T-cell engager cells is equal across selection groups
The T-cell subset composition of ENG-T cells was measured after one week of ex vivo expansion to define percentages of naïve/stem central memory (naïve/SCM), central memory (CM), effector memory (EM), and T effector (Teff) cells. There were minor differences in subset distribution between selection groups (Figure 2A). CD4+ unselected ENG-T distributions differed from CD4 pre-selected and CD4+ CD4/CD8 pre-selected ENG-T, with differences driven by increased naïve/SCM and CM proportions in unselected cells. CD8+ unselected ENG-T distributions differed from CD8 pre-selected ENG-T, with differences driven by increased naïve/ SCM and Teff components of unselected cells. In general, transduction did not cause compositional differences, except in unselected cells, which had alterations driven by increased CM percentages in both CD4+ and CD8+ ENG-T populations (Figure 2A). Target-specific T-cell activation was tested using CD123+ and negative cell lines. ENG-T cells co-cultured with CD123+ targets produced similar amounts of IL-2 and, in most cases, IFNγ regardless of pre-selection (Figure 2B). Selection did not impact the ability of ENG-T cells to kill targets (Figure 2C). All ENG-T cells killed CD123+ targets more effectively than unmodified cells without variability between selection groups at each tested effector-to-target ratio. As previously reported,35,36 ENG-T cells were not cytotoxic against a CD123-negative cell line, confirming antigen-specificity. When ENG-T cells were titrated such that the secreted CD123xCD3 was below our detection threshold, specific cytotoxicity of CD4/CD8 pre-selected ENG-T cells was not affected (Online Supplementary Figure S2). Taken together, CD123xCD3 secretion potently increases T-cell antigen-specific cytotoxicity, regardless of pre-selection.
CD4 and CD4/CD8 pre-selection improve CD123xCD3 bispecific engineered T-cell engager cell tumor control in vivo
All in vitro studies indicated selection did not alter engineered T-cell functionality. We were hopeful that CD8-selected ENG-T cells would sufficiently eliminate leukemia in vivo while mitigating the possibility of CD4+ leukemia contamination during manufacture. To test if CD8 pre-selected ENG-T cells retain in vivo activity, we injected NSG mice with a CD123+ AML cell line expressing ffLuc, monitored leukemia engraftment, then treated mice seven days later with unmodified T cells or ENG-T cells manufactured from healthy unselected PBMC, CD4+, CD8+, or CD4+/CD8+ starting material (Figure 3A). Animals were monitored over the course of 100 days with weekly imaging and peripheral blood collection (Figure 3B, C). All mice treated with ENG-T cells had tumor control and prolonged survival compared to those who received unmodified cells (Figure 3D). Mice treated with CD4 and CD4/CD8 pre-selected ENG-T cells had a survival advantage compared to animals injected with unselected or CD8 pre-selected ENG-T cells (Figure 3D). Mice treated with CD4 pre-selected ENG-T cells were cured and thriving at the experimental endpoint. The prolonged survival of mice that received ENG-T produced from CD4+ starting material was associated with a trend toward increased circulating ENG-T cells, but low sample numbers precluded a sufficiently powered analysis (Figure 3E). Notably, despite the marked difference in in vivo anti-tumor activity of unselected and CD4/CD8 pre-selected ENG-T cells, at the time of treatment these two ENG-T cell products had the same percentages of CD4+ and CD8+ cells (Figure 1C) as well as similar subset compositions (Figure 2A). We further studied our products to identify determinants of the observed in vivo differences between unselected and CD4/CD8 pre-selected ENG-T cells.
Serial stimulation of CD123xCD3 bispecific engineered T-cell engager cells uncovers requirement for CD4+ and CD8+ engager T cells
To study the contribution of individual CD4+ versus CD8+ cells to differential in vivo anti-tumor activity, we designed an in vitro serial stimulation assay. ENG-T cells engineered to express nuclear localized (NL) mCherry (ENG.NLSmCh) (Online Supplementary Figure S3) were plated in co-culture with CD123+ MOLM-13 cells engineered with NL green fluorescent protein (MOLM-13.NLSGFP40) (Online Supplementary Figure S4A). AML and ENG-T cells were individually tracked by measurement of GFP and mCherry fluorescence (Figure 4A). To elucidate the relative contribution of CD4+ and CD8+ ENG-T cells to directed cytotoxicity and T-cell survival, ENG-T-cell products with discrete CD4:CD8 ratios (CD4+ only, 3:1, 1:1, 1:3, CD8+ only) were tested. Comparison of fixed ratios of CD4:CD8 ENG-T cells reinforce the need for both cell populations for sustained target cell killing. All ENG-T cell products containing both CD4+ and CD8+ cells chronically stimulated with AML had the potential to maintain robust cytotoxicity for several stimulations regardless of CD4+ starting percentage. Curve fitting of the data highlights that CD4+ and CD8+ alone among ENG-T products demonstrate progressively diminished killing capacity beginning at the third and fifth stimulations, respectively, with complete lack of killing by the CD8+ only product by stimulation 8 (Online Supplementary Table S3, Online Supplementary Figure S4B). Increasing ratios of CD4:CD8 cells supported durability of target cell killing with 3:1>1:1>1:3 by stimulations 10 and 11 (Figure 4A, Online Supplementary Figure S4B). Measurement of T-cell numbers verified the increased capacity of CD4+ cells for more robust expansion and sustained persistence, with increasing CD4:CD8 ratio correlating with degree of T-cell proliferation and survival (Figure 4A, B). Interestingly, T cells sampled at experiment end (day 22) had converted to a majority CD8+ population in all conditions save the CD4+ alone product (Figure 4C). The relatively poorer cytotoxic activity and ENG-T cell expansion of unselected ENG-T cells seen in the xenograft model was replicated when direct comparison of unselected ENG-T cell products to the most relevant CD4:CD8 ratios for each T-cell donor was performed (Figure 4D, E, Online Supplementary Figure S4C, D). Given the clear necessity for both CD4+ and CD8+ ENG-T cells for sustained anti-AML cytotoxicity, we further limited our investigation to dual CD4/CD8-selected products as compared to unselected ones. To minimize cell manipulation, we decided together with our clinical manufacturing team to perform combined CD4/CD8 selection to avoid the need for two separate selection steps.
Figure 2.T-cell short-term in vitro functionality is equivalent across selection groups. (A) CD4+ and CD8+ T-cell subsets (using CD4, CD8, CCR7, and CD45A as markers) were delineated on day 7 after activation and plating. Differences in subset compositions were analyzed using the R package DirichletReg; *P<0.05, **P≤0.01. A representative flow plot showing gating is provided. (B) Cytokine (IL-2 and IFNy) present after 24-hour co-culture of T-cells with target cell lines (CD123-negative: K-562 and CD123+: K-562.CD123, MOLM-13, MV-4-11) was measured using ELISA. Statistical comparisons were completed using two-way ANOVA (donor and selection) with Tukey tests for multiple comparisons for selection groups co-cultured with each cell line; *P<0.05. (C) Cytotoxicity was examined in vitro against target cell lines engineered to express firefly luciferase in 18-hour bioluminescence assays. Differences between selection groups at each E:T were assessed by three-way ANOVA (donor, selection, E:T) with Tukey tests for multiple comparisons using R. Asterisks indicate least significant P value of experimental conditions versus NT; *P<0.05, **P≤0.01, ***P≤0.001, ****P≤0.0001. N=3 independent transductions of unique T-cell donors. Non-transduced T cells were grown under the same conditions and for the same period of time as the respective CD123xCD3 bispecific T-cell engager (ENG-T) cells. No sel: no selection; NT: non-transduced; CD4/8: CD4 and CD8-selected; ns: not significant; E:T: effector:target ratio.
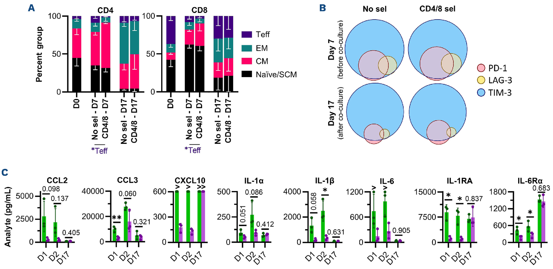
Neither CD123xCD3 bispecific engineered T-cell engager cell subset distribution nor exhaustion marker expression define the dysfunctional CD123xCD3 bispecific engineered T-cell engager cell phenotype
To investigate the reason for inferior unselected T-cell expansion, we first investigated whether serial stimulation led to selective loss of memory-like T-cell subsets, which have been associated with CAR T-cell clinical durability.44,45 We noted a shift in subset distributions on day 7 before co-culture driven by differences in the Teff percentage in both CD4+ and CD8+ populations (Figure 5A, Online Supplementary Figure S5A); however, these minimal differences were not apparent after 5 repeat serial stimulations with target cells (Figure 5A, Online Supplementary Figure S5B). We next evaluated T cells post-chronic target exposure for markers of exhaustion (PD-1, TIM-3, and LAG-3). We did not identify differences in individual or co-expressed exhaustion markers between unselected and CD4/CD8 pre-selected ENG-T cells (Figures 5B, Online Supplementary Figure S5C, D).
Figure 3.CD4 and CD4/CD8 pre-selection of engager T cells results in improved tumor control in vivo. (A) NSG mice were injected via tail vein with 5e4 firefly luciferase-expressing MOLM-13 cells. Seven days after acute myeloid leukemia (AML) injection, 5e6 engager T (ENG-T) cells were injected also via tail vein. (B) AML burden was tracked in mice with weekly bioluminescence imaging and (C) quantified for each mouse. (D) Mouse survival was recorded. Log-rank Mantel-Cox tests were used to compare survival curves; *P<0.05, **P≤0.01. (E) The number of circulating T cells in peripheral blood (PB) was determined by flow cytometric analysis. (B) Pink asterisks indicate from which animal blood was collected and processed as seen in (D). (C and E) Dotted lines represent individual animals and solid lines are the mean of each group. Non-transduced T-cell controls were unselected and grown under the same conditions as engineered cells. N=4 per group. No sel: no selection; NT: non-transduced; CD4/8: CD4 and CD8-selected.
Unselected T cells are exposed to an inflammatory manufacturing environment
Given the lack of differences in T-cell composition or exhaustion, we hypothesized that immunosuppressive cells present in unselected starting material may be negatively imprinting T cells during manufacture.32 To test for the presence of immunomodulatory molecules, we collected supernatant during manufacture and serial stimulation of unselected and CD4/CD8 pre-selected ENG-T cells. Strikingly, during initial manufacturing (days 1 and 2) we measured increased levels of pro-inflammatory cytokines and chemokines in the media of unselected cells (Figure 5C). We detected increased levels of CCL2, CCL3, CXCL10, I L-1 a, IL-1β, IL-6, IL-1 receptor antagonist (IL-1RA), and IL-6Ra. There were no differences in IL-10 concentrations, suggesting that Tregs were likely not differentially activated or selected. By day 7 of T-cell expansion, inflammatory mediator differences had resolved (Online Supplementary Figure S6). We similarly found no differences during or after serial target stimulation (Figure 5C, Online Supplementary Figure S6).
Figure 4.CD4+ and CD8+ T cells are both required for durable anti-acute myeloid leukemia activity and T-cell survival. CD123xCD3 bispecific engager T (ENG-T) cells and MOLM-13 marked with NLS-mCherry and NLS-GFP, respectively, were co-cultured in an Incucyte S3 live cell imaging system at an initial (E:T) after it ratio of 1:1 per well. Cells were tracked in a 22-day serial stimulation assay (day 7 to 29 post activation), with fresh target cells added every two days. (A) Cytotoxicity was determined by measurement of target cells per image, with viability calculated as a percentage of the total number of green objects recorded after re-stimulation. T cells per image quantified by detection of mCherry normalized to the number of red objects per image at time 0 hours (thick lines represent means, vertical thin lines represent standard error), 4 images per well, 3 wells per donor, 3 independent T-cell donors. (B) Comparative area under the curve (AUC) of T-cell expansions with indicated initial CD4:CD8 ENG-T cell ratios. 95% Confidence Intervals (CI) depicted for each condition. (C) Number of T cells per well at end experiment (day 22) following 11 stimulations with target cells. CD4+ and CD8+ T-cell numbers measured using flow cytometry, *P<0.05 representative of CD4+ cell number comparison across groups. (D) Cytotoxicity measured as in (A), 4 images per well, 3 wells per donor, comparing unselected products to those pre-selected of the most similar set CD4:8 ratios. (E) T-cell expansion per donor. No sel: no selection; CD4/8: CD4 and CD8-selected. (A-E) N=3 unique T-cell donors.
Unselected T cells up-regulate activation and inflammatory markers during manufacture
To further understand the observed differences in T-cell survival and in vivo anti-tumor activity, bulk RNA sequencing was performed on unselected and CD4/CD8 pre-selected ENG-T cells. Overall gene expression did not vary between the two groups (Online Supplementary Figure S7A); yet unbiased clustering analysis clustered CD4/CD8 pre-selected separately from unselected ENG-T cells, highlighting global transcriptional differences (Figure 6A, B, Online Supplementary Figure S7B). Of transcripts with significant differences, 203 genes were up-regulated and 99 down-regulated in CD4/CD8 pre-selected ENG-T cells compared to unselected ENG-T cells (Figure 6C). Further analysis included using Enrichr46,47 on these clustered gene sets with pathway enrichment compared to the Reactome 2022 database (Online Supplementary Tables S4 and S5) and gene ontologies examined against GO Biological Process 2023 (Online Supplementary Tables S6 and S7). Relevant reactome and GO terms identified that unselected ENG-T cells down-regulate genes associated with metabolism, ion homeostasis, and several important cell signaling regulatory pathways, including WNT and NOTCH, as well as anti-apoptosis mediators (Figure 6D). Additionally, regulators of TCR signaling were down-regulated in unselected ENG-T cells. Up-regulated transcripts in unselected ENG-T cells are associated with cell cycle, cytokine signaling, chemokine signaling, and effector function (Figure 6D).
Pre-selection of patient-derived CD123xCD3 bispecific engineered T-cell engager cells improves product characteristics
To further validate our clinical manufacturing plan, we engineered ENG.NLSmCh-T cells from unselected and CD4/CD8 pre-selected biospecimens collected from the peripheral blood of 3 patients diagnosed with CD123+ AML (5800, 6034, and 6675) (Online Supplementary Table S8). CD4/CD8 pre-selection prior to T-cell activation decreased CD3-negative contamination of all patient samples (Figure 7A) prior to transduction. Products were successfully modified (Figure 7B) with contamination further reduced after ex vivo expansion post-activation in sample 5800 and 6034, both of which had low level (5800) or no (6034) disease contamination prior to T-cell activation (Figure 7C). We also tested isolation of two bone marrow-derived patient biospecimens (patients 4293 and 4316), with similar outcome (Online Supplementary Figure S8A, B). Non-T cell contamination was reduced by pre-selection, and all samples were satisfactorily transduced (Online Supplementary Figure S8C). ENG-T cells from patients 6675 and 4316 ultimately failed to expand to a number needed for further functional analysis, likely due to disease contamination (Figure 7D, Online Supplementary Figure S8D, E). Despite failed expansion and relatively low transduction efficiencies, all evaluable ENG.NLSmCh products produced quantifiable secreted CD123xCD3 (Figure 7E, Online Supplementary Figure S8F). The media of unselected ENG-T cells from patients 6034, 5800, and 4293 had increased concentrations of IL-1β, IL-6, and CXCL10 measured on the day following plating (Figure 7F, Online Supplementary Figure S8G). Patient-derived ENG.NLSmCh-T cells with sufficient expansion were serially stimulated with MOLM-13.NLSGFP (Online Supplementary Figure S9A). Unselected ENG-T cells from patient 4293 killed over three AML stimulations, while CD4/CD8-selected cells effectively killed AML across two stimulations. CD4/CD8 pre-selected ENG-T cells again had increased expansion when challenged with target cells when compared to matched unselected cells (Online Supplementary Figure S9A). ENG-T cells co-cultured with autologous AML were cytotoxic to CD33+ blasts (Online Supplementary Figure S9B, C). CD123xCD3 was detectable in the media of ENG-T cells co-cultured with autologous AML (Online Supplementary Figure S9D).
Figure 5.Cytokine imprinting of unselected engager T cells stunts survival during chronic stimulation. (A) T-cell subset composition (using CD4, CD8, CCR7, and CD45A as markers) was evaluated by flow cytometry during manufacture (day 0 and 7) and after serial stimulation (day 17). The DirichletReg R package was used to determine group differences. (B) Exhaustion associated marker (PD-1, LAG-3, and TIM-3) expression was measured by flow cytometry before and after serial stimulation. Euler diagrams of average individual and overlapping marker expression were created using the eulerr R package. (C) Cytokines were detected and quantified in the supernatant of engager T (ENG-T) cells during manufacture on day 1 (D1) and day 2 (D2) after activation and on day 17 (D17) after serial stimulation using a Luminex multiplex assay. > indicates at least one sample above the detection range. Statistical comparisons were made using two-way ANOVA (donor and selection) for each day. Samples with values above the detection range were not assessed statistically. *P<0.05, **P≤ 0.01. For all plots, No sel: no selection; CD4/8: CD4 and CD8-selection. N=3 independent T-cell donors.
Figure 6.Transcriptional analysis highlights phenotypic differences in unselected versus pre-selected engager T-cell products. On day 7 of manufacture, 1e6 unselected or should be CD4/CD8-selected engager T (ENG-T) cells tagged with NLS-mCherry were pelleted, RNA extracted, and bulk RNA sequenced. (A) Clustering of unselected and CD4/CD8-selected ENG-T derived from 3 unique T-cell donors was performed using the log2(F-PKM+1) with expression normalized to Z-score. Two main clusters of genes were identified and further interrogated to identify genes of biological relevance. Expression level is coded from high (red) to low (green). (B) PCA analysis of unselected and CD4/CD8-selected ENG-T cells. (C) Signficant differences in gene expression between CD4/CD8 pre-selected versus unselected ENG-T cells with up-regulated (red) and down-regulated (green) genes annotated (adjusted P value <0.05, |log2 fold change| > 1). (D) Genes identified in differentially expressed clusters correlated to biological pathways identified with Enrichr.
Discussion
We began this study to develop the clinical manufacturing standard for an ENG-T cell product and to elucidate the biological effects of pre-selection. While we did not observe differences in T-cell activation or antigen-specific cytotoxicity, and only minor differences in the subset composition of ENG-T cells manufactured from unselected, CD4, CD8, or CD4/CD8 pre-selected starting material in short-term assays. Mice with AML xenografts treated with CD4 or CD4/CD8 pre-selected ENG-T cells had improved survival. CD4+ ENG-T-cell support was required for optimal anti-tumor efficacy, as has been demonstrated using CAR T cells.10 Overall improved survival of mice treated with CD4/ CD8 pre-selected as compared to unselected ENG-T cells could not be readily explained; while unselected ENG-T cells appeared to have a higher percentage of naïve and central memory subsets which have been associated with greater expansion, persistence, and anti-tumor efficacy of engineered T cells in the clinic,44,45 CD4/CD8 pre-selected ENG-T cells had superior tumor control. Our identified optimal ENG-T-cell product for use as therapy for murine AML xenografts would be one manufactured from selected CD4+ starting material. However, we recognize that exclusive CD4+ selection may result in blast contamination, the seriousness of which was highlighted by a prior study that identified transduction of a single leukemic clone during CAR T-cell manufacturing with conferred resistance that ultimately led to disease relapse.48 Our upcoming clinical trial testing CD123-targeting ENG-T cells includes release criteria and intensive clinical monitoring to evaluate for infusion and emergence of transduced non-T cells. In addition, we acknowledge the immense body of data that clearly identifies the need for CD8+ cells as anti-tumor effectors,49,50 supported by our extended in vitro study of sustained anti-tumor activity. We are also cognizant of the inherent physiological and environmental differences when using immunodeficient mice that limit the generalization of data obtained exclusively using animal models.
Figure 7.Patient-derived CD4/CD8-selected engager T cells have decreased CD3-negative cell contamination. Engager T (ENG-T) cells were produced from banked peripheral blood samples from 3 patients treated at the Johns Hopkins Hospital. (A) T cells from patients 5800, 6034, and 6675 were activated on day 0 either without or after CD4/CD8-selection. CD3+, CD4+, CD8+, and disease populations were detected using flow cytometry. (B) Unselected and selected cells were transduced with an NLS-mCherry tagged ENG vector and expression of mCherry was detected on day 18 post activation using flow cytometry. (C) CD3-negative cell and acute myeloid leukemia (AML) contamination was evaluated on day 18 post activation using flow cytometry. (D) Expansion of unselected and selected products was evaluated by manual counting. (E) Production of CD123xCD3 was confirmed in the expansion media of transduced cell products by ELISA. (F) The presence of IL-1β, IL-6, and CXCL10 were detected in the T-cell expansion media on the day following activation. Product from patient 6675 was not evaluated due to high disease contamination. No sel: no selection; CD4/8: CD4 and CD8-selected.
Our in vivo study illuminated a puzzling difference between unselected and CD4/CD8 pre-selected ENG-T cells. Despite near apparent identical T-cell characteristics at the time of treatment, CD4/8 pre-selected ENG-T cells had improved anti-tumor activity. Further analyses revealed greater expansion and subsequent prolonged persistence of CD4/ CD8-selected ENG-T cells when challenged by chronic stimulation in vitro. We observe increased T-cell numbers to be biologically relevant with alignment to the durability of anti-tumor activity in vivo.
Detailed testing of the ENG-T manufacturing environment highlighted differences dependent on pre-selection of T cells. We detected higher levels of mediators that influence T-cell differentiation, recruitment, and anti-cancer potential: CCL2, CCL3, CXCL10, IL-1α, IL-1β, IL-6, IL-1RA, and IL-6Rα.51-66 Given that many of the analytes that were detected at increased levels in the media of unselected cells are known to be secreted by myeloid cells, we conclude that these non-T cells imprint a dysfunctional phenotype on the ENG-T product. Although T cells are still able to effectively expand with myeloid cell contamination,32,33 any myeloid presence is potentially detrimental if sufficient immunomodulatory factor secretion occurs. Though less likely, we recognize that unselected ENG-T cells may have also been influenced by γδ T cells as these cells do not bind to anti-CD4 or anti-CD8 microbeads.31
Overall, transcriptional analysis revealed phenotypic differences between ENG-T manufactured from whole PBMC or CD4+/CD8+ starting material. Unselected cells displayed higher levels of transcripts associated with inflammation and proliferation in the absence of AML targets. For example, ITGAM, FUT7, TRPC3, CD80, and CD40LG have all been detected in T cells following activation67-72 and these were all up-regulated in unselected ENG-T cells. Interestingly, upregulation of RGS16 was also detected, a gene that has been linked to anti-tumor CD8+ T-cell exhaustion.73 Generally higher, unspecific basal activation may explain why unselected ENG-T cells were less effective over the long-term in our serial stimulation assays and in vivo AML xenograft study. Reduced immunomodulatory cytokine exposure during manufacturing is associated with transcriptional expression that may prepare CD4/CD8 pre-selected ENG-T cells for the metabolic demands of expansion and differentiation. CD4/CD8 pre-selected ENG-T cells up-regulated transcripts associated with ionic transport and homeostasis, including calcium (RYR1, NOL3, CACNA1I, JPH2, PLCH2, CACNA1F) and sodium (FXYD7, FGF11). Important biosynthetic metabolic pathways were up-regulated in pre-selected ENG-T cells. For example, the oxidation and synthesis of fatty acids is required for T-cell differentiation and memory,74 and genes involved in this process (GSTM2, EPHX1, DPEP2) were up-regulated. Important regulators of TCR signaling and T-cell cytotoxicity were also up-regulated in CD4/CD8 pre-selected ENG-T cells. PIK3IP1 negatively regulates TCR signaling by inhibition of PI3K,75 with higher expression likely preventing acquisition of an overactive phenotype. EBF4 positively regulates genes involved in T-cell cytotoxicity, including granzymes and perforin, with transcription repression after T-cell stimulation.76 Decreased EBF4 transcript levels in unselected ENG-T cells is further evidence of unproductive, non-specific activation during manufacturing. Taken together with the pro-inflammatory factors detected in the manufacturing environment, unselected T cells are conditioned to be more highly activated before target exposure and are likely to exhaust sooner than CD4/ CD8-selected ENG-T cells.
We produced ENG-T cells from available primary AML patient peripheral blood and bone marrow biospecimens. CD4/CD8 pre-selection led to higher sustained cell numbers during serial stimulation. Importantly, two products failed to expand or survive ex vivo due to high leukemic contamination, readily detectable via flow cytometric analysis. Of products that did expand, both selected and unselected cells were engineered and secreted CD123xCD3 ENG protein. As anticipated, patient-derived ENG-T cells were less active and expanded less well than healthy donor-derived ENG-T cells overall, likely because of pre-existing AML-directed T-cell suppression by malignant blasts.
In summary, we found that positive selection of CD4+/CD8+ cell populations prior to manufacture produces superior ENG-T cells. Mechanistically, unselected T cells are phenotypically imprinted by immunosuppressive cells early in ex vivo manufacture, altering their transcriptional profile and underpinning long-term effector cell behavior. The manufacturing environment of T-cell products is highly influential and curation via selection of desired cell populations can ensure the long-term health of T cells used as immunotherapy for devastating diseases.
Footnotes
- Received March 31, 2025
- Accepted August 29, 2025
Correspondence
Disclosures
CLB has been awarded and has pending patent applications describing the use of engineered T and NK cells as therapeutics. CLB has received research support from Merck, Sharp, and Dohme Inc., Bristol-Myers Squibb, and Kiadis, Pharma. NJH has pending patent applications describing the use of engineered NK cells as therapeutics. All the other authors have no conflicts of interest to disclose.
Contributions
NJH is responsible for study concept, formal analysis, the investigation, methodology, and visualization, and writing the original draft. AF, IC, SCV, RR and JC are responsible for the investigation. AG, WN and VV are responsible for resources. HWS is responsible for study concept. RV performed the formal analysis. CLB is responsible for study concept, the formal analysis, funding acquisition, project administration, methodology, and supervised the study. All authors wrote, reviewed and edited the paper.
Funding
This research was funded in part by NCI Contract number HHSN26120150003I/HHSN26100077, and an ALSF Million Mile Award (to CLB). NJH and JC are PhD candidates at Johns Hopkins University. This work is submitted in partial fulfillment of the requirement for the PhD.
Acknowledgments
We thank Stephen Gottschalk, St. Jude Children’s Research Hospital, for advice and review of the data presented in this manuscript and Ada Tam from the SKCCC High Parameter Flow Core for assistance with select flow cytometry experiments. We also thank Worod Allak and Tricia Nilles from the Bloomberg Flow Cytometry and Immunology Core for technical assistance with our Luminex assay.
References
- Cappell KM, Kochenderfer JN. Long-term outcomes following CAR T cell therapy: what we know so far. Nat Rev Clin Oncol. 2023; 20(6):359-371. Google Scholar
- Shah NN, Lee DW, Yates B. Long-term follow-up of CD19-CAR T-cell therapy in children and young adults with B-ALL. J Clin Oncol. 2021; 39(15):1650-1659. Google Scholar
- Zinzi A, Gaio M, Liguori V. Late relapse after CAR-T cell therapy for adult patients with hematologic malignancies: a definite evidence from systematic review and meta-analysis on individual data. Pharmacol Res. 2023; 190:106742. Google Scholar
- Ceppi F, Wilson AL, Annesley C. Modified manufacturing process modulates CD19 CAR T-cell engraftment fitness and leukemia-free survival in pediatric and young adult subjects. Cancer Immunol Res. 2022; 10(7):856-870. Google Scholar
- Shah NN, Highfill SL, Shalabi H. CD4/CD8 T-cell selection affects chimeric antigen receptor (CAR) T-cell potency and toxicity: updated results from a phase I anti-CD22 CAR T-cell trial. J Clin Oncol. 2020; 38(17):1938-1950. Google Scholar
- Hill LC, Rouce RH, Wu MJ. Antitumor efficacy and safety of unedited autologous CD5.CAR T cells in relapsed/refractory mature T-cell lymphomas. Blood. 2024; 143(13):1231-1241. Google Scholar
- Ramos CA, Grover NS, Beaven AW. Anti-CD30 CAR-T cell therapy in relapsed and refractory Hodgkin lymphoma. J Clin Oncol. 2020; 38(32):3794-3804. Google Scholar
- Ramos CA, Rouce R, Robertson CS. In vivo fate and activity of second- versus third-generation CD19-specific CAR-T cells in B cell non-Hodgkin’s lymphomas. Mol Ther. 2018; 26(12):2727-2737. Google Scholar
- Hollyman D, Stefanski J, Przybylowski M. Manufacturing validation of biologically functional T cells targeted to CD19 antigen for autologous adoptive cell therapy. J Immunother. 2009; 32(2):169-180. Google Scholar
- Sommermeyer D, Hudecek M, Kosasih PL. Chimeric antigen receptor-modified T cells derived from defined CD8+ and CD4+ subsets confer superior antitumor reactivity in vivo. Leukemia. 2016; 30(2):492-500. Google Scholar
- Cohen AD, Garfall AL, Stadtmauer EA. B cell maturation antigen-specific CAR T cells are clinically active in multiple myeloma. J Clin Invest. 2019; 129(6):2210-2221. Google Scholar
- Turtle CJ, Hanafi LA, Berger C. CD19 CAR-T cells of defined CD4+:CD8+ composition in adult B cell ALL patients. J Clin Invest. 2016; 126(6):2123-2138. Google Scholar
- Mian A, Hill BT. Brexucabtagene autoleucel for the treatment of relapsed/refractory mantle cell lymphoma. Expert Opin Biol Ther. 2021; 21(4):435-441. Google Scholar
- Riddell SR, Sommermeyer D, Berger C. Adoptive therapy with chimeric antigen receptor-modified T cells of defined subset composition. Cancer J. 2014; 20(2):141-144. Google Scholar
- Song HW, Somerville RP, Stroncek DF, Highfill SL. Scaling up and scaling out: advances and challenges in manufacturing engineered T cell therapies. Int Rev Immunol. 2022; 41(6):638-648. Google Scholar
- Singh N, Frey NV, Engels B. Antigen-independent activation enhances the efficacy of 4-1BB-costimulated CD22 CAR T cells. Nat Med. 2021; 27(5):842-850. Google Scholar
- Bagley SJ, Logun M, Fraietta JA. Intrathecal bivalent CAR T cells targeting EGFR and IL13Ralpha2 in recurrent glioblastoma: phase 1 trial interim results. Nat Med. 2024; 30(5):1320-1329. Google Scholar
- Maude SL, Frey N, Shaw PA. Chimeric antigen receptor T cells for sustained remissions in leukemia. N Engl J Med. 2014; 371(16):1507-1517. Google Scholar
- Narayan V, Barber-Rotenberg JS, Jung IY. PSMA-targeting TGFbeta-insensitive armored CAR T cells in metastatic castration-resistant prostate cancer: a phase 1 trial. Nat Med. 2022; 28(4):724-734. Google Scholar
- U.S. Food and Drug Administration. KYMRIAH: Package Insert and Medication Guide - KYMRIAH. 2025. Publisher Full TextGoogle Scholar
- U.S. Food and Drug Administration. YESCARTA: Package Insert and Medication Guide - YESCARTA. Updated 06/30/2025. 2025. Publisher Full TextGoogle Scholar
- U.S. Food and Drug Administration. TECARTUS: Package Insert and Medication Guide - TECARTUS. Updated 06/30/2025. 2025. Publisher Full TextGoogle Scholar
- U.S. Food and Drug Administration. ABECMA (idecabtagene vicleucel): Package Insert and Medication Guide - ABECMA. Updated 06/27/2025. 2025. Publisher Full TextGoogle Scholar
- Friedman KM, Garrett TE, Evans JW. Effective targeting of multiple B-cell maturation antigen-expressing hematological malignances by anti-B-cell maturation antigen chimeric antigen receptor T cells. Hum Gene Ther. 2018; 29(5):585-601. Google Scholar
- U.S. Food and Drug Administration. BREYANZI: Package Insert and Medication Guide - BREYANZI. Updated 07/31/2025. 2025. Publisher Full TextGoogle Scholar
- Teoh J, Brown LF. Developing lisocabtagene maraleucel chimeric antigen receptor T-cell manufacturing for improved process, product quality and consistency across CD19(+) hematologic indications. Cytotherapy. 2022; 24(9):962-973. Google Scholar
- U.S. Food and Drug Administration. CARVYKTI: Package Insert and Medication Guide - CARVYKTI. Updated 06/26/2025. 2025. Publisher Full TextGoogle Scholar
- Xu J, Chen LJ, Yang SS. Exploratory trial of a biepitopic CAR T-targeting B cell maturation antigen in relapsed/refractory multiple myeloma. Proc Natl Acad Sci U S A. 2019; 116(19):9543-9551. Google Scholar
- U.S. Food and Drug Administration. TECELRA: Package Insert - TECELRA. Updated 08/23/2024. 2025. Publisher Full TextGoogle Scholar
- D’Angelo SP, Araujo DM, Abdul Razak AR. Afamitresgene autoleucel for advanced synovial sarcoma and myxoid round cell liposarcoma (SPEARHEAD-1): an international, open-label, phase 2 trial. Lancet. 2024; 403(10435):1460-1471. Google Scholar
- Song HW, Benzaoui M, Dwivedi A. Manufacture of CD22 CAR T cells following positive versus negative selection results in distinct cytokine secretion profiles and gammadelta T cell output. Mol Ther Methods Clin Dev. 2024; 32(1):101171. Google Scholar
- Stroncek DF, Ren J, Lee DW. Myeloid cells in peripheral blood mononuclear cell concentrates inhibit the expansion of chimeric antigen receptor T cells. Cytotherapy. 2016; 18(7):893-901. Google Scholar
- Wang X, Borquez-Ojeda O, Stefanski J. Depletion of high-content CD14(+) cells from apheresis products is critical for successful transduction and expansion of CAR T cells during large-scale cGMP manufacturing. Mol Ther Methods Clin Dev. 2021; 22:377-387. Google Scholar
- Kenderian SS, June CH, Gill S. Generating and expanding autologous chimeric antigen receptor T cells from patients with acute myeloid leukemia. Methods Mol Biol. 2017; 1633:267-276. Google Scholar
- Bonifant CL, Szoor A, Torres D. CD123-engager T cells as a novel immunotherapeutic for acute myeloid leukemia. Mol Ther. 2016; 24(9):1615-1626. Google Scholar
- Zolov SN, Rietberg SP, Bonifant CL. Programmed cell death protein 1 activation preferentially inhibits CD28.CAR-T cells. Cytotherapy. 2018; 20(10):1259-1266. Google Scholar
- Mu-Mosley H, Ostermann L, Muftuoglu M. Transgenic expression of IL15 retains CD123-redirected T cells in a less differentiated state resulting in improved anti-AML activity in autologous AML PDX models. Front Immunol. 2022; 13:880108. Google Scholar
- Vaidya A, Doherty E, Wu X. Improving the anti-acute myeloid leukemia activity of CD123-specific engager T cells by MyD88 and CD40 costimulation. Haematologica. 2023; 108(4):1039-1052. Google Scholar
- Miwa H, Mizutani M, Mahmud N. Biphasic expression of CD4 in acute myelocytic leukemia (AML) cells: AML of monocyte origin and hematopoietic precursor cell origin. Leukemia. 1998; 12(1):44-51. Google Scholar
- Vorri SC, Holl NJ, Leeming M. Activation of cell intrinsic signaling in CAR-T cells via a chimeric IL7R domain. Cancer Res Commun. 2024; 4(9):2359-2373. Google Scholar
- Maier MJ. DirichletReg: Dirichlet Regression. R package version 0.7-1. 2021. Google Scholar
- Maier MJ. DirichletReg: Dirichlet Regression for Compositional Data in R. Research Report Series: WU Vienna University of Economics and Business. 2014. Google Scholar
- Larsson J, Godfrey AJR, Gustafsson P, Eberly DH, Huber E, Privé F. eulerr: Area-Proportional Euler and Venn Diagrams with Ellipses. R package version 7.0.2. 2024. Google Scholar
- Singh N, Perazzelli J, Grupp SA, Barrett DM. Early memory phenotypes drive T cell proliferation in patients with pediatric malignancies. Sci Transl Med. 2016; 8(320):320. Google Scholar
- Xu Y, Zhang M, Ramos CA. Closely related T-memory stem cells correlate with in vivo expansion of CAR.CD19-T cells and are preserved by IL-7 and IL-15. Blood. 2014; 123(24):3750-3759. Google Scholar
- Kuleshov MV, Jones MR, Rouillard AD. Enrichr: a comprehensive gene set enrichment analysis web server 2016 update. Nucleic Acids Res. 2016; 44(W1):W90-97. Google Scholar
- Chen EY, Tan CM Kou Y. Enrichr: interactive and collaborative HTML5 gene list enrichment analysis tool. BMC Bioinformatics. 2013; 14:128. Google Scholar
- Ruella M, Xu J, Barrett DM. Induction of resistance to chimeric antigen receptor T cell therapy by transduction of a single leukemic B cell. Nat Med. 2018; 24(10):1499-1503. Google Scholar
- Galli E, Bellesi S, Pansini I. The CD4/CD8 ratio of infused CD19-CAR-T is a prognostic factor for efficacy and toxicity. Br J Haematol. 2023; 203(4):564-570. Google Scholar
- Raskov H, Orhan A, Christensen JP, Gogenur I. Cytotoxic CD8(+) T cells in cancer and cancer immunotherapy. Br J Cancer. 2021; 124(2):359-367. Google Scholar
- Liu M, Guo S, Stiles JK. The emerging role of CXCL10 in cancer (Review). Oncol Lett. 2011; 2(4):583-589. Google Scholar
- Karin N. CXCR3 ligands in cancer and autoimmunity, chemoattraction of effector T cells, and beyond. Front Immunol. 2020; 11:976. Google Scholar
- Schaller TH, Batich KA, Suryadevara CM, Desai R, Sampson JH. Chemokines as adjuvants for immunotherapy: implications for immune activation with CCL3. Expert Rev Clin Immunol. 2017; 13(11):1049-1060. Google Scholar
- Castellino F, Huang AY, Altan-Bonnet G, Stoll S, Scheinecker C, Germain RN. Chemokines enhance immunity by guiding naive CD8+ T cells to sites of CD4+ T cell-dendritic cell interaction. Nature. 2006; 440(7086):890-895. Google Scholar
- Trifilo MJ, Bergmann CC, Kuziel WA, Lane TE. CC chemokine ligand 3 (CCL3) regulates CD8(+)-T-cell effector function and migration following viral infection. J Virol. 2003; 77(7):4004-4014. Google Scholar
- Kang TG, Park HJ, Moon J, Lee JH, Ha SJ. Enriching CCL3 in the tumor microenvironment facilitates T cell responses and improves the efficacy of anti-PD-1 therapy. Immune Netw. 2021; 21(3)Google Scholar
- Hao Q, Vadgama JV, Wang P. CCL2/CCR2 signaling in cancer pathogenesis. Cell Commun Signal. 2020; 18(1):82. Google Scholar
- Tu MM, Abdel-Hafiz HA, Jones RT. Inhibition of the CCL2 receptor, CCR2, enhances tumor response to immune checkpoint therapy. Commun Biol. 2020; 3(1):720. Google Scholar
- Zhang J, Patel L, Pienta KJ. Targeting chemokine (C-C motif) ligand 2 (CCL2) as an example of translation of cancer molecular biology to the clinic. Prog Mol Biol Transl Sci. 2010; 95:31-53. Google Scholar
- Cavalli G, Colafrancesco S, Emmi G. Interleukin 1alpha: a comprehensive review on the role of IL-1alpha in the pathogenesis and treatment of autoimmune and inflammatory diseases. Autoimmun Rev. 2021; 20(3):102763. Google Scholar
- Van Den Eeckhout B, Tavernier J, Gerlo S. Interleukin-1 as innate mediator of T cell immunity. Front Immunol. 2020; 11:621931. Google Scholar
- Kiss M, Vande Walle L, Saavedra PHV. IL1beta promotes immune suppression in the tumor microenvironment independent of the inflammasome and gasdermin D. Cancer Immunol Res. 2021; 9(3):309-323. Google Scholar
- Dienz O, Rincon M. The effects of IL-6 on CD4 T cell responses. Clin Immunol. 2009; 130(1):27-33. Google Scholar
- Raphael I, Nalawade S, Eagar TN, Forsthuber TG. T cell subsets and their signature cytokines in autoimmune and inflammatory diseases. Cytokine. 2015; 74(1):5-17. Google Scholar
- Arend WP, Malyak M, Guthridge CJ, Gabay C. Interleukin-1 receptor antagonist: role in biology. Annu Rev Immunol. 1998; 16:27-55. Google Scholar
- Gupta M, Stenson M, O’Byrne M. Comprehensive serum cytokine analysis identifies IL-1RA and soluble IL-2Ralpha as predictors of event-free survival in T-cell lymphoma. Ann Oncol. 2016; 27(1):165-172. Google Scholar
- Christensen JE, Andreasen SO, Christensen JP, Thomsen AR. CD11b expression as a marker to distinguish between recently activated effector CD8(+) T cells and memory cells. Int Immunol. 2001; 13(4):593-600. Google Scholar
- Wagers AJ, Waters CM, Stoolman LM, Kansas GS. Interleukin 12 and interleukin 4 control T cell adhesion to endothelial selectins through opposite effects on alpha1, 3-fucosyltransferase VII gene expression. J Exp Med. 1998; 188(12):2225-2231. Google Scholar
- Philipp S, Strauss B, Hirnet D. TRPC3 mediates T-cell receptor-dependent calcium entry in human T-lymphocytes. J Biol Chem. 2003; 278(29):26629-26638. Google Scholar
- Soskic B, Jeffery LE, Kennedy A. CD80 on human T cells is associated with FoxP3 expression and supports Treg homeostasis. Front Immunol. 2020; 11:577655. Google Scholar
- Rollins MR, Gibbons Johnson RM. CD80 expressed by CD8(+) T cells contributes to PD-L1-induced apoptosis of activated CD8(+) T cells. J Immunol Res. 2017; 2017:7659462. Google Scholar
- Daoussis D, Andonopoulos AP, Liossis SN. Targeting CD40L: a promising therapeutic approach. Clin Diagn Lab Immunol. 2004; 11(4):635-641. Google Scholar
- Weisshaar N, Wu J, Ming Y. Rgs16 promotes antitumor CD8(+) T cell exhaustion. Sci Immunol. 2022; 7(71):eabh1873. Google Scholar
- Lochner M, Berod L, Sparwasser T. Fatty acid metabolism in the regulation of T cell function. Trends Immunol. 2015; 36(2):81-91. Google Scholar
- Uche UU, Piccirillo AR, Kataoka S, Grebinoski SJ, D’Cruz LM, Kane LP. PIK3IP1/TrIP restricts activation of T cells through inhibition of PI3K/Akt. J Exp Med. 2018; 215(12):3165-3179. Google Scholar
- Kubo S, Kataria R, Yao Y. Early B cell factor 4 modulates FAS-mediated apoptosis and promotes cytotoxic function in human immune cells. Proc Natl Acad Sci U S A. 2022; 119(33):e2208522119. Google Scholar
Data Supplements
Figures & Tables
Article Information

This work is licensed under a Creative Commons Attribution-NonCommercial 4.0 International License.