B-cell acute lymphoblastic leukemia (B-ALL), the most common childhood leukemia, has achieved overall survival (OS) exceeding 90%, driven by advances in supportive care, risk stratification, central nervous system (CNS) prophylaxis, targeted therapies, immunotherapy, and intensified chemotherapy, including asparaginase. However, asparaginase (ASP) therapy is often accompanied by hypersensitivity reactions (HSR) (7.7-27.3%),1-3 leading to treatment disruptions. While desensitization or switching to Erwinia-derived ASP is an option,4 recent shortages and desensitization failures pose challenges. Notably, incomplete ASP therapy due to toxicity is linked to poorer outcomes in pediatric ALL.5
CD19 is widely expressed on B cells and plasmablasts. CD19-targeted CAR T-cell therapy (CAR T-19) is emerging as a promising treatment for autoimmune diseases, demonstrating efficacy in eliminating autoantibodies.6 Blinatumomab, a bispecific T-cell engager (BiTE) that targets CD19, is widely used in pediatric leukemia and has significantly improved survival rates.7, 8 Beyond its role in leukemia treatment, we hypothesized that blinatumomab might eliminate antibody-producing B lymphocytes, thereby allowing patients with ASP hypersensitivity to tolerate subsequent ASP therapy or restore enzymatic activity.
We conducted a retrospective cohort study at Shenzhen Children’s Hospital between June 1, 2024, and February 28, 2025. This study was performed in compliance with relevant laws and institutional guidelines and was approved by the Ethics Committee of Shenzhen Children’s Hospital (approval number: 202108503). All patients provided informed consent. The median age at diagnosis was 6.1 years, and six of eight patients (75%) were male. Patients were stratified into the following risk groups: low risk (LR) in 62.5% (5/8) and intermediate risk (IR) in 37.5% (3/8). All patients were in the cohort of Chinese Children’s Cancer Group (CCCG)-ALL-2020 trial (www.chictr.org.cn Identifier: ChiCTR2000035264) and all patients were treated according to the CCCG-ALL-2020 protocol, receiving pegylated ASP (PEG-ASP, Jiangsu Hengrui, China) at a dose of 2,000 U/m² on days 6 and 26 of induction. Serum ASP activity (SAA) was monitored on days 7, 14, and 21 post-injection using a kit-based colorimetric method at Kindstar Global (Online Supplementary Figure S1). Among the eight patients who experienced HSR after the first dose of PEG-ASP, two developed clinical allergy, while six exhibited silent inactivation. The clinical characteristics of the patients are summarized in Table 1.
In cases of clinical hypersensitivity or silent inactivation after the first dose, the second dose was replaced with six doses of Erwinia (20,000 U/m², twice a week, sustained for 3 weeks) (Guangzhou Baiyunshan Mingxing, China). To mitigate the impact of PEG-ASP hypersensitivity, blinatumomab was incorporated following the VDLP and CAM regimens (Online Supplementary Figure S1). After completing induction and CAM chemotherapy, all patients received one cycle of blinatumomab (28 days, 15 ug/m2/day), except for patient 5, who received 14 days due to financial constraints. The consolidation phase included four courses of high-dose methotrexate (LR: 3 g/m², IR: 5 g/m²). During the IR interim chemotherapy and LR re-induction phase 1, PEG-ASP (2,000 U/m²) was re-administered, with ASP activity monitored on days 7, 14, and 21 to assess enzyme activity and ensure adequate asparagine depletion (Online Supplementary Figure S1).
Post-blinatumomab treatment, a significant restoration of ASP activity was observed in six of eight patients (75%). Patients P1-P6 demonstrated marked recovery of ASP activity, classified as the ASP activity restored (AAR) cohort, whereas patients P7 and P8 exhibited no recovery, constituting the ASP activity non-restored (AANR) group (Figure 1A). This dichotomous response highlights potential heterogeneity in ASP reactivation dynamics during blinatumomab therapy.
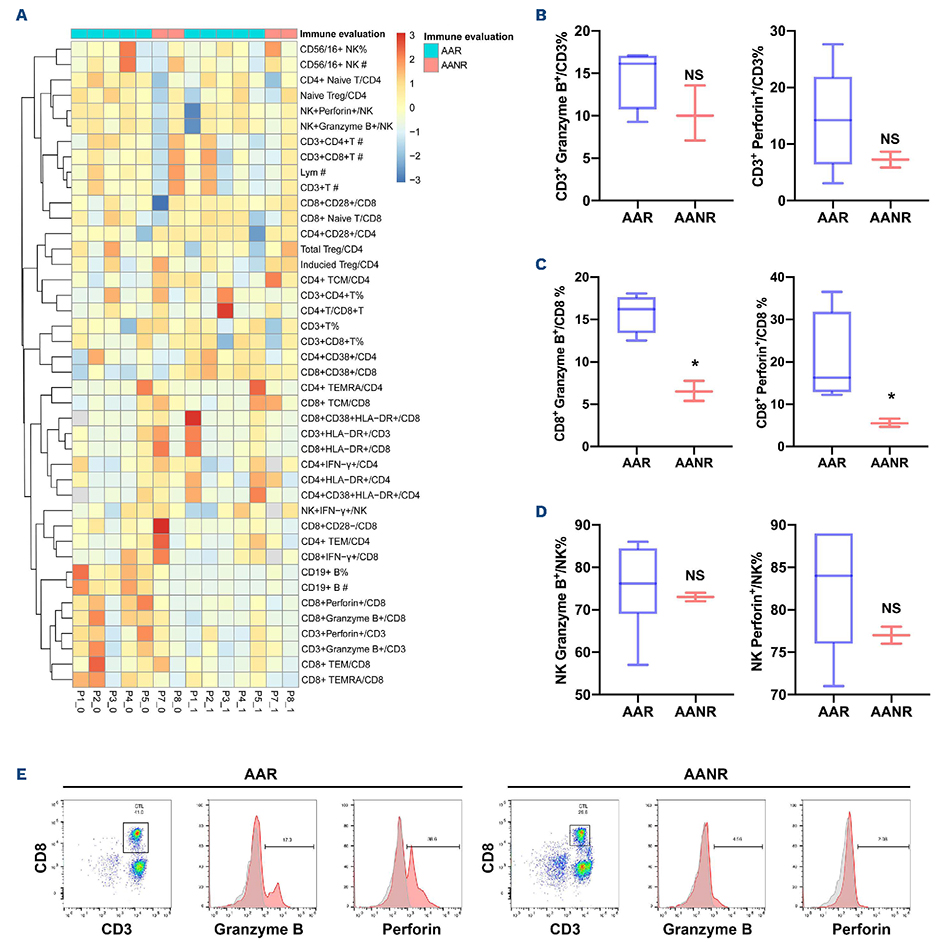
To further investigate the mechanisms underlying blinatumomab’s ability to restore PEG-ASP activity, we conducted assays to evaluate the levels of anti-PEG, anti-ASP, anti-PEG-ASP antibodies (except for P6) (Figure 1B-D). We also evaluated the differential reduction in antibody levels post-blinatumomab treatment, expressed as a percentage of baseline (pre-treatment) values (Figure 1E). The AAR cohort exhibited a significantly greater decline in antibody titers compared to the AANR group (P<0.05), suggesting an inverse relationship between antibody suppression and ASP activity restoration (Figure 1B-E), consistent with the established link between antibody positivity and reduced ASP activity.9 This association implies that blinatumomab-mediated modulation of humoral immunity may contribute to enzymatic reactivation, potentially influencing therapeutic outcomes in pediatric B-ALL. Considering memory B cells and plasma cells critically contribute to ASP-induced hypersensitivity by driving the production of neutralizing antibodies and sustaining immune-mediated allergic response, we analyzed the immune characteristics of B cells both in bone marrow and peripheral blood (except for P6). Bone marrow immunophenotypic profiling at initial diagnosis of B-ALL revealed substantial inter-individual heterogeneity within both AAR and AANR cohorts. Meanwhile, comparative analysis of peripheral blood lymphocyte subsets at the beginning of B-ALL diagnosis showed no statistically significant differences in overall distribution between AAR and AANR groups. However, a trend toward elevated B-cell proportions and absolute counts was observed in the AANR cohort (Online Supplementary Figure S2), suggesting a potential association between baseline B-cell enrichment and impaired rescue of ASP activity.
Table 1.Clinical characteristics of B-cell acute lymphoblastic leukemia patients with pegylated asparaginase (PEG-ASP) hypersensitivity.
Figure 1.Impact of blinatumomab on asparaginase activity and antibody levels in pediatric B-cell acute lymphoblastic leukemia patients. (A) Longitudinal assessment of asparaginase (ASP) activity in peripheral blood samples quantified by colorimetric method. Dashed line indicates the recommended level of ASP reflecting effective depletion of ASP (≥100 IU/L). (B-D) ASP-specific antibody titers (before and after blinatumomab [Blina]) measured by enzyme-linked immunosorbent assay (ELISA). (E) Percentage reduction in ASP-specific antibody titers (relative to pre-treatment baseline) measured by ELISA. Data represent mean ± standard deviation; chromatographic ASP activity measurements were performed using a modified YSI biochemical system with enzymatic hydrolysis quantification, while anti-ASP immunoglobulin (Ig)G antibodies were detected via ELISA using recombinant ASP antigen-coated plates. Not significant (NS) P>0.05; *P<0.05. AAR: ASP activity-restored group; AANR: ASP activity-non-restored cohort; P: patient; D: day.
Figure 2.Immune assessment of patients after blinatumomab administration. Heatmap representing the immune evaluation of B-cell acute lymphoblastic leukemia (B-ALL) patients before (day 0) and after (day 14) blinatumomab treatment, stratified into the asparaginase activity-restored cohort (AAR) and the asparaginase activity-non-restored cohort (AANR) (A). Immune cell subsets and markers were analyzed using multiparametric flow cytometry. The heatmap displays the log2 fold change of various immune parameters, with hierarchical clustering performed to group similar immune profiles. The color scale indicates the magnitude of change, with red representing up-regulation and blue representing down-regulation. The immune evaluation includes the percentage and absolute number of CD56+16+ natural killer (NK) cells, CD4+ naive T cells, CD8+ T cells, and other relevant immune markers. The heatmap provides a comprehensive overview of the immune landscape in B-ALL patients in response to blinatumomab treatment. (B-D) Boxplots showing the expression of granzyme B and perforin in different lymphocyte subsets in B-ALL patients after blinatumomab treatment, stratified into the AAR cohort (N=5) and AANR cohort (N=2). The boxplots display the median, interquartile range, and range of values. Statistical significance was determined using appropriate tests, with P<0.05 considered significant. (E) Representative flow cytometry histogram depicting granzyme B and perforin expression in CD8+ T cells. Not significant (NS) P>0.05; *P<0.05.
In addition, we conducted immunological evaluations of patients before and after the administration of blinatumomab (except for P6) by flow cytometry. Specific immunological assessments were performed as described previously.10 The heatmap illustrates the immune evaluation of B-ALL patients before (day 0) and after (day 14) blinatumomab treatment, stratified into AAR cohort and AANR cohort (Figure 2A). Hierarchical clustering revealed distinct immune profiles between the two groups. In the AAR cohort there was a notable increase in the percentage and absolute number of CD56+CD16+ natural killer (NK) cells, as well as in the CD4+ naive T-cell/CD4 ratio. Additionally, in the CD8+ T-cell subset, there was a significant difference in granzyme B+ (AAR: median 15%; poor: median 5%; P<0.05) and perforin+ (good: median 30%; poor: median 5%; P<0.05) expression between the two groups (Figure 2B-E). These data mechanistically link ASP activity restoration with multi-lineage immune potentiation, highlighting CD8+ T cell cytotoxic effector differentiation as hallmarks of therapeutic efficacy. Consistent with our study, previous research has reported that early activation markers, such as CD69, IL2RA, and TNFRSF18 are up-regulated within hours of treatment, with effector memory T (TEM) cells exhibiting heightened granzyme B expression and cytotoxic activity within 16~48 hours.11,12 This mechanism underscores the critical role of blinatumomab in restoring ASP activity by redirecting CD8+ T-cell-mediated cytotoxicity against CD19+ B cells, thereby mitigating B-cell-driven immune responses. These findings underscore the potential of blinatumomab as a novel selection by targeting the underlying immune mechanisms that drive hypersensitivity. Furthermore, our study emphasizes the importance of biomarker-driven strategies to identify patients who are most likely to benefit from blinatumomab therapy in the context of ASP hypersensitivity. These findings raise important clinical considerations. Current strategies for managing PEG-ASP hypersensitivity,4,1 3 including desensitization and Erwinia substitution, face limitations such as variable success rates, frequent dosing requirements, and drug shortages. However, in our study, two patients who experienced clinical hypersensitivity to PEG-ASP showed no signs of allergic reactions upon re-challenge after blinatumomab treatment. Notably, ASP activity was restored in four of six patients (66.7%) with PEG-ASP silent inactivation. These findings suggest that blinatumomab is highly effective in managing PEG-ASP hypersensitivity and demonstrates remarkable efficacy, particularly in cases of silent inactivation, for which no highly effective treatments currently exist other than switching to Erwinia. In a small-scale study conducted by Chen et al., rituximab (anti-CD20) and bortezomib (anti-CD138+ plasma cells) were able to successfully clear anti-ASP antibodies and restore ASP activity.14 This indirectly suggests that in our study, patients who did not regain ASP activity, despite a slight decrease in antibody levels, might have antibodies derived from CD19- plasma cells which plays a significant role in antibody production.15 Compared with Chen’s study, our approach has the advantage of not requiring additional agents such as rituximab or bortezomib for antibody clearance. Given that blinatumomab is now approved for frontline therapy and has been incorporated into multiple treatment regimens, Blinatumomab offers a viable strategy to salvage ASP activity by circumventing PEG-ASP hypersesitivity, therby providing an additional therapeutic alternative without exposing patients to extra cytotoxic agents. However, the small sample size is a limitation of this study, and further research with larger cohorts is needed to validate these findings.
We acknowledge the limitations of our study, including the small sample size and retrospective design. Larger prospective studies are warranted to validate these findings and further elucidate the mechanisms by which blinatumomab modulates humoral immunity in pediatric B-ALL.
In conclusion, our study is the first to provide compelling evidence that blinatumomab as a novel mechanism to salvage ASP activity by strategically bypassing PEG-ASP hypersensitivity, thereby establishing a pioneering therapeutic avenue to restore ASP efficacy in patients with PEG-ASP hypersensitivity. By reducing anti-ASP antibody titers and enhancing CD8+ T cell responses, blinatumomab has the potential to facilitate continued ASP therapy, ultimately improving therapeutic outcomes for pediatric B-ALL patients. However, the mechanistic pathways linking humoral immune modulation (antibody suppression) and cellular cytotoxicity (granzyme B/ perforin upregulation) remain undefined, warranting further investigation into the interplay between adaptive immunity and enzymatic reactivation in this therapeutic context. We urge further research to confirm these observations and explore the broader clinical applications of CD19-targeted immunotherapy in overcoming treatment-related toxicities in B-ALL.
Footnotes
- Received April 7, 2025
- Accepted September 3, 2025
Correspondence
Disclosures
No conflicts of interest to disclose.
Contributions
Funding
This work was supported by Guangdong High-level hospital Construction Foundation, Shenzhen Science and Technology Program (grant number: JCYJ20210324142201004), Shenzhen Fund for Guangdong Provincial High-level Clinical Key Specialties (grant number: SZGSP012), Shenzhen Key Medical Discipline Construction Fund (grant number: SZXK034), Shenzhen Clinical Research Center for Child Health and Disease (grant number: SZCRC2024_003) and Sanming Project of Medicine in Shenzhen (grant number: SZSM202211033).
References
- Brigitha LJ, Fiocco M, Pieters R. Hypersensitivity to pegylated E.coli asparaginase as first-line treatment in contemporary paediatric acute lymphoblastic leukaemia protocols: a meta-analysis of the Ponte di Legno Toxicity working group. Eur J Cancer. 2022; 162:65-75. Google Scholar
- Henriksen LT, Harila-Saari A, Ruud E. PEG-asparaginase allergy in children with acute lymphoblastic leukemia in the NOPHO ALL2008 protocol. Pediatr Blood Cancer. 2014; 62(3):427-433. Google Scholar
- Rizzari C, Moricke A, Valsecchi MG. Incidence and characteristics of hypersensitivity reactions to PEG-asparaginase observed in 6136 children with acute lymphoblastic leukemia enrolled in the AIEOP-BFM ALL 2009 Study Protocol. Hemasphere. 2023; 7(6):e893. Google Scholar
- van der Sluis IM, Vrooman LM, Pieters R. Consensus expert recommendations for identification and management of asparaginase hypersensitivity and silent inactivation. Haematologica. 2016; 101(3):279-285. Google Scholar
- Gupta S, Wang C, Raetz EA. Impact of asparaginase discontinuation on outcome in childhood acute lymphoblastic leukemia: a report from the Children’s Oncology Group. J Clin Oncol. 2020; 38(17):1897-1905. Google Scholar
- Muller F, Taubmann J, Bucci L. CD19 CAR T-cell therapy in autoimmune disease - a case series with follow-up. N Engl J Med. 2024; 390(8):687-700. Google Scholar
- Gupta S, Rau RE, Kairalla JA. Blinatumomab in standardrisk B-cell acute lymphoblastic leukemia in children. N Engl J Med. 2025; 392(9):875-891. Google Scholar
- van der Sluis IM, de Lorenzo P, Kotecha RS. Blinatumomab added to chemotherapy in infant lymphoblastic leukemia. N Engl J Med. 2023; 388(17):1572-1581. Google Scholar
- Liu Y, Smith CA, Panetta JC. Antibodies predict pegaspargase allergic reactions and failure of rechallenge. J Clin Oncol. 2019; 37(23):2051-2061. Google Scholar
- Yan H, Mo Y, Li Y. Management of infection and ocular complications in pediatric SJS/TEN-like acute graft-versus-host disease: a clinical case study and literature review. Front Immunol. 2025; 16:1588297. Google Scholar
- Gurevich Shapiro A, Winter E, Moshe Y. Unraveling the mechanism of action of bispecific T-cell engagers in B-cell acute lymphoblastic leukemia using advanced single-cell multiomics. Blood. 2023; 142(Suppl 1):599. Google Scholar
- Ma J, Luong A, Doan A. T-cell dysfunction during blinatumomab therapy in pediatric acute lymphoblastic leukemia. Blood Adv. 2025; 9(15):3689-3693. Google Scholar
- Verma A, Chen K, Bender C. Pegylated E. coli asparaginase desensitization: an effective and feasible option for pediatric patients with acute lymphoblastic leukemia who have developed hypersensitivity to pegaspargase in the absence of asparaginase Erwinia Chrysanthemi availability. Pediatr Hematol Oncol. 2019; 36(5):277-286. Google Scholar
- Chen C, Shen S, Hu W. To reverse sensitization by co-administration of bortezomib and rituximab with conventional chemotherapy for patients who developed neutralizing hypersensitivity reactions against asparaginase. Blood. 2023; 142(Suppl 1):2879. Google Scholar
- Zhang Z, Markmann C, Yu M. Immunotherapy targeting B cells and long-lived plasma cells effectively eliminates pre-existing donor-specific allo-antibodies. Cell Rep Med. 2023; 4(12):101336. Google Scholar
Data Supplements
Figures & Tables
Article Information

This work is licensed under a Creative Commons Attribution-NonCommercial 4.0 International License.