Asparagine synthetase (ASNS) converts aspartate to asparagine and deamidates glutamine to glutamate. ASNS is highly responsive to cellular stress, including amino acid limitations and endoplasmic reticulum stress, and is frequently upregulated in cancers, in which it enables cells to synthesize asparagine de novo, reducing their dependence on extracellular asparagine.1 Of clinical relevance, ASNS expression in acute lymphoblastic leukemia cells has been correlated with resistance to L-asparaginase (ASNase) treatment.2
Glutamine, the most abundant amino acid in human blood, is a crucial source of carbon and nitrogen for various biosynthetic processes, including nucleotide synthesis, ATP production, amino acid formation, and maintaining redox balance.3 Cancer cells, with their high energy and biosynthetic needs, often become reliant on glutamine, using it as a key fuel for the tricarboxylic acid (TCA) cycle through glutaminase (GLS/GLS2).3 Recent research has shown that glutamine is crucial for the metabolism of acute myeloid leukemia cells, making glutamine metabolism a potential target for treatment of this type of leukemia.4
Research on ASNS has primarily focused on its role in asparagine synthesis, likely influenced by its nomenclature, while its effects on glutamine deamidation and metabolism remain unclear. This study demonstrates that ASNS functions as a glutaminase, enhancing glutamine metabolism and contributing to leukemia cell resistance against glutaminase inhibitors.
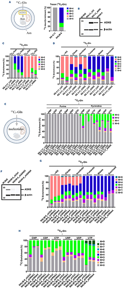
The metabolic pathways involving asparagine, aspartate, glutamine, and glutamate are intricately interconnected, with each serving as precursors for the others and playing significant roles in nitrogen, energy, and redox metabolism.5,6 Due to limited permeability of aspartate and glutamate into cells,7, 8 we hypothesized that glutamine is the primary carbon source for ASNS-mediated intracellular asparagine synthesis. We first used isotopic tracers 13C4-asparagine, 13C4-aspartate, 13C5-glutamine, or 13C5-glutamate to evaluate uptake in ASNS-negative RS4;11 and ASNS-positive NALM-6 leukemia cells.9 We found that while aspartate and glutamate exhibited very limited cellular uptake, nearly 100% of the intracellular asparagine and glutamine pools were labeled with 13C (Figure 1A, B).
Despite extensive uptake of 13C4-asparagine and 13C5-glutamine by leukemia cells, the tracing experiments revealed minimal incorporation into glycolytic intermediates, except for glucose-6-phosphate, in both RS4;11 and NALM-6 cells (Online Supplementary Figure S1). Furthermore, we observed minimal incorporation of 13C4-asparagine into TCA cycle intermediates in both cell lines (Online Supplementary Figure S2). In contrast, incorporation of 13C from 13C5-glutamine was most significant in TCA cycle intermediates with 13C enrichment ranging from 50% to 95% (Figure 1C, D). In addition, we observed notable 13C enrichment derived from 13C5-glutamine in both glutamate and aspartate, with 13C enrichment ranging from 80% to 90% (Figure 1E). These findings suggest that glutamine serves as a major carbon source for the TCA cycle and synthesis of intracellular aspartate and glutamate, distinguishing it from asparagine, glutamate, and aspartate.
Since cells can use glutamine as both a carbon source for intracellular aspartate synthesis (Figure 1E) and a nitrogen source for asparagine synthesis, we hypothesized that ASNS could produce asparagine using only glutamine. When 13C5-glutamine was provided in medium lacking asparagine, aspartate, and glutamine, ASNS-positive NALM-6 cells showed over 80% 13C-enrichment in asparagine, while ASNS-negative RS4;11 cells exhibited no enrichment (Figure 2A). This confirms that cells can synthesize asparagine through ASNS and glutamine alone, without the requirement of extracellular aspartate.
To explore the broader effects of ASNS on metabolism, we stably transfected an ASNS-expression vector into RS4;11 cells to generate RS4;11_ASNS. A luciferase expression vector was used to generate a negative control, RS4;11_LUC. Western blot analysis confirmed successful transfection of the ASNS-expression vector (Figure 2B). ASNS overexpression made RS4;11_ASNS cells resistant to the glutaminase-deficient ASNaseQ59L, an ASNase variant that is ineffective against ASNS-positive cancer cells,10 and decreased sensitivity to ASNaseWT (Online Supplementary Figure S3A). It also increased 15N incorporation into extracellular and intracellular asparagine from 15N1-glutamine (Online Supplementary Figure S3B), while no labeling occurred in RS4;11_LUC cells (Online Supplementary Figure S3B). These findings confirm the functionality of transfected ASNS.
We next tested whether ASNS mediates asparagine synthesis from glutamine and glutamine-derived aspartate. 13C5-glutamine tracing showed higher 13C enrichment in asparagine, aspartate, and glutamate in RS4;11_ASNS cells than in RS4;11_LUC cells, suggesting that ASNS enhances glutamine conversion into these amino acids (Figure 2C). Glutamine metabolism drives the TCA cycle and nucleotide synthesis in many cell types. We observed that ASNS also increased 13C incorporation into TCA cycle intermediates by 10% to 30% (Figure 2D) and pyrimidine nucleotides by about 30% (Figure 2E), with undetectable effects on purine nucleotides (Figure 2E). Additionally, knockdown of GOT1, a key enzyme mediating aspartate synthesis from glutamine via the TCA cycle, decreased the conversion of glutamine to aspartate by 30% (Online Supplementary Figure S3C). These results indicate that ASNS promotes glutamate-driven TCA cycling, aspartate production, and pyrimidine synthesis. To validate these results, we used short hairpin (sh) RNA to stably knock down ASNS in ASNS-positive NALM-6 cells to generate ASNS-KD NALM-6_shRNA3 and NALM-6_shRNA4 cell lines. A scramble shRNA served as a negative control (NALM-6_shCtrl) (Figure 2F). ASNS-KD increased sensitivity to ASNaseWT and made previously resistant cells sensitive to ASNaseQ59L (Online Supplementary Figure S3D). It also decreased 13C5-glutamine incorporation into aspartate by 20%, glutamate by 10% (Online Supplementary Figure S3E), TCA cycle metabolites by >10% (Figure 2G) and pyrimidine nucleotides by 20% to 30% (Figure 2H) but had no effect on purine nucleotides (Online Supplementary Figure S3F). These findings confirm that ASNS promotes glutamine metabolism and nucleotide synthesis.
Glutamine conversion to glutamate is crucial for cancer cell biosynthesis. To test whether ASNS acts as a glutaminase, we treated RS4;11_ASNS, RS4;11_LUC, and NALM-6 cells with CB-839, an inhibitor of glutaminase (GLS), and traced 13C5-glutamine incorporation into TCA cycle and nucleotide metabolites. CB-839 treatment significantly decreased 13C enrichment in TCA metabolites (Figure 3A) and pyrimidine nucleotides (Figure 3B) in RS4;11_LUC and NALM-6 cells. However, RS4;11_ASNS cells exhibited resistance to the inhibitory effects of CB-839 on 13C5-glutamine incorporation into those metabolites (Figure 3A, B). These observations indicate that ASNS mediates resistance to the glutaminase inhibitor CB-839.
To explore how ASNS impacts on other glutamine-derived metabolites linked to cancer, we examined 2-hydroxyglutarate and proline, which contribute to altered cancer metabolism and metastasis.11,12 After administering 13C5-glutamine to RS4;11_LUC, RS4;11_ASNS, and NALM-6 cells, the ASNS-positive cells exhibited greater 13C enrichment of 2-hydroxyglutarate and proline (Figure 3C). CB-839 treatment decreased 13C-enriched glutamate, aspartate, 2-hydroxyglutarate, and proline, but ASNS overexpression partially rescued those effects (Figure 3D). These results suggest that ASNS may play a key role in positively modulating cancer metabolism and progression.
Figure 1.Intracellular aspartate and glutamate originate primarily from glutamine. (A) RS4;11 and (B) NALM-6 cells efficiently transport asparagine and glutamine from the extracellular compartment to the intracellular compartment, but not aspartate and glutamate. Indicated 13C tracers were added to RPMI-1640 cell culture medium lacking the corresponding 12C metabolite. (C) RS4;11 and (D) NALM-6 cells efficiently convert 13C5-glutamine to tricarboxylic acid cycle intermediates. (E) RS4;11 and NALM-6 cells efficiently convert 13C5-glutamine to stable isotope-labeled aspartate and glutamate. All isotope tracing experiments were conducted with a 24-hour labeling period. Each experiment was performed twice, with a representative result shown. Asn: asparagine; Asp: aspartate; Gln: glutamine; Glu: glutamate; TCA: tricarboxylic acid cycle; α-KG: alpha-ketoglutarate.
ASNS is well-known for its role in asparagine synthesis and resistance to ASNase therapy in leukemia.13 In this study, we highlight its underappreciated glutaminase activity in the context of cancer metabolism. We show that this activity supports key metabolic processes, including reductive carboxylation, TCA cycling, nucleotide and amino acid synthesis, and oncometabolite production (Figure 3E), thereby enhancing leukemia cell glutamine metabolism. Notably, ASNS also contributes to resistance against the glutaminase inhibitor CB-839, potentially acting as a bypass mechanism to sustain glutamine-dependent metabolic flux under therapeutic pressure. These findings help to explain its frequent upregulation in cancers and point to its broader role in tumor growth, metabolic adaptation, drug resistance, and metastasis.1
Figure 2.Asparagine synthetase enhances glutamine metabolism. (A) NALM-6 but not RS4;11 cells efficiently convert 13C5-glutamine to stable isotope-labeled asparagine. (B) Western blot analysis of asparagine synthetase (ASNS) levels in RS4;11 cells stably transfected with an ASNS expression plasmid (RS4;11_ASNS) or a luciferase expression plasmid (RS4;11_LUC). ASNS-expressing NALM-6 cells served as a positive control and RS4;11_LUC was a negative control. β-actin protein levels were used as a loading control. (C) RS4;11 cells expressing ASNS (RS4;11_ASNS), but not the control cells expressing luciferase (RS4;11_LUC), efficiently converted 13C5-glutamine to stable isotope-labeled asparagine, aspartate, and glutamate. (D, E) RS4;11 cells expressing ASNS (RS4;11_ASNS), but not the control cells expressing luciferase (RS4;11_LUC), efficiently converted 13C5-glutamine to tricarboxylic acid (TCA) cycle intermediates (D) and pyrimidines (E). (F) Western blot analysis of ASNS levels in NALM-6 cells stably transfected with ASNS shRNA expression plasmids (NALM-6_shASNS.3 and NALM-6_shASNS.4) or a scramble shRNA expression plasmid (NALM-6_shCtrl) as a negative control. β-actin protein levels were used as a loading control. (G, H) Depletion of ASNS decreased conversion efficiency from 13C5-glutamine to TCA cycle intermediates and pyrimidines in NALM-6 cells depleted of ASNS, as described in (F). All tracer experiments were conducted with a 24-hour labeling period. Each experiment was performed twice, with a representative result shown Gln: glutamine; Asn: asparagine; α-KG: alpha-ketoglutarate; CMP: cytidine monophosphate; CDP: cytidine diphosphate; CTP: cytidine triphosphate; UMP: uridine monophosphate; UDP: uridine diphosphate; UTP: uridine triphosphate.
ASNase is ineffective against ASNS-positive leukemia cells.10
Our data show that leukemia cells can use glutamine carbon to produce aspartate for asparagine synthesis, with ASNS enhancing this process through the TCA cycle. This explains why depleting extracellular asparagine alone fails to eliminate ASNS-positive cells – resistance is mediated by ASNS and glutamine. These findings underscore the potential of therapeutic strategies that co-target ASNS, asparagine (e.g. with ASNase), and/or glutamine.
Our findings also tie into the well-known preference of cancer cells to import extracellular glutamine. Potential explanations for this phenomenon include: (i) glutamine levels in plasma are considerably higher than those of glutamate; (ii) glutamine demonstrates much greater solubility than glutamate; (iii) glutamate transport is more energy-demanding than glutamine transport;14 and (iv) glutamate is a crucial neurotransmitter, so maintaining stable blood levels is essential for optimal central nervous system function.15 ASNS is, therefore, well-positioned to take advantage of the cancer cell’s preference for glutamine.
Figure 3.Asparagine synthetase counteracts the effects of the glutaminase inhibitor CB-839 on glutamine metabolism. (A, B) Expression of asparagine synthetase (ASNS) partially rescues the conversion of 13C5-glutamine to tricarboxylic acid cycle intermediates (A) and pyrimidines (B) in RS4;11 cells, an effect inhibited by CB-839 treatment. (C) Restoring expression of ASNS in RS4;11 cells increases the conversion of 13C5-glutamine to 2-hydroxyglutarate and proline, while ASNS knockdown in NALM-6 cells decreases this conversion. (D) Conversion of 13C5-glutamine to 2-hydroxyglutarate, proline, aspartate and glutamate in RS4;11 cells and NALM-6 cells is inhibited by CB-839 and partially rescued by ASNS expression. (E) Working model of the biochemical network modulated by ASNS as described in the Discussion section. Cells (described in Figure 2) were treated with 10 μM CB-839 or dimethylsulfoxide (vehicle control). All tracer experiments were conducted with a 24-hour labeling period. Each experiment was performed twice, with a representative result shown. Data in (A), (B), and (D) are presented as mean ± standard deviation (N=3). Gln: glutamine; α-KG: alpha-ketoglutarate; CMP: cytidine monophosphate; CDP: cytidine diphosphate; CTP: cytidine triphosphate; UMP: uridine monophosphate; UDP: uridine diphosphate; UTP: uridine triphosphate; 2-HG: 2-hydroxyglutarate; Asp: aspartate; Glu: glutamate; GLUD: glutamate dehydrogenase.
The glutaminase activity of ASNS differs from that of GLS and GLS2, which produce ammonia that can easily accumulate to toxic levels. As a cytoplasmic enzyme, ASNS provides asparagine and glutamate for protein synthesis without generating ammonia. Additionally, asparagine supports the import of other amino acids, promoting cellular growth and metabolism (Figure 3E).
Given that many cancers depend on glutamine metabolism, targeting GLS has been a promising therapeutic strategy. However, the recently discontinued clinical development of the GLS inhibitor CB-839 underscores the complexity of targeting glutamine metabolism in cancer.16 Our findings suggest that ASNS presents an additional target that could potentially increase the efficacy of GLS inhibition alone. Overall, targeting ASNS alone or in combination with other metabolic inhibitors offers a promising approach for the development of new therapeutic strategies for the treatment of blood cancers and, potentially, other types of cancer. Although our study establishes a mechanism by which ASNS regulates glutamine metabolism through its glutaminase activity, this may represent only one aspect of a broader and more complex regulatory network. Other amidotransferases that use glutamine as a nitrogen donor likely contribute to glutamine metabolism as well. Several such enzymes participate in nucleotide biosynthesis, including PPAT, PFAS, CAD, and CTPS1/CTPS2, while others such as GFPT1/2 and NADSYN1 are involved in amino sugar and NAD⁺ biosynthesis, respectively. Given their glutamine-deaminating functions, it would be valuable in future studies to examine whether these enzymes influence glutamine flux and whether their activity as a glutaminase contributes to metabolic reprogramming in cancer cells.
Footnotes
- Received December 6, 2024
- Accepted August 20, 2025
Correspondence
Disclosures
No conflicts of interest to disclose.
Contributions
Funding
This work was supported in part by NCI grant numbers CA143883 (JNW), CA083639 (JNW), CA235510 (JNW) and CA016672 (JNW and PLL); Cancer Prevention and Research Institute of Texas grant number RP130397 (JNW and PLL); NIH SPORE grant number P50CA217674 (PLL is a CEP/DRP awardee). The Metabolomics Core Facility is also supported by NIH grants S10OD012304-01 and P30CA016672. This work was also supported, in part, by the Center for Integrated Nanotechnologies, an Office of Science User Facility operated for the U.S. Department of Energy (DOE) Office of Science.
Acknowledgments
The RS4;11 and NALM-6 cell lines were kindly provided by Dr. Marina Konopleva at the Albert Einstein College of Medicine.
References
- Balasubramanian MN, Butterworth EA, Kilberg MS. Asparagine synthetase: regulation by cell stress and involvement in tumor biology. Am J Physiol Endocrinol Metab. 2013; 304(8):E789-799. Google Scholar
- Richards NG, Kilberg MS. Asparagine synthetase chemotherapy. Annu Rev Biochem. 2006; 75:629-654. Google Scholar
- Zhang J, Pavlova NN, Thompson CB. Cancer cell metabolism: the essential role of the nonessential amino acid, glutamine. EMBO J. 2017; 36(10):1302-1315. Google Scholar
- Xiao Y, Hu B, Guo Y. Targeting glutamine metabolism as an attractive therapeutic strategy for acute myeloid leukemia. Curr Treat Options Oncol. 2023; 24(8):1021-1035. Google Scholar
- Huang H, Vandekeere S, Kalucka J. Role of glutamine and interlinked asparagine metabolism in vessel formation. EMBO J. 2017; 36(16):2334-2352. Google Scholar
- Pavlova NN, Hui S, Ghergurovich JM. As extracellular glutamine levels decline, asparagine becomes an essential amino acid. Cell Metab. 2018; 27(2):428-438.e5. Google Scholar
- Garcia-Bermudez J, Baudrier L, La K. Aspartate is a limiting metabolite for cancer cell proliferation under hypoxia and in tumours. Nat Cell Biol. 2018; 20(7):775-781. Google Scholar
- Kanai Y, Clemencon B, Simonin A. The SLC1 high-affinity glutamate and neutral amino acid transporter family. Mol Aspects Med. 2013; 34(2-3):108-120. Google Scholar
- Chan WK, Lorenzi PL, Anishkin A. The glutaminase activity of L-asparaginase is not required for anticancer activity against ASNS-negative cells. Blood. 2014; 123(23):3596-3606. Google Scholar
- Chan WK, Horvath TD, Tan L. Glutaminase activity of L-asparaginase contributes to durable preclinical activity against acute lymphoblastic leukemia. Mol Cancer Ther. 2019; 18(9):1587-1592. Google Scholar
- Du X, Hu H. The roles of 2-hydroxyglutarate. Front Cell Dev Biol. 2021; 9:651317. Google Scholar
- D’Aniello C, Patriarca EJ, Phang JM, Minchiotti G. Proline metabolism in tumor growth and metastatic progression. Front Oncol. 2020; 10:776. Google Scholar
- Chen SH. Asparaginase therapy in pediatric acute lymphoblastic leukemia: a focus on the mode of drug resistance. Pediatr Neonatol. 2015; 56(5):287-293. Google Scholar
- Scalise M, Pochini L, Galluccio M, Console L, Indiveri C. Glutamine Transport and mitochondrial metabolism in cancer cell growth. Front Oncol. 2017; 7:306. Google Scholar
- Zhou Y, Danbolt NC. Glutamate as a neurotransmitter in the healthy brain. J Neural Transm (Vienna). 2014; 121(8):799-817. Google Scholar
- Tannir NM, Agarwal N, Porta C. Efficacy and safety of telaglenastat plus cabozantinib vs placebo plus cabozantinib in patients with advanced renal cell carcinoma: the CANTATA randomized clinical trial. JAMA Oncol. 2022; 8(10):1411-1418. Google Scholar
Data Supplements
Figures & Tables
Article Information

This work is licensed under a Creative Commons Attribution-NonCommercial 4.0 International License.