Abstract
Caffeine is the most widely consumed psychoactive substance globally, yet its peripheral physiological effects remain incompletely understood. Leveraging comprehensive data from 13,091 blood donors in the REDS RBC-Omics study, we identified caffeine as a significant modulator of red blood cell (RBC) storage quality and transfusion outcomes. Elevated caffeine levels were reproducible across multiple donations from 643 recalled donors, selected based on their extremes in hemolytic propensity. Both in the screening and recalled cohorts, higher caffeine levels were associated with disrupted RBC metabolism, characterized by reduced glycolysis, depletion of adenylate pools or 2,3-bisphosphoglycerate, and increased markers of oxidative stress and osmotic fragility, including kynurenine accumulation. These observations were recapitulated in plasma and RBC of eight volunteers upon consumption of a cup of coffee independently of brewing method (Chemex vs. espresso). Clinically, elevated caffeine levels correlated with increased hemolysis and lower post-transfusion hemoglobin increments, an effect especially pronounced in recipients transfused with RBC from donors carrying common polymorphisms in the ADORA2B gene, a key regulator of RBC metabolism in hypoxia. These human findings were mechanistically validated using a murine model deficient in ADORA2b, which demonstrated impaired glycolytic flux, compromised antioxidant defenses (including caffeine-dependent direct inhibition of recombinantly expressed glucose 6-phosphate dehydrogenase), and decreased transfusion efficacy (lower hemoglobin increments, higher bilirubin after transfusion), effects further exacerbated by caffeine exposure during storage. Our study positions caffeine consumption as a modifiable factor in blood transfusion practice, advocating for precision strategies that integrate genetic and exposome factors, and identifies metabolic interventions to enhance blood quality and clinical outcomes.
Introduction
Caffeine is one of the most widely consumed psychoactive compounds worldwide, primarily sourced from coffee, tea, energy drinks, and sodas.1 In the USA, over 67% of adults report daily coffee consumption, averaging more than 1.5 cups per day (~135 mg), with 36% of adults reporting an average daily consumption of 3-5 cups. Globally, coffee consumption exceeds 10 billion kilograms annually and continues to grow at an estimated 5% per year.2 An 8-ounce cup of brewed coffee (~240 mL) contains approximately 95 mg of caffeine, while a 12-ounce can of cola (~355 mL) contains around 35 mg, and a standard energy drink may contain up to 160 mg. These widespread dietary exposures make caffeine one of the most pervasive modulators of systemic and cellular physiology.
As a non-selective antagonist of adenosine receptors, caffeine – a purine alkaloid – exerts its primary effects through blockade of A1 and A2A receptors in the central nervous system, enhancing alertness and psychostimulation.3 However, peripheral adenosine receptors, notably the A2B subtype (ADORA2B), are also affected. Mature red blood cells (RBC), although anucleate, express functional ADORA2B,4 a G protein-coupled receptor that activates cAMP production and downstream kinases such as protein kinase A (PKA) and AMP-activated protein kinase (AMPK).5 In hypoxic conditions, adenosine levels increase, activating ADORA2B to stimulate glycolysis and 2,3-bisphosphoglycerate (2,3-BPG) synthesis.4 This facilitates oxygen unloading at the tissue level6 and supports redox balance by favoring fluxes through glycolysis at the expense of the pentose phosphate pathway (PPP),4 thereby limiting NADPH generation and thus NADPH-dependent glutathione recycling. The clinical relevance of these pathways becomes evident in the context of blood storage, when oxidant stress to RBC is high.7
Transfusion of packed RBC is the most common medical procedure after vaccination in the USA, with over 12 million units transfused annually. RBC are stored for up to 42 days at 1-6°C, during which they undergo progressive biochemical deterioration.7 This “storage lesion” includes depletion of ATP and 2,3-BPG, oxidative damage to proteins and lipids, vesiculation, and membrane loss.7 Importantly, the capacity of stored RBC to regenerate 2,3-BPG and maintain ATP upon rewarming is tightly linked to their capacity to circulate in vivo after transfusion, a gold-standard parameter that assesses the quality of transfused blood, also referred to as post-transfusion recovery (PTR).8
Stored RBC progressively lose the capacity to activate the PPP,9 resulting in decreased NADPH production and loss of antioxidant buffering capacity. This makes RBC vulnerable to oxidative hemolysis,10 particularly in recipients with inflammatory conditions. Accumulation of purine catabolites such as hypoxanthine, a marker of oxidant stress and ATP degradation, further correlates with reduced RBC lifespan after transfusion.8 Therefore, pathways that preserve purine homeostasis and redox balance are critical targets for improving stored RBC quality.
High-altitude physiology offers a natural model for understanding the role of purine metabolism in RBC energy and redox physiology.11 At elevations above 3,000 meters, plasma adenosine levels rise by up to 10-fold, activating ADORA2B in RBC to increase 2,3-BPG and enhance tissue oxygen delivery.4 In humans and mice, this adaptation is blunted when adenosine is enzymatically degraded12 or ADORA2B is genetically deleted. In murine models, genetic manipulation or pharmacological activation of AMPK regulates RBC integrity13 and improves 2,3-BPG and ATP levels.14 These mechanisms are beneficial to acclimatization to high altitude, to the extent that proteasomal degradation of the adenosine equilibrative nucleoside transporter ENT1 favors faster acclimatization upon reascent.15 Caffeine, by antagonizing ADORA2B, has the potential to impair this protective signaling.
Additionally, caffeine has been reported to directly and competitively bind to glucose 6-phosphate dehydrogenase (G6PD), the rate-limiting enzyme of the PPP, inhibiting its activity and reducing NADPH production.16 Xu and colleagues reported that, in vitro, caffeine - at concentrations as low as 50 μM (equivalent to 1-2 cups of coffee) - reduces G6PD activity by as much as 40%. Thus, habitual caffeine consumption could plausibly affect the redox capacity and glycolytic balance of donor RBC, particularly during storage. Beyond biological (age, body mass index, sex) or genetic factors,17 the quality of stored blood is affected by the socalled exposome, i.e., donors’ dietary, recreational, professional or medical exposures that are not grounds for blood donor deferral.18 Two otherwise healthy blood donors may produce RBC units of vastly different storage quality as a consequence of recent dietary intake, medications, or occupational exposures.
Encouraged by interesting preliminary data,19 here we investigated the impact of caffeine on RBC storage quality. We stratified 13,000 donors enrolled in the Recipient Epidemiology and Donor Evaluation Study (REDS) RBC Omics, with detailed genomic, metabolomic, and storage phenotype data. Leveraging this resource, we conducted a two-part investigation to determine how caffeine and ADORA2B signaling interact to shape RBC storage outcomes, including in vitro and post-transfusion hemolysis.
Methods
In the interest of space, extensive details for this section are provided in the Online Supplementary Materials.
REDS RBC Omics: index and recalled donors
Metabolomics analyses were performed on day 42 packed RBC from 13,091 “index” donors enrolled across four blood centers as part of the REDS RBC Omics study. Omics results were analyzed as a function of single nucleotide polymorphisms (SNP) mapping on the region coding for ADORA2b, as extrapolated from genomics data on 879,000 SNP. Donors ranking in the 5th and 95th percentiles for end-of-storage hemolysis (N=643) were invited to donate a second (“recalled”) unit, which was tested at storage days 10, 23 and 42 (1,929 samples) for hemolytic parameters, high-throughput metabolomics,20-22 proteomics,23 and lipidomics.24 Results were analyzed as a function of caffeine levels and ADORA2b SNP.
Caffeine consumption in healthy volunteers
To investigate the metabolic effect of caffeine consumption we randomized eight volunteers to consume a cup of coffee either brewed as Chemex or espresso (4 per group). The eight volunteers were routine coffee consumers, had abstained from coffee consumption for the 24 hours prior to the study, and voluntarily enrolled in this study under protocol N. 24-0764, approved by the Colorado Medical Institutional Review Board (COMIRB). Blood samples were collected at baseline, and 45 min and 5 hours after consuming the beverage, and plasma and RBC were separated by gentle centrifugation (10 min at 4ºC at 2,000 g) prior to metabolomics analyses.
Glucose-6-phosphate dehydrogenase activity assay in the presence of caffeine
We recombinantly expressed and purified a human canonical G6PD or the deficient African variant (V68M; N126D – class III variant, 10-60% residual activity)25 most prevalent in the REDS RBC Omics cohort (~13% donors of African descent and 2% donors of Hispanic descent26). Activity assays were performed as described previously,16 in the presence or absence of 50 μM caffeine.16
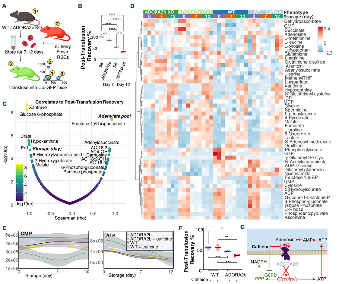
Storage and post-transfusion recovery studies in ADORA2b mice
Mouse post-transfusion recovery (PTR) studies were performed as previously described.27 Storage of RBC from ADORA2b knockout (KO) mice (N=3) for 7 or 12 days was followed by transfusion into Ubi-green fluorescent protein (GFP) mice, which were used as recipients to allow visualization of the test cells in the non-fluorescent gate. To control for differences in transfusion and phlebotomy, mCherry (red fluorescent-labeled) RBC were used as a tracer RBC population (never stored). These RBC were added to stored RBC immediately prior to transfusion. PTR was calculated by dividing the post-transfusion by the pre-transfusion ratio (Test/Tracer), with the maximum value set as 1 (or 100% PTR). In follow up experiments, PTR studies were repeated after supplementation with caffeine (100 μM – N. C0750 Sigma Aldrich) to citrate-phosphate-dextrose-adenine (CPDA1) standard storage solutions.27 This concentration is consistent with physiological plasma caffeine levels in high-consumption donors (low to high range, 20-100 μM19) and in vitro studies mimicking real-life exposure (range, 50-100 μM16).
Determination of hemoglobin and bilirubin increment via the vein-to-vein database
Association of ADORA2b alleles with hemoglobin increments was performed by interrogating the Vein-to-Vein database, as described in Roubinian et al.28 Analyses were performed on the whole REDS population and further stratified for caffeine measurements, with a focus on the upper 50th percentile of caffeine measurements in REDS donors.
Results
High levels of caffeine in donor red blood cells are reproducible across time
To assess the extent and physiological impact of caffeine exposure on stored RBC quality, we first quantified caffeine levels in packed RBC units from 13,091 donors enrolled in the REDS RBC Omics study. Caffeine levels were either below the threshold of detection or negligible in ~5,000 donors, spanning a broad and continuous distribution (Figure 1A). In the full cohort, caffeine levels correlated to metabolic changes, including a negative association with branched chain amino acids (valine, isoleucine, threonine) and the related carnitine-conjugated ketoacid (AC 5-OH), and positive associations with the bacterial metabolites 3-sulfocatechol and hippurate, kynurenine metabolites (8-methoxykynurenate), and lipid oxidation products (prostaglandin A2/B2 isomers, and several acyl-carnitines (AC) (Figure 1B).
For a subset of donors (extreme hemolysers) enrolled both in the ‘index’ and ‘recall’ phases of the REDS RBC Omics study (N=643), caffeine levels in packed RBC were reproducible across multiple donations 6-12 months apart (Figure 1C). Stratification of donors based on high versus low caffeine levels (N=1,000 per group) revealed interesting demographic trends, with higher levels in older individuals, females under 51 years old, and donors with lower body mass index, especially donors of Caucasian descent enrolled by the American Red Cross (Figure 1D). Similar trends were observed for the primary caffeine metabolite, paraxanthine (80% of caffeine is metabolized to paraxanthine), which was higher in older donors or younger females of Caucasian descent, showing a strong positive correlation (Spearman 0.7) and stable ratios across donor ages and sex (Online Supplementary Figure S1A-C). However, paraxanthine to caffeine ratios, a proxy for caffeine metabolism, were tendentially higher in younger donors, especially females of African-American, Asian and Hispanic descent (Online Supplementary Figure S1A-D). Metabolite quantitative trait loci analysis identified a region on chromosome 19 coding for cytochrome p450 2A6 (CYP2A6) associated with paraxanthine and paraxanthine/caffeine levels in the REDS Index cohort (Online Supplementary Figure S2A, B). Top SNP included rs7251570, rs76112798 and rs11667314, which were most prevalent in donors of Asian or European descent and significantly influenced paraxanthine metabolism (Online Supplementary Figure S2C, D). Similar findings were recapitulated for the second most abundant caffeine metabolite (12% of total), theobromine, also mapping on the CYP2A6 region (Online Supplementary Figure S3A, B).
Caffeine levels in REDS donors and coffee consumption in volunteers were associated with altered metabolism and increased hemolysis
Comparative metabolomics between donors with the highest and lowest RBC caffeine levels identified significant alterations in central metabolism, including reduced glycolytic intermediates, increased purine catabolites, and changes in amino acid and redox pathways (Figure 1E). To isolate the impact of caffeine on the circulating metabolome, we performed metabolomics analyses on plasma and RBC from eight volunteers after they had drunk a cup of coffee (Chemex or espresso) (Online Supplementary Figure S4). Results showed transient elevation of circulating caffeine within 45 min, and rapid metabolism by 300 min. Increases in the levels of sulfocatechol and other bacterial metabolites were observed in plasma and RBC, consistent with the impact of caffeine on the gut microbiome. Caffeine consumption was associated with a drop in RBC 2,3-BPG and an increase in markers of membrane lipid oxidation and remodeling, including free fatty acids, (hydroxy)acyl-carnitines and lipid hydroperoxides (20:4 HPETE) (Online Supplementary Figure S4). Elevation of plasma 2,3-BPG over time suggested release from RBC, possibly via minor hemolysis.
Figure 1.Caffeine, donor biology and red blood cell hemolysis in 13,091 donors from the REDS RBC Omics study. (A) Caffeine distribution in 13,091 packed red blood cell (RBC) units from donors enrolled in the REDS RBC Omics study. (B) Metabolic correlates to caffeine levels in the same blood units. (C) Caffeine levels were reproducible across multiple independent donations 6-12 months apart from 643 Index donors who were also enrolled in the recall phase of the study, because of their extreme hemolytic propensity (<5th or >95th percentile). (D) Stratification of REDS Index donors based on caffeine levels (top and bottom 1,000 donors by high or low caffeine levels) as a function of donor sex, age, body mass index, self-reported ethnicity and blood center in which the donors enrolled. (E) The volcano plot highlights the significant metabolic changes between caffeine-low and caffeine-high donors (N=1,000 per group – ATP is highlighted in the violin plot in the bottom right corner) in REDS Index donors at storage day 42. In the cohort of recalled donors (N=643), caffeine levels did not change in packed RBC when assayed at storage day 10, 23 and 42 (indent line plot). (F) Blood units with high caffeine levels were associated with significantly higher storage and osmotic hemolysis (**P<0.01; ****P<0.0001). AU: arbitrary units; AC: acyl-carnitine; M: male; F: female; y: years; BMI: body mass index; AfrAmerican: African-American; ITxM: The Institute for Transfusion Medicine, Pittsburgh (now part of Vitalant); BCW: Blood Center of Wisconsin; BSRI: Blood Systems Research Institute (now Vitalant); ARC: American Red Cross; FC: fold change.
In the ‘recalled’ cohort (N=643), from whom samples were collected at storage days 10, 23, and 42, caffeine levels remained stable (Figure 1E-inset), indicating that associated metabolic changes were not due to caffeine degradation. High caffeine levels correlated with significantly lower ATP and PPP intermediates, suggesting impaired energy/redox metabolism and increased hemolytic propensity. Indeed, higher spontaneous and osmotic hemolysis at day 42 were observed in the high caffeine group (P<0.01 and P<0.0001, respectively) (Figure 1F).
Red blood cells with high caffeine levels show redox imbalance, poor metabolic fitness, and impaired posttransfusion efficacy
Metabolomics, proteomics, and lipidomics analyses of RBC from recalled donors (N=100) revealed subtle but consistent separation by caffeine levels in three-dimensional uniform manifold approximation and projection graphs (Figure 2A, B). High caffeine levels tracked with increased donor age and were enriched in women under 51 years old (Figure 2C). Longitudinal metabolomics revealed sustained increases in hypoxanthine and kynurenine (Figure 2D, E), markers of oxidative stress previously associated with poor PTR. Higher osmotic fragility was confirmed (Figure 2F). Hive plot correlation analyses revealed altered metabolic networks in high-caffeine units, with weaker associations between ATP or 2,3-BPG and hemolysis (Figure 2G), metabolites previously linked to better PTR and oxygen off-loading.8,29-32 Transfusion data from the REDS Vein-to-Vein database (Figure 2H) showed significantly lower hemoglobin increments in recipients of high-caffeine RBC units, particularly among donors carrying the ADORA2B SNP AX-13163261 (Figure 2I). The ADORA2B SNP rs758857 was also associated with higher increases in post-transfusion bilirubin, a marker of hemolysis marker, independently of donor age or pre-transfusion bilirubin levels (N=1,598) (Figure 2J, Online Supplementary Figure S5).
In vitro, 50 μM caffeine inhibited recombinant G6PD activity but did not further decrease the activity of the African variant (V68M; N126D), suggesting partial inhibition may explain metabolic defects (Figure 2K). Integrative omics and genomic analyses highlighted differences in membrane stability and ADORA2B variant prevalence among the top 50 discriminants between high and low caffeine donors (Figure 2L).
ADORA2b genetic variants are prevalent and associate with increased red blood cell hemolysis
We analyzed 879,000 SNP in the REDS cohort focusing on ADORA2B. Several variants were common, including AX-13163261 (46.9% heterozygous, 19.9% homozygous) (Figure 3A, B). Variants rs758857 and AX-13163261 were strongly associated with osmotic (P<10-50) and oxidative (P<10-9) hemolysis (Figure 3C), though not storage hemolysis. These alleles were enriched in older donors (rs72821748), those with higher body mass index (rs758857), and in African-Americans (Figure 3D–F, Online Supplementary Figure S6). Metabolomics linked these SNP to altered redox metabolism and elevated caffeine levels (Figure 3G–I).
ADORA2b knockout impairs glycolysis and redox homeostasis in stored murine red blood cells
To model mechanisms, we stored RBC from wild-type (WT) and ADORA2B knockout (KO) mice for 0, 7, or 12 days (equivalent to storage of human RBC for 0, 21, and 42 days) (Figure 4A, B). Untargeted metabolomics showed separation by genotype and storage duration (Figure 4C). Combined with tracing data from 1,2,3-13C3-glucose experiments, our results confirmed impaired glycolytic flux in ADORA2B KO RBC (Figure 4D), with reductions in intermediates of glycolysis, PPP, and glutathione metabolism (Figures 4E and 5). KO RBC had lower adenylate pools (calculated as ATP+0.5 ADP/[ATP+ADP+AMP]) and altered reduced/oxidized glutathione ratios, consistent with oxidative stress seen in high-caffeine RBC.
Loss of ADORA2b alters redox-sensitive proteins and proteostasis in stored red blood cells
We profiled the RBC proteome of WT and KO mice across storage (days 0, 7, 12) (Figure 6A). Principal component analysis and linear discriminant analysis confirmed genotype-dependent differences (Figure 6B, C). Time-series analysis of variance identified changes in redox regulators (Psmd5, Ube2l3), glycolysis enzymes (Pkm), cytoskeletal proteins (Tubb4a, Dmtn, Flna), vesiculation markers (Cltc) and several immunoglobulin chains (Igh-1a, Igh-3, Ighg1, Ighkc, Ighm, V185, V192, V307, V358, and V422) (Figure 6D). Though speculative at this stage, these observations are consistent with higher immunoglobulin deposition and likely faster removal from circulation or shorter circulatory lifespan of ADORA2b KO RBC. Redox proteomics revealed increasing oxidation over time in KO RBC (Figure 6E). Pathway analysis implicated dysregulated proteostasis and antioxidant defenses (Figure 6F).
ADORA2b deletion impairs post-transfusion recovery in stored red blood cells, an effect exacerbated by caffeine
PTR studies in GFP-positive recipient mice transfused with WT or KO RBC stored 7 or 12 days showed reduced recovery in KO RBC (Figure 7A, B). PTR positively correlated with ATP and glycolytic intermediates (Figure 7C, D). Storage with 100 μM caffeine further reduced PTR in KO but not WT RBC (Figure 7F), demonstrating a gene-environment interaction. Clustering of top caffeine- and storage-sensitive metabolites emphasized disruptions in redox and nucleotide metabolism in KO RBC (Figure 7E). A mechanistic model (Figure 7G) proposes that genetic ablation of ADORA2b skews RBC metabolism toward the PPP at the expense of glycolysis. In this context, caffeine, through its dual role as an ADORA2b antagonist and a direct inhibitor of G6PD (the rate-limiting enzyme of the PPP), emerges as a double-edged metabolic modulator. Its effects are particularly deleterious in ADORA2b-deficient RBC, in which simultaneous inhibition of glycolysis and the PPP exacerbates storage lesions and impairs PTR.
Figure 2.Higher caffeine levels are associated with elevated osmotic fragility of packed red blood cells from 643 recalled donors and lower hemoglobin increments in transfusion recipients. (A) The three-dimensional uniform manifold approximation and projection shows substantial overlap between packed red blood cells (RBC) with high or low caffeine (N=100 per group), distributions in (B), as a function of storage duration (z axis). (C) Caffeine levels were higher in donors older than 30 years, while higher caffeine levels were observed in female donors under the age of 51 years than in male donors. (D, E) Blood units with elevated caffeine showed significantly higher levels of metabolic markers of poor post-transfusion recovery, hypoxanthine (P<0.05 at storage day 42) and kynurenine (P<0.01 through the whole storage period). (F) Blood units from recalled donors with high caffeine levels showed significantly greater osmotic hemolysis. (G) The hive plot summarizes changes in correlation networks of low- and high-caffeine blood units to hemolysis parameters (spontaneous storage hemolysis, or after osmotic or oxidant stress), and to functional metabolic parameters, including adenosine triphosphate and 2,3-bisphosphoglycerate. (H, I) Upon interrogation of the REDS Vein-to-Vein database, transfusion of packed RBC with high caffeine levels (or from donors repeatedly identified as heavy caffeine consumers – highest quartile) was found to result in lower hemoglobin increments after transfusion (H), especially when the donors were also carriers of one or two alternative alleles for the single nucleotide polymorphism (SNP) for the adenosine receptor ADORA2b AX-13163261 (I). (J) Similarly, transfusion of units from donors carrying one or two alleles for the ADORA2b rs758857 SNP was associated with higher delta-bilirubin increments, independently of caffeine levels. (K) In vitro incubation of recombinantly expressed canonical or African G6PD variant (V68M; N126D) with 50 μM caffeine inhibited canonical but not deficient G6PD activity. (L) Heatmap of the top 50 significant differences between high and low caffeine level blood units in REDS RBC Omics Index donors identified donor age, markers of osmotic fragility (kynurenine), markers of lipid peroxidation (hydroxyacyl-carnitines and prostaglandin F2α) and alternative alleles for ADORA2b SNP rs758857 as the most significant differences between the two groups (high and low caffeine – N=1,000). **P<0.01, ****P<0.0001; NS: not statistically significant; d: days; y: years; 2,3-BPG: 2,3-bisphosphoglycerate; ATP: adenosine triphosphate; Hgb: hemoglobin; h: hours; ADORA2b: adenosine receptor A2b; NADPH: nicotinamide adenine dinucleotide phosphate; G6PD: glucose 6-phosphate dehydrogenase; PgF2α: prostaglandin F2α; OH-AcCa: hydroxy-acyl-carnitines.
Adenosine supplementation only partially restores metabolic defects in human stored red blood cells
Given the role of adenosine signaling, we tested adenosine supplementation (1, 5, 10 μM) in stored human RBC (Online Supplementary Figure S7). Adenosine increased intracellular levels early in storage but had a modest metabolic impact. Lactate was reduced; ATP, ADP, and 2,3-BPG were higher in the first week. After 3 weeks, AMP, inosine monophosphate (IMP), and inosine increased in supplemented units, consistent with adenosine catabolism and limited long-term efficacy (Online Supplementary Figure S7D, E).
Discussion
In the present study we found that caffeine, a ubiquitous dietary component, is a previously underappreciated factor influencing the quality of stored RBC. By leveraging a large-scale cohort of more than 13,000 blood donors from the REDS RBC-Omics study, we demonstrated that caffeine levels – detected in blood products at biologically relevant concentrations in the micromolar to hundreds of micromolar range19 – correlate strongly with impaired RBC metabolic integrity and increased storage or osmotic hemolysis, translating into decreased transfusion efficacy. Stratification of donors by circulating caffeine levels revealed demographic patterns consistent with established population-level consumption trends. Epidemiological surveys in the USA and Europe report higher average caffeine intake among older adults, largely attributable to habitual coffee consumption, which increases with age and plateaus in the 60s.33 Although men typically consume slightly more caffeine overall, studies suggest that women, particularly those under 51 years old, may exhibit higher circulating caffeine concentrations because of slower metabolism influenced by hormonal factors, including estrogen and oral contraceptive use.33 Our measurements of paraxanthine/caffeine ratios are consistent with this model. Caffeine levels also tend to be higher in individuals with lower body mass index, likely reflecting a smaller volume of distribution and possibly differences in metabolic clearance. Ethnic variation in both consumption habits and metabolism contributes further: non-Hispanic White individuals report the highest coffee intake in national surveys, a pattern reflected in our cohort, while inter-individual variation in CYP1A2 genotype and expression may additionally shape plasma caffeine levels.34 Collectively, these findings support the interpretation that lifestyle, demographic, and pharmacogenetic factors converge to influence measurable caffeine exposure in blood donors.
While the effects of caffeine on the central nervous system, cardiovascular disease and cancer35 are well documented, peripheral actions, especially on mature erythrocytes, have remained underexplored, with the exception of pilot retrospective studies linking caffeine levels to RBC metabolic phenotypes in 15 volunteers.19 Here, we show that elevated caffeine levels in RBC units are consistently associated with a metabolic phenotype indicative of compromised glycolytic activity, reduced ATP, total adenylate pools and 2,3-BPG, as well as with heightened oxidative stress, ferroptosis-like processes36 and markers of osmotic fragility, including oxidized glutathione,37 lipid peroxidation products36 and hydroxyacyl-carnitines,38 hypoxanthine8 and kynurenine.30
These findings were validated in volunteers within 45 min to 5 hours after consuming coffee, independently of brewing method (espresso vs. Chemex). These biochemical alterations culminate in increased spontaneous and stress-induced hemolysis during storage, consistent with the increased susceptibility to extravascular hemolysis via splenic sequestration and erythrophagocytosis39 of storage-damaged RBC that become energetically effete40 and accumulate oxidant damage, leading to elevated proteasomal degradation.41,42 Of clinical relevance, recipients of RBC units from donors with high caffeine consumption experienced significantly lower post-transfusion hemoglobin increments. Importantly, these effects were more pronounced in donors harboring specific polymorphisms in the gene for ADORA2b, a receptor expressed on RBC membranes for which caffeine is a competitive antagonist, illustrating a critical gene-exposome interaction.18
Observations in human RBC are mechanistically supported by our parallel studies in a murine model deficient in ADORA2b.43 While adenosine signaling via ADORA2b signaling has been previously linked to acclimatization to high altitude hypoxia by favoring energy metabolism to boost oxygen off-loading,4 our findings here underscore the critical role of purinergic signaling in maintaining RBC metabolism during refrigerated storage. Inhibition or genetic deletion of ADORA2b disrupts this adaptive metabolic program, mirroring the dysregulation induced by caffeine exposure. Consistently, ADORA2b KO mice displayed marked reductions in glycolytic flux, ATP levels, and glutathione recycling, closely phenocopying the metabolic phenotype of stored RBC from high-caffeine human donors. The resulting decline in post-transfusion RBC viability in KO mice was further exacerbated by caffeine supplementation during storage, demonstrating a synergistic metabolic vulnerability. This convergence of genetic and pharmacological perturbations supports a model in which ADORA2b ablation shifts RBC metabolism toward the PPP, while caffeine imposes a dual inhibitory effect – blocking both ADORA2b signaling and G6PD enzymatic activity – ultimately compounding the impairment of RBC energy and redox homeostasis.
Figure 3.Prevalence of ADORA2b single nucleotide polymorphisms in REDS Index donors and association with hemolytic propensity. (A) A summarized list of the adenosine receptor A2b (ADORA2b) single nucleotide polymorphisms (SNP) assayed in 13,091 REDS index donors. (B) The prevalence of heterozygosity or homozygosity for the alternative alleles in the REDS Index donors. (C) SNP associations with osmotic (blue), oxidative (red) or storage (green) hemolysis. (D-F) Stratification of the ADORA2b SNP most strongly associated with hemolysis (especially osmotic and oxidative) by donor demographics (sex and ethnicity; age and demographics are shown in Online Supplementary Figure S1). (G-I) Volcano plots of Spearman correlation of allele copies to metabolites and hemolysis parameters for the same SNP. M: male; F: female; AfrAmerica: African-American; AC: acyl-carnitines; FA: fatty acid.
Figure 4.ADORA2b regulates glycolytic fluxes in stored red blood cells. (A) A literature-based summary model of the role of adenosine receptor A2b (ADORA2b) in regulating red blood cell (RBC) metabolic fluxes through glycolysis based on Liu et al.4 (B) Packed RBC from wild-type (WT) C57BL6/J mice (N=3) and ADORA2b knockout (KO) mice (N=3) were stored for 0, 7, and 12 days (equivalent to human RBC storage for 42 days) under refrigerated conditions in standard storage solutions, prior to metabolomics analysis. (C) Principal component analysis of metabolomics data from this study shows a significant effect of storage duration and genotype. (D) The experiment was repeated, supplementing CPDA1 with 5 mM 1,2,3-13C3-glucose, which affords the direct measurements of metabolic fluxes through glycolysis by measuring the 13C3-lactate isotopologue. Results indicate a significant decrease in 13C3-lactate in ADORA2b KO mice. (E) Heatmap of the top 50 metabolites by time series two-way analysis of variance (by genotype and storage) in WT versus ADORA2b KO mice at storage days 0, 7 and 12. AMP: adenosine monophosphate; ATP: adenosine triphosphate; AMPK: AMP-activated protein kinase; BPGM: bisphosphoglycerate mutase; BPG: bisphosphoglycerate; FBP: fructose-1,6-bisphosphate; G3P: glyceraldehyde 3-phosphate; PFK: phosphofructose kinase; ALDOA: aldolase A; GAPDH: glyceraldehyde 3-phosphate dehydrogenase; Hb: hemoglobin; ADORA2b: adenosine receptor A2b; RBC: red blood cells; EMP: Embden-Meyerhof-Parnas pathway; AU: arbitrary units; AC: acyl-carnitine; FA: fatty acid; UHPLC-MS: ultra-high pressure liquid chromatography coupled to mass spectrometry.
Figure 5.Overview of glycolysis, the pentose phosphate pathway, and glutathione and purine metabolism in stored red blood cells from wild-type and ADORA2b knockout mice. Red lines: adenosine receptor A2b (ADORA2b) knockout; blue lines: wild-type; N=3 per group, median ± range (solid line and faded band) are shown for each metabolite. GLUC: glucose; HexP: hexose phosphate (glucose 6-phosphate and hexose phosphate isomers); FBP: fructose bisphosphate; G3P: glyceraldehyde 3-phosphate; PGLY: phosphoglycerate (2 and 3 isomers); PEP: phosphoenolpyruvate; PYR: pyruvate; LAC: lactate; PGLUC: 6-phosphogluconate; PentP: pentose phosphate (ribose 5-phosphate and pentose phosphate isomers); GSH: reduced glutathione; GSSG: oxidized glutathione; AXP: adenylate pool (ATP + 0.5 ADP/[ATP+ADP+AMP]).
Notably, our results confirm and expand upon previous hypotheses implicating caffeine as a direct inhibitor of G6PD.16 It must be noted that similar observations were made in our pilot study comparing 15 donors with the highest versus lowest levels of caffeine from a pilot REDS RBC Omics study on a subset of the larger index and recalled donor populations.19 In that study, lower levels of PPP metabolites were interpreted with lower oxidant stress in stored RBC from donors who were also heavy caffeine consumers. Here, our direct enzymatic assays revealed inhibitory effects of caffeine on canonical G6PD activity at physiologically relevant concentrations. However, the effect did not further compound with G6PD deficiency when testing, in vitro, the activity of the African variant upon incubation with caffeine, explaining the lack of observational evidence suggesting potential increases in susceptibility to hemolysis in individuals with G6PD deficiency who consume caffeinated beverages. Therefore, the adverse effects of caffeine observed in stored RBC units are potentially also direct, mediated both through disrupted purinergic signaling (ADORA2b) and direct enzymatic inhibition (G6PD), in part mimicking the increased susceptibility to hemolysis and impaired post-transfusion survival of RBC from G6PD-deficient donors.26,28,37,44 Collectively, our findings revise prior interpretations of caffeine’s antioxidant effects in stored RBC and exemplify the power of integrating large-scale human cohort analyses with targeted mechanistic studies in murine models to elucidate exposome-driven phenotypes.
The translational implications of our findings are significant. First, donor caffeine consumption, a common dietary component for up to 75% of Americans, emerges as a modifiable behavioral factor potentially influencing RBC storage quality and transfusion outcomes. Given caffeine’s short biological half-life, transient dietary modifications around the time of blood donation might mitigate its negative impact, aligning with blood donation guidelines in several European countries in which donors are advised to limit caffeine intake prior to donation. Conversely, in other regions, such as the USA or Italy, caffeine consumption before blood donation is not actively discouraged and may even be implicitly encouraged due to its known beneficial acute effects on blood pressure, potentially expediting the donation process and reducing vasovagal reactions. Indeed, moderate caffeine intake can transiently increase donor blood pressure and vascular tone, facilitating venous access and blood withdrawal efficiency. However, this advantage must be balanced against caffeine’s mild diuretic properties, which may predispose donors to dehydration, an established risk factor for adverse donation-related events and poorer blood flow during collection.
Figure 6.Proteomics of stored red blood cells from wild-type and ADORA2b knockout mice. (A) Overview of the experimental design. (B, C) Principal component analysis (B) and linear discriminant analysis (C) of proteomics results based on genotype and storage duration (0, 7 or 12 days). (D) Heatmap of the top 50 significant proteins (official gene symbols) by two-way time series analysis of variance as a function of adenosine receptor A2b (ADORA2b) knockout and storage duration. (E) Top 25 sulfenic, sulfonic or cysteine to dehydroalanine redox modifications between wild-type and ADORA2b knockout red blood cells during storage. (F) Pathway analysis based on proteomics results. Protein names are abbreviated with official gene symbols. WT: wild-type; KO: knockout; FDR: false discovery rate.
Beyond caffeine, our findings advocate for incorporating donor exposome data – dietary habits, medication usage – along with genetic markers into precision transfusion medicine strategies aimed at informing blood inventory management. For example, RBC units from high-caffeine-consuming donors or individuals with high-risk ADOR-A2b polymorphisms might be preferentially allocated to scenarios in which slight variations in RBC quality have less clinical impact. Conversely, units from donors with low caffeine exposure and favorable genetic profiles could be prioritized for high-risk transfusion recipients, such as neonates or patients with severe anemia.
Figure 7.ADORA2b knockout has a negative impact on post-transfusion recovery of stored red blood cells and is aggravated by caffeine supplementation. (A) Post-transfusion recovery (PTR) studies were performed on stored (day 7 and 12) red blood cells (RBC) from wildtype (WT) and adenosine receptor A2b (ADORA2b) knockout (KO) mice through transfusion into Ubi-GFP mice and co-transfusion with test mCherry fresh WT RBC. (B) Results indicate a significant drop in PTR in KO mice. (C) Metabolic correlates to PTR. Supplementation of 100 μM caffeine to stored RBC from WT and ADORA2b KO mice had a significant impact on RBC metabolism. (D) Top 50 metabolites by two-way analysis of variance are shown in the heatmap. (E) Highlights include cytidine monophosphate and adenosine triphosphate. (F) Caffeine supplementation further decreased PTR in ADORA2b KO mice. (G) A working model is proposed, based on experimental data and existing literature on the role of caffeine as an ADORA2b antagonist and G6PD inhibitor. **P<0.01, ***P<0.001, ****P<0.0001. GFP: green fluorescent protein; CMP: cytidine monophosphate; ATP: adenosine triphosphate; AMP: adenosine monophosphate; G6PD: glucose-6-phosphate dehydrogenase; PPP: pentose phosphate pathway; NADPH: nicotinamide adenine dinucleotide phosphate.
Moreover, our mechanistic insights point to possible pharmacological interventions aimed at bolstering ADORA2b signaling or downstream metabolic pathways during RBC storage. Adenosine supplementation to standard storage additives transiently boosted energy metabolism, leading to early increases in intracellular adenosine and total adenylate pools, followed by elevation of purine deamination products, inosine and IMP, after week 3 of storage. Together, these results are consistent with adenosine uptake via ENT1, rather than activation of ADORA2b, followed by deamination of adenosine itself or its metabolite AMP into inosine and IMP by adenosine deaminase29 or RBC-specific AMP deaminase 3.14 Degradation of adenosine supplements in storage media would thus only favor transient stimulatory effects of ADORA2b, while the absence in stored RBC units of hepatic CYP2A enzymes, which can degrade caffeine, would not similarly constrain the antagonistic effects on the same receptors. In light of these results, alternative strategies to stimulate ADORA2b might include non-degradable adenosine analogs or allosteric modulators specifically enhancing glycolysis and redox balance, thereby improving stored RBC resilience and transfusion efficacy. Preliminary data from models utilizing AMPK activators13 or hypoxic storage27, 4 5 conditions provide proof-of-concept for these approaches, highlighting the feasibility of metabolic modulation as a storage enhancement strategy. Corollary to these considerations, cytochrome p450 reductases are NADPH-dependent enzymes.46 As such, direct G6PD inhibition by caffeine may constrain the pools of the very NADPH necessary for its direct catabolism or that of its metabolites, such as paraxanthine. Indeed, our metabolite quantitative trait loci analysis here identified an association between donor genetics (CYP2A6 SNP, especially in donors of Asian and European descent) and paraxanthine metabolism, consistent with the literature.47,48
Even though our integrative approach combining human donor data, murine genetic models, and in vitro enzymatic assays offers compelling mechanistic insight into caffeine’s effects on RBC, several limitations of our study warrant consideration. First, our human interventional study was conducted on a small cohort, which lacked caffeine-naïve individuals, limiting broader generalizability. Second, while our enzymatic assays suggest direct inhibition of G6PD by caffeine, these findings require further validation in vivo, particularly in G6PD-deficient individuals, in whom an exacerbated hemolytic phenotype was not observed. Third, the REDS Omics donor samples used in this study were collected nearly a decade ago, and while storage protocols have remained largely unchanged, shifts in donor demographics or transfusion practices over time may influence broader applicability. Additionally, although our murine model supports the proposed gene-environment interaction between ADORA2b deficiency and caffeine exposure, differences in RBC physiology between species or across humans (e.g., CYP2A enzymes) may affect translation to human transfusion outcomes. Lastly, caffeine’s rapid cell permeability is inferred from its physicochemical properties, but the precise mechanisms of entry into RBC, whether exclusively passive or involving transporters such as ENT1, remain to be elucidated. Future studies should aim to address these gaps, explore donor screening strategies, and assess whether real-time dietary exposures, such as caffeine, can inform individualized transfusion protocols.
While our study benefits from robust epidemiological evidence combined with detailed mechanistic validation, we acknowledge certain limitations. The modest effect sizes observed in clinical transfusion outcomes raise questions about the absolute clinical relevance. Nevertheless, given the substantial global volume of transfusions, even small improvements in RBC quality can translate into meaningful clinical benefits at the population level. Additionally, our animal model, though highly informative, utilized defined genetic modifications; thus, translating these findings to routine clinical settings demands further validation.
Collectively, the findings of our study position caffeine consumption as a significant, modifiable factor influencing RBC metabolic responses to oxidant stress, here in the form of a common iatrogenic intervention such as storage under blood bank conditions. Our data thus suggest that caffeine might sensitize RBC to hemolysis by osmotic or oxidant insults, common stressors for example in response to moderate49 or strenuous exercise.50 It also underscores the importance of the gene-exposome interface in determining transfusion outcomes, advocating for precision approaches in transfusion medicine. Future investigations should further explore dietary guidance for donors, pharmacological enhancements of RBC metabolic pathways, and more comprehensive integration of donor metadata into clinical transfusion practices.
Footnotes
- Received May 28, 2025
- Accepted August 1, 2025
Correspondence
Disclosures
AD’A, KCH and TN are founders of Omix Technologies Inc. AD’A is a member of scientific advisory boards for Hemanext Inc., Macopharma Inc. and SynthMed Bio. TN is a member of a scientific advisory board for Hemanext Inc. The other authors have no conflicts of interest to disclose.
Contributions
AD’A conceived the study, conducted metabolomics and lipidomics analysis, was responsible for biostatistics and bioinformatics, prepared the figures, wrote the first draft of the manuscript and approved its final version. AH and JCZ conducted animal studies. MD and KCH were responsible for the proteomics studies. DS and TN performed metabolomics and lipidomics analyses. GRK and XD contributed to the biostatistics and bioinformatics parts of the study. YX and JCZ conceived the study. GRK, ALM and GPP contributed to the human genetic studies. NR contributed to the analysis of data from the Vein-to-Vein database. MS, SK, XD, PJN and MPB contributed to the REDS RBC omics study.
Funding
AD’A and JCZ were supported by funds from the National Heart, Lung, and Blood Institute (NHLBI) (R01HL146442, R01HL149714). The REDS RBC Omics and REDS-IV-P CTLS programs are sponsored by the NHLBI contract 75N2019D00033, and the NHLBI Recipient Epidemiology and Donor Evaluation Study-III (REDS-III) RBC Omics project, which was supported by NHLBI contracts HHSN2682011-00001I, -00002I, -00003I, -00004I, -00005I, -00006I, -00007I, -00008I, and -00009I. GRK was supported by grants from the National Institute of General Medical Sciences (NIGMS), F32GM124599. NR received funding from the NHLBI (R01HL126130). The content is solely the responsibility of the authors and does not necessarily represent the official views of the National Institutes of Health.
Acknowledgments
The authors would like to thank all the donor volunteers who participated in this study and all the global blood donor communities for their life-saving altruistic gifts.
References
- Temple JL, Bernard C, Lipshultz SE, Czachor JD, Westphal JA, Mestre MA. The safety of ingested caffeine: a comprehensive review. Front Psychiatry. 2017; 8:80. Google Scholar
- Cappelletti S, Piacentino D, Sani G, Aromatario M. Caffeine: cognitive and physical performance enhancer or psychoactive drug?. Curr Neuropharmacol. 2015; 13(1):71-88. Google Scholar
- Ribeiro JA, Sebastião AM. Caffeine and adenosine. J Alzheimers Dis. 2010; 20(1):S3-15. Google Scholar
- Liu H, Zhang Y, Wu H. Beneficial role of erythrocyte adenosine A2B receptor-mediated AMP-activated protein kinase activation in high-altitude hypoxia. Circulation. 2016; 134(5):405-421. Google Scholar
- Sun K, D’Alessandro A, Xia Y. Purinergic control of red blood cell metabolism: novel strategies to improve red cell storage quality. Blood Transfus. 2017; 15(6):535-542. Google Scholar
- Donovan K, Meli A, Cendali F. Stored blood has compromised oxygen unloading kinetics that can be normalized with rejuvenation and predicted from corpuscular side-scatter. Haematologica. 2022; 107(1):298-302. Google Scholar
- Yoshida T, Prudent M, D’Alessandro A. Red blood cell storage lesion: causes and potential clinical consequences. Blood Transfus. 2019; 17(1):27-52. Google Scholar
- Nemkov T, Stephenson D, Earley EJ. Biological and genetic determinants of glycolysis: Phosphofructokinase isoforms boost energy status of stored red blood cells and transfusion outcomes. Cell Metab. 2024; 36(9):1979-1997. Google Scholar
- Rogers SC, Ge X, Brummet M. Quantifying dynamic range in red blood cell energetics: Evidence of progressive energy failure during storage. Transfusion. 2021; 61(5):1586-1599. Google Scholar
- Kanias T, Lanteri MC, Page GP. Ethnicity, sex, and age are determinants of red blood cell storage and stress hemolysis: results of the REDS-III RBC-Omics study. Blood Adv. 2017; 1(15):1132-1141. Google Scholar
- D’Alessandro A, Nemkov T, Sun K. AltitudeOmics: red blood cell metabolic adaptation to high altitude hypoxia. J Proteome Res. 2016; 15(10):3883-3895. Google Scholar
- Zhang Y, Dai Y, Wen J. Detrimental effects of adenosine signaling in sickle cell disease. Nat Med. 2011; 17(1):79-86. Google Scholar
- Foretz M, Guihard S, Leclerc J. Maintenance of red blood cell integrity by AMP-activated protein kinase α1 catalytic subunit. FEBS Letters. 2010; 584(16):3667-3671. Google Scholar
- Chen C, Xie T, Zhang Y. Erythrocyte ENT1-AMPD3 axis is an essential purinergic hypoxia sensor and energy regulator combating CKD in a mouse model. J Am Soc Nephrol. 2023; 34(10):1647-1671. Google Scholar
- Song A, Zhang Y, Han L. Erythrocytes retain hypoxic adenosine response for faster acclimatization upon re-ascent. Nat Commun. 2017; 8:14108. Google Scholar
- Xu H, Hu L, Liu T. Caffeine targets G6PDH to disrupt redox homeostasis and inhibit renal cell carcinoma proliferation. Front Cell Dev Biol. 2020; 8:556162. Google Scholar
- D’Alessandro A. Red blood cell metabolism: a window on systems health towards clinical metabolomics. Curr Opin Hematol. 2025; 32(3):111-119. Google Scholar
- Nemkov T, Stefanoni D, Bordbar A. Blood donor exposome and impact of common drugs on red blood cell metabolism. JCI Insight. 2021; 6(3):e146175. Google Scholar
- D’Alessandro A, Fu X, Reisz JA. Stored RBC metabolism as a function of caffeine levels. Transfusion. 2020; 60(6):1197-1211. Google Scholar
- Nemkov T, Hansen KC, D’Alessandro A. A three-minute method for high-throughput quantitative metabolomics and quantitative tracing experiments of central carbon and nitrogen pathways. Rapid Commun Mass Spectrom. 2017; 31(8):663-673. Google Scholar
- Nemkov T, Yoshida T, Nikulina M, D’Alessandro A. High-throughput metabolomics platform for the rapid data-driven development of novel additive solutions for blood storage. Front Physiol. 2022; 13:833242. Google Scholar
- Nemkov T, Reisz JA, Gehrke S, Hansen KC, D’Alessandro A. High-throughput metabolomics: isocratic and gradient mass spectrometry-based methods. Methods Mol Biol. 2019; 1978:13-26. Google Scholar
- Thomas T, Stefanoni D, Dzieciatkowska M. Evidence for structural protein damage and membrane lipid remodeling in red blood cells from COVID-19 patients. J Proteome Res. 2020; 19(11):4455-4469. Google Scholar
- Reisz JA, Zheng C, D’Alessandro A, Nemkov T. Untargeted and semi-targeted lipid analysis of biological samples using mass spectrometry-based metabolomics. Methods Mol Biol. 2019; 1978:121-135. Google Scholar
- Luzzatto L, Bancone G, Dugué PA. New WHO classification of genetic variants causing G6PD deficiency. Bull World Health Organ. 2024; 102(8):615-617. Google Scholar
- Page GP, Kanias T, Guo YJ. Multiple-ancestry genome-wide association study identifies 27 loci associated with measures of hemolysis following blood storage. J Clin Invest. 2021; 131(13):e146077. Google Scholar
- Hay A, Dziewulska K, Gamboni F. Hypoxic storage of murine red blood cells improves energy metabolism and posttransfusion recoveries. Blood Transfus. 2023; 21(1):50-61. Google Scholar
- Roubinian NH, Reese SE, Qiao H. Donor genetic and nongenetic factors affecting red blood cell transfusion effectiveness. JCI Insight. 2022; 7(1):e152598. Google Scholar
- Nemkov T, Sun K, Reisz JA. Hypoxia modulates the purine salvage pathway and decreases red blood cell and supernatant levels of hypoxanthine during refrigerated storage. Haematologica. 2018; 103(2):361-372. Google Scholar
- Nemkov T, Stephenson D, Erickson C. Regulation of kynurenine metabolism by blood donor genetics and biology impacts red cell hemolysis in vitro and in vivo. Blood. 2024; 143(5):456-472. Google Scholar
- Dumbill R, Rabcuka J, Fallon J. Impaired O2 unloading from stored blood results in diffusion-limited O2 release at tissues: evidence from human kidneys. Blood. 2024; 143(8):721-733. Google Scholar
- D’Alessandro A, Earley EJ, Nemkov T. Genetic polymorphisms and expression of Rhesus blood group RHCE are associated with 2,3-bisphosphoglycerate in humans at high altitude. Proc Natl Acad Sci. 2024; 121(1):e2315930120. Google Scholar
- Mitchell DC, Knight CA, Hockenberry J, Teplansky R, Hartman TJ. Beverage caffeine intakes in the U.S. Food Chem Toxicol. 2014; 63:136-142. Google Scholar
- Yang A, Palmer AA, de Wit H. Genetics of caffeine consumption and responses to caffeine. Psychopharmacology (Berl). 2010; 211(3):245-257. Google Scholar
- Dam RMv, Hu FB, Willett WC. Coffee, caffeine, and health. N Engl J Med. 2020; 383(4):369-378. Google Scholar
- D’Alessandro A, Keele GR, Hay A. Ferroptosis regulates hemolysis in stored murine and human red blood cells. Blood. 2025; 145(7):765-783. Google Scholar
- D’Alessandro A, Fu X, Kanias T. Donor sex, age and ethnicity impact stored red blood cell antioxidant metabolism through mechanisms in part explained by glucose 6-phosphate dehydrogenase levels and activity. Haematologica. 2021; 106(5):1290-1302. Google Scholar
- Nemkov T, Key A, Stephenson D. Genetic regulation of carnitine metabolism controls lipid damage repair and aging RBC hemolysis in vivo and in vitro. Blood. 2024; 143(24):2517-2533. Google Scholar
- Roussel C, Morel A, Dussiot M. Rapid clearance of storage-induced microerythrocytes alters transfusion recovery. Blood. 2021; 137(17):2285-2298. Google Scholar
- van Wijk R, van Solinge WW. The energy-less red blood cell is lost: erythrocyte enzyme abnormalities of glycolysis. Blood. 2005; 106(13):4034-4042. Google Scholar
- Tzounakas VL, Dzieciatkowska M, Anastasiadi AT. Red cell proteasome modulation by storage, redox metabolism and transfusion. Blood Transfus. 2022; 20(1):27-39. Google Scholar
- Peltier S, Marin M, Dzieciatkowska M. Proteostasis and metabolic dysfunction characterize a subset of storage-induced senescent erythrocytes targeted for post-transfusion clearance. J Clin Invest. 2025; 135(9):e183099. Google Scholar
- Erblang M, Drogou C, Gomez-Merino D. The impact of genetic variations in ADORA2A in the association between caffeine consumption and sleep. Genes (Basel). 2019; 10(12):1021. Google Scholar
- Francis RO, D’Alessandro A, Eisenberger A. Donor glucose-6-phosphate dehydrogenase deficiency decreases blood quality for transfusion. J Clin Invest. 2020; 130(5):2270-2285. Google Scholar
- D’Alessandro A, Yoshida T, Nestheide S. Hypoxic storage of red blood cells improves metabolism and post-transfusion recovery. Transfusion. 2020; 60(4):786-798. Google Scholar
- Riddick DS, Ding X, Wolf CR. NADPH-cytochrome P450 oxidoreductase: roles in physiology, pharmacology, and toxicology. Drug Metab Dispos. 2013; 41(1):12-23. Google Scholar
- Low JJ, Tan BJ Yi LX, Zhou ZD, Tan EK. Genetic susceptibility to caffeine intake and metabolism: a systematic review. J Transl Med. 2024; 22(1):961. Google Scholar
- Cornelis MC, Kacprowski T, Menni C. Genome-wide association study of caffeine metabolites provides new insights to caffeine metabolism and dietary caffeine-consumption behavior. Hum Mol Genet. 2016; 25(24):5472-5482. Google Scholar
- Nemkov T, Skinner SC, Nader E. Acute cycling exercise induces changes in red blood cell deformability and membrane lipid remodeling. Int J Mol Sci. 2021; 22(2):896. Google Scholar
- Nemkov T, Stauffer E, Cendali F. Long-distance trail running induces inflammatory-associated protein, lipid, and purine oxidation in red blood cells. bioRxiv. 2025; Apr:09. Google Scholar
Data Supplements
Figures & Tables
Article Information

This work is licensed under a Creative Commons Attribution-NonCommercial 4.0 International License.