Abstract
In many acute and chronic inflammatory disorders, recruitment of neutrophils plays a critical role in preventing disease severity and ensuring survival. On the other hand, neutrophil accumulation during inflammation can also favor disease progression in conditions such as autoimmune disorders and cancer or during ischemia-reperfusion injury. Therefore, blocking neutrophil influx has been considered an interesting therapeutic concept in diseases with overwhelming neutrophil responses. Using several in vivo and in vitro approaches we investigated the mode of action of ladarixin, a dual non-competitive inhibitor of chemokine receptors CXCR1 and CXCR2, in blocking neutrophil recruitment during inflammation. Examining neutrophil recruitment both in vivo in the mouse cremaster muscle via intravital microscopy and in vitro via flow chamber assays, we investigated the biological significance of the functional selectivity of the allosteric inhibitor, showing that ladarixin blocks neutrophil extravasation selectively at the level of vascular basement membrane penetration, a prerequisite for neutrophils to reach the inflamed tissue, without impairing rolling and adhesion to the inflamed endothelium. Mechanistically, ladarixin abolished neutrophil elastase translocation to the neutrophil surface, indispensable for neutrophil vascular basement membrane penetration and extracellular matrix degradation, in a selective and specific CXCR1/2-dependent fashion leading to reduced neutrophil elastase surface activity in mouse and primary human neutrophils. In brief, the allosteric CXCR1/2 inhibitor ladarixin effectively blocks neutrophil recruitment at the level of neutrophil extravasation without affecting firm adhesion. Clinically, this mode of action has interesting therapeutic potential to prevent neutrophil extravasation in inflammatory diseases including inflammatory bowel disease, psoriasis and other neutrophil-driven disorders.
Introduction
Neutrophils are the predominant circulating immune cells in humans. They are considered the first line of immune defense in the context of acute inflammatory responses during infection or following sterile injury.1 To fulfill this task, neutrophils have to leave the intravascular compartment and transform from a quiescent, inactive state into an activated and pro-migratory phenotype. This transformation occurs mostly during the local recruitment phase in which neutrophils come into close contact with the endothelial lining of inflamed vessels.2 Through a well-described cascade of adhesion and activation events on the luminal endothelial surface, signals are exchanged between neutrophils and endothelial cells finally leading to the decision of neutrophils to leave the blood microvasculature and transmigrate into the inflamed tissue. One of the key signaling events for neutrophil extravasation is provided by interaction of the chemokine receptor CXCR2 on the neutrophil surface with CXCR2-binding chemokines including CXCL8 (in humans) and CXCL1 (in mice) typically present on the luminal surface of inflamed endothelial cells.3,4 CXCR2 has been identified as the chemokine receptor responsible for inducing firm neutrophil arrest on the inflamed endothelium in vivo.5,6 Thereafter, post-arrest modifications including spreading, adhesion strengthening and crawling prepare neutrophils for transendothelial migration and vascular basement membrane penetration to reach the inflamed tissue.7 Successful penetration of the basement membrane is a chemokine-dependent process that requires the mobilization of critical components such as neutrophil elastase (NE) and β1 integrins (both stored in various intracellular granules) to the neutrophil surface.8 Binding of the chemokine CXCL8 to its respective chemokine receptors CXCR1 and CXCR2 induces overlapping, as well as distinct outcomes. Overlapping signals include an increase in intracellular calcium signaling, induction of adhesion, chemotaxis toward the gradient and increased production of reactive oxygen species.9 Other, less studied functions include a critical and unique role of CXCR1 in bacterial and fungal killing.10,11 Of note, CXCR1 expression is restricted to neutrophils, while CXCR2 is also present on other hematopoietic cells such as monocytes and natural killer cells, as well as on non-hematopoietic cells including pulmonary endothelial and epithelial cells.12
Considering the multitude of functions exerted by CXCR2 and CXCR1 on neutrophils, inhibiting both receptors has gained significant interest recently as a potential therapeutic approach in acute and chronic inflammatory disorders with overwhelming and unwanted neutrophil recruitment, including infectious diseases, acute lung injury, acute gout, psoriasis, inflammatory bowel disease and many more.1,12 Ladarixin, formerly known as DF2156A, is a dual CXCR1 and CXCR2 non-competitive allosteric inhibitor interacting with an allosteric site conserved in CXCR1 and CXCR2 and with a prolonged and improved in vivo half-life compared to another related dual CXCR1/2 inhibitor compound named reparixin.13 Ladarixin was demonstrated to attenuate the inflammatory response and neutrophil recruitment in a rat cerebral and hepatic ischemia reperfusion model.14,15 In addition, it showed comparable inhibitory activity in CXCL8-induced migration of CXCR1- and CXCR2-transfected cell lines in a chemotactic migration assay with a half maximal inhibitory concentration (IC50) of 0.8 nM for CXCR2 and an IC50 of 0.7 nM for CXCR1.15 Several disease-relevant in vivo mouse models have demonstrated that ladarixin successfully reduces neutrophil recruitment, disease severity and progression, including models for type 1 diabetes, aortic abdominal aneurysm, and infectious as well as sterile lung inflammation.16-18 The proposed mode of action of ladarixin aligns with its capacity to selectively modulate pathways activated by CXCR1 and CXCR2 while leaving others unaffected.19 Nevertheless, the capacity of ladarixin to inhibit distinct CXCR1/2-mediated functions during the recruitment process remained to be characterized. To fill this gap, we investigated the influence of ladarixin on neutrophil recruitment using various CXCR1/2-dependent in vivo and in vitro approaches. Our results demonstrate that ladarixin significantly impairs CXCR1/2-induced neutrophil extravasation by inhibiting NE translocation to the cell surface and vascular basement membrane penetration, without affecting neutrophil rolling or adhesion.
Methods
Animals
C57BL/6NCrl wild-type (WT) mice were purchased from Charles River Laboratories (Sulzfeld). Mice were maintained at the core facility for animal models at the Biomedical Center, LMU, Planegg-Martinsried, Germany and used for experiments from 8-25 weeks of age. All experiments were approved by the local authorities (Regierung von Oberbayern, AZ 55.2-1-54-2531-122/12 and 55.2-2532.Vet_02-17-102).
Chemokine receptor inhibitor
The compound ladarixin was provided by Dompè Farmaceutici S.p.a (L’Aquila, Italy). If not stated otherwise, we used ladarixin at 5 µM for in vitro and 30 µg/g body weight for in vivo experiments as reported earlier.15
Intravital microscopy of CXCL8 and trauma-induced inflammation in the mouse cremaster muscle
We used two models of intravital microscopy in the mouse cremaster muscle to study leukocyte rolling and adhesion in inflamed postcapillary venules.6 Briefly, in the first in vivo model, intrascrotal injection of recombinant murine CXCL1 (600 ng/mouse, Peprotech) was conducted 1 hour after intraperitoneal injection of ladarixin or 0.9% NaCl (carrier). Two hours after the injection of CXCL1, mice were anesthetized and the carotid artery was cannulated to assess systemic white blood cell counts (ProCyte Dx; IDEXX Laboratories). Thereafter, the cremaster muscle was surgically exteriorized for intravital microscopy on an OlympusBX51 WI microscope, equipped with a 40x objective (Olympus, 0.8NA, water immersion objective) and a CCD camera (Kappa CF8HS).20 During the experiment, the muscle was permanently superfused with a thermo-controlled bicarbonate-buffered salt solution and postcapillary venules recorded using VirtualDub software for later off-line analysis. Venular centerline velocity was assessed using a dual photodiode (Circusoft Instrumentation).21 In addition, we obtained rolling flux fraction, which is the number of rolling cells normalized to complete leukocyte flux, number of adherent cells/mm2, leukocyte rolling velocities, vessel diameter and vessel segment length using the generated movies and Fiji software.21 In the second intravital microscopy model, 2 hours after intraperitoneal administration of either ladarixin, Pertussis toxin (4 ng/ mouse) or 0.9% NaCl (carrier), the cremaster muscle was exteriorized without any prior pro-inflammatory stimulus. The surgical preparation of the cremaster muscle causes a mild inflammatory response with upregulation of P-selectin on the endothelial luminal surface leading to P-selectin-dependent leukocyte rolling accompanied by only a modest number of adherent leukocytes in postcapillary venules.22 Intra-arterial injection of recombinant human CXCL8 (600 ng/mouse, Peprotech) was used to induce firm arrest of rolling neutrophils as previously reported.6 Microvascular and adhesion-relevant parameters (before and after CXCL8 injection) were obtained as described above.
Human neutrophil experiments and flow chamber assays
All experimental details regarding human neutrophil isolation, handling, flow chamber assays, and additional methodological procedures are provided in the Online Supplementary Methods. Readers are referred to the Online Supplementary File for detailed protocols and experimental conditions.
Statistics
Data are shown as mean ± standard error of mean, cumulative frequencies or representative images as indicated in the figure legends. GraphPad Prism 9 software (GraphPad Software Inc.) and Adobe Illustrator were used to analyze data and generate graphs. Statistical tests were conducted according to the number of groups being compared. For pairwise comparisons, an unpaired Student t test was used and for more than two experimental groups, either one-way or two-way analysis of variance (ANOVA) with a Tukey or Sidak post-hoc test was performed. P values <0.05 were considered statistically significant and are indicated as follows: *P<0.05, **P<0.01, ***P<0.005.
Results
Administration of ladarixin does not affect neutrophil rolling and neutrophil adhesion in vivo or in vitro
To study the effect of the dual CXCR1/2 inhibitor ladarixin on neutrophil recruitment, we made use of intravital microscopy and a model of acute and predominantly neutrophil-driven microvascular inflammation in the mouse cremaster muscle (Figure 1A). In a first set of experiments, we injected ladarixin or 0.9% NaCl (carrier) into the peritoneal cavity of male WT mice 1 hour prior to intrascrotal injection of CXCL1. Two hours after CXCL1 injection, we exteriorized the cremaster muscle and assessed leukocyte rolling, rolling velocity, and leukocyte adhesion in postcapillary cremaster muscle venules. The administration of ladarixin did not alter leukocyte rolling (Figure 1B) or rolling velocity, nor did it affect the number of adherent leukocytes compared to those in controls (Figure 1C, D), suggesting that ladarixin does not interfere with chemokine-driven firm leukocyte arrest. In order to exclude that the effect of ladarixin on leukocyte adhesion is masked by CXCL1-induced upregulation of endothelial E-selectin, known to cooperate with CXCR1/2 signaling in mediating firm leukocyte adhesion, we conducted cremaster muscle experiments in unstimulated mice. In this model, the surgical procedure itself induces mild traumatic injury with mobilization of P-selectin to the luminal surface of postcapillary venular endothelial cells within minutes after the cremaster muscle has been exteriorized. This leads to leukocyte rolling without triggering substantial leukocyte adhesion (Figure 1E). However, intra-arterial injection of CXCL8 (the human homologue of CXCL1 known to induce leukocyte adhesion in the mouse cremaster similar to CXCL16) resulted in rapid transition from leukocyte rolling to firm adhesion, which was similar in carrier- and ladarixin-pretreated mice (Figure 1E) suggesting no role of ladarixin in inducing firm leukocyte adhesion. In contrast, pretreatment of mice with Pertussis toxin, which blocks Gαi-coupled signaling and inhibits G protein-coupled receptor-induced transition from rolling into firm adhesion (positive control), prevented CXCL8-mediated induction of leukocyte adhesion. These results clearly demonstrate that ladarixin does not interfere with CXCL8-induced leukocyte adhesion in vivo.
To test whether ladarixin affects CXCR1/2-induced leukocyte adhesion in human neutrophils, we conducted flow chamber experiments (Figure 1F) using neutrophils isolated from peripheral blood of healthy volunteers. Neutrophils pretreated with ladarixin or phosphate-buffered saline (carrier) were perfused through flow chambers coated with E-selectin, intercellular adhesion molecule 1 (ICAM-1) and CXCL8. In line with our in vivo mouse experiments, ladarixin did not affect the number of rolling neutrophils, rolling velocity or the number of adherent cells (Figure 1G-I).
Neutrophil extravasation into inflamed tissue is impaired in ladarixin-pretreated mice
Next, we wanted to study neutrophil extravasation in CXCL1-stimulated cremaster muscles in mice pretreated with ladarixin. To do this, cremaster muscles were obtained 2 hours after intrascrotal injection of CXCL1 and pretreatment with either ladarixin or 0.9% NaCl (carrier) and stained with Giemsa (Figure 2A). Ladarixin pretreatment significantly decreased the number of extravasated leukocytes (Figure 2B), an effect that was mostly related to a marked reduction of extravasated neutrophils. The numbers of eosinophils and mononuclear cells were not significantly affected by ladarixin pretreatment suggesting that ladarixin specifically prevents neutrophil extravasation. Notably, neutrophils remained close to the abluminal part of the vessel wall in ladarixin-pretreated mice (Figure 2B, representative picture), indicating that ladarixin hinders neutrophil migration into inflamed tissue.
Next, we tested whether ladarixin has a potential role in neutrophil chemotaxis. To do this, we conducted an in vitro under-flow chemotaxis assay using CellDirector chambers (Figure 2C). Neutrophil tracking was performed via timelapse microscopy, restricting quantitative migration analysis to the first 10 minutes to capture the early, directed migratory response within a stable gradient environment.
Differently to what has been reported previously using diverse chemotaxis assays,14,15 pre-incubation with ladarixin did not affect the capability of mouse neutrophils to migrate toward the CXCL1 chemotactic gradient during this initial phase. Accordingly, we found no difference in Euclidean distance (Figure 2D), crawling directionality (Figure 2E) or crawling velocity (Figure 2F) between carrier and ladarixin-pretreated neutrophils.
Figure 1.The administration of ladarixin does not affect neutrophil rolling or neutrophil adhesion in vivo or in vitro. (A) Leukocyte rolling and adhesion were investigated by intravital microscopy in CXCL1-stimulated mouse cremaster muscle venules in vivo. (B-D) Leukocyte rolling (B), rolling velocity (C) and adhesion (D) were determined in CXCL1-stimulated mice pretreated with 0.9% NaCl (carrier) or with ladarixin (Ldx) (N=7 per group, unpaired t test; data are presented as mean ± standard error of mean [SEM]). (E) Leukocyte adhesion was investigated in exteriorized cremaster muscle venules before and after intra-arterial injection of CXCL8 into wild-type mice pretreated with 0.9% NaCl (carrier), Ldx or Pertussis toxin (Ptx) (N≥3 per group, two-way analysis of variance, Sidak multiple comparison; data are presented as mean ± SEM). (F) In addition, rolling and adhesion were studied with human neutrophils under flow in vitro. (G-I) Rolling (G), rolling velocity (H) and adhesion (I) of isolated human neutrophils pretreated with 0.9% NaCl (carrier) or Ldx were determined in microflow chambers coated with E-selectin, intercellular adhesion molecule 1, and CXCL8 (≥4 flow chambers from 4 individuals per group, unpaired t test; data are presented as mean ± SEM). **P≤0.01, ***P≤0.005, NS: not significant. i.p.: intraperitoneal; i.s.: intrascrotal; i.a.: intra-arterial; FOV: field of view.
Finally, we wanted to study whether ladarixin might interfere with the ability of mouse neutrophils to internalize the CXCL1 receptor CXCR2,23 as this might explain impaired neutrophil transmigration as well. As expected, CXCL1-induced rapid internalization of neutrophil-expressed CXCR2 was not affected by pretreatment of neutrophils with ladarixin (Figure 2G) excluding that the impairment of neutrophil extravasation by ladarixin might be regulated through modulating CXCR2 internalization.
Ladarixin specifically impairs CXCL1-induced neutrophil elastase mobilization
Earlier work from our group and from others has demonstrated that NE mobilization from intracellular storage granules to the neutrophil surface is critical during neutrophil vascular basement membrane penetration.24-26 T o test whether CXCR1/2 blockade by ladarixin interferes with NE surface translocation, we investigated NE mobilization in murine neutrophils stimulated with platelet endothelial cell adhesion molecule 1 (PECAM-1)-, ICAM-1- and CXCL1-coated plates with or without ladarixin pretreatment (Figure 3A). Neutrophil activation resulted in NE translocation to the neutrophil surface membrane, assessed by the appearance of a ring-like structure of NE staining on the cellular surface (Figure 3B, C). Pretreatment of neutrophils with various concentrations of ladarixin led to a strong inhibition of NE translocation to the neutrophil surface compared to carrier-treated neutrophils. Coating with bovine serum albumin (control) did not induce any mobilization of NE to the surface. To investigate whether the inhibitory effects of ladarixin on NE mobilization is specific to the CXCR1/2 axis, we performed the same experiments using CCL5 (RANTES) and the formyl peptide fMLF (added as a soluble molecule) instead of CXCL1. Both, CCL5 and fMLF led to a significant mobilization of NE to the neutrophil surface which was unaffected by ladarixin pretreatment (Figure 3D, E). These findings demonstrate that ladarixin specifically blocks CXCR1/2-induced NE mobilization to the neutrophil surface.
Figure 2.Neutrophil extravasation into inflamed tissue is impaired in ladarixin-pretreated mice. (A) Leukocyte extravasation was assessed in Giemsa-stained inflamed mouse cremaster muscle tissue. (B) Neutrophil chemotaxis was investigated using a Cell-Director®2D chemotaxis chamber. (C) Extravasation of leukocytes and their various subsets including neutrophils, eosinophils and mononuclear cells was quantified in CXCL1-stimulated cremaster muscles of wild-type mice pretreated with 0.9% NaCl (carrier) or ladarixin (Ldx) (N=6 mice per group, unpaired t test; left panel: two-way analysis of variance, Sidak multiple comparison; middle and right panels; data are presented as mean ± standard error of mean [SEM] or representative pictures, scale bar: 50 μm). (D-F) Euclidean distance (D), crawling directionality (E) and crawling velocity (F) were measured to assess in vitro chemotactic behaviour of neutrophils pretreated with phosphate-buffered saline (PBS, carrier) or Ldx (N=4 mice per group, unpaired t test, data are presented as mean ± SEM). (G) CXCL1-induced CXCR2 internalization of mouse neutrophils pretreated with PBS (carrier) or Ldx was analyzed by flow cytometry (N=5 mice per group, unpaired t test, data are presented as CXCR2 mean fluorescence intensity ratio between CXCL1-stimulated and unstimulated neutrophils). **P≤0.01, ***P≤0.005, NS: not significant. i.p.: intraperitoneal; i.s.: intrascrotal; neutros: neutrophils; eos: eosinophils; MFI: mean fluorescence intensity; stim/unstim: ratio between CXCL1-stimulated and unstimulated neutrophils.
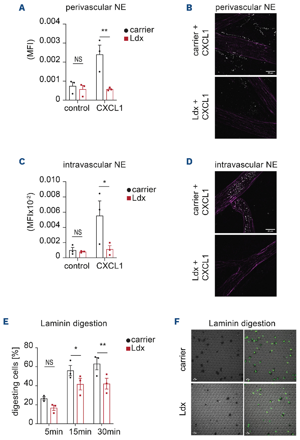
Ladarixin reduces neutrophil elastase activity during neutrophil transendothelial migration in vivo and in vitro
To demonstrate that ladarixin-mediated impairment of NE mobilization to the neutrophil surface also occurs during neutrophil recruitment in vivo, we performed experiments in CXCL1-stimulated mouse cremaster muscles using NE-680FAST, a fluorescence reporter of NE activity. First, we assessed perivascular NE activity. To do this, we injected 0.9% NaCl (carrier) or ladarixin intraperitoneally, followed by intrascrotal administration of NE680FAST. One hour later, CXCL1 or 0.9%NaCl (control) was injected intrascrotally. Two hours after the intrascrotal injection of CXCL1/ NaCl, the cremaster muscle was dissected and prepared for assessment of perivascular NE activity using confocal microscopy. We found a significant increase in perivascular NE activity in CXCL1-stimulated cremaster muscle of WT mice pretreated with normal saline (carrier), while pretreatment with ladarixin led to a marked and significant drop in perivascular NE activity (Figure 4A, B). This demonstrates that NE activity is severely reduced in inflamed cremaster muscle tissue of ladarixin-pretreated mice. Next, we tested whether ladarixin already influences NE activity within inflamed postcapillary venules. To do this, 0.9% NaCl (carrier) or ladarixin was injected intraperitoneally. followed by intravenous administration of NE680FAST and intrascrotal injection of CXCL1/NaCl as described above. We found significantly reduced activity of NE within inflamed postcapillary cremaster muscle venules of WT mice pretreated with ladarixin compared to intravascular NE activity in carrier-treated mice (Figure 4C, D), indicating that mobilization of NE during neutrophil recruitment is already impaired within the intravascular compartment.
Figure 3.Ladarixin specifically impairs CXCL1 induced neutrophil elastase mobilization. (A, B, D, E) Mobilization of neutrophil elastase (NE) to the cellular surface was studied in murine neutrophils pretreated with phosphate-buffered saline (PBS, carrier) or ladarixin (Ldx) on plates coated with bovine serum albumin (BSA, control) or platelet endothelial cell adhesion molecule (PE-CAM-1), intercellular adhesion molecule 1 (ICAM-1) and various pro-inflammatory factors including CXCL1 (B), CCL5 (D) and soluble fMLF (E) (N≥5 per group, except Ldx 100 nm: N=3, two-way analysis of variance, Tukey multiple comparison, data are presented as NE intensity ratio). (C) Representative images illustrating NE mobilization (magenta) to the neutrophil surface in plates coated with PECAM-1, ICAM-1 and CXCL1 or BSA (control). Cells were pretreated with PBS (carrier) or Ldx as indicated. Scale bar: 5 µm. *P≤0.05, NS: not significant.
Figure 4.Ladarixin reduces neutrophil elastase activity during neutrophil transendothelial migration in vivo and in vitro. (A-D) Perivascular and intravascular neutrophil elastase (NE) activity was assessed by confocal microscopy in 0.9% NaCl or CXCL1-inflamed cremaster muscles using NE680FAST injected intrascrotally to monitor perivascular NE activity (A, B) or intravenously to assess intravascular NE activity (C, D). NE680FAST administration was followed by intraperitoneal injection of ladarixin (Ldx) or 0.9% NaCl (carrier) (N≥3 per group, two-way analysis of variance (ANOVA), Sidak multiple comparison). Representative images show NE activity (white) in CXCL1-stimulated perivascular tissue (B) and in CXCL1-stimulated postcapillary venules of the cremaster muscle (vessel indicated in magenta) (D). Scale bar: 20 µm. (E) NE activity was assessed by percentage of laminin-degrading cells over time in vitro in neutrophils pretreated with phosphate-buffered saline (PBS, carrier) or Ldx (N=3 mice per group, two-way ANOVA, Sidak multiple comparison). (F) Representative spinning disk confocal micrographs of laminin degradation activity (indicated by black areas, arrows) of neutrophils (green) pretreated with PBS (carrier) or Ldx. Scale bar: 10 µm. *P≤0.05, **P≤0.01, NS: not significant. MFI: mean fluorescence intensity.
In a second set of experiments we wanted to demonstrate the enzymatic activity of NE localized on the neutrophil surface. To do this, we used a system that allowed us to visualize NE digestion by spinning disc confocal microscopy. Mouse neutrophils were isolated, incubated in the absence (carrier) or presence of ladarixin and loaded with a cell tracker to visualize the cells. In addition, laminin was visualized with an Alexa-647-coupled antibody. We observed a high percentage of laminin-digesting cells in the carrier-treated group (Figure 4E, F). Pretreatment of neutrophils with ladarixin modestly but still significantly reduced the percentage of laminin-digesting neutrophils (Figure 4E, F) demonstrating that ladarixin prevents neutrophils from degrading laminin, a prerequisite for successful penetration of the vascular basement membrane.
Ladarixin impairs neutrophil elastase mobilization in human primary neutrophils
To demonstrate that CXCR1/2 blockade by ladarixin interferes with NE surface translocation also in the human system, we performed a NE translocation assay and a transmigration assay in vitro (Figure 5A). Similar to our observation using mouse neutrophils (Figure 3B, C), activation of human neutrophils on PECAM-1-, ICAM-1- and CXCL8-coated plates induced NE translocation to the cell surface (Figure 5B, C). Interestingly, NE mobilization upon stimulation was more pronounced in human neutrophils than in murine neutrophils. However, pretreatment of human neutrophils with ladarixin inhibited NE translocation to the cell surface down to the same level as in murine neutrophils.
Figure 5.Ladarixin impairs neutrophil elastase mobilization in human primary neutrophils. (A) Neutrophil elastase (NE) mobilization to the cellular surface was studied in primary human neutrophils using confocal microscopy or a classical transwell system. (B) NE translocation to the cellular surface was investigated in neutrophils pretreated with phosphate-buffered saline (PBS, carrier) or ladarixin (Ldx) on plates coated with 2% bovine serum albumin (BSA, control) or platelet endothelial cell adhesion molecule 1 (PECAM-1), intercellular adhesion molecule 1 (ICAM-1) and CXCL8 (N=6 per group, two-way analysis of variance [ANOVA], Sidak multiple comparison, data are presented as NE intensity ratio). (C) Representative images illustrating NE mobilization to the human neutrophil surface in plates coated with PECAM-1, ICAM-1 and CXCL8 or 2% BSA (control). Cells were pretreated with PBS (carrier) or Ldx as indicated. Scale bar: 5 µm. (D) NE release was examined in a transwell system, in which cells were stimulated with PECAM-1 and ICAM-1 and simultaneously allowed to migrate to a CXCL8 gradient (N=5 per group, two-way ANOVA, Sidak multiple comparison). *P≤0.05, **P≤0.01, ***P≤0.005, NS: not significant. Sol.: soluble; ELISA: enzyme-linked immunosorbent assay.
Finally, we wanted to investigate the capability of human neutrophils to release NE into the supernatant after stimulation with PECAM-1, ICAM-1 and CXCL8 in the presence or absence of ladarixin. Therefore, we adopted a transwell system, coated the filter with PECAM-1, ICAM-1 or left them uncoated (control) and allowed human primary neutrophils to migrate without any gradient (control) or to CXCL8 (Figure 5D). With this combination of stimuli we wanted to induce migration and simultaneous NE secretion of activated neutrophils. Compared to CXCL8-treated neutrophils, additional pretreatment of neutrophils with ladarixin had a modest but still significant impact on reducing the amount of NE secreted during migration (Figure 5D). This demonstrates that ladarixin prevents CXCL8-induced NE translocation and secretion in human neutrophils.
Discussion
Neutrophil recruitment is considered a critical event during the inflammatory response initiating the influx of immune cells into inflamed tissue to help remove invading microorganisms in the case of infection or to clear injured tissue from dead cells and cell debris in the case of sterile inflammation.1 Key factors regulating the specificity of leukocyte subset recruitment are chemokines and their respective receptors.27 CXCR1 and CXCR2 are the essential receptors on neutrophils and bind CXCL1 (mice) and CXCL8 (humans). CXCL1 and CXCL8 have been identified as the classical arrest chemokines helping neutrophils to transit from slow rolling into firm adhesion on the inflamed endothelium.5,28 In addition, CXCL1 and CXCL8 are the main mediators inducing directional movement of neutrophils toward the site of inflammation.29 Accordingly, blocking CXCR1 and CXCR2 is an interesting approach to prevent unwanted recruitment of neutrophils.1 Infiltration of neutrophils into inflamed tissue is a hallmark feature of many chronic inflammatory diseases including inflammatory bowel disease, psoriasis, chronic obstructive pulmonary disease, and type 1 diabetes. In these diseases, excessive or dysregulated neutrophil activity contributes to tissue damage, disease progression, and therapeutic resistance.30-32 Ladarixin has shown promising efficacy in preclinical models of type 1 diabetes16 and is currently in advanced clinical trials for the treatment of inflammatory conditions in which neutrophil involvement is central.16,17,33 Our findings provide a mechanistic insight into how ladarixin impairs neutrophil extravasation while preserving induction of adhesion, potentially offering a selective anti-inflammatory strategy that reduces tissue injury without compromising immune surveillance. This mode of action could make ladarixin particularly suitable for diseases requiring long-term modulation of neutrophil activity without full immune suppression.
Recently, we and others have shown that CXCL1 and CXCL8 can trigger transendothelial migration by mediating vascular basement membrane penetration.24-26 Moreover, we have previously reported that in Mst-1-deficient neutrophils, selective impairment of neutrophil perivascular basement membrane penetration, but not adhesion efficiency, was sufficient to block neutrophil extravasation into inflamed tissue.26
Ladarixin, a dual non-competitive allosteric inhibitor of CXCR1 and CXCR2,15 has been proposed to selectively modulate CXCR1/2 pathways rather than indiscriminately affecting all of them.19 Here, we show that ladarixin does not interfere with chemokine-induced neutrophil adhesion. Interestingly, although ladarixin did not impair neutrophil adhesion in vitro and in vivo, the compound exerted a strong and selective inhibitory effect on NE mobilization and secretion on human and murine neutrophils in vitro and in vivo, an indispensable event for vascular basement membrane penetration and extracellular matrix degradation.24-26 Of note, PECAM/ICAM-1/CXCL8-induced NE surface mobilization was more pronounced in human than in murine neutrophils, which might be of clinical relevance possibly leading to stronger anti-inflammatory effects of ladarixin in humans. Moreover, ladarixin prevented neutrophils from degrading laminin, a prerequisite for successful penetration of the vascular basement membrane and subsequent extravasation into inflamed tissue, further confirming that the selective blocking of neutrophil vascular basement membrane penetration is sufficient to impair neutrophil diapedesis. Finally, differently to what was previously observed with other chemotactic assays,14,15 ladarixin did not inhibit CXCL1-induced chemotaxis of mouse neutrophils, as assessed using CellDirector®2D chemotaxis chambers, an under-flow assay optimized to capture early chemotactic responses within the first 10 minutes and under a stable gradient, a discrepancy that may require further investigation. On the other hand, in the CellDirector®2D chemotaxis assay neutrophil migration occurred independently of the diapedesis component linked to basement membrane penetration and matrix degradation. This implies that ladarixin interferes with distinct CXCR1/2-mediated functions during the recruitment process. Its proposed mode of action aligns with ladarixin’s ability to selectively modulate pathways activated by CXCR1 and CXCR2. In fact, ladarixin belongs to a new class of well-characterized small-molecular-weight allosteric inhibitors that, by binding to an allosteric site conserved in the transmembrane region of CXCR1 and CXCR2, affects the efficacy of orthosteric endogenous CXCR1 and CXCR2 agonists without altering CXCL1/8 binding to these receptors.13,15 Apart from being a non-competitive inhibitor, ladarixin was demonstrated to act as an allosteric receptor efficacy inhibitor, selectively blocking specific signaling pathways activated by CXCR1 and CXCR2 agonists.19 Accordingly, ladarixin can be considered to be ‘permissive’, as it stabilizes a specific receptor conformation that prevents the activation of certain signaling pathways while leaving others unaffected.19
One of the hallmarks of chemokine receptor engagement is its rapid internalization following chemokine binding, leading to reduced availability of the chemokine receptor on the cell surface.34 Inhibition of clathrin-mediated endocytosis of CXCR2 upon CXCL8 binding has been shown to result in defective chemotactic responses.35 In our study, we tested whether ladarixin treatment might interfere with ligand-induced CXCR2 internalization in primary neutrophils, thereby affecting their chemotactic properties. Consistent with observations made using the related compound reparixin,19 we found no differences in CXCR2 internalization upon chemokine binding between carrier- and ladarixin-pre-treated neutrophils, excluding a potential impairment of CXCR2 internalization as the cause of reduced extravasation of ladarixin-treated neutrophils. However, it is important to take into account that receptor internalization is a way of receptor desensitization. This is an important event in chemokine clearance and homeostasis in the extracellular microenvironment by mediating chemokine scavenging and resolution of inflammation.36
Recent work by Kuwano and colleagues has highlighted differential signaling of CXCR2 via Gαi2 and Gαi3 proteins. Notably, genetic loss of Gαi3, but not Gαi2, impaired neutrophil transmigration without affecting firm adhesion.37 Interestingly, Gαi3, but not Gαi2, deficient neutrophils exhibited reduced Akt phosphorylation upon CXCR2 stimulation. Of note, ladarixin is a potent inhibitor of CXCR1/2-mediated Akt phosphorylation,38 reinforcing the concept that ladarixin is responsible for its selective inhibition of CXCR1/2-mediated NE translocation to the neutrophil surface critical for transendothelial migration. Accordingly, we can speculate that ladarixin might interfere with CXCR2-dependent Gαi3 signaling events and NE translocation leaving CXCR2-dependent Gαi2 signaling and firm adhesion unaffected. However, this needs to be tested further and confirmed in future experiments.
Recent insights into neutrophil extravasation have highlighted a role of reverse transendothelial migration and its dual role in both the resolution and systemic propagation of inflammation.39 While reverse transendothelial migration is dependent on NE activity it is likely that it is also affected by ladarixin. However, as ladarixin primarily prevents neutrophil extravasation and thereby significantly reduces the number of extravasated cells, we assume that reverse transendothelial migration is of minor relevance in our in vivo setting. Future studies will be necessary to further characterize the effect of CXCR1/2 signaling pathways and ladarixin on reverse transendothelial migration using appropriate animal models.
In summary, we show that the dual non-competitive CXCR1/2 inhibitor ladarixin specifically blocks neutrophil extravasation into inflamed tissue by preventing translocation of NE to the cell surface and penetration of the vascular basement membrane. At the same time, classical CXCR2-dependent neutrophil functions, including adhesion on the inflamed endothelium, are not affected. These findings confirm the unique mode of action of this novel chemical class of allosteric CXCR1 and CXCR2 efficacy inhibitors and highlight their clinical therapeutic potential for preventing neutrophil extravasation in chronic inflammatory diseases such as inflammatory bowel disease, psoriasis and others.
Footnotes
- Received March 20, 2025
- Accepted August 7, 2025
Correspondence
Disclosures
MS was a consultant for Dompé Farmaceutici. RB is a pre-clinical pharmacology consultant for Dompé Farmaceutici. PGA, AA and MA are employees of Dompé Farmaceutici.
Contributions
MN designed and conducted experiments, analyzed data and wrote the manuscript. SS, AB, AK, GQ, RI, IR, SS, BF, LW and SC acquired and analyzed data. PGA, MA, AA and RB provided their expertise, critical reagents and revised the manuscript. MP and MS designed experiments, analyzed data and wrote the manuscript.
Funding
This work was supported by a research grant from Dompé Farmaceutici. MS, LW and MP received support from Deutsche Forschungsgemeinschaft (DFG) collaborative research center CRC914, project B1 and Z03 (MS), B10 (LW) and B11 (MP), as well as TRR332 (#449437943) project C02 (MS) and TRR359 (#491676693) project B02 (MS and RI).
Acknowledgments
We thank Dorothee Gössel, Anke Lübeck, and Susanne Bierschenk for technical assistance and the Bioimaging Core Facility at the Biomedical Center, LMU, Planegg-Martinsried, Germany. In addition, we thank Dr. Tobias Straub, from the Bioinformatics/Biostatistics Core Facility, Biomedical Center, LMU Munich, for statistical counseling.
References
- Nemeth T, Sperandio M, Mocsai A. Neutrophils as emerging therapeutic targets. Nat Rev Drug Discov. 2020; 19(4):253-275. https://doi.org/10.1038/s41573-019-0054-zGoogle Scholar
- Schmidt S, Moser M, Sperandio M. The molecular basis of leukocyte recruitment and its deficiencies. Mol Immunol. 2013; 55(1):49-58. https://doi.org/10.1016/j.molimm.2012.11.006Google Scholar
- Schnoor M, Vadillo E, Guerrero-Fonseca IM. The extravasation cascade revisited from a neutrophil perspective. Curr Opin Physiol. 2021; 19:119-128. https://doi.org/10.1016/j.cophys.2020.09.014Google Scholar
- Pruenster M, Mudde L, Bombosi P. The Duffy antigen receptor for chemokines transports chemokines and supports their promigratory activity. Nat Immunol. 2009; 10(1):101-108. https://doi.org/10.1038/ni.1675Google Scholar
- Smith ML, Olson TS, Ley K. CXCR2- and E-selectin-induced neutrophil arrest during inflammation in vivo. J Exp Med. 2004; 200(7):935-939. https://doi.org/10.1084/jem.20040424Google Scholar
- Frommhold D, Ludwig A, Bixel MG. Sialyltransferase ST3Gal-IV controls CXCR2-mediated firm leukocyte arrest during inflammation. J Exp Med. 2008; 205(6):1435-1446. https://doi.org/10.1084/jem.20070846Google Scholar
- Begandt D, Thome S, Sperandio M, Walzog B. How neutrophils resist shear stress at blood vessel walls: molecular mechanisms, subcellular structures, and cell-cell interactions. J Leukoc Biol. 2017; 102(3):699-709. https://doi.org/10.1189/jlb.3MR0117-026RRGoogle Scholar
- Masgrau-Alsina S, Sperandio M, Rohwedder I. Neutrophil recruitment and intracellular vesicle transport: a short overview. Eur J Clin Invest. 2020; 50(6):e13237. https://doi.org/10.1111/eci.13237Google Scholar
- Sitaru S, Budke A, Bertini R, Sperandio M. Therapeutic inhibition of CXCR1/2: where do we stand?. Intern Emerg Med. 2023; 18(6):1647-1664. https://doi.org/10.1007/s11739-023-03309-5Google Scholar
- Carevic M, Öz H, Fuchs K. CXCR1 regulates pulmonary anti-Pseudomonas host defense. J Innate Immun. 2016; 8(4):362-373. https://doi.org/10.1159/000444125Google Scholar
- Russo RC, Garcia CC, Teixeira MM, Amaral FA. The CXCL8/IL-8 chemokine family and its receptors in inflammatory diseases. Expert Rev Clin Immunol. 2014; 10(5):593-619. https://doi.org/10.1586/1744666X.2014.894886Google Scholar
- Zhang X, Guo R, Kambara H, Ma F, Luo HR. The role of CXCR2 in acute inflammatory responses and its antagonists as anti-inflammatory therapeutics. Curr Opin Hematol. 2019; 26(1):28-33. https://doi.org/10.1097/MOH.0000000000000476Google Scholar
- Bertini R, Allegretti M, Bizzarri C. Noncompetitive allosteric inhibitors of the inflammatory chemokine receptors CXCR1 and CXCR2: prevention of reperfusion injury. Proc Natl Acad Sci U S A. 2004; 101(32):11791-11796. https://doi.org/10.1073/pnas.0402090101Google Scholar
- Garau A, Bertini R, Mosca M. Development of a systemically-active dual CXCR1/CXCR2 allosteric inhibitor and its efficacy in a model of transient cerebral ischemia in the rat. Eur Cytokine Netw. 2006; 17(1):35-41. Google Scholar
- Bertini R, Barcelos LS, Beccari AR. Receptor binding mode and pharmacological characterization of a potent and selective dual CXCR1/CXCR2 non-competitive allosteric inhibitor. Br J Pharmacol. 2012; 165(2):436-454. https://doi.org/10.1111/j.1476-5381.2011.01566.xGoogle Scholar
- Citro A, Valle A, Cantarelli E. CXCR1/2 inhibition blocks and reverses type 1 diabetes in mice. Diabetes. 2015; 64(4):1329-1340. https://doi.org/10.2337/db14-0443Google Scholar
- Mattos MS, Ferrero MR, Kraemer L. CXCR1 and CXCR2 Inhibition by ladarixin improves neutrophil-dependent airway inflammation in mice. Front Immunol. 2020; 11:566953. https://doi.org/10.3389/fimmu.2020.566953Google Scholar
- Kokje VBC, Gäbel G, Dalman RL. CXCL8 hyper-signaling in the aortic abdominal aneurysm. Cytokine. 2018; 108:96-104. https://doi.org/10.1016/j.cyto.2018.03.031Google Scholar
- Allegretti M, Bertini R, Bizzarri C, Beccari A, Mantovani A, Locati M. Allosteric inhibitors of chemoattractant receptors: opportunities and pitfalls. Trends Pharmacol Sci. 2008; 29(6):280-286. https://doi.org/10.1016/j.tips.2008.03.005Google Scholar
- Immler R, Nadolni W, Bertsch A. The voltage-gated potassium channel KV1.3 regulates neutrophil recruitment during inflammation. Cardiovasc Res. 2021; 118(5):1289-1302. https://doi.org/10.1093/cvr/cvab133Google Scholar
- Sperandio M, Pickard J, Unnikrishnan S, Acton ST, Ley K. Analysis of leukocyte rolling in vivo and in vitro. Methods Enzymol. 2006; 416:346-371. https://doi.org/10.1016/S0076-6879(06)16023-1Google Scholar
- Sperandio M, Smith ML, Forlow SB. P-selectin glycoprotein ligand-1 mediates L-selectin-dependent leukocyte rolling in venules. J Exp Med. 2003; 197(10):1355-1363. https://doi.org/10.1084/jem.20021854Google Scholar
- Nasser MW, Raghuwanshi SK, Malloy KM. CXCR1 and CXCR2 activation and regulation. Role of aspartate 199 of the second extracellular loop of CXCR2 in CXCL8-mediated rapid receptor internalization. J Biol Chem. 2007; 282(9):6906-6915. https://doi.org/10.1074/jbc.M610289200Google Scholar
- Wang S, Dangerfield JP, Young RE, Nourshargh S. PECAM-1, alpha6 integrins and neutrophil elastase cooperate in mediating neutrophil transmigration. J Cell Sci. 2005; 118(Pt 9):2067-2076. https://doi.org/10.1242/jcs.02340Google Scholar
- Rohwedder I, Kurz ARM, Pruenster M. Src family kinase-mediated vesicle trafficking is critical for neutrophil basement membrane penetration. Haematologica. 2020; 105(7):1845-1856. https://doi.org/10.3324/haematol.2019.225722Google Scholar
- Kurz AR, Pruenster M, Rohwedder I. MST1-dependent vesicle trafficking regulates neutrophil transmigration through the vascular basement membrane. J Clin Invest. 2016; 126(11):4125-4139. https://doi.org/10.1172/JCI87043Google Scholar
- Capucetti A, Albano F, Bonecchi R. Multiple roles for chemokines in neutrophil biology. Front Immunol. 2020; 11:1259. https://doi.org/10.3389/fimmu.2020.01259Google Scholar
- Nussbaum C, Gloning A, Pruenster M. Neutrophil and endothelial adhesive function during human fetal ontogeny. J Leukoc Biol. 2013; 93(2):175-184. https://doi.org/10.1189/jlb.0912468Google Scholar
- Rot A, von Andrian UH. Chemokines in innate and adaptive host defense: basic chemokinese grammar for immune cells. Annu Rev Immunol. 2004; 22:891-928. https://doi.org/10.1146/annurev.immunol.22.012703.104543Google Scholar
- Nakabo S, Romo-Tena J, Kaplan MJ. Neutrophils as drivers of immune dysregulation in autoimmune diseases with skin manifestations. J Invest Dermatol. 2022; 142(3 Pt B):823-833. https://doi.org/10.1016/j.jid.2021.04.014Google Scholar
- Herrero-Cervera A, Soehnlein O, Kenne E. Neutrophils in chronic inflammatory diseases. Cell Mol Immunol. 2022; 19(2):177-191. https://doi.org/10.1038/s41423-021-00832-3Google Scholar
- Mutua V, Gershwin LJ. A review of neutrophil extracellular traps (NETs) in disease: potential anti-NETs therapeutics. Clin Rev Allergy Immunol. 2021; 61(2):194-211. https://doi.org/10.1007/s12016-020-08804-7Google Scholar
- Castelli V, Kacem H, Brandolini L. TNFα-CXCR1/2 partners in crime in insulin resistance conditions. Cell Death Discov. 2024; 10(1):486. https://doi.org/10.1038/s41420-024-02227-5Google Scholar
- Neel NF, Schutyser E, Sai J, Fan GH, Richmond A. Chemokine receptor internalization and intracellular trafficking. Cytokine Growth Factor Rev. 2005; 16(6):637-658. https://doi.org/10.1016/j.cytogfr.2005.05.008Google Scholar
- Yang W, Wang D, Richmond A. Role of clathrin-mediated endocytosis in CXCR2 sequestration, resensitization, and signal transduction. J Biol Chem. 1999; 274(16):11328-11333. https://doi.org/10.1074/jbc.274.16.11328Google Scholar
- Cardona AE, Sasse ME, Liu L. Scavenging roles of chemokine receptors: chemokine receptor deficiency is associated with increased levels of ligand in circulation and tissues. Blood. 2008; 112(2):256-263. https://doi.org/10.1182/blood-2007-10-118497Google Scholar
- Kuwano Y, Adler M, Zhang H, Groisman A, Ley K. Galphai2 and Galphai3 Differentially regulate arrest from flow and chemotaxis in mouse neutrophils. J Immunol. 2016; 196(9):3828-3833. https://doi.org/10.4049/jimmunol.1500532Google Scholar
- Kemp DM, Pidich A, Larijani M. Ladarixin, a dual CXCR1/2 inhibitor, attenuates experimental melanomas harboring different molecular defects by affecting malignant cells and tumor microenvironment. Oncotarget. 2017; 8(9):14428-14442. https://doi.org/10.18632/oncotarget.14803Google Scholar
- Nourshargh S, Renshaw SA, Imhof BA. Reverse migration of neutrophils: where, when, how, and why?. Trends Immunol. 2016; 37(5):273-286. https://doi.org/10.1016/j.it.2016.03.006Google Scholar
Data Supplements
Figures & Tables
Article Information

This work is licensed under a Creative Commons Attribution-NonCommercial 4.0 International License.