Abstract
Patients with myeloid neoplasms with loss-of-function TP53 mutations and erythroid differentiation have poor outcomes, and a better understanding of disease biology is required. Upregulation of interferon-γ (IFN-γ) signaling has been associated with acute myeloid leukemia (AML) progression, selection of TP53 mutated clones and chemotherapy resistance, but its drivers remain unclear. In this study, we found that the surface receptor C-C motif chemokine receptor-like 2 (CCRL2) is over-expressed in AML with erythroid differentiation and TP53 mutations compared to other AML subtypes and healthy hematopoietic cells. CCRL2 knockout (KO) suppressed erythroleukemia growth in vitro and in vivo. Further proteomics and transcriptomics analysis revealed IFN-γ signaling response as the top CCRL2-regulated pathway in erythroleukemia. Our mechanistic studies support direct CCRL2-driven IFN-γ signaling upregulation without a clear effect of exogenous IFN-γ, through phosphorylation of STAT1, which is partially mediated by JAK2. CCRL2/IFN-γ signaling is up-regulated in erythroid leukemias, and TP53 mutated AML and appears to be directly induced by TP53 KO. Finally, CCRL2/IFN-γ signaling is associated with the transformation of pre-leukemic single-hit TP53 clones to multi-hit TP53 mutated AML, increased resistance to venetoclax and worse survival in AML. Overall, our findings support the view that CCRL2 is an essential driver of cell-autonomous IFN-γ signaling response in myeloid neoplasms with erythroid differentiation and TP53 mutations, and highlight CCRL2 as a relevant novel target for these neoplasms.
Introduction
Erythroid differentiation, bi-allelic TP53 mutations, and loss of heterozygosity at the TP53 gene are features associated with adverse biology in myeloid neoplasms.1-3 Genomic characterization of erythroleukemia has revealed an exceptionally high prevalence of complex karyotype and bi-allelic TP53 mutations,4,5 suggesting a possible biological link between loss of p53 function and erythroid differentiation in malignant hematopoiesis. Myeloid neoplasms with these features show poor response to chemotherapy and venetoclax-based therapies, high incidence of disease relapse, and poor survival.1-3,6,7
Recent studies have highlighted a possible implication of inflammatory signaling, including tumor necrosis factor-a (TNF-a) and interferon-g (IFN-g), in the induction of erythroid differentiation and evolution of TP53 mutated acute myeloid leukemia (AML).8,9 Consistently, upregulation of IFN-g response signaling in AML blasts has been associated with worse survival and resistance to venetoclax.10 However, the mechanism of inflammatory signaling upregulation in TP53 mutated myeloid neoplasms remains unclear, with the central hypothesis being that it is mediated by dysregulation of the immune system in the bone marrow microenvironment.8 C-C motif chemokine receptor-like 2 (CCRL2) is an atypical chemokine receptor involved in inflammatory signaling activation, typically expressed on the surface of activated neutrophils and monocytes.11 We found that CCRL2 is up-regulated in CD34+ cells from patients with myelodysplastic syndrome (MDS) and blasts from patients with AML arising from MDS compared to healthy cells and de novo AML blasts.12 Further, we have shown that CCRL2 silencing suppresses MDS/AML cell growth in vitro and in vivo and sensitizes them to hypomethylating agents.12,13
In this study, we show that AML with loss-of-function TP53 mutations and erythroid differentiation express the highest levels of CCRL2 across AML subtypes, and that CCRL2 deletion by CRISPR-Cas9 suppresses their growth in vitro and in vivo. We also identified IFN-g signaling as the top CCRL2-regulated pathway in these neoplasms and demonstrated that TP53 deletion directly induces CCRL2/ IFN-g signaling upregulation in AML cells.
Methods
Patients and sample processing
Bone marrow samples were collected from bone marrow aspirations of patients with TP53 mutations (either one TP53 mutation of variant allele frequency [VAF] at least 50% or two or more TP53 mutations) and complex karyotypes. In accordance with the Declaration of Helsinki and under a research protocol approved by the Johns Hopkins Institutional Review Board, informed consent was obtained from all donors before specimen collection. Further details are in the Online Supplementary Methods.
Cell lines and reagents
Human TF-1, K562, SET2, HEL, and MV-411 cell lines were purchased from the American Type Culture Collection. F36P cells were purchased from Leibniz Institute DSMZ. UKE-1 cells were purchased from Coriell Institute. Further information is in the Online Supplementary Methods.
Flow cytometry analysis
Cells from healthy controls and patients with AEL and AML cell lines were stained with a PE-conjugated anti-human CCRL2 (BioLegend, #358303) and PE/Cy-7-conjugated anti-mouse CD45 (BioLegend #103113), and BV510-conjugated anti-human CD45 (BioLegend, #103137). For the assessment of apoptosis, cells were stained with 7AAD (BioLegend, #420403). More details are in the Online Supplementary Methods.
CCRL2 and TP53 knockout
Lentiviral vectors expressing CCRL2-targeting sgRNA (pLV [CRISPR]-hCas9:T2A: Puro-U 6>hCCRL2[gRNA#162], pLV [CRISPR]-hCas9:T2A: Puro-U6>hCCRL2 [gRNA#177]) or empty pLKO.1-puro lentiviral vector (pLV [CRISPR]-hCas9/ Puro-U6>Scramble_gRNA1) was transfected into 293T cells using Lipofectamine 2000 (Thermo Fischer Scientific) for lentiviral supernatant production. Methods used for CCRL2 and TP53 lentiviral knockout are detailed in the Online Supplementary Methods.
Colony formation assay
A colony was defined as a cell aggregate of >50 cells. Methods are described in the Online Supplementary Methods.
TF-1 and SET2 xenograft mice
Details are described in the Online Supplementary Methods.
Mass spectrometry phosphoproteomics analysis
The ANOVA method was used to calculate the P values of mean protein ratios for the biological replicates set up using a non-nested (or unpaired) design. Z-score transformation of normalized protein abundances from a quantitative proteomics analysis using isobaric mass tags was applied before performing the hierarchical clustering based on Euclidean distance and complete (furthest neighbors) linkage. The horizontal dendrogram shows the proteins in samples that clustered together (Online Supplementary Methods).
Pathway enrichment analysis
Mass spectrometry experimental data were processed on the Proteome Discoverer platform, as described: abundance values were grouped and mapped to 7,173 unique proteins, and were then imported into Partek Genomics Suite 6.6 (Partek Inc., Saint Louis, MO, USA) for further analysis and subsequent comparison of CCRL2 knockout. More details are in the Online Supplementary Methods.
Western blotting
Protein extraction was performed. Antibodies are reported in the Online Supplementary Methods.
Co-immunoprecipitation
Cell lysates incubated with beads were then washed extensively and boiled with 30 μL of loading buffer. Methods used are described in the Online Supplementary Methods.
Single-cell RNA sequencing analysis
Publicly available single-cell RNA sequencing data from two studies were analyzed. Methods used are described in the Online Supplementary Methods.
Bulk RNA sequencing
DESeq2 pipeline was used for gene expression normalization. Details are in the Online Supplementary Methods.
Quantitative real-time polymerase chain reaction
RNA extraction was performed followed by quantitative real-time polymerase chain reaction (qRT-PCR). Details are in the Online Supplementary Methods.
Nuclear and cytoplasmic fractionation
Details are in the Online Supplementary Methods.
Publicly available databases
Data from TCGA, Beat AML and DepMap databases were analyzed. Details are in the Online Supplementary Methods.
Statistical analysis
Statistical analysis was performed by using GraphPad Prism (GraphPad Software, La Jolla, CA, USA). More details are in the Online Supplementary Methods.
Results
CCRL2 is up-regulated in TP53 mutated myelodysplastic syndrome / acute myeloid leukemia and erythroleukemia
CCRL2 expression in AML primary samples and cell lines was analyzed utilizing The Cancer Genome Atlas (TCGA),14 Beat AML dataset,15 and DepMap Portal16 datasets. Using TCGA data, we observed that French American British (FAB) M6 and M7 AML expressed higher CCRL2 levels compared to other AML subtypes (Figure 1A). Based on data from the Beat AML dataset, TP53 mutated (MT) AML have higher CCRL2 expression compared to wild-type (WT) (Figure 1B). Consistently, AML cell lines with erythromegakaryocytic differentiation (EM) have significantly higher CCRL2 expression than AML cell lines without EM differentiation (Figure 1C). Next, we assessed CCRL2 expression in bone marrow samples of 15 patients with TP53 MT MDS/AML with complex karyotype and either one TP53 mutation of VAF at least 50% or two or more TP53 mutations and 4 acute erythroid leukemia (AEL) patients based on WHO 2022 criteria17 (Online Supplementary Figure S1A). Among the 15 TP53 MT MDS/ AML patients, 4 patients were identified to have erythroid predominance (EP) (≥50% of nucleated bone marrow cells were erythroid progenitors) but did not meet AEL criteria. Samples from 16 healthy donors were used as controls. Clinical, pathological, and molecular characteristics of healthy donors and patients are presented in Online Supplementary Tables S1, S2 and Online Supplementary Figure S1A, B. The sorting strategy is shown in Online Supplementary Figure S2A, B. CCRL2 expression was significantly higher in blasts and CD34+ cells from AEL patients and TP53 MT MDS/AML patients than healthy controls (Figure 1D, E) and in CD34+ cells from AEL patients than TP53 MT MDS/AML patients (Figure 1E). No significant correlation was found between CCRL2 expression and VAF or the presence of additional somatic mutations (Online Supplementary Figure S1A). TP53 MT MDS/AML patients with EP showed a trend toward higher CCRL2 expression in their blasts and CD34+ cells compared to those without EP (Online Supplementary Figure S1C, D). Finally, CD34+CD71+ cells from AEL patients and TP53 MT MDS/AML patients with EP express significantly higher CCRL2 levels than healthy donors’ erythroid progenitors (Online Supplementary Figure S1E). Representative samples of healthy donors, TP53 MT MDS/AML, and AEL are shown in Figure 1F.
To further assess the effect of TP53 deletion on CCRL2 expression in AML cells with erythroid differentiation, TP53 was knocked out (KO) in UKE-1, an erythroleukemic cell line with WT TP53, by transducing with sgRNA targeting TP53 and selecting by treatment with blasticidin or nutlin-3a, two independent TP53 knockouts were developed (KO1 and KO2) (Online Supplementary Figure S3A). TP53 KO UKE-1 cells demonstrated higher CCRL2 expression at protein (Figure 1G) and RNA (Online Supplementary Figure S3B) level. Finally, RNA-sequencing (RNA-seq) data from a published transgenic TP53-deleted erythroleukemia mouse model were analyzed to assess the impact of TP53 deletion in CCRL2 expression. Li et al. demonstrated that deletion of Trp53 (Trp53-/-) in Jak2V617F knock-in (Jak2-mut) mice leads to the transformation of myeloproliferative neoplasm (MPN) to AML with erythroid features derived from the megakaryocyte-erythroid progenitor (MEP) compartment.18 Analysis of RNA-seq data (GSE180851) showed a gradual increase in CCRL2 expression in MEP associated with Trp53 loss (from Jak2mut to Jak2mutTrp53+/- and Jak2mutTrp53-/-) compared to WT MEP (Figure 1H).
CCRL2 deletion suppresses the clonogenicity of erythroleukemia cells in vitro and their growth in vivo
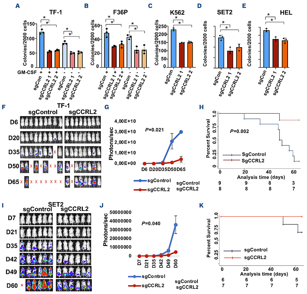
To assess the functional effects of CCRL2 expression in erythroleukemia cells, CCRL2 was knocked out in multiple AML cell lines with erythroid features and TP53 mutations (GM-CSF-dependent TF-1, F36P, and GM-CSF-independent K562, SET2 and HEL) by using two sgRNAs (sgCCRL2 1 and sgCCRL2 2) and scrambled sgRNA (sgControl) as control. Suppression of CCRL2 expression was confirmed by flow cytometry (Online Supplementary Figure S3C-G). CCRL2 KO suppressed the clonogenicity of these erythroleukemic cells (Figure 2A-E) but had no effect on the clonogenicity of MV4-11 cells, which are TP53 WT cells with monocytic differentiation (Online Supplementary Figure S3H, I).
To evaluate the effect of CCRL2 KO on erythroleukemic cells in vivo, GFP/Luciferase+ TF-1 and SET2 cells transduced with sgControl or sgCCRL2 (sgCCRL2 1) were injected intravenously in NOD.Cg-Prkdcscid Il2rgtm1Wjl/SzJ (NSG) mice. No significant differences in engraftment rate were observed, but leukemic growth of sgCCRL2 cells in TF-1 xenografts was significantly suppressed (Figure 2F, G), and mice engrafted with CCRL2 KO TF-1 cells had a significantly improved survival rate compared to those engrafted with CCRL2 WT cells (Figure 2H). Similarly, mice engrafted with CCRL2 KO SET2 cells had suppressed leukemic growth (Figure 2 I, J); however, no significant difference in mouse survival was observed (Figure 2K). Mice engrafted with CCRL2 WT TF1 and SET2 cells exhibited a significantly lower disease burden in their bone marrows measured by percentage of human CD45+ (Online Supplementary Figure S4A, B). Overall, these findings suggest that loss of CCRL2 inhibits the growth and clonogenicity of leukemic cells with erythroid differentiation both in vitro and in vivo.
Figure 1.CCRL2 is up-regulated in TP53-mutated myelodysplastic syndrome / acute myeloid leukemia and erythroleukemia. (A) Comparison of CCRL2 expression between different acute myeloid leukemia (AML) subtypes based on data extracted from the TCGA dataset. AML M6 and M7 subtypes, respectively, expressed higher levels of CCRL2 compared to other AML subtypes based on RNA-Seq by Expectation-Maximization (RSEM) (P<0.01). (B) Comparison of the expression of CCRL2 in AML samples based on Beat AML dataset showed that TP53 mutated (MT) AML have higher CCRL2 expression compared to wild-type (WT) (P=0.015) and healthy (P<0.001) ones. (C) Comparison of CCRL2 expression in different AML cell lines based on differentiation was performed using data from DepMap Portal. AML cell lines with erythroid and megakaryocytic (EM) differentiation have higher expression of CCRL2 than AML cell lines with no EM differentiation (P<0.001). (D) CCRL2 expression was compared in blasts from acute erythroid leukemia (AEL) patients (P<0.001) and TP53 MT myelodysplastic syndrome (MDS) / AML patients (P=0.008) to healthy controls. (E) CD34+ cells from acute erythroid leukemia AEL patients (P<0.001) and TP53 MT MDS/AML patients (P=0.005) have higher CCRL2 expression compared to healthy controls and CD34+ cells from AEL patients have higher CCRL2 expression than those from TP53 MT MDS/AML patients (P<0.001). (F) Flow cytometry showing CCRL2 expression in blasts and CD34+ cells from representative samples of healthy donors, TP53 MT MDS/AML, and AEL. (G) TP53 knockout (KO) UKE-1 cells showed higher CCRL2 expression at the protein level compared to TP53 WT UKE-1 cells (P<0.001). (H) Analysis of RNA-seq data (GSE180851) showed a gradual increase in CCRL2 expression in megakaryocytic-erythroid progenitor (MEP) cells associated with Trp53 loss (from Jak2mut to Jak2mutTrp53+/-and Jak2mutTrp53-/-) compared to wild-type (WT) MEP.
CCRL2 promotes IFN-g response signaling in erythroleukemia cells
To identify the most prominent effect of CCRL2 KO on erythroleukemia cells at the protein level, unbiased phospho-proteomics analysis was performed in TF-1 cells transduced with either sgControl or one of two independent sgRNA replicates (KO1 and KO2) of sgCCRL2 1 and one replicate (KO3) of sgCCRL2 2.
Figure 2.CCRL2 promotes the clonogenicity of erythroleukemia cells in vitro and the growth of erythroleukemia in mice. (A and B) CCRL2 KO with two different sgRNAs decreases the colony formation of the granulocyte-macrophage colony-stimulatingfactor (GM-CSF) dependent TF-1 and F36P cells in the absence and presence of GM-CSF. (C-E) CCRL2 knockout (KO) with two different sgRNA decreases the colony formation of K562, SET2, and HEL cells. (F, G) TF-1 cells with WT (sgControl) or KO (sgCCRL2) CCRL2 were transduced with a GFP+/Luciferase dual reporter retrovirus and injected into NSG mice. At day 50 after injection, the bioluminescence signal in mice injected with CCRL2 KO was significantly lower (P=0.021). (H) Mice engrafted with sgControl cells had a significantly poorer overall survival than those engrafted with sgCCRL2 (P=0.002). (I, J) SET2 cells with WT (sgControl) or KO (sgCCRL2) CCRL2 were transduced with a GFP+/Luciferase dual reporter retrovirus and injected into NSG mice. At day 60 after injection, the bioluminescence signal in mice injected with suppressed CCRL2 was significantly lower (P=0.04). (K) There was no significant difference in the survival of mice engrafted with SET2 sgControl cells compared to mice engrafted with sgCCRL2. *P<0.05.
Pathway enrichment analysis of the phospho-proteomics data identified IFN signaling as the top pathway suppressed by CCRL2 KO (Figure 3A). This pathway shares various targets with hyperchemokinemia in influenza, the second most prominent pathway (Figure 3A). Liver X Receptor-Retinoid X Receptor (LXR/RXR) was the top pathway up-regulated by CCRL2 KO (Figure 3A). The IFN signaling regulator STAT1 (both long and short isoforms) along with the IFN-g targets IFIT1, IFIT3, and ISG15 were amongst the top CCRL2 regulated proteins, while various LXR/RXR targets were up-regulated by CCRL2 KO (Online Supplementary Figure S5A). A negative interaction between IFN-g and LXR/RXR pathways has been described,19,20 providing some rationale for our finding that CCRL2 promotes IFN signaling and suppresses LXR/RXR (Online Supplementary Figure S5B). Besides these top genes, various IFN-g/STAT1 targets are significantly down-regulated by CCRL2 KO (Figure 3B).
Next, bulk RNA-seq was performed followed by gene set enrichment analysis (GSEA) using a compilation of pathways from MSigDB21 in CCRL2 WT or KO SET2 cells (Online Supplementary Figure S5C-E). IFN-γ gene network activation was the top CCRL2-regulated pathway (Figure 3C, Online Supplementary Figure S5E). These results further support the view that IFN-γ response signaling is the top CCRL2-regulated pathway in erythroleukemia.
Figure 3.CCRL2 promotes IFN-g response signaling in erythroleukemia cells. (A) Pathway enrichment analysis of phospho-proteomic data was performed to identify the pathways affected more prominently by CCRL2 KO at the protein level in TF-1 cells. Interferon (IFN) signaling was identified as the top pathway down-regulated by CCRL2 KO, and Liver X Receptor-Retinoid X Receptor (LXR/RXR) pathway was the top pathway up-regulated by CCRL2 KO. (B) Heatmap, including the top CCRL2-associated genes represented in the volcano plot in addition to other various IFN-g/STAT1 targets, shows that these targets are significantly down-regulated by TF-1 CCRL2 KO. MS: mean subtracted values. The intensity scale to the right shows a range of values from -1.709 to 1.151, with blue representing the lower extreme values of this range and red representing the high extreme values of the range. (C) IFN-g signaling was found to be the top CCRL2-regulated pathway by gene set enrichment analysis of RNA-seq data in SET2 cells transduced with sgControl or sgCCRL2 (CCRL2 KO). (D) Heatmap shows that CCRL2 regulated IFN-g/STAT1 associated genes, are significantly down-regulated by SET2 CCRL2 KO. The intensity scale to the right shows a range of values from 0.85 to 1, with blue representing the lower extreme values of this range and red representing the high extreme values of the range.
To validate our findings, the phosphorylation of STAT1, the main IFN-γ signaling regulator22 in Tyrosine 701 (Y701) and Serine 727 (S727) was measured in CCRL2 WT and KO TF-1, F36P, and SET2 cells showing suppression of Y701 STAT1 phosphorylation and to a lesser extent S727 STAT1 phosphorylation by CCRL2 KO (Figure 4A-C). Of note, S727 STAT1 phosphorylation was not detected in F36P cells, and Y701 phosphorylation was detected in these cells only in the presence of GM-CSF (Figure 4B). CCRL2 KO suppressed STAT1 nuclear translocation in TF-1 cells (Online Supplementary Figure S6A). Consistently, qRT-PCR showed that CCRL2 KO suppresses the RNA levels of 3 representative IFN-γ/ S TAT 1 targets, namely IFIT3, IFI30 and MT2A (Figure 4D).
Given that exogenous IFN-γ is critical for the IFN-γ signaling response activation,10 the effect of CCRL2 on the sensitivity of AML cells to exogenous IFN-γ was assessed. CCRL2 KO did not affect the upregulation of IFIT3 expression in TF-1 cells as a response to exogenous IFN-γ (Online Supplementary Figure S6B). Consistently, while CCRL2 KO suppressed TF-1 cell growth, this was not affected by treatment with exogenous IFN-g (Online Supplementary Figure S6C). Interestingly, we identified a modest suppression of IFN-g receptor (IFNGR) levels in the surface of TF-1 cells by CCRL2 KO in the absence of exogenous IFN-g (Online Supplementary Figure S6D). Thus, our findings suggest that CCRL2 likely promotes a cell-intrinsic activation of IFN-g response signaling rather than the sensitivity of leukemic cells to exogenous IFN-g.
Figure 4.CCRL2 induces STAT1 phosphorylation partially via JAK2. (A) Western blotting was performed to analyze two sites of STAT1 phosphorylation: tyrosine 701 (Y701) phosphorylation and serine 727 (S727) phosphorylation. CCRL2 knockout (KO) suppressed STAT1 Y701 phosphorylation in TF-1 and had a less prominent effect on STAT1 S727 phosphorylation. (B) Similarly, CCRL2 KO suppressed STAT1 Y701 phosphorylation in F36P cells. No S727 phosphorylation was detected in F36P cells, and no STAT1 phosphorylation was detected in the absence of GM-CSF. (C) STAT1 Y701 phosphorylation was suppressed in SET2 CCRL2 KO cells with a milder effect on S727 phosphorylation. (D) Quantitative real-time polymerase chain reaction (qRT-PCR) demonstrated that CCRL2 KO suppresses the RNA levels of 3 representative IFN-γ/STAT1 target genes, namely IFIT3, IFI30 and MT2A in TF-1 and SET2 cells compared to wild-type (WT) cells. (E) Treatment of iCCRL2 TF-1 cells with 10 ng/mL doxycycline induced STAT1 Y701 and S727 phosphorylation; however, concurrent treatment with fedratinib suppressed Y701 but not S727 phosphorylation. (F) Co-immunoprecipitation assay showing that CCRL2 KO decreases the precipitation of STAT1 with an anti-JAK2 antibody in TF-1, F36P cells, and SET2 while induction of CCRL2 by 10 ng/mL doxycycline increases STAT1 precipitation in iCCRL2 TF-1 cells.
We have previously shown that CCRL2 promotes JAK2/ STAT signaling.12 The regulation of IFN-g signaling at the molecular level is complex, involving numerous pathways apart from JAK2/STAT.23 Y701 phosphorylation of STAT1 is mediated mainly by JAK1/2, but S727 phosphorylation is promoted by AKT and p38/MAPK.24-26 To investigate possible mediators of the CCRL2-induced STAT1 phosphorylation, our doxycycline-inducible CCRL2 TF-1 cell model (iCCRL2 TF-1)13 was used. Particularly, iCCRL2 TF-1 cells were treated with 0 or 10 ng/mL doxycycline to induce CCRL2 expression, leading to the induction of cell growth (Online Supplementary Figure S7A). Treatment of iCCRL2 cells with 10 ng/mL doxycycline induced STAT1 Y701 and S727 phosphorylation, while concurrent treatment with the JAK2 inhibitor fedratinib suppressed Y701 but not S727 phosphorylation (Figure 4E). This finding suggests that CCRL2 promotes Y701 STAT1 phosphorylation at least partially via JAK2 activation. Consistently with our previous findings,12 co-immunoprecipitation showed that CCRL2 KO is associated with decreased JAK2 and STAT1 interaction in TF-1, F36P, and SET2 cells, while doxycycline treatment is associated with increased JAK2/STAT1 interaction in iCCRL2 TF-1 cells (Figure 4F). Overall, these findings support the view that IFN-g response signaling is the top CCRL2-regulated pathway in erythroleukemia cells and that CCRL2 likely activates a cell-intrinsic IFN-g signaling response without affecting the response of leukemic cells to exogenous IFN-g by promoting STAT1 phosphorylation partially via JAK2.
IFN-g response signaling is up-regulated in acute myeloid leukemia with erythroid differentiation and TP53 mutations
It was recently reported that IFN-g response signaling is up-regulated in monocytic AML and AML with chromosome 7 deletions.10 Moreover, bulk RNA sequencing revealed that TP53 MT AML is associated with IFN-g signaling upregulation compared to TP53 WT AML samples.9 Similarly, induction of inflammatory pathways has been associated with the selection of TP53-mutated clones during the transformation of MPN to multi-hit TP53-mutated AML with erythroid features.8 Here, we found that CCRL2, which is over-expressed in AML with erythroid differentiation and TP53 mutations, regulates the expression of a subset of IFN-g targets.
To assess the expression of this IFN-g target subset in AML with erythroid features and TP53 mutations compared to other AML subtypes, an overall score for 18 genes commonly implicated in IFN-g signaling and identified as CCRL2-associated genes by our analysis (CCRL2, STAT1, IFIT1, ICAM1, CD44, IFIT2, PRKCD, IFIT3, IFI35, ISG15, GBP2, IFIH1, MAPK14, GBP4, IFI6, IRF3, IRF7, IFITM3) was calculated. Based on TCGA data, AML with erythroid and megakaryocytic (EM) differentiation, FAB M6 and M7, respectively, had a higher overall score than other AML subtypes (Figure 5A). Similarly, AML cell lines with erythroid differentiation had higher CCRL2/IFN-g signaling score compared to other AML cell lines (Figure 5B). To assess the expression of CCRL2/IFN-g associated genes in TP53 mutated AML, we used the Beat AML dataset to compare CCRL2/IFN-g signaling overall score between TP53 MT and WT AML. TP53 MT AML had a higher CCRL2/IFN-g signaling score than TP53 WT AML (Figure 5C). CCRL2/IFN-g signaling score was also higher in TP53 WT AML samples than healthy CD34+ cells (Figure 5C). Among the top CCRL2-regulated genes IFIT1 was also significantly over-expressed in TP53 MT AML samples compared to TP53 WT ones, and a similar trend was observed for IFIT3 and ISG15 (Online Supplementary Figure S7B). Of note, all three genes were up-regulated in AML samples compared to healthy bone marrow mononuclear cells (Online Supplementary Figure S7B).
To assess the expression of these CCRL2/IFN-g associated genes in primary samples, publicly available single-cell RNA-seq (scRNAseq) datasets were analyzed. First, an analysis of a publicly available scRNAseq dataset of AML blasts and monocytes from 5 AML patients that was previously published27 was performed. Two patients in the dataset had megakaryocytic (AML1) and erythroid (AML5) AML; the other 3 patients (AML2-4) had non-megakaryocytic, non-erythroid AML (Figure 5D). Most of the CCRL2/IFN-g associated genes were found to be expressed at a relatively higher level in blasts with erythroid differentiation (Figure 5E, Online Supplementary Figure S7C), with the top CCRL2/IFN-g associated genes IFIT1, IFIT3, and ISG15 being among the significantly different ones (Figure 5E). Compared with the other 4 patients, the AML patient with erythroid differentiation had up-regulated expression of IFIT1, ISG15 and IFIT3 (Figure 5E). Next, we reanalyzed scRNA-seq data from a study by van Galen et al.28 who performed scRNA-seq in bone marrow aspirates of 16 AML patients, including 3 individuals with TP53 mutations. Blasts were identified by CD34 and c-KIT (CD117) expression (Online Supplementary Figure S8A). Most of the CCRL2/IFN-g associated genes were over-expressed in TP53 MT AML cells compared to TP53 WT (Online Supplementary Figure S8B), with IFIT3, IFIH1 and IFITM3 being the ones with the most notable differences (Figure 5F). Of note, the expression of IFN-g receptors IFNGR1 and IFNGR2 was not found to be significantly different between TP53 WT and MT samples (Online Supplementary Figure S8C). Using the same dataset, the expression of IFN-g gene (IFNG) in CD3+ cells (T cells) (Online Supplementary Figure S8D) was compared between TP53 WT and MT AML patients, showing that patients with TP53 MT AML expressed relatively lower levels of IFNG compared to WT without any statistically significant difference (Online Supplementary Figure S8D).
Figure 5.CCRL2/IFN-g signaling is up-regulated in acute myeloid leukemia with erythroid differentiation and TP53 mutations without an increase in IFN-g secretion. (A) Based on data derived from TCGA, an overall score for 18 genes involved in CCRL2/IFN-g signaling was calculated. Acute myeloid leukemia (AML) with erythroid and megakaryocytic (EM) differentiation (AML M6 and M7 subtypes, respectively) expressed higher levels of the CCRL2/IFN signaling score (P=0.06) compared to other subtypes of AML. (B) Analysis of DepMap Portal data showed that erythroid cell lines had higher CCRL2/IFN-g signaling score than other AML cell lines (P=0.02). (C) Analysis of Beat AML data demonstrated that AML with TP53 mutation (MT) had a higher CCRL2/IFN-g signaling score compared to TP53 wild-type (WT) AML (P=0.03). CCRL2/IFN-g signaling score was also higher in TP53 WT AML than healthy CD34+ controls (P<0.0001). (D) Based on publicly available single-cell RNA sequencing data, clustering of AML blasts and monocytes from 5 patients with different AML subtypes was performed based on differentiation. (E) The AML patient (AML5- Erythroid) with erythroid differentiation had up-regulated expression of IFIT1 (average log2 fold change = 4.98; adjusted P<0.0001); ISG15 (average log2 fold change = 3.80; adjusted P<0.0001); and IFIT3 (average log2 fold change = 3.37; adjusted P<0.0001) compared to the other AML patients. (F) Specifically, IFIT3, IFIH1 and IFITM3 are significantly up-regulated in blasts from TP53 mutated AML samples (P adjusted = 6.712E-07, 0.0005, and 0.024, respectively) compared to blasts from TP53 WT AML patients, as shown in the Gene expression BoxPlot. Each dot in the boxplot represents the pseudobulk aggregated expression data for one study participant normalized by a size factor as implemented in DESeq2. (G) TP53 KO in UKE-1 cells led to a prominent increase in both Y701 and S727 phosphorylation of STAT1 compared to TP53 WT UKE-1 cells. (H) IFIT3 is up-regulated in TP53 KO UKE1 cells compared to TP53 WT UKE-1 cells (P=0.016 with KO1 and P=0.002 with KO2).
To further assess if induced IFN-g response signaling in TP53 mutated AML is associated with increased IFN-g secretion in the bone marrow microenvironment, CD3+CD45+ and CD3-CD45+ cells were sorted from 4 TP53 mutated AML patients and 3 healthy bone marrow donors (Online Supplementary Table S1, Online Supplementary Figure S9A). Blasts by dim CD45 and low side scatter were also sorted from the TP53 mutated AML patients (Online Supplementary Figure S9B). TF-1 CCRL2 WT and KO, and UKE1 TP53 WT and KO cells were also plated and cultured. Following 72 hours of cell culture (50,000 cells/mL) in the presence of IL-2, the levels of IFN-g were measured by ELISA, showing that T cells from TP53 MT AML cells secreted relatively lower IFN-g levels compared to healthy donors and no IFN-g was secreted by blasts or TF-1 and UKE1 cells under any condition (Online Supplementary Figure S9C). Overall, these results support the view that basal secretion of IFN-g by T cells, without specific antigen stimulation, is not particularly increased in TP53 mutated AML, and that TP53 mutated leukemic cells do not secrete significant amounts of IFN-g.
Since a cell-intrinsic event potentially links TP53 mutations and deletions with upregulation of CCRL2/IFN-g signaling, STAT1 phosphorylation and IFIT3 RNA levels were compared between TP53 WT and KO UKE1 cells. TP53 KO led to a prominent increase in both Y701 and S727 phosphorylation of STAT1 (Figure 5H) and upregulation of the IFN-g target IFIT3 (Figure 5 I) in UKE1 cells. These results are consistent with the observed increase in CCRL2 expression in UKE-1 cells following TP53 KO (Figure 1G). Of note, TP53 KO did not induce IFNGR1 expression in UKE1 cells measured by flow cytometry (Online Supplementary Figure S8E), consistent with the scRNAseq data.
Overall, these findings support the view that CCRL2/IFN-g associated genes are up-regulated in AML cells with erythroid differentiation and TP53 mutations compared to other AML subtypes. It is possible that a cell-intrinsic mechanism related to TP53 deletion may contribute to this phenomenon, which does not appear to be heavily dependent on IFN-g secretion.
CCRL2/IFN-g signaling upregulation is associated with selection of TP53 mutated clones and resistance to venetoclax in acute myeloid leukemia
Given that the role of IFN-g response signaling in cancer progression remains unclear,29,30 we then asked what the possible functional implication of CCRL2/IFN-g signaling response activation in TP53 mutated AML is.
First, analysis of publicly available CRISPR-Cas9 data (DepMap portal)16 revealed that the majority of CCRL2/IFN-g target genes have a negative gene effect in AML cell lines with erythroid differentiation and TP53 mutations (HEL, HEL9217, SET2, TF-1, CMK115, MUTZ8, OCIM2, and F36P) (Figure 6A). On the contrary, treatment of primary AML blasts sorted from 3 independent patients with TP53 MT AML (Online Supplementary Table S1) with exogenous IFN-g for 72 hours induced apoptosis of leukemic blasts and decreased the percentage of CD34+CD117+ cells (Figure 6B, C). These findings further support the view that there may be a functional distinction between cell-intrinsic upregulation of IFN-g signaling and the response of leukemic cells to exogenous IFN-g.
It was recently reported that inflammatory signaling might contribute to pre-leukemic clonal evolution toward TP53 multi-hit mutated secondary AML (sAML) with erythroid features.8 Analysis of scRNA-seq data from this report showed that pre-leukemic single-hit TP53 heterozygous clones from patients with MPN that transformed to multi-hit TP53 mutated sAML have higher expression of the top CCRL2/IFN-g associated genes IFIT1, IFIT3 and ISG15 compared to TP53 heterozygous clones from patients who remained in chronic phase (CP-MPN) (Online Supplementary Figure S9D). Similarly, a significant subset of CCRL2/IFN-g associated genes were up-regulated in pre-leukemic single-hit TP53 heterozygous clones from MPN patients that transformed to sAML compared to those who remained in CP-MPN (Figure 6D). These results support the view that CCRL2/IFN-g signaling may be implicated in the progression of AML with erythroid features via the selection of TP53 mutated pre-leukemic clones. Wang et al. recently showed that overexpression of IFN-g targets, and particularly IFITM3, is associated with lower sensitivity to venetoclax.10 Other studies have highlighted that TP53 mutations and erythroid differentiation are associated with higher rates of venetoclax resistance.27 Analysis of data from Beat AML dataset showed that CCRL2/IFN-g signaling score is positively correlated with venetoclax IC50, supporting the view that upregulation of this pathway is associated with increased resistance to venetoclax (Figure 7A). Based on the expression pattern of the CCRL2/IFN-g associated genes, patients were separated into two clusters; cluster 2 included those with a high expression of IFIT2, IFIT1, IFIT3, STAT1, IFI6, IFIH1, ISG15, IRF7 while cluster 1 included the rest of the patients (Online Supplementary Figure S9E). Patients in cluster 2 had significantly higher venetoclax IC50 values compared to cluster 1 patients (Figure 7A), suggesting that the most direct CCRL2/IFN-g associated genes, including IFIT1, IFIT3, and ISG15, are potentially more potent mediators of venetoclax resistance.
To further assess the impact of CCRL2 expression on venetoclax sensitivity, CCRL2 WT and KO TF-1 and F36P cells were treated with increasing doses of venetoclax. CCRL2 KO cells were found to have a higher sensitivity to venetoclax compared to WT cells (Figure 7B, C).
Finally, the impact of CCRL2/IFN-g signaling score on the survival of AML patients was assessed using Beat AML data, demonstrating a negative impact of this score on the overall survival of AML patients (Figure 7D). Multivariable analysis showed that this effect is independent of TP53 mutation, cytogenetic risk, and patients’ age (Figure 7D).
Taken together, our data support the view that CCRL2 is over-expressed in AML with erythroid differentiation and TP53 mutations, and its deletion suppresses the growth of erythroleukemia cells. CCRL2 promotes IFN-g signaling response in these AML subtypes, which appears to be associated with a cell-intrinsic effect and is potentially linked to p53 loss-of-function. CCRL2/IFN-g associated genes are up-regulated in erythroid and TP53-mutated AML, and this signaling is associated with selection of TP53-mutated pre-leukemic clones, resistance to venetoclax, and poor overall survival (Figure 7E).
Discussion
Patients with myeloid neoplasms with erythroid differentiation and TP53 mutations exhibit very short survival due to poor response to therapies, including venetoclax, and have a high incidence of relapse.3,31-36 Therefore, a better understanding of disease pathogenesis is required. The role of IFN-g signaling in myeloid neoplasms remains unclear, but it was recently reported that inflammatory pathways may be implicated in the selection of TP53 mutated pre-leukemic clones driving disease progression,8 and that this signaling is up-regulated in TP53 mutated myeloid diseases.9 Upregulation of IFN-g signaling was also associated with AML progression and resistance to venetoclax.10 However, the mechanisms implicated in the regulation of IFN-g signaling in myeloid neoplasms remain unclear, and the leading hypothesis is that secreted IFN-g in the marrow microenvironment is the primary driver of this pathway.
Here, we found that the surface receptor CCRL2 is over-expressed in MDS/AML with erythroid differentiation and TP53 mutations associated with complex karyotype compared to other AML subtypes and healthy hematopoietic cells, and its deletion suppresses erythroleukemic cells clonogenicity in vitro and growth in vivo. CCRL2 is normally expressed in activated macrophages, neutrophils, and natural killer cells and promotes inflammatory signaling.11,37,38 We have previously found that CCRL2 is over-expressed in progenitors from MDS patients and sAML blasts inducing disease progression.12 Erythroleukemia shares methylation and transcriptomic features with both AML and MDS,32 suggesting a possible overlap of erythroleukemia biology with MDS and sAML, consistent with our findings. Recent data highlight the fact that the clinical outcomes of MDS/ AML spectrum are primarily affected by specific biological characteristics, with loss of p53 function having the most prominent effects and not by the exact blasts’ percentage.39 Based on our published data12 and our current results, CCRL2 overexpression is probably associated with adverse disease biology within this spectrum, supporting a correlation with loss of p53 function.
Figure 6.CCRL2/IFN-g signaling upregulation is associated with selection of TP53 mutated clones. (A) Analysis of DepMap portal publicly available CRISPR-Cas9 dataset showed that most CCRL2/IFN-g target genes exhibit a negative gene effect in acute myeloid leukemia (AML) cell lines with erythroid differentiation and TP53 mutations (HEL, HEL9217, SET2, TF-1, CMK115, MUTZ8, OCIM2 and F36P). (B, C) Treatment of primary AML blasts from 3 independent TP53 mutated AML patients with 10 ng/mL and 20 ng/mL of IFN-g for 72 hours induced apoptosis of leukemic blasts (P=0.010 and P=0.007, respectively) and decreased the percentage of CD34+CD117+ cells (P<0.001 for both doses). (D) Volcano plot showed that a significant subset of CCRL2/IFN-g associated genes is up-regulated in pre-leukemic TP53 heterozygous clones from myeloproliferative neoplasm (MPN) patients who transformed to sAML compared to those who remained in CP-MPN.
Figure 7.CCRL2/IFN-g signaling upregulation is associated with acute myeloid leukemia resistance to venetoclax. (A) Analysis of data from Beat acute myeloid leukemia (AML) dataset showed that CCRL2/IFN-g signaling score is positively correlated with venetoclax IC50 (P<0.0001). Patients in cluster 2 who had a high expression of IFIT2, IFIT1, IFIT3, STAT1, IFI6, IFIH1, ISG15, and IRF7 had significantly higher venetoclax IC50 values compared to cluster 1 patients (P<0.001). (B, C) TF-1 and F36P CCRL2 KO cells treated with increasing doses of venetoclax (μM) have increased sensitivity to venetoclax compared to TF-1 and F36P CCRL2 WT cells. IC50=5.67 μM in TF-1 CCRL2 WT and IC50=3.48 μM and 3.4 μM in TF-1 KO1 (sgCCRL2-1) and KO2 (sgCCRL2-2), respectively, and IC50=8.93 μM in F36P CCRL2 WT compared to IC50=4.4 μM and 2.3 μM in KO1 (sgCCRL2-1) and KO2 (sgCCRL2-2). (D) Based on data from Beat AML dataset, patients with high CCRL2/IFN-g signaling score (red) had a worse overall survival (OS) compared to patients with low CCRL2/ IFN-g signaling score (gray) over 100 months. (E) TP53 deletion/loss of function promotes CCRL2/IFN-g signaling response in AML subtypes, which appears to be associated with a cell-intrinsic effect independent of IFN-g levels in the microenvironment, and the latter is associated with selection of TP53 mutated pre-leukemic clones, resistance to venetoclax and poor OS.
Phospho-proteomics and transcriptomics analysis highlighted IFN-γ response signaling as the top CCRL2-regulated pathway in erythroleukemia cells. Activation of inflammatory pathways is consistent with the well-described role of CCRL2 in promoting inflammatory response.11,37,38 Our studies confirmed suppressed nuclear translocation of STAT1 and decreased STAT1 target expression by CCRL2 KO in erythroleukemia cells. Mechanistically, JAK2 is a critical upstream regulator of STAT1 phosphorylation and IFN-γ signaling,40 and we have reported that CCRL2 induces JAK2/STAT signaling.12 Here, by utilizing our doxycycline-inducible CCRL2 TF-1 cells, we found that CCRL2 induces STAT1 Y701 phosphorylation at least partially via JAK2. While Y701 phosphorylation of STAT1 is mainly mediated by JAK2, other pathways, including p38/MAPK and AKT, potentially induce S727 phosphorylation.24,25 Further studies are required to investigate a possible implication of CCRL2 in regulating these pathways to promote STAT1 S727 phosphorylation. Of note, we found that CCRL2 induces IFN-γ response signaling in erythroleukemic cells but does not affect their response to exogenous IFN-γ, suggesting that CCRL2 may regulate this pathway downstream of IFN-γ receptor.
Our CCRL2/IFN-γ associated genes were up-regulated in AML with erythroid differentiation and TP53 mutations based on TCGA, DepMap portal, and Beat AML data. By analyzing scRNAseq data from publicly available datasets, we demonstrated increased expression of CCRL2/IFN-γ associated genes in blasts from erythroid leukemia and TP53 MT AML compared to other AML subtypes. Importantly, we did not observe a significant difference in IFNG expression in T cells from TP53 MT AML samples compared to TP53 WT samples and sorted IL-2 stimulated T cells from TP53 MT AML patients secreted relatively lower levels of IFN-γ compared to healthy donors. This result is consistent with previous studies reporting lower secretion of IFN-γ by T cells41 and relatively lower IFN-γ/IFN-γ receptor interactions in TP53 MT AML samples compared to other AML subtypes such as monocytic AML.10 These results further support the possible implication of a cell-intrinsic mechanism of IFN-γ response signaling upregulation in TP53 MT myeloid neoplasms. Indeed, we found that TP53 KO causes a direct increase in CCRL2 levels, STAT1 phosphorylation, and IFIT3 expression, suggesting that loss of p53 can directly promote CCRL2/IFN-γ signaling. Given the exceptionally high frequency of TP53 loss-of-function mutations in erythroleukemia, and our finding that TP53 KO induces CCRL2/IFN-γ signaling, it is possible that upregulation of this pathway is predominantly associated with TP53 loss-of-function mutations, with particularly high levels of induction of this signaling in TP53 mutated erythroleukemias.
The functional implication of IFN-γ signaling in cancer progression remains unclear.29,30 We showed that deletion of CCRL2/IFN-γ associated genes has a relatively negative impact on erythroleukemia/TP53 MT AML cell survival. Interestingly, as previously reported,10 IFITM3 appears to have by far the highest negative gene effect, which could be related to the inconsistency of the effect of CCRL2 on the expression of this gene, which we observed. Consistently, IFNGR1 silencing or inhibition with neutralizing antibodies induced AML differentiation and suppressed leukemogenesis in vitro and in vivo.42 However, exogenous IFN-γ decreases the survival of TP53 MT AML blasts, suggesting a potentially different effect of exogenous and cell-intrinsic IFN-γ signaling activation. CCRL2/IFN-γ associated gene upregulation was also associated with the transformation of TP53 MT pre-leukemic clones to multi-hit TP53 MT AML, increased resistance to venetoclax, and worse overall survival, consistent with previous findings.8,10
Our study has several limitations. While we have performed several experiments investigating the effect of CCRL2 on the activation of IFN-γ signaling as a response to exogenous IFN-γ and the possible implication of secreted IFN-γ, additional mechanistic studies and experiments with antigen-stimulated T cells are required to confirm these associations. Importantly, while we did not observe a prominent alteration of IFN-γ receptor expression in our TP53 knockout system and publicly available single-cell RNA sequencing data, additional experiments using IFN-GR1 gene editing or IFNGR1 neutralizing antibody will be required to clarify its implication. Finally, future studies including STAT1 gene editing and patient-derived xeno-grafts are needed to further investigate the functional implication of IFN-γ signaling activation on TP53 mutated AML progression and treatment resistance.
In conclusion, our results support that CCRL2 is over-expressed in AML with erythroid differentiation and TP53 mutations inducing IFN-γ signaling response in these neoplasms. Based on our studies, a cell-intrinsic phenomenon related to p53 loss of function may contribute to this phenomenon. Activation of this pathway is associated with the selection of TP53 MT pre-leukemic clones and resistance to venetoclax, supporting further investigation of CCRL2/IFN-γ signaling as a potential therapeutic target for AML with erythroid differentiation and TP53 mutations.
Footnotes
- Received March 4, 2025
- Accepted July 28, 2025
Correspondence
Disclosures
SP is a consultant to Merck, and co-founder, consultant and holds equity in TBD Pharma and T-Bird, owns equity in Gilead, and received payment from IQVIA and Curio Science. All of the other authors have no conflicts of interest to disclose. The companies named above, as well as other companies, have licensed previously described technologies from Johns Hopkins University. Licences to these technologies are or will be associated with equity or royalty payments to the inventors as well as to Johns Hopkins University. The terms of all of these arrangements are being managed by Johns Hopkins University according to its conflict-of-interest policies.
Contributions
NSN, SPas, TC and TK conceived and designed the study, and wrote the manuscript. NSN, TC, BP and CE performed the flow cytometry analysis. NSN, YH, YA, XZ, FB and TK performed the CRISPR-Cas9 deletion experiments. NSN, TC, YA, and YH performed the Western blot analysis. NSN, YH and XZ performed the quantitative real time PCR. NSN, SPas, TC, LSR and LG analyzed publicly available bulk RNA sequencing data. JR, PTS, IG, LL and MA analyzed publicly available single-cell RNA sequencing data. TRB and RNC performed the phospho-proteomics analysis. CT performed the ingenuity pathway analysis. PTS and MA performed the gene-set-enrichment analysis. NSN, BP and TK processed the primary samples. NSN, TC, IS, PT, SK and TK performed the xenograft studies. NSN, BP, BCP and TK processed the primary samples. NSN, BP, CE and TK performed the clonogenic assays. AA, YA, NSN and BP performed ELISA. PF, AJA, MJL, AED and RJJ identified patients’ samples and provided clinical information. CL and RX provided pathological assessment for primary samples. NSN, TK, MJL, SK, LSR, AED, RJJ and FB and interpreted the data and edited the manuscript.
Funding
TK was supported by NCI Grant K08HL168777, the Leukemia Research Foundation New Investigator Research Grant Program, and the MacMillan Pathway to Independence Program Award. SP was supported by NCI Grant K08CA270403, the Leukemia Lymphoma Society Translation Research Program award, the American Society of Hematology Scholar award, and the Swim Across America Translational Cancer Research. RC was supported by Cancer Center Support Grant P30CA006973.
References
- Alaggio R, Amador C, Anagnostopoulos I. The 5th edition of the World Health Organization Classification of Haematolymphoid Tumours: Lymphoid Neoplasms. Leukemia. 2022; 36(7):1720-1748. Google Scholar
- Almeida AM, Prebet T, Itzykson R. Clinical outcomes of 217 patients with acute erythroleukemia according to treatment type and line: a retrospective multinational study. Int J Mol Sci. 2017; 18(4):837. Google Scholar
- Daver NG, Maiti A, Kadia TM. TP53-mutated myelodysplastic syndrome and acute myeloid leukemia: biology, current therapy, and future directions. Cancer Discov. 2022; 12(11):2516-2529. Google Scholar
- Fang H, Wang SA, Khoury JD. Pure erythroid leukemia is characterized by biallelic TP53 inactivation and abnormal p53 expression patterns in de novo and secondary cases. Haematologica. 2022; 107(9):2232-2237. Google Scholar
- Reichard KK, Tefferi A, Abdelmagid M. Pure (acute) erythroid leukemia: morphology, immunophenotype, cytogenetics, mutations, treatment details, and survival data among 41 Mayo Clinic cases. Blood Cancer J. 2022; 12(11):147. Google Scholar
- Wong TN, Ramsingh G, Young AL. Role of TP53 mutations in the origin and evolution of therapy-related acute myeloid leukaemia. Nature. 2015; 518(7540):552-555. Google Scholar
- Sinanidis I, Hochman MJ, Tsai HL. Favorable outcomes in MDS and oligoblastic AML-MR after reduced-intensity conditioning allogeneic bone marrow transplantation with post-transplantation cyclophosphamide. Bone Marrow Transplant. 2024; 59(8):1178-1180. Google Scholar
- Rodriguez-Meira A, Norfo R, Wen S. Single-cell multiomics identifies chronic inflammation as a driver of TP53-mutant leukemic evolution. Nat Genet. 2023; 55(9):1531-1541. Google Scholar
- Vadakekolathu J, Lai C, Reeder S. TP53 abnormalities correlate with immune infiltration and associate with response to flotetuzumab immunotherapy in AML. Blood Adv. 2020; 4(20):5011-5024. Google Scholar
- Wang B, Reville PK, Yassouf MY. Comprehensive characterization of IFNγ signaling in acute myeloid leukemia reveals prognostic and therapeutic strategies. Nat Commun. 2024; 15(1):1821. Google Scholar
- Schioppa T, Sozio F, Barbazza I. Molecular basis for CCRL2 regulation of leukocyte migration. Front Cell Dev Biol. 2020; 8:615031. Google Scholar
- Karantanos T, Teodorescu P, Perkins B. The role of the atypical chemokine receptor CCRL2 in myelodysplastic syndrome and secondary acute myeloid leukemia. Sci Adv. 2022; 8(7):eabl8952. Google Scholar
- Karantanos T, Teodorescu P, Arvanitis M. CCRL2 affects the sensitivity of myelodysplastic syndrome and secondary acute myeloid leukemia cells to azacitidine. Haematologica. 2023; 108(7):1886-1899. Google Scholar
- Bagger FO, Sasivarevic D, Sohi SH. BloodSpot: a database of gene expression profiles and transcriptional programs for healthy and malignant haematopoiesis. Nucleic Acids Res. 2016; 44(D1):D917-924. Google Scholar
- Tyner JW, Tognon CE, Bottomly D. Functional genomic landscape of acute myeloid leukaemia. Nature. 2018; 562(7728):526-531. Google Scholar
- Boehm JS, Garnett MJ, Adams DJ. Cancer research needs a better map. Nature. 2021; 589(7843):514-516. Google Scholar
- Khoury JD, Solary E, Abla O. The 5th edition of the World Health Organization Classification of Haematolymphoid Tumours: Myeloid and Histiocytic/Dendritic Neoplasms. Leukemia. 2022; 36(7):1703-1719. Google Scholar
- Li B, An W, Wang H. BMP2/SMAD pathway activation in JAK2/ p53-mutant megakaryocyte/erythroid progenitors promotes leukemic transformation. Blood. 2022; 139(25):3630-3646. Google Scholar
- Ma F, Liu SY, Razani B. Retinoid X receptor a attenuates host antiviral response by suppressing type I interferon. Nat Commun. 2014; 5:5494. Google Scholar
- Zelcer N, Tontonoz P. Liver X receptors as integrators of metabolic and inflammatory signaling. J Clin Invest. 2006; 116(3):607-614. Google Scholar
- Subramanian A, Tamayo P, Mootha VK. Gene set enrichment analysis: a knowledge-based approach for interpreting genome-wide expression profiles. Proc Natl Acad Sci U S A. 2005; 102(43):15545-15550. Google Scholar
- Mao X, Ren Z, Parker GN. Structural bases of unphosphorylated STAT1 association and receptor binding. Mol Cell. 2005; 17(6):761-771. Google Scholar
- Ivashkiv LB, Donlin LT. Regulation of type I interferon responses. Nat Rev Immunol. 2014; 14(1):36-49. Google Scholar
- Nguyen H, Ramana CV, Bayes J, Stark GR. Roles of phosphatidylinositol 3-kinase in interferon-gamma-dependent phosphorylation of STAT1 on serine 727 and activation of gene expression. J Biol Chem. 2001; 276(36):33361-33368. Google Scholar
- Kovarik P, Stoiber D, Eyers PA. Stress-induced phosphorylation of STAT1 at Ser727 requires p38 mitogen-activated protein kinase whereas IFN-gamma uses a different signaling pathway. Proc Natl Acad Sci U S A. 1999; 96(24):13956-13961. Google Scholar
- Quelle FW, Thierfelder W, Witthuhn BA, Tang B, Cohen S, Ihle JN. Phosphorylation and activation of the DNA binding activity of purified Stat1 by the Janus protein-tyrosine kinases and the epidermal growth factor receptor. J Biol Chem. 1995; 270(35):20775-20780. Google Scholar
- Kuusanmäki H, Dufva O, Vähä-Koskela M. Erythroid/ megakaryocytic differentiation confers BCL-XL dependency and venetoclax resistance in acute myeloid leukemia. Blood. 2023; 141(13):1610-1625. Google Scholar
- van Galen P, Hovestadt V, Wadsworth MH. Single-cell RNA-seq reveals AML hierarchies relevant to disease progression and immunity. Cell. 2019; 176(6):1265-1281.e1224. Google Scholar
- Mandai M, Hamanishi J, Abiko K, Matsumura N, Baba T, Konishi I. Dual faces of IFNg in cancer progression: a role of PD-L1 induction in the determination of pro- and antitumor immunity. Clin Cancer Res. 2016; 22(10):2329-2334. Google Scholar
- Beziaud L, Young CM, Alonso AM, Norkin M, Minafra AR, Huelsken J. IFNg-induced stem-like state of cancer cells as a driver of metastatic progression following immunotherapy. Cell Stem Cell. 2023; 30(6):818-831.e816. Google Scholar
- Iacobucci I, Wen J, Meggendorfer M. Genomic subtyping and therapeutic targeting of acute erythroleukemia. Nat Genet. 2019; 51(4):694-704. Google Scholar
- Iacobucci I, Qu C, Varotto E. Modeling and targeting of erythroleukemia by hematopoietic genome editing. Blood. 2021; 137(12):1628-1640. Google Scholar
- Takeda J, Yoshida K, Nakagawa MM. Amplified EPOR/JAK2 genes define a unique subtype of acute erythroid leukemia. Blood Cancer Discov. 2022; 3(5):410-427. Google Scholar
- Gera K, Martir D, Xue W, Wingard JR. Survival after pure (acute) erythroid leukemia in the United States: a SEER-Based study. Cancers (Basel). 2023; 15(15):3941. Google Scholar
- Boddu P, Benton CB, Wang W, Borthakur G, Khoury JD, Pemmaraju N. Erythroleukemia-historical perspectives and recent advances in diagnosis and management. Blood Rev. 2018; 32(2):96-105. Google Scholar
- Takeda J. [Molecular pathogenesis and therapeutic targets in acute erythroid leukemia]. Rinsho Ketsueki. 2022; 63(2):121-133. Google Scholar
- Del Prete A, Martínez-Muñoz L, Mazzon C. The atypical receptor CCRL2 is required for CXCR2-dependent neutrophil recruitment and tissue damage. Blood. 2017; 130(10):1223-1234. Google Scholar
- Marki A, Ley K. Leaking chemokines confuse neutrophils. J Clin Invest. 2020; 130(5):2177-2179. Google Scholar
- Stengel A, Meggendorfer M, Walter W. Interplay of TP53 allelic state, blast count, and complex karyotype on survival of patients with AML and MDS. Blood Adv. 2023; 7(18):5540-5548. Google Scholar
- Ramana CV, Gil MP, Schreiber RD, Stark GR. Stat1-dependent and -independent pathways in IFN-gamma-dependent signaling. Trends Immunol. 2002; 23(2):96-101. Google Scholar
- Li L, Muftuoglu M, Ayoub E. TP53 mutations within T cells induce T-cell exhaustion and functional impairment in TP53 mutant AML. Blood. 2024; 144(Suppl 1):330. Google Scholar
- Xie X, Zhang W, Zhou X. Low doses of IFN-g maintain self-renewal of leukemia stem cells in acute myeloid leukemia. Oncogene. 2023; 42(50):3657-3669. Google Scholar
Data Supplements
Figures & Tables
Article Information

This work is licensed under a Creative Commons Attribution-NonCommercial 4.0 International License.