Abstract
Transplant-associated thrombotic microangiopathy (TA-TMA) is a severe complication of hematopoietic stem cell transplantation, marked by excessive complement activation, endothelial injury, and microangiopathy. Although complement blockade benefits some patients, effective prophylactic and therapeutic strategies remain scarce. We, therefore, measured the levels of Krüppel-like factor 4 (KLF4), complement proteins and markers of endothelial injury in plasma samples from 20 TA-TMA patients and 1:1 matched control patients (matched by age, sex, underlying diagnosis, HLA compatibility, graft source, and donor-recipient ABO blood type). The KLF4-mediated regulatory mechanism was delineated through integrated in vitro and in vivo investigations. In this study, plasma analysis revealed that TA-TMA patients exhibit notably lower KLF4 levels compared to matched controls, as well as elevated levels of markers of endothelial injury. In vitro, increased KLF4 expression in human umbilical vein endothelial cells significantly reduced complement deposition and mitigated endothelial damage induced by TA-TMA plasma. Furthermore, KLF4 overexpression notably decreased apoptosis and preserved endothelial barrier integrity. In a mouse model of TA-TMA triggered by dimethyloxalylglycine, upregulation of KLF4 alleviated anemia, thrombocytopenia, and renal complement deposition, while diminishing endothelial inflammatory and thrombotic markers. Intriguingly, pravastatin treatment produced similar improvements. Mechanistic analyses using CUT-Tag, RNA sequencing, luciferase assays, and quantitative real-time polymerase chain reaction revealed that KLF4 binds to the CD46 promoter, enhancing its transcription and thus restraining complement activation in endothelial cells. These results identify KLF4 as a key negative regulator of complement-mediated endothelial injury in TA-TMA. This conclusion is supported by CD46 knockdown abolishing KLF4-mediated benefits, highlighting the therapeutic potential of targeting KLF4 or its downstream effectors, including CD46.
Introduction
Transplant-associated thrombotic microangiopathy (TATMA), a microangiopathy complicating hematopoietic stem cell transplantation (HSCT), manifests as hemolytic anemia, thrombocytopenia, and organ dysfunction.1 Because post-transplant renal biopsy carries significant risk, TA-TMA is usually diagnosed clinically and most often manifests 22-100 days after HSCT; consequently, the reported incidence varies widely (0.8%-36%).2 Although certain medications (e.g., calcineurin inhibitors), immune reactions (e.g., graft-versus-host disease [GvHD]), or infectious complications have been implicated, the precise pathophysiology remains under investigation.3 The recently proposed three-hit model outlines sequential triggers: (i) pre-existing complement or endothelial vulnerability; (ii) conditioning-regimen-induced endothelial injury; and (iii) additional cumulative insults that together activate the complement cascade and drive microthrombus formation.4 Increasing evidence suggests that complement dysregulation is central to the pathogenesis of TA-TMA.1,5,6 Patients carrying complement-gene mutations – and recipients of grafts harboring TMA-associated variants – have an increased risk of TA-TMA,6 ,7 underscoring the value of pre-transplant genetic screening. In HSCT recipients, activation of the classical and alternative complement pathways causes deposition of the complement fragments C5b-9 and subsequent endothelial injury.6,8,9 Management of high-risk TA-TMA currently combines optimized supportive care with complement inhibitors such as eculizumab and narsoplimab, while next-generation agents (ravulizumab, coversin) are undergoing clinical evaluation.10-13 However, despite improved survival, mortality rates still exceed 30%,14,15 and survivors often endure chronic kidney disease16 and persistent neurological sequelae.17
Endothelial cells, critical regulators of vascular homeostasis, suffer multi-factorial injury during HSCT, in part from conditioning regimens, infections, circulating cytokines, and complement activation.18 Indeed, patients with TA-TMA exhibit elevated serum levels of endothelial injury markers, including vascular cell adhesion molecule-1 (VCAM-1), plasminogen activator inhibitor-1 (PAI-1), and suppression of tumorigenicity 2 (ST2).19-21 Since endothelial activation precedes immune and complement responses, protection of endothelial cells warrants therapeutic prioritization in TA-TMA.22
Krüppel-like factor 4 (KLF4) is a zinc-finger transcription factor with anti-inflammatory, antithrombotic, and vasodilatory effects in vasculature.23,24 Previous studies have shown that KLF4 regulates endothelial transcripts – endothelial nitric oxide synthase (NOS3), thrombomodulin (THBD), and PAI-123 – and also governs the membrane-bound regulator CD55 in both intestinal epithelial cells25 and human umbilical vein endothelial cells (HUVEC).26 Notably, endothelial cell-specific KLF4 overexpression in mice confers anti-adhesive and antithrombotic phenotypes24 and protects against ischemic acute kidney injury.27 Defining the role of KLF4 in TA-TMA endothelial injury could enable novel prophylaxis.
Our earlier work revealed higher plasma levels of C3b/ C5b-928 and hypoxia-inducible factor-1α (HIF-1α) mRNA in TA-TMA patients than in those with other HSCT complications, prompting an investigation of HIF-1α via a dimethyloxalylglycine-induced (DMOG) hypoxia-complement injury model.29 In this study, KLF4 expression was markedly reduced in TA-TMA patients relative to controls, inversely correlating with markers of endothelial injury. To define the role of KLF4, we combined in vitro and in vivo approaches. Overexpressing KLF4 in HUVEC curtailed complement deposition and mitigated endothelial damage triggered by TA-TMA plasma, whereas KLF4 upregulation in vivo attenuated key TA-TMA manifestations. Mechanistic analyses – CUT&Tag, bulk RNA-sequencing, luciferase reporter assays, and quantitative real-time polymerase chain reaction (qPCR) – implicate CD46 as a critical downstream effector, because CD46 knockdown abolished KLF4-mediated benefits.
Methods
Patients
We retrospectively reviewed 2,387 patients who underwent allogeneic HSCT at the First Affiliated Hospital of Soochow University from June 2021 to June 2024. Among them, 20 patients were diagnosed with TA-TMA according to previously published criteria (summarized in the Online Supplementary Methods).2 Using 1:1 propensity-score matching for age, sex, underlying diagnosis, HLA compatibility, graft source, and donor-recipient ABO blood type, we identified 20 matched controls from the remaining transplant recipients (Table 1). Within the TA-TMA cohort, five patients developed acute GvHD - one grade I, one grade II, two grade III, and one grade IV - and five had concurrent active infections. In the matched-control cohort, acute GvHD occurred in four patients - two grade I, one grade II, and one grade III -and four presented with active infections. EDTA-K2 -anti-coagulated plasma from the TA-TMA group was collected at diagnosis, whereas control samples were obtained at a median of 44 days after transplantation. Comprehensive clinical and laboratory data at sample collection are summarized in Online Supplementary Table S1. Additional information on patients’ measurements is provided in the Online Supplementary Methods.
Cell model
HUVEC were maintained at 37°C in 5% CO₂ in Dulbecco’s modified Eagle’s medium (DMEM) supplemented with 10% fetal bovine serum (Sigma-Aldrich, #F0193) and 1% penicillin/streptomycin (Invitrogen, #15140122). Once cultures reached ~70% confluence, the medium was replaced with DMEM containing 10% plasma from TA-TMA patients or matched controls and incubated for 24 h, thereby establishing an in vitro complement-adherent endothelial-cell model. Comprehensive descriptions of the cell experiments are reported in the Online Supplementary Methods.
Animal model
The murine allogeneic HSCT model was first established as described in the Online Supplementary Methods. To induce a TA-TMA-like phenotype in vivo, we used a DMOG-based model previously described by our group. Specifically, DMOG (800 mg/kg body weight; MCE, #HY-15893) or vehicle control (0.9% saline) was administered intraperitoneally once daily for two consecutive days from day 15 after allogeneic HSCT. Comprehensive protocols for all additional interventions -including administration of the KLF4 activator APTO-253, in vivo KLF4 overexpression, and pravastatin treatment regimens - are also detailed in the Online Supplementary Methods.
Statistics
The statistical analyses are described in the Online Supplementary Methods. Data are described using the mean ± standard deviation, while some data are presented as median and interquartile range.
Ethics statement
This study involving human participants was approved by the Ethics Committee of the First Affiliated Hospital of Soochow University and adheres to the Declaration of Helsinki. Written informed consent was obtained from all participants. The animal protocol was reviewed and approved by the Ethics Committee of Soochow University.
Results
KLF4 levels and markers of complement activation and endothelial injury in patients with transplant-associated thrombotic microangiopathy
We first measured plasma levels of complement components and inflammatory/thrombotic endothelial markers.
Compared with matched controls, TA-TMA patients exhibited markedly higher concentrations of C3b (473.0±202.1 vs. 165.8±92.6 ng/mL; P<0.0001) (Figure 1A, left), soluble C5b-9 (1,139 [754.1-1461] vs. 485.3 [443.0-564.3] ng/mL; P<0.0001) (Figure 1A, center), and intercellular adhesion molecule-1 (ICAM-1; 110.2 [89.6-157.7] vs. 92.8 [81.1-121.9] ng/mL; P<0.05) (Figure 1A, right). Similar increases were noted for VCAM-1 (892.5 [832.7-920.7] vs. 698.1 [455.4-909.8] ng/mL; P<0.001), PAI-1 (133.3 [73.2-290.9] vs. 61.9 [44.9-99.0] ng/mL; P<0.01), and ST2 (663.9 [387.8-772.5] vs. 190.5 [76.6-447.3] ng/mL; P<0.001) (Figure 1B). By contrast, circulating KLF4 was significantly lower in TA-TMA plasma (43.8 [37.7-56.8] pg/mL) than in control plasma (56.5 [47.9-88.1] pg/mL; P<0.01) (Figure 1C). Assessment of these markers in patients with acute GvHD or active infection (Online Supplementary Figure S1A-C) showed that the combination of elevated C3b/sC5b-9 and reduced KLF4 is relatively specific to TA-TMA. Notably, a small proportion of TA-TMA cases also presented with concomitant acute GvHD and/or infections, which may partially account for the overlapping biomarker ranges among cohorts.
Table 1.Baseline and procedure characteristics before and after propensity score matching.
Figure 1.Patients with transplant-associated thrombotic microangiopathy exhibit abnormal complement activation and endothelial injury. (A) Plasma levels of C3b (left panel), sC5b-9 (center panel), and intercellular cell adhesion molecule-1 (right panel) in patients with transplant-associated thrombotic microangiopathy (TA-TMA) and controls. N=20 per group. (B) In the left, center, and right panels: plasma levels of vascular cell adhesion molecule-1, plasminogen activator inhibitor-1, and suppression of tumorigenicity 2, respectively, in TA-TMA patients and controls. N=20 per group. (C) Plasma levels of Krüppel-like factor 4 (KLF4) in TA-TMA patients versus controls. N=20 per group. (D) MA plot of complement/endothelium-associated differentially expressed genes (red: upregulated; blue: downregulated; gray: not significantly different; dashed horizontal lines: P-value thresholds) in human umbilical vein endothelial cells (HUVEC) and circulating endothelial cells (CEC) from RNA-sequencing analysis. N=3 per group. (E) Western blot analysis of KLF4 protein levels in HUVEC and CEC. The bar graph shows the relative intensity of KLF4. The results are representative of three experiments. N=4 per group. *P<0.05, **P<0.01, ***P<0.001, ****P<0.0001, NS: not statistically significant. C3b: complement 3b fragment; sC5b-9: soluble complement factors; ICAM-1: intercellular adhesion molecule-1; VCAM-1: vascular cell adhesion molecule-1; PAI-1: plasminogen activator inhibitor-1; ST2: suppression of tumorigenicity 2.
Using flow cytometry to analyze circulating endothelial cells (CEC), we found that TA-TMA patients displayed significantly higher proportions of mature CEC (Online Supplementary Figure S1D) and resting CEC (Online Supplementary Figure S1E) compared with controls, whereas proportions of endothelial progenitor cells (Online Supplementary Figure S1D) and activated CEC (Online Supplementary Figure S1E) did not differ significantly. Further quantification indicated that, per 106 peripheral blood mononuclear cells, TA-TMA patients had 88.5±38.31 mature CEC versus 22.5±7.706 in controls (P<0.001), and 92.5±40.24 resting CEC versus 24±8.969 in controls (P<0.001) (Online Supplementary Table S2).
To mimic an in vivo TA-TMA milieu, we developed an indirect model in which HUVEC were incubated with TATMA plasma. After incubation, non-adherent cells were collected as CEC surrogates (termed “CEC” in figures), whereas firmly adherent cells represented intact endothelium (termed “HUVEC” in figures); both fractions were subjected to RNA-sequencing. In the resulting MA plot highlighting complement and endothelial function (Figure 1D), KLF4 exhibited relatively high baseline expression in HUVEC but was markedly downregulated in CEC. Consistent with the transcriptomic data, protein analyses confirmed that KLF4 levels were indeed lower in CEC than in HUVEC (P<0.05) (Figure 1E). Taken together, these findings imply that diminished KLF4 expression compromises resistance to endothelial injury.
Effects of KLF4 stimulation on complement deposition and endothelial injury induced by transplant-associated thrombotic microangiopathy plasma
To validate the in vitro model, we incubated HUVEC with plasma from controls, and plasma from patients with infection, acute GvHD, or TA-TMA. Flow-cytometric analysis revealed a significant increase in surface C3 deposition exclusively in the TA-TMA group (Online Supplementary Figure S2A), confirming both the robustness and specificity of the model for downstream experiments. Next, to assess the therapeutic potential of KLF4, we pretreated HUVEC with the KLF4 stimulator APTO253 (MCE, #HY-16291) for 24 h. Flow cytometry showed significant elevations of C3 (Online Supplementary Figure S2B) and C5b-9 (Online Supplementary Figure S2C) in HUVEC incubated with TA-TMA plasma (termed “TMA plasma” in figures) versus control plasma (“Ctrl plasma” in figures). APTO253 (10 μM) partially reversed this effect. Hence, 10 μM was chosen for further in vitro experiments. Western blot confirmed KLF4 upregulation at this concentration (Online Supplementary Figure S2D).
We next examined the expression of multiple complement components in HUVEC. Compared with control plasma, TATMA plasma significantly increased the mannose-binding lectin pathway component MBL2; the alternative pathway component CFB; C4, which converges the classical and mannose-binding lectin pathways; and the complement convergence points C3 and C5, but did not affect the classical pathway component C1QA. Treatment with APTO253 reduced these elevated complement proteins (C3, C5, C4, CFB, and MBL2) (Online Supplementary Figure S2E). Consistent with this, immunofluorescence staining revealed that deposition of activated complement components (C3, C5b-9, C5, C4, CFB, and MBL2) was heightened in HUVEC exposed to TA-TMA plasma but inhibited by APTO253 (Online Supplementary Figure S2F).
We then evaluated the expression of proinflammatory and prothrombotic endothelial markers. TA-TMA plasma incubation elevated ICAM-1 (Online Supplementary Figure S2G), VCAM-1 (Online Supplementary Figure S2H), and PAI-1 (Online Supplementary Figure S2I), while decreasing NOS3 (Online Supplementary Figure S2J) and THBD (Online Supplementary Figure S2K). Notably, APTO253 restored these alterations, reducing ICAM-1, VCAM-1, and PAI-1 and rescuing the expression of NOS3 and THBD.
To confirm the protective role of KLF4, we constructed a KLF4 overexpression lentiviral vector (designated OEKLF4). Successful transduction was verified by flow cytometry (Online Supplementary Figure S3A), and significantly higher KLF4 mRNA and protein levels were confirmed (Online Supplementary Figure S3B, C). Flow cytometry revealed that KLF4 overexpression markedly decreased C3 (P<0.0001) (Figure 2A) and C5b-9 deposition in OEKLF4 cells incubated with TA-TMA plasma compared with the vector control (designated PCDH) (P<0.0001) (Figure 2B). Western blot corroborated these findings, demonstrating reduced C3, C5, C4, CFB, and MBL2 proteins in OEKLF4 cells (P<0.05) (Figure 2C, Online Supplementary Figure S3D-F), which was further validated by immunofluorescence (Online Supplementary Figure S3G). In parallel, qPCR demonstrated that KLF4 overexpression lowered ICAM-1, VCAM-1, and PAI-1 levels while enhancing NOS3 and THBD under TA-TMA plasma challenge (Online Supplementary Figure S3H-L).
Functionally, KLF4 overexpression mitigated plasma-induced disruptions of endothelial barrier integrity, as evidenced by preserved transendothelial electrical resistance (P<0.0001) (Figure 2D) and decreased fluorescein isothiocyanate-dextran leakage (P<0.0001) (Figure 2E) by established methods.30 Flow cytometry confirmed reduced apoptosis in OEKLF4 versus the controls (P<0.0001) (Figure 2F).
Figure 2.KLF4 overexpression reduces complement deposition and endothelial injury under challenge with transplant-associated thrombotic microangiopathy plasma. (A, B) Flow cytometric detection of C3 (A) and C5b-9 (B) in KLF4-overexpressing human umbilical vein endothelial cells (HUVEC) (OEKLF4) and control lentiviral-transduced cells (PCDH) incubated with control (Ctrl) or transplant-associated thrombotic microangiopathy (TMA) plasma. The bar graphs show mean fluorescence intensities. (C) Western blot of complement proteins (C3, C5, C4, CFB, MBL2, C1QA) in these cells. The bar graphs compare the relative intensities of C3, C5 and C4. (D) Relative decrease (ΔTEER) of transendothelial electrical resistance in the indicated groups. (E) Fluorescein isothiocyanate-dextran permeability assay reflecting endothelial barrier integrity. (F) Flow cytometric analysis of apoptosis in PCDH and OEKLF4 cells treated with control or TMA plasma. The bar graph shows the quantification of apoptotic cells. The results are representative of three experiments. *P<0.05, ***P<0.001, ****P<0.0001.
KLF4 upregulates CD46 expression in human umbilical vein endothelial cells
To clarify the mechanisms of KLF4-mediated endothelial protection, we performed CUT&Tag profiling with an anti-KLF4 antibody (Bio-Techne, #AF3640). This ultra-sensitive method provides base-pair-resolution maps of transcription-factor binding while maintaining minimal background noise. KLF4 overexpression reduced transcription start site signals (Online Supplementary Figure S4A, B) but increased promoter-region occupancy by 65.7% (Online Supplementary Figure S4C), demonstrating its promoter-binding specificity. Further functional annotation of promoter-region peaks via Kyoto Encyclopedia of Genes and Genomes (KEGG) pathway analysis revealed significant enrichment in pathways tied to adherens junctions, tight junctions, leukocyte transendothelial migration, and apoptosis (Online Supplementary Figure S4D), highlighting KLF4’s broad regulatory influence on endothelial homeostasis.
Parallel RNA-sequencing of TA-TMA plasma-stimulated HUVEC revealed that KLF4 overexpression significantly altered gene expression compared to controls, with distinct upregulated and downregulated subsets. (Online Supplementary Figure S4E). Consistent with the CUT&Tag findings, KEGG enrichment of the upregulated genes indicated prominent involvement in the extracellular matrix-receptor interaction pathway (Online Supplementary Figure S4F). By integrating the CUT&Tag peaks with these transcriptomic profiles, we identified 46 genes that not only displayed higher mRNA levels under KLF4 overexpression but also exhibited increased KLF4 occupancy at their promoter regions (Online Supplementary Figure S4G).
Focusing on complement regulatory genes, we identified CD46, a complement-inhibiting membrane cofactor protein, as a direct KLF4 target. CUT&Tag signals showed markedly enhanced KLF4 binding at the CD46 promoter after stimulation with TA-TMA plasma (Figure 3A). Subsequent qPCR of immunoprecipitated genomic DNA confirmed enrichment of KLF4 at this locus (Figure 3B). Moreover, luciferase reporter assays demonstrated that KLF4 strongly induced CD46 promoter activity (Figure 3C), and qPCR analysis revealed significantly increased CD46 mRNA in KLF4-overexpressing HUVEC (Figure 3D). KLF4 selectively upregulates CD46 transcription in the TA-TMA milieu; by contrast, when OEKLF4 cells were stimulated with plasma from patients with acute GVHD or infection, CD46 mRNA levels remained indistinguishable from those in PCDH controls (Online Supplementary Figure S4H, I). To pinpoint the promoter elements mediating KLF4-driven CD46 transcription, we predicted KLF4-binding sites in the CD46 promoter using Jaspar (Online Supplementary Table S3) and performed in silico knockout by Basenji, disrupting three candidate sites (labeled 1, 2, and 3) (Figure 3E). Figure 3F shows that ablating site 2 or 3 individually significantly decreased the predicted CD46 expression score versus the wild-type sequence, underscoring their roles in CD46 transcriptional activity (P<0.001). Together, these results demonstrate that KLF4 directly regulates CD46 to protect endothelium in TA-TMA.
To validate KLF4-mediated protection through CD46, we conducted phenotypic rescue experiments using stable CD46 knockdown HUVEC (designated ShCD46) (Online Supplementary Figure S4J) treated with 10 μM APTO253. While APTO253 reduced C3 and C5b-9 deposition in control cells (designated PLKO.1), it failed to do so in ShCD46 cells (Figure 4A, B). Similarly, western blot analysis revealed that APTO253 did not lower C3, C5, C4, CFB, or MBL2 in ShCD46 HUVEC exposed to TA-TMA plasma (Figure 4C, Online Supplementary Figure S4K-M), nor did it reduce elevated ICAM-1, VCAM-1, or PAI-1 mRNA levels (Figure 4D-F). Collectively, these findings indicate that the endothelial protection conferred by KLF4 largely depends on its upregulation of CD46.
Upregulation of KLF4 attenuates the transplant-associated thrombotic microangiopathy phenotype in a mouse model
We next evaluated KLF4’s protective effect in our DMOG-induced TA-TMA mouse model.29 Following allogeneic HSCT, BALB/C mice were given APTO253 or vehicle (dimethyl-sulfoxide) as per Online Supplementary Figure S5A, with western blot confirming KLF4 upregulation (P<0.01) (Online Supplementary Figure S5B). APTO253-treated mice exhibited higher hemoglobin levels (192.0±9.832 vs. 163.5±3.900 g/L, P<0.05) (Online Supplementary Figure S5C) and platelet counts (1,273±259.8 vs. 686.6±214.4×109/L, P<0.01) (Online Supplementary Figure S5C) than vehicle-treated mice, along with fewer schistocytes (Online Supplementary Figure S5D).
Figure 3.KLF4 transcriptionally activates CD46 gene expression in human umbilical vein endothelial cells. (A) Integrative Genomics Viewer tracks of CUT&Tag showing enriched KLF4 in the promoter of CD46. (B) Quantitative real-time polymerase chain reaction (qPCR) of genomic DNA isolated by CUT&Tag, confirming KLF4 enrichment at the CD46 promoter. (C) Interaction between CD46 promoter and KLF4 by dual luciferase reporter assays. The results are representative of three experiments. (D) CD46 mRNA levels measured by qPCR in KLF4-overexpressing (OEKLF4) and control lentiviral-transduced cells (PCDH) exposed to transplant-associated thrombotic microangiopathy (TMA) plasma. The results are representative of three experiments. (E) Jaspar-based prediction of three KLF4-binding sites in the CD46 promoter identifies transcriptional regulatory elements. (F) Basenji in silico knockout identifies sites 2 and 3 as critical regulators of CD46 transcriptional activity. **P<0.01, ***P<0.001, ****P<0.0001. Refseq: reference sequence; IgG: immunoglobulin G; TF: transcription factors.
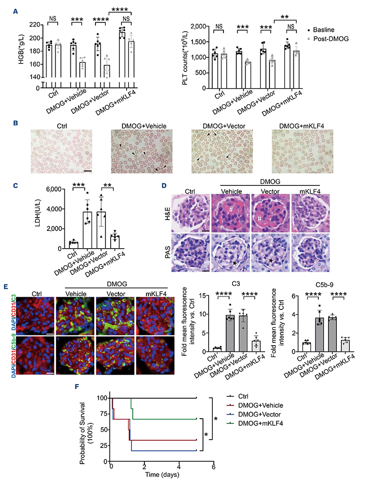
Additionally, APTO253 reduced serum lactate dehydrogenase (1,134±176.3 vs. 4,019±1704 U/L, P<0.001) (Online Supplementary Figure S5E), blood urea nitrogen (20.58±2.134 vs. 30.50±4.604 mg/dL, P<0.001) (Online Supplementary Figure S5F), and sC5b-9 (1,211±119.8 vs. 1,556±144.0 ng/mL, P<0.001) (Online Supplementary Figure S5G) versus vehicle. Histological analysis using hematoxylin & eosin and periodic acid-Schiff staining showed that APTO253 ameliorated TA-TMA–associated kidney lesions, including reduced glomerular capillary congestion, endothelial swelling, and detachment (Online Supplementary Figure S5H). Immunofluorescence revealed decreased C3/C5b-9 deposition in APTO253-treated renal sections (Online Supplementary Figure S5I). Since glomerular endothelial cell injury is frequently associated with transcriptional changes in key endothelial genes, we measured the mRNA levels of Icam-1, Vcam-1, and Pai-1, all of which were elevated in DMOG-induced mice but were reduced upon APTO253 treatment (Online Supplementary Figure S5J-L). APTO253 also partially restored vascular endothelial growth factor-a (Vegfa) mRNA (Online Supplementary Figure S5M), whose deficiency is linked to TMA.31 Corroborating these findings, plasma levels of ICAM-1 (78.97±9.338 vs. 99.97±14.06 ng/mL, P<0.05) (Online Supplementary Figure S5N), VCAM-1 (486.5±70.80 vs. 744.6±74.44 ng/mL, P<0.0001) (Online Supplementary Figure S5O), and PAI-1 (37.81±5.231 vs. 57.38±9.77 ng/mL, P<0.001) (Online Supplementary Figure S5P) were diminished after APTO253 administration. While survival rates trended higher with APTO253, the difference was not statistically significant (Online Supplementary Figure S5Q). To further validate the protective role of KLF4, we overexpressed it in vivo, following the protocol in Online Supplementary Figure S6A. Ex vivo qPCR and western blot analyses confirmed successful KLF4 overexpression in renal tissues (Online Supplementary Figure S6B, C). Compared with vector-treated mice, KLF4-overexpressing mice had significantly elevated hemoglobin levels (195.2±9.538 vs. 159.0±13.27 g/L, P<0.0001) (Figure 5A) and platelet counts (1,217±132.3 vs. 915.8±117.1×109/L, P<0.01) (Figure 5A) and showed fewer schistocytes (Figure 5B). Serum levels of lactate dehydrogenase (1,238±313.2 vs. 3,722±1,486 U/L, P<0.01) (Figure 5C), blood urea nitrogen (20.71±2.228 vs. 33.68±9.169 mg/ dL, P<0.01) (Online Supplementary Figure S6D), and sC5b-9 (1141±62.09 vs. 1544±222.0 ng/mL, P<0.01) (Online Supplementary Figure S6E) were also reduced. Histologically, hematoxylin & eosin and periodic acid-Schiff staining revealed marked improvements in TA-TMA pathology, including diminished glomerular congestion and endothelial cell damage (Figure 5D), while immunofluorescence showed decreased C3/C5b-9 deposition (Figure 5E).
Additionally, qPCR revealed that KLF4 overexpression markedly reduced Icam-1, Vcam-1, and Pai-1 expression while increasing Vegfa levels compared with the levels in the group receiving only the vector (Online Supplementary Figure S6F-I). Plasma concentrations of ICAM-1 (79.35±10.22 vs. 102.5±14.61 ng/mL, P<0.05) (Online Supplementary Figure S6J), VCAM-1 (534.4±105.8 vs. 767.9±89.80 ng/mL, P<0.01) (Online Supplementary Figure S6K), and PAI-1 (37.96±4.431 vs. 57.25±13.78 ng/mL, P<0.01) (Online Supplementary Figure S6L) were also partially reversed in mice receiving mKLF4 plasmid. Notably, mKLF4 plasmid significantly improved survival compared to that of vector-treated controls (Figure 5F), highlighting its therapeutic potential in TA-TMA.
Statins ameliorate transplant-associated thrombotic microangiopathy in a mouse model by upregulating KLF4 expression
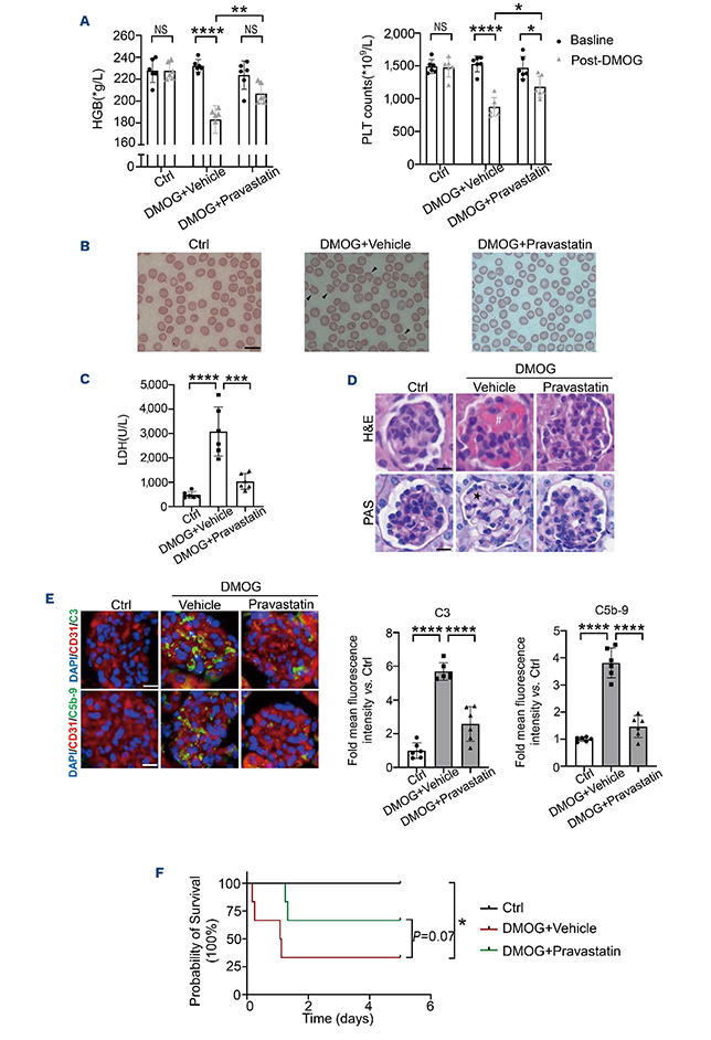
Previous research indicates that endothelial KLF4 mediates statin-induced renoprotection in ischemic acute kidney injury by regulating cell adhesion molecules and inflammation.27 Further studies revealed that vasoprotective statins can robustly induce KLF2/KLF4 expression.32,33 Inspired by these findings, we evaluated statins in our TA-TMA mouse model. Pravastatin administration (Online Supplementary Figure S7A) increased renal KLF4 (P<0.01, Online Supplementary Figure S7B).
Pravastatin-treated mice displayed significantly higher hemoglobin levels (206.8±8.909 vs. 183.2±5.134 g/L, P<0.01) (Figure 6A) and platelet counts (1,181±165.1 vs. 875.0±142.1×109/L, P<0.05) (Figure 6A), with a lower proportion of schistocytes than the vehicle group (Figure 6B). Serum lactate dehydrogenase (1,032±320.5 vs. 3,077±1,010 U/L, P<0.001) (Figure 6C), blood urea nitrogen (22.40±1.834 vs. 30.16±8.513 mg/ dL, P<0.05) (Online Supplementary Figure S7C), and sC5b-9 (1165±121.7 vs. 1540±276.6 ng/mL, P<0.01) (Online Supplementary Figure S7D) levels were notably reduced after pravastatin treatment. Histological assessment showed improved TATMA–related pathology in pravastatin-treated mice (Figure 6D). Immunofluorescence revealed substantially reduced renal deposits of C3 and C5b-9 (Figure 6E).
At the molecular level, pravastatin treatment also lowered the mRNA levels of Icam-1, Vcam-1, and Pai-1, while upregulating Vegfa compared with the levels in the vehicle-treated group (Online Supplementary Figure S7E-H). Correspondingly, plasma ICAM-1 (81.38±8.394 vs. 100.5±14.96 ng/mL, P<0.05) (Online Supplementary Figure S7I), VCAM-1 (458.3±177.6 vs. 782.0±191.1 ng/mL, P<0.01) (Online Supplementary Figure S7J), and PAI-1 (42.16±2.785 vs. 64.43±20.28 ng/mL, P<0.05) (Online Supplementary Figure S7K) concentrations were partially reversed in pravastatin-treated mice. Although these mice exhibited a higher overall survival rate than the vehicle-treated group, the difference was not statistically significant (Figure 6F). Nonetheless, these results suggest that pravastatin may protect the endothelium in TA-TMA, possibly via KLF4.
Figure 4.KLF4-mediated protection is abrogated by CD46 knockdown. (A, B) Flow cytometric measurement of C3 (A) and C5b-9 (B) deposition in CD46 knockdown human umbilical vein endothelial cells (ShCD46) or control cells (PLKO.1) treated with control plasma, transplant-associated thrombotic microangiopathy (TMA) plasma, or TMA plasma plus APTO253. The bar graphs show mean fluorescence intensities. (C) Western blot showing complement proteins (C3, C5, C4, CFB, MBL2) in each group. The bar graphs indicate the relative intensities of C3 and C5. (D-F) Quantitative polymerase chain reaction analysis of ICAM-1 (D), VCAM-1 (E), and PAI-1 (F). The results are representative of three experiments. *P<0.05, **P<0.01, ***P<0.001, ****P<0.0001, NS: not statistically significant. Ctrl: control; ICAM-1: intercellular adhesion molecule-1; VCAM-1: vascular cell adhesion molecule-1; PAI-1: plasminogen activator inhibitor-1.
Discussion
TA-TMA remains a life-threatening transplant complication, driven by complement dysregulation and endothelial dysfunction. However, many aspects, particularly how early endothelial injury contributes to disease onset, remain incompletely understood. Given the endothelium’s function in vascular homeostasis, interventions preserving endothelial integrity could improve TA-TMA management.
In this study, we observed that plasma KLF4 levels tended to be lower concomitant with elevated C3b/sC5b-9 and endothelial injury markers in TA-TMA patients, although their distributions partially overlapped. Restoring KLF4 expression in vitro reduced complement deposition on HUVEC challenged with TA-TMA plasma, attenuated endothelial injury, and reinforced barrier function. Consistent with these findings, KLF4 overexpression in a murine TATMA model mitigated clinical and histological evidence of disease, indicating that KLF4 exerts protective effects on the endothelium.
TA-TMA pathophysiology originates from early endothelial damage, which triggers complement activation and microthrombus formation. We and others have observed elevated levels of ICAM-1, VCAM-1, PAI-1, and ST2 in TA-TMA patients, underscoring endothelial involvement.19-21 Identifying the specific complement pathways (classical, lectin, or alternative) engaged in TA-TMA could reveal damage-associated molecular patterns expressed by vulnerable tissues. In our in vitro model, we found that the lectin pathway appeared to be the initial trigger of complement-mediated damage, while the alternative pathway served as a key amplifier of endothelial injury. This partial divergence from other studies may reflect limitations of our model, as TA-TMA pathophysiology often involves either inherited or acquired defects in regulating both the classical and alternative pathways.34 KLF4 maintains endothelial homeostasis primarily by regulating anti-inflammatory and antithrombotic pathways.23,24 In TA-TMA patients, KLF4 downregulation coincided with elevated levels of markers of endothelial injury, implying that suppression of KLF4 exacerbates microvascular damage. This aligns with prior reports that KLF4 expression negatively correlates with prothrombotic genes, such as PAI-1, and positively correlates with THBD across TMA subtypes.35,36 Our finding that in vitro KLF4 upregulation mitigates TATMA-plasma-induced endothelial injury corroborates earlier reports that KLF4 boosts NOS3 and THBD expression while downregulating VCAM-1 and pro-coagulant factors such as tissue factor and PAI-1.23 Furthermore, in the TA-TMA microenvironment, KLF4 appears to safeguard endothelial barrier integrity chiefly by strengthening intercellular junctions and limiting cellular detachment, rather than by promoting cell migration as previously suggested.37 Importantly, we provide the first evidence that the protective effect of KLF4 depends on CD46 upregulation, as CD46 knockdown abolished KLF4-mediated rescue in HUVEC. These findings highlight a novel KLF4-CD46 axis central to complement regulation and endothelial protection in TA-TMA.
Beyond inhibiting cholesterol biosynthesis, statins exert pleiotropic endothelial-protective effects by enhancing endothelial NOS and thrombomodulin38 while reducing leukocyte adhesion.39 Endothelial KLF4 is essential for statin-mediated kidney protection in ischemic acute kidney injury, acting by regulating adhesion molecules and inflammation.27 In line with these findings, we observed that pravastatin administration significantly improved the TA-TMA phenotype in our mouse model, suggesting that statin-induced KLF4 upregulation may protect the endothelium.
Mechanistically, KLF4 directly binds to the promoter of CD46, upregulating its transcription and thereby dampening complement activation, endothelial injury, and microthrombus formation. CD46, a cofactor for factor I, cleaves C3b and C4b, shielding endothelium from complement-mediated lysis.40 Moreover, defects in factor H or CD46 underlie certain cases of non-infectious hemolytic-urea syndrome,41 and CD46 has been reported to protect the transplanted endothelium from recurrent hemolytic-urea syndrome in the majority of affected patients.42
Figure 5.In vivo KLF4 overexpression attenuates transplant-associated thrombotic microangiopathy pathology. (A) Hemoglobin levels and platelet counts in mKLF4-transfected mice versus vector controls. (B) Representative peripheral blood smears (×100) illustrating fewer schistocytes (arrows) in KLF4-overexpressing mice. Scale bars: 10 µm. (C) Plasma lactate dehydrogenase levels in the indicated groups. (D) Representative hematoxylin & eosin and periodic acid-Schiff staining showing glomerular structural improvement in mKLF4-transfected mice versus vector controls. Scale bar: 10 μm. The hashtag (#) indicates glomerular congestion; the asterisk (•) indicates endothelial swelling/detachment. (E) Immunofluorescent detection of C3 and C5b-9 in renal tissue with Hoechst counterstain. The bar graphs show mean fluorescence intensities. Scale bars: 10 μm. (F) Kaplan-Meier survival curves showing significantly improved survival in KLF4-overexpressing mice. The results are representative of three experiments and six mice/group. *P<0.05, **P<0.01, ***P<0.001, ****P<0.0001, NS: not statistically significant. HGB: hemoglobin; Ctrl: control; DMOG: dimethyloxalylglycine; PLT: platelet; LDH: lactate dehydrogenase; H&E: hematoxylin & eosin; PAS: periodic acid-Schiff; DAPI: 4’,6-diamidino-2-phenylindole.
Figure 6.Statin treatment ameliorates transplant-associated thrombotic microangiopathy by upregulating KLF4. (A) Hemoglobin and platelet counts in mice treated with pravastatin or vehicle. (B) Peripheral blood smears (×100) showing fewer schistocytes (arrows) in pravastatin-treated mice. Scale bars: 10 μm. (C) Plasma lactate dehydrogenase in each group. (D) Representative staining of renal tissue with hematoxylin & eosin and periodic acid Schiff demonstrating restored glomerular histology in mice treated with pravastatin (scale bar, 10 μm). The hashtag (#) indicates glomerular congestion; the asterisk (•) indicates endothelial swelling/detachment. (E) Immunofluorescent staining of C3 and C5b-9 with Hoechst counterstain. The bar graphs show mean fluorescence intensities. Scale bars: 10 μm. (F) Kaplan–Meier survival curves for mice receiving pravastatin versus vehicle. The results are representative of three experiments and six mice/group. *P<0.05, **P<0.01, ***P<0.001, ****P<0.0001, NS: not statistically significant. HGB: hemoglobin; Ctrl: control; DMOG: dimethyloxalylglycine; PLT: platelet; LDH: lactate dehydrogenase; DAPI: 4’,6-diamidino-2-phenylindole; H&E: hematoxylin & eosin; PAS: periodic acid-Schiff.
Figure 7.Schematic diagram of KLF4 as a key negative regulator of complement-mediated endothelial injury in transplant-associated thrombotic microangiopathy. KLF4: Krüppel-like factor 4; ICAM-1: intercellular adhesion molecule-1; VCAM-1: vascular cell adhesion molecule-1; PAI-1: plasminogen activator inhibitor-1; CD46: cluster of differentiation 46; sC5b-9: soluble terminal complement complex; C3b: complement 3b fragment; TA-TMA: transplant-associated thrombotic microangiopathy.
Notably, our findings point to an intricate link between KLF4’s anti-inflammatory and antithrombotic roles and endothelial complement regulation.43 For instance, KLF4 modulates CD55 in intestinal epithelial cells,25 while endothelial KLF4 deficiency increases TMA susceptibility through CD55 reduction.44 Although previous studies focused mainly on C5b-9-mediated damage or factor H/I-mediated upstream regulation, we have identified the KLF4-CD46 axis as a novel complement “brake”, supported by CD46 mutations found specifically in TA-TMA patients.6 Collectively, these findings indicate that KLF4/CD46 likely collaborates with factor H, CD55, CD59, and other regulatory proteins to maintain endothelial homeostasis. Further studies should determine whether KLF4-CD46 interactions involve direct transcriptional control or multi-pathway mechanisms in endothelial protection in TA-TMA.
The current management of TA-TMA focuses on mitigating triggers through early supportive care, infection control, and calcineurin inhibitor withdrawal, when possible. While available therapies have improved outcomes in high-risk cases, mortality rates still surpass 30%.14,15 Evidence from animal models suggests that broad measures to enhance endothelial health can protect against various thrombotic microangiopathies,45 highlighting the prophylactic value for HSCT complications such as TA-TMA.
Our findings demonstrate that KLF4 exerts protective effects in DMOG-induced TA-TMA in mice. Pravastatin administration not only ameliorated the disease phenotype but also upregulated KLF4 in renal tissues, suggesting that statins may confer endothelial protection partly by boosting KLF4 in susceptible organs such as the kidneys. However, KLF4 upregulation represents just one component of statins’ pleiotropic effects. Further studies should explore the therapeutic potential of KLF4 in TA-TMA, including enhancing KLF4/CD46 in high-risk patients. Synergy with established protocols, such as co-administration of statins and complement inhibitors, could bolster therapeutic efficacy or permit dosage reduction. Nonetheless, safety assessments of KLF4 overexpression on hematopoiesis and immunity require rigorous validation.
Limitations of our study include the potential systemic impact of KLF4 upregulation, even though mKLF4 plasmid delivery exhibits some organ specificity. Developing endothelial-specific KLF4 transgenic or knockdown mouse models would help to verify the tissue specificity of KLF4’s protective effects and more precisely define its functional role. Moreover, we primarily investigated the KLF4-CD46 axis; additional studies are needed to examine KLF4’s interactions with other complement, immunological, or coagulation pathways. Finally, despite our in vitro and in vivo models being validated for TA-TMA,29,46 they only partially capture the intricate pathophysiology of the disease, highlighting the need for KLF4 studies in alternative TA-TMA models.
In summary, our findings establish KLF4 as a pivotal regulator of endothelial homeostasis in TA-TMA by enhancing CD46 expression and suppressing pro-inflammatory, pro-thrombotic pathways (Figure 7). These results advocate for strategies that preserve or enhance the activity of KLF4, whether through direct manipulation or via adjunctive agents such as statins, to mitigate the incidence and severity of TA-TMA. Further mechanistic and clinical studies are essential to optimize these approaches and alleviate the disease burden of TA-TMA.
Footnotes
- Received March 4, 2025
- Accepted July 28, 2025
Correspondence
Disclosures
No conflicts of interest to disclose.
Contributions
SJ designed and performed research studies, analyzed the data, and wrote the manuscript. JQ and TP performed research studies and analyzed data. ZY, SL and YFH contributed to the collection of clinical data. DW and YH contributed to the research design, data analysis and supervision of the study. SJ, JQ and TP are co-first authors; the authorship order reflects the degree to which authors drove key developments in the work. All authors contributed to the article and approved the submitted version.
Funding
This work was supported by the National Natural Science Foundation of China (82230005, 82200133, 82200137 and 82070143), grants from the Jiangsu Province of China (BE2021645) and the Priority Academic Program Development of Jiangsu Higher Education Institutions (PAPD).
References
- Jodele S, Davies SM, Lane A. Diagnostic and risk criteria for HSCT-associated thrombotic microangiopathy: a study in children and young adults. Blood. 2014; 124(4):645-653. Google Scholar
- Schoettler ML, Carreras E, Cho B. Harmonizing definitions for diagnostic criteria and prognostic assessment of transplantation-associated thrombotic microangiopathy: a report on behalf of the European Society for Blood and Marrow Transplantation, American Society for Transplantation and Cellular Therapy, Asia-Pacific Blood and Marrow Transplantation Group, and Center for International Blood and Marrow Transplant Research. Transplant Cell Ther. 2023; 29(3):151-163. Google Scholar
- Laskin BL, Goebel J, Davies SM, Jodele S. Small vessels, big trouble in the kidneys and beyond: hematopoietic stem cell transplantation-associated thrombotic microangiopathy. Blood. 2011; 118(6):1452-1462. Google Scholar
- Young JA, Pallas CR, Knovich MA. Transplant-associated thrombotic microangiopathy: theoretical considerations and a practical approach to an unrefined diagnosis. Bone Marrow Transplant. 2021; 56(8):1805-1817. Google Scholar
- Jodele S, Licht C, Goebel J. Abnormalities in the alternative pathway of complement in children with hematopoietic stem cell transplant-associated thrombotic microangiopathy. Blood. 2013; 122(12):2003-2007. Google Scholar
- Jodele S, Zhang K, Zou F. The genetic fingerprint of susceptibility for transplant-associated thrombotic microangiopathy. Blood. 2016; 127(8):989-996. Google Scholar
- Rodrigues EM, Ardissino G, Pintarelli G. Gene abnormalities in transplant associated-thrombotic microangiopathy: comparison between recipient and donor’s DNA. Thromb Haemost. 2022; 122(7):1247-1250. Google Scholar
- Wehner J, Morrell CN, Reynolds T, Rodriguez ER, Baldwin WM 3rd. Antibody and complement in transplant vasculopathy. Circ Res. 2007; 100(2):191-203. Google Scholar
- Carroll MC, Isenman DE. Regulation of humoral immunity by complement. Immunity. 2012; 37(2):199-207. Google Scholar
- Jodele S, Fukuda T, Vinks A. Eculizumab therapy in children with severe hematopoietic stem cell transplantation-associated thrombotic microangiopathy. Biol Blood Marrow Transplant. 2014; 20(4):518-525. Google Scholar
- Jodele S, Dandoy CE, Lane A. Complement blockade for TA-TMA: lessons learned from a large pediatric cohort treated with eculizumab. Blood. 2020; 135(13):1049-1057. Google Scholar
- Castelli M, Micò MC, Grassi A. Safety and efficacy of narsoplimab in pediatric and adult patients with transplant-associated thrombotic microangiopathy: a real-world experience. Bone Marrow Transplant. 2024; 59(8):1161-1168. Google Scholar
- Ardissino G, Capone V, Tedeschi S, Porcaro L, Cugno M. Complement system as a new target for hematopoietic stem cell transplantation-related thrombotic microangiopathy. Pharmaceuticals (Basel). 2022; 15(7):845. Google Scholar
- Rudoni J, Jan A, Hosing C, Aung F, Yeh J. Eculizumab for transplant-associated thrombotic microangiopathy in adult allogeneic stem cell transplant recipients. Eur J Haematol. 2018; 101(3):389-398. Google Scholar
- Bohl SR, Harsdorf S, Schoensteiner S. Eculizumab therapy of adult TA-TMA: a high response rate is associated with a high infection-related mortality. Blood. 2016; 128(22):2255-2255. Google Scholar
- Postalcioglu M, Kim HT, Obut F. Impact of thrombotic microangiopathy on renal outcomes and survival after hematopoietic stem cell transplantation. Biol Blood Marrow Transplant. 2018; 24(11):2344-2353. Google Scholar
- Schoettler M, Duncan C, Lehmann L. Severe, persistent neurotoxicity after transplant-associated thrombotic microangiopathy in a pediatric patient despite treatment with eculizumab. Pediatr Transplant. 2019; 23(3):e13381. Google Scholar
- Rajendran P, Rengarajan T, Thangavel J. The vascular endothelium and human diseases. Int J Biol Sci. 2013; 9(10):1057-1069. Google Scholar
- Matsuda Y, Hara J, Osugi Y. Serum levels of soluble adhesion molecules in stem cell transplantation-related complications. Bone Marrow Transplant. 2001; 27(9):977-982. Google Scholar
- Rotz SJ, Dandoy CE, Davies SM. ST2 and endothelial injury as a link between GVHD and microangiopathy. N Engl J Med. 2017; 376(12):1189-1190. Google Scholar
- Nurnberger W, Michelmann I, Burdach S, Gobel U. Endothelial dysfunction after bone marrow transplantation: increase of soluble thrombomodulin and PAI-1 in patients with multiple transplant-related complications. Ann Hematol. 1998; 76(2):61-65. Google Scholar
- Dvorak CC, Higham C, Shimano KA. Transplant-associated thrombotic microangiopathy in pediatric hematopoietic cell transplant recipients: a practical approach to diagnosis and management. Front Pediatr. 2019; 7:133. Google Scholar
- Hamik A, Lin Z, Kumar A. Kruppel-like factor 4 regulates endothelial inflammation. J Biol Chem. 2007; 282(18):13769-13779. Google Scholar
- Zhou G, Hamik A, Nayak L. Endothelial Kruppel-like factor 4 protects against atherothrombosis in mice. J Clin Invest. 2012; 122(12):4727-4731. Google Scholar
- Shao J, Yang VW, Sheng H. Prostaglandin E2 and Kruppel-like transcription factors synergistically induce the expression of decay-accelerating factor in intestinal epithelial cells. Immunology. 2008; 125(3):397-407. Google Scholar
- Villarreal G Jr., Zhang Y, Larman HB, Gracia-Sancho J, Koo A, García-Cardeña G. Defining the regulation of KLF4 expression and its downstream transcriptional targets in vascular endothelial cells. Biochem Biophys Res Commun. 2010; 391(1):984-989. Google Scholar
- Yoshida T, Yamashita M, Iwai M, Hayashi M. Endothelial Kruppel-like factor 4 mediates the protective effect of statins against ischemic AKI. J Am Soc Nephrol. 2016; 27(5):1379-1388. Google Scholar
- Qi J, Wang J, Chen J. Plasma levels of complement activation fragments C3b and sC5b-9 significantly increased in patients with thrombotic microangiopathy after allogeneic stem cell transplantation. Ann Hematol. 2017; 96(11):1849-1855. Google Scholar
- Qi J, Pan T, You T. Upregulation of HIF-1alpha contributes to complement activation in transplantation-associated thrombotic microangiopathy. Br J Haematol. 2022; 199(4):603-615. Google Scholar
- León J, Acurio J, Bergman L. Disruption of the blood-brain barrier by extracellular vesicles from preeclampsia plasma and hypoxic placentae: attenuation by magnesium sulfate. Hypertension. 2021; 78(5):1423-1433. Google Scholar
- Eremina V, Jefferson JA, Kowalewska J. VEGF inhibition and renal thrombotic microangiopathy. N Engl J Med. 2008; 358(11):1129-1136. Google Scholar
- Ohnesorge N, Viemann D, Schmidt N. Erk5 activation elicits a vasoprotective endothelial phenotype via induction of Kruppel-like factor 4 (KLF4). J Biol Chem. 2010; 285(34):26199-26210. Google Scholar
- Komaravolu RK, Adam C, Moonen JR, Harmsen MC, Goebeler M, Schmidt M. Erk5 inhibits endothelial migration via KLF2-dependent down-regulation of PAK1. Cardiovasc Res. 2015; 105(1):86-95. Google Scholar
- Jodele S. Complement in pathophysiology and treatment of transplant-associated thrombotic microangiopathies. Semin Hematol. 2018; 55(3):159-166. Google Scholar
- Modde F, Agustian PA, Wittig J. Comprehensive analysis of glomerular mRNA expression of pro- and antithrombotic genes in atypical haemolytic-uremic syndrome (aHUS). Virchows Arch. 2013; 462(4):455-464. Google Scholar
- Agustian PA, Bockmeyer CL, Modde F. Glomerular mRNA expression of prothrombotic and antithrombotic factors in renal transplants with thrombotic microangiopathy. Transplantation. 2013; 95(10):1242-1248. Google Scholar
- Shan F, Huang Z, Xiong R, Huang QY, Li J. HIF1α-induced upregulation of KLF4 promotes migration of human vascular smooth muscle cells under hypoxia. J Cell Physiol. 2020; 235(1):141-150. Google Scholar
- Sen-Banerjee S, Mir S, Lin Z. Kruppel-like factor 2 as a novel mediator of statin effects in endothelial cells. Circulation. 2005; 112(5):720-726. Google Scholar
- Eccles KA, Sowden H, Porter KE, Parkin SM, Homer-Vanniasinkam S, Graham AM. Simvastatin alters human endothelial cell adhesion molecule expression and inhibits leukocyte adhesion under flow. Atherosclerosis. 2008; 200(1):69-79. Google Scholar
- Liszewski MK, Post TW, Atkinson JP. Membrane cofactor protein (MCP or CD46): newest member of the regulators of complement activation gene cluster. Annu Rev Immunol. 1991; 9:431-455. Google Scholar
- Goodship TH, Liszewski MK, Kemp EJ, Richards A, Atkinson JP. Mutations in CD46, a complement regulatory protein, predispose to atypical HUS. Trends Mol Med. 2004; 10(5):226-231. Google Scholar
- Bresin E, Daina E, Noris M. Outcome of renal transplantation in patients with non-Shiga toxin-associated hemolytic uremic syndrome: prognostic significance of genetic background. Clin J Am Soc Nephrol. 2006; 1(1):88-99. Google Scholar
- Jackson SP, Darbousset R, Schoenwaelder SM. Thromboinflammation: challenges of therapeutically targeting coagulation and other host defense mechanisms. Blood. 2019; 133(9):906-918. Google Scholar
- Estrada CC, Cardona S, Guo Y. Endothelial-specific loss of Kruppel-like factor 4 triggers complement-mediated endothelial injury. Kidney Int. 2022; 102(1):58-77. Google Scholar
- Goldberg RJ, Nakagawa T, Johnson RJ, Thurman JM. The role of endothelial cell injury in thrombotic microangiopathy. Am J Kidney Dis. 2010; 56(6):1168-1174. Google Scholar
- Zhang R, Qi J, Zhou M. Upregulation of Nrf2 attenuates oxidative stress-induced, complement activation-associated endothelial injury and apoptosis in transplant-associated thrombotic microangiopathy. Transplant Cell Ther. 2021; 27(9):758.e1-758.e8. Google Scholar
Data Supplements
Figures & Tables
Article Information

This work is licensed under a Creative Commons Attribution-NonCommercial 4.0 International License.