Abstract
Signal transducer and activator of transcription 3 (STAT3) is a well-described transcription factor that mediates oxidative phosphorylation and glutamine uptake in bulk acute myeloid leukemia cells and leukemic stem cells. STAT3 has also been shown to translocate to the mitochondria in acute myeloid leukemia cells, and phosphorylation at the serine 727 (pSTAT3 S727) residue has been shown to be especially important for the mitochondrial functions of STAT3. We demonstrate that inhibition of STAT3 results in impaired mitochondrial function and decreased leukemia cell viability. We discovered a novel interaction of STAT3 with voltage-dependent anion channel 1 (VDAC1) in the mitochondria which provides a mechanism through which STAT3 modulates mitochondrial function and cell survival. Through VDAC1, STAT3 regulates calcium and oxidative phosphorylation in the mitochondria. STAT3 and VDAC1 inhibition also results in significantly reduced engraftment potential of leukemia stem cells, including primary samples resistant to venetoclax. These results implicate STAT3 as a therapeutic target in acute myeloid leukemia.
Introduction
Acute myeloid leukemia (AML) is a genetically heterogenous and highly aggressive myeloid neoplasm with poor prognosis.1,2 Standard therapy for AML has historically consisted of induction chemotherapy with an anthracycline and cytarabine, followed by consolidation with either hematopoietic stem cell transplant or high-dose cytarabine.3 Recently, therapeutic options have broadened with the advent of novel targeted therapies.4-7 However, despite high response rates, relapse is common.6 Relapsed disease is believed to originate from a quiescent subpopulation of therapy-resistant leukemic stem cells (LSC)8 which are found in greater abundance at the time of relapse than at diagnosis,9-12 and negatively correlate with survival.10,11 LSC demonstrate a unique vulnerability in their preferential reliance on mitochondrial activity and oxidative phosphorylation (OXPHOS).12-14 While Bcl-2 inhibition with venetoclax in combination with the hypomethylating agent azacitidine has demonstrated selectivity for LSC through inhibition of OXPHOS,13 resistance frequently develops via alterations in mitochondrial metabolism or activation of alternative anti-apoptotic pathways.15-19 Furthermore, prior studies of patients who progress after frontline hypomethylating agent/venetoclax have shown very poor outcomes, with a median survival following failure of this combination of 3 months or less.20-22 New strategies targeting LSC via their reliance on OXPHOS are of significant interest and have been described in several reports,7,13,23 however, further research is needed to elucidate the mechanisms underlying the observations.
Signal transducer and activator of transcription 3 (STAT3) has been shown to be important for leukemogenesis and is known to be highly expressed in many AML patients’ samples and cell lines.24-27 Canonically, STAT3 is known to undergo phosphorylation at residue Tyr705 leading to dimerization and translocation to the nucleus where it functions as a transcription factor regulating cell development, renewal, proliferation, and cell death.25,28-30 Our previous work additionally established that the transcriptional activity of STAT3 regulates mitochondrial function via a MYC-SLC1A5-mediated pathway.27 Despite its well-described nuclear role as a transcription factor, STAT3 has also been discovered to localize to the mitochondria.31,32 Prior work has suggested a variety of functions in the mitochondria, including modulation of electron transport chain activity,31-33 regulation of mitochondrial genes,34 and regulation of mitochondrial calcium flux.35,36 While phosphorylation of STAT3 at both Tyr705 (pSTAT3 Y705) and Ser727 (pSTAT3 S727) sites have been found in the mitochondria,31-33,36,37 Ser727 phosphorylation is critical for modulation of mitochondrial functions such as electron transport chain activities.31,32 These data suggest that STAT3 plays a critical role in mitochondria, although this role in AML is not well characterized.
Here we show that STAT3 plays a key role in mitochondrial function of AML cells, and that it interacts with mitochondrial proteins including voltage-dependent anion channel 1 (VDAC1), playing a regulatory role on mitochondrial calcium and OXPHOS.
Methods
Patients’ samples and leukemia stem cell enrichment
Primary human AML samples were obtained from apheresis products or bone marrow of patients who gave written consent for sample procurement at the University of Colorado, according to the Colorado Institutional Review Board protocol #12-0173. LSC were isolated using a strategy based on low levels of reactive oxygen species (ROS).38 For analysis of LSC-enriched fractions, specimens were processed as previously described.23
Flow cytometry ImageStream
A FIX & PERM cell fixation assay (ThermoFisher GAS004) was used to stain for intracellular markers pSTAT3 S727 (BD 565416), pSTAT3 Y705 (Invitrogen 17-9033-42), and Tomm20 (Abcam ab205486). Cells were then washed with FACS Buffer (1% fetal bovine serum [FBS] in 1X phosphate-buffered saline [PBS]) and run on an ImageStreamX MkII (Cytek Biosciences). Samples were then analyzed using the Ideas 6.2 software threshold masking for mitochondrial staining which was utilized to determine the intensity per area of p STAT 3.
Electron microscopy
MOLM-13 cells were treated with dimethylsulfoxide or Stattic 5 μM (Sigma-Aldrich S7947) for 14 hours and subsequently fixed prior to submission to the Electron Microscopy Core at the University of Colorado for subsequent imaging. Mitochondrial number and area were measured using ImageJ software.
Immunoprecipitation assay
Mitochondrial protein was isolated from cells (Thermo 89874) and immunoprecipitation assays were performed using the Mitochondrial Protein IP Kit from Abcam (catalog #ab239710) according to the manufacturer’s protocol. Digitonin was used as the detergent (Sigma D141-100). Solubilized mitochondrial supernatants were incubated overnight at 4°C in 2 μg primary antibody (Stat3 [Invitrogen MA1-13042], VDAC1/Porin [Proteintech 55259-1-AP], Mouse IgG [Millipore pp54], Rabbit IgG [Millipore PP64B]). Proteins were bound using Protein G Mag Sepharose Beads (Cytiva 28944008) and eluted using RIPA buffer (Sigma-Aldrich R0278). Eluent was submitted to the University of Colorado proteomics core.
Mitochondrial calcium assay
Cells were incubated with Rhod2AM (Invitrogen, R1245MP; 500 nM) for 30 minutes at 37°C. The cells were then washed with calcium-free, magnesium-free 1X PBS (Corning, 21-031-CV) twice and resuspended in 1X calcium-free, magnesium-free PBS supplemented with 2% FBS and analyzed by flow cytometry.
Mouse studies
For ex vivo studies, human primary AML cells were treated with either vehicle control, 5 μM of Stattic or 400 μM of 4,4’-diisothiocyanostilbene-2,2’-disulfonic acid (DIDS) overnight. On the same day, NSG-SGM3 mice (Jackson Laboratory 013062) were conditioned with 25 mg/kg busulfan (Alfa Aesar J61348) via intraperitoneal injection. On the second day, AML cells were washed with FACS buffer and resuspended in saline with anti-human CD3 antibody (OKT3 BioXCell BE0001-2) at a final concentration of 1 μg/106 cells and incubated for 15 minutes prior to injection to reduce graft-versus-host disease. Eight or nine mice per group were injected with 2.5 x 106 cells/mouse. Mice were sacrificed after 8-12 weeks. Following sacrifice, femurs were collected and flow cytometry was performed after staining with mouse- (BD 560510) and human- (BD 561865) specific CD45 antibodies. Additional methods for in vivo studies can be found in the Online Supplementary Materials. All animal experiments were approved by the RMR VA Medical Center under the Colorado Institutional Review Board protocol #CD2114M.
Results
STAT3 localizes to the mitochondria, and it interacts with VDAC1
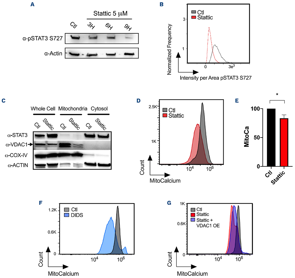
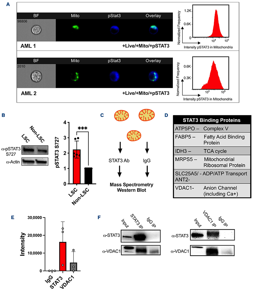
To investigate the role of STAT3 in human AML cells, we utilized both primary AML samples donated by patients at the University of Colorado and the AML cell lines MOLM-13 and THP-1. Our prior work had demonstrated significantly higher STAT3 expression and phosphorylation in AML patients’ samples than in normal cord blood mononuclear cells.27 Furthermore, based on single-cell RNA sequencing, high STAT3 expression appeared to be enriched in LSC from patients’ samples resistant to venetoclax and azacitidine (Online Supplementary Figure S1A), suggesting a possible role at diagnosis and at the time of relapse. To understand the role of STAT3 in the mitochondria of AML cells, we first assessed the frequency of STAT3 localization to the mitochondria of AML cells. We utilized primary patients’ samples and performed ImageStream. Using an antibody specific to phosphorylated STAT3 at S727, we were able to quantify its localization to the mitochondria of primary AML samples, which occurs in over 80% of the cells as shown in Figure 1A. As phosphorylation at S727 has been shown to be the critical activation site for the mitochondrial functions of STAT3, we also assessed whether isolated LSC had increased phosphorylation at that site. pSTAT3 expression was higher in LSC isolated from four primary AML compared to other bulk leukemia cells (Figure 1B). To further investigate the role of STAT3 in the mitochondria, we used established AML cells lines. As shown in Online Supplementary Figure S1B, C, MOLM-13, THP-1 and K562 cells all had high protein levels of STAT3 and pSTAT3. To further confirm that STAT3 localizes to the mitochondria of AML cell lines, we performed ImageStream in MOLM-13 cells showing localization of both phosphorylated forms of STAT3, namely pSTAT3 S727 and pSTAT3 Y705, to the mitochondria of these cells (Online Supplementary Figure S1D). To identify the interactions of STAT3 with other mitochondrial proteins, we first performed immunoprecipitation assays in mitochondrial fractions of MOLM-13 cells with a STAT3 antibody, followed by mass spectrometry analysis (Figure 1C). With this assay, we identified six mitochondrial proteins that interact with STAT3 in AML cells (Figure 1D), including voltage-dependent anion-selective channel 1 (VDAC1) (Figure 1E).
VDAC1 is an outer mitochondrial membrane protein that is known to play physiological roles in regulating OXPHOS39 and apoptosis.40 No prior evidence has been presented indicating that mitochondrial STAT3 and VDAC1 interact, so we sought to further verify this novel interaction. For confirmation, co-immunoprecipitation assays from mitochondrial fraction isolates were performed using either STAT3 or VDAC1 antibodies, followed by western blot analysis. As shown in Figure 1F, STAT3 pull-down (left) showed prominent signals for both STAT3 and VDAC1 proteins relative to IgG control, and VDAC1 pull-down (right) similarly showed prominent VDAC1 and STAT3 proteins compared to IgG control by western blot. To establish further generalizability of this interaction in AML cells, co-immunoprecipitation assays were repeated and again demonstrated the interaction in the AML cell line THP-1 (Online Supplementary Figure S1E).
STAT3 inhibition results in decreased mitochondrial VDAC1 resulting in calcium imbalance
To help to determine the relationship between STAT3 and VDAC1 in the mitochondria, we next studied the effects of STAT3 inhibition. To inhibit mitochondrial STAT3, we used a potent STAT3 inhibitor, Stattic. Stattic has been shown to inhibit STAT3 dimerization, but it has also been shown to inhibit phosphorylation at S727 at higher doses, which is critical for STAT3 mitochondrial localization and function.41 To find the optimal dose to study STAT3 inhibition in these cells, we first treated MOLM-13 cells with increasing doses of Stattic. As shown in Online Supplementary Figure S2A, 5 μM of Stattic resulted in significant cell death at 24 hours compared to the cell death induced by the vehicle control. However, this dose did not cause significant cell death until 16 hours (Online Supplementary Figure S2B), allowing a window to understand the effects of STAT3 inhibition prior to cell death.
We next tested the effects of Stattic inhibition on phosphorylation of STAT3 in MOLM-13 cells. STAT3 inhibition with Stattic resulted in no significant reduction of STAT3 phosphorylation at the S727 site at lower doses (Online Supplementary Figure S2C), but it showed a strong reduction of pSTAT3 S727 after 9 hours in culture (Figure 2A). Furthermore, this dose resulted in a limited reduction of total STAT3 (Online Supplementary Figure S2D). Since phosphorylation of S727 has been linked to activity of mitochondrial STAT3,31 we further confirmed that culture with Stattic resulted in decreased localization of pSTAT3 to the mitochondria (Figure 2B). Western blot analysis revealed that Stattic treatment resulted in decreased levels of VDAC1 in mitochondrial fraction isolates at 9 hours (Figure 2C), while whole-cell levels of VDAC1 did not change significantly (Online Supplementary Figure S2E), suggesting that STAT3 inhibition results in decreased VDAC1 mitochondrial localization. Similar results were seen upon STAT3 knockdown by small interfering (si)RNA, where siSTAT3 resulted in decreased STAT 3 (Online Supplementary Figure S2F) and decreased mitochondrial VDAC1 levels (Online Supplementary Figure S2G) relative to control. Similar findings were also seen in the cell line THP-1 (Online Supplementary Figure S2H). Prior work demonstrated that both STAT3 and VDAC1 play roles in mitochondrial calcium regulation.35,36,42,43 Additionally, mitochondrial calcium homeostasis has been shown to be important for LSC in AML.19 To determine the potential effects of STAT3 inhibition on mitochondrial calcium flux in AML, we performed mitochondrial calcium assays with Rhod-2 AM staining. We found that pharmacological (Stattic) and transcriptomic (siSTAT3) inhibition of STAT3 in MOLM-13 cells resulted in significantly decreased mitochondrial calcium levels (Figure 2D, E; Online Supplementary Figure S2I). Similar results showing decreased mitochondrial calcium upon VDAC1 inhibition were seen using two VDAC1 inhibitors, DIDS (Figure 2F) and NSC (Online Supplementary Figure S2J), and with transcriptional inhibition of VDAC1 (siVDAC1) in MOLM-13 cells (Online Supplementary Figure S2K, L). Furthermore, the effect of STAT3 and VDAC1 inhibition on mitochondrial cacium was also seen in the AML cell line THP-1 (Online Supplementary Figure S2M). To understand whether STAT3’s regulation of mitochondrial calcium is through VDAC1, we overexpressed VDAC1 in MOLM-13 cells followed by STAT3 inhibition with Stattic. As shown in Online Supplementary Figure S2N, a transient overexpression of VDAC1 resulted in a 1.7 fold increase in protein expression in MOLM-13 cells. The elevated expression of VDAC1 was sufficient to partially restore mitochondrial calcium levels following STAT3 inhibition (Figure 2G).
Figure 1.STAT3 localizes to the mitochondria and it interacts with mitochondrial proteins. (A) Representative ImageStream of two acute myeloid leukemia (AML) patients’ samples stained for mitochondria (Tomm20), pSTAT3 S727, and their respective overlays. In AML 1, 87.5% of cells were positive for pSTAT3 S727 in the mitochondria out of 50,205 events. In AML 2, 81.7% of the cells were positive for pSTAT3 S727 in the mitochondria out of 41,615 events. (B) Western blot and quantification of pSTAT3 at S727 comparing leukemia stem cells to bulk AML cells of four primary AML samples. (C) Cartoon representation of the experimental design for immunoprecipitation experiments. Mitochondria were extracted from MOLM-13 cells, followed by immunoprecipitation assays with STAT3 antibody or IgG control. (D) Table outlining proteins interacting with STAT3 in the mitochondria of MOLM-13 cells based on mass spectrometry. (E) Intensity-based absolute quantification of VDAC1 protein bound to STAT3 from mitochondrial extracts. IgG served as a negative control and STAT3 as a positive control. (F) Western blots from STAT3 pull-down (left) showing STAT3 and VDAC1 protein expression, and VDAC1 pull-down (right) showing STAT3 and VDAC1 protein expression. Statistical analyses were performed using a Student t test. ***P≤0.001. LSC: leukemic stem cells; Ab: antibody; IP: immunoprecipitation.
Together, these studies suggest that STAT3 binds to and regulates the function of VDAC1, and that some of the mitochondrial downstream effects of STAT3 are mediated through VDAC1.
Figure 2.STAT3 inhibition results in decreased mitochondrial VDAC1. (A) Western blot showing pSTAT3 S727 in MOLM-13 cells in the presence of Stattic 5 [xM at 3, 6 or 9 hours compared to pSTAT3 S727 in control cells treated with vehicle (Ctrl). (B) Intensity per area of pSTAT3 S727 in the mitochondria of MOLM-13 cells treated with Stattic or vehicle control as measured by ImageStream flow cytometry. (C) Western blot showing protein expression of STAT3 and VDAC1 in whole-cell, mitochondrial or cytosolic fractions of MOLM-13 cells treated with Stattic 5 [xM or vehicle control for 9 hours. COX-IV and actin antibodies served as mitochondrial and cytosolic controls, respectively. (D) Mitochondrial calcium as measured by flow cytometry (Rhod2AM) in MOLM-13 whole cells treated with Stattic 5 [xM or vehicle control for 9 hours. (E) Quantification of three technical replicates of mitochondrial calcium in MOLM-13 cells treated with Stattic 5 [xM or vehicle control for 9 hours. (F) Mitochondrial calcium as measured by flow cytometry (Rhod2AM) in MOLM-13 whole cells treated with DIDS 400 [xM or vehicle control for 9 hours (G) Mitochondrial calcium as measured by flow cytometry (Rhod2AM) in sham-electroporated versus VDAC1-overexpressing plasmid electroporated MOLM-13 whole cells treated with Stattic 5 [xM or vehicle control for 9 hours. Statistical analyses were performed using a Student t test. *P≤ 0.05.
STAT3 and VDAC1 inhibition results in reduction of oxidative phosphorylation and mitochondrial membrane potential
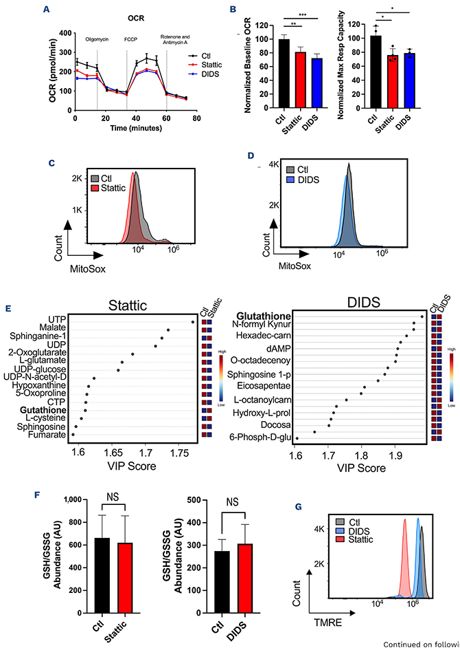
To assess the effects of pharmacological inhibition of STAT3 and VDAC1 on mitochondrial function, we first used Seahorse MitoStress testing to measure oxygen consumption rates (OCR) in the presence or absence of Stattic or DIDS. In MOLM-13 cells, both Stattic and DIDS treatment resulted in a significant decrease in oxygen consumption rate after 9 hours compared to the rate in control samples (Figure 3A, B). Similar findings were seen in THP-1 cells upon STAT3 inhibition (Online Supplementary Figure S3A, B). Consistent with this finding, 9 hours of inhibition of STAT3 or VDAC1 resulted in a mild decrease in mitochondrial ROS (Figure 3C, D), suggesting that less ROS was being produced due to lower tricarboxylic acid (TCA) cycle and/or electron transport chain activity function. Metabolomics analysis of MOLM-13 samples treated with Stattic or DIDS showed that multiple metabolic pathways were affected (Online Supplementary Figure S3C-F), and both resulted in abundant glutathione (Figure 3E) and a normal glutathione to glutathione disulfide ratio (Figure 3F), consistent with low oxidative stress. These effects are likely related to decreased mitochondrial calcium, which is critical for the function of several TCA cycle enzymes.44 Given that mitochondrial calcium is also involved in regulating the mitochondrial membrane potential independently of OXPHOS,36 we assessed this by tetramethylrhodamine, ethyl ester (TMRE) stains upon treatment with Stattic or DIDS. As shown in Figure 3G, inhibition of STAT3 and VDAC1 resulted in decreased mitochondrial membrane potential. Similar changes in TMRE were demonstrated in THP-1 cells (Online Supplementary Figure S3G). These findings suggest that STAT3 and VDAC1 are involved in regulating TCA cycle activity while also affecting the mitochondrial membrane potential, likely through calcium regulation and decreased ATP production.
STAT3 and VDAC1 inhibition leads to a decrease in mitochondrial mass
To determine whether the imbalance of calcium and OXPHOS resulted in mitochondrial dysfunction or changes in mitochondrial mass, we then studied how inhibition of STAT3 or VDAC1 affected the mitochondria, several hours after the decrease in mitochondrial calcium. Using electron microscopy, we found that pharmacological inhibition of STAT3 with Stattic for 14 hours resulted in decreased mitochondrial size (Figure 4A). While Stattic-treated cells showed no significant difference in mitochondrial number per cell (Figure 4B), there was a significant decrease in mitochondrial size based on quantification of mitochondrial area (Figure 4C). Similarly, using Mitotracker green stain, we determined that STAT3 inhibition with Stattic or siRNA knockdown resulted in decreased mitochondrial mass (Figure 4D; Online Supplementary Figure S4) when compared to controls, with VDAC1 inhibition showing similar results (Figure 4E). Taken together, these changes suggest that STAT3 or VDAC1 inhibition alters mitochondrial mass.
STAT3 and VDAC1 inhibition decreases viability and engraftment potential of leukemic cells
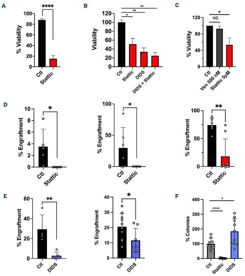
To determine the impact of STAT3 inhibition on leukemic cells in vitro, we cultured MOLM-13 cells with Stattic 5 μM or vehicle control and then performed flow cytometry viability assays. As shown in Figure 5A, there was significant death of Stattic-treated cells at 24 hours. Similarly, we saw significant death of MOLM-13 cells treated with DIDS 400 μM for 24 hours compared to vehicle control (Figure 5B). Interestingly, culturing MOLM-13 cells with both Stattic and DIDS resulted in similar cell death, suggesting that they act through a common pathway. While cell death was likely occurring at least in part due to mitochondrial dysfunction, it is possible that additional STAT3 targets, such as MCL-126 (Online Supplementary Figure S5A), could also have contributed to cell death.
We next sought to understand whether LSC from primary AML samples would be sensitive to STAT3 inhibition. To do so, we used LSC isolated from three different AML patients’ samples that were notably resistant to venetoclax. We then treated the LSC in vitro with Stattic 5 μM or vehicle control for 16 hours, followed by viability assays. LSC were independently treated with venetoclax as a positive control to ensure resistance. As shown in Figure 5C, we saw a significant decrease in viability with Stattic treatment compared to vehicle control.
To further assess the effect of STAT3 and VDAC1 inhibition in LSC, we treated three AML patients’ samples ex vivo with Stattic 5 μM or vehicle control for 16 hours, then transplanted them into NSG-S mice pre-conditioned with busulfan. After 8-12 weeks, we found almost complete eradication of LSC treated with Stattic, reflected by significantly decreased engraftment compared to that of vehicle controls in all three AML samples (Figure 5D). Ex vivo VDAC1 inhibition with DIDS 400 μM also resulted in a significant decrease in engraftment potential of two AML samples (Figure 5E). To determine whether STAT3 or VDAC1 inhibition results in a detrimental effect in normal hematopoietic stem cells (HSC), we cultured CD34+ cells isolated from three adult bone marrow samples with Stattic or DIDS overnight followed by colony-forming assays. As shown in Figure 5F, STAT3 inhibition resulted in decreased colony-forming potential in HSC, while VDAC1 inhibition results in increased colony-forming potential suggesting a possible protective effect. Finally, to determine whether Stattic has an effect on leukemia burden in mice xenografted with patient-derived AML cells, we conducted a pilot in vivo experiment. Following AML engraftment in mice, NSG-S mice were given Stattic daily via intraperitoneal injections of 7 mg/ kg Stattic for 6 days. As shown in Online Supplementary Figure S5B, a short course of Stattic significantly decreased the leukemia burden in Stattic-treated mice, which also resulted in a significant decrease in the stem cell population in vivo (Online Supplementary Figure S5C). Overall, these data show that STAT3 and VDAC1 inhibition effectively target leukemic cells, including LSC.
Figure 3.STAT3 and VDAC1 inhibition results in decreased OXPHOS and reduction in mitochondrial membrane potential. (A) Seahorse Mito Stress Test in MOLM-13 cells in the presence or absence of Stattic 5 [xM, DIDS 400 [xM or dimethylsulf oxide control after 9 hours in culture. (B) Quantification of the Seahorse Mito Sress Test at baseline oxygen consumption rates and maximal respiratory capacity; three independent experiments. (C) Mitochondrial reactive oxygen species as measured by flow cytometry (MitoSox) in MOLM-13 whole cells treated with Stattic 5 [xM or vehicle control for 9 hours. (D) Mitochondrial reactive oxygen species as measured by flow cytometry (MitoSox) in MOLM-13 whole cells treated with DIDS 400 [xM or vehicle control for 9 hours. (E) Variable importance in projection (VIP) plots showing the top metabolites changed in global metabolomics of MOLM-13 cells treated with Stattic or DIDS compared to vehicle controls for 9 hours. VIP scores are a measure calculated to determine how much each metabolite contributes to the separation between different groups in a model. (F) Glutathione to glutathione disulfide ratio in MOLM-13 cells treated with Stattic 5 [xM or DIDS 400 [xM for 9 hours compared to vehicle control based on mass-spectrometry global metabolomics. (G) Mitochondrial membrane potential as measured by TMRE staining of MOLM-13 whole cells treated with Stattic 5 [xM or DIDS 400 [xM for 9 hours compared to vehicle control. Statistical analyses were performed using a Student t test. *P≤0.05, **P≤0.01, ***P≤0.001. OCR: oxygen consumption rate; Ctl: control; GSH: glutathione; GSSG: glutathione disulfide; AU: arbitrary units.
Discussion
STAT3 is a well-established transcription factor which is known to play important roles in cancer cell transformation and expansion.30,31 In LSC, STAT3 has been shown to regulate both MCL-1 expression26 and glutamine flux,27 which are critical pathways for LSC survival. STAT3 phosphorylation at S727 has recognized importance in the function of mitochondrial STAT3.31 While recent research has shown that mitochondrial STAT3 also plays a role in regulating electron transport chain activity31-33 and mitochondrial calcium flux,35,36 this function has not been studied in the context of myeloid malignancies, and the link between STAT3 and calcium regulation has not been well described.
Figure 4.STAT3 and VDAC1 inhibition leads to decreased mitochondrial mass. (A) Representative electron microscopy images of MOLM-13 cells treated with Stattic 5 μM for 14 hours or vehicle control. (B) Quantification of number of mitochondria imaged by electron microscopy in MOLM-13 cells treated with Stattic 5 μM for 14 hours or vehicle control. (C) Quantification of mitochondrial area in MOLM-13 cells treated with Stattic 5 μM for 14 hours or vehicle control. (D) Mitochondrial mass as measured by flow cytometry with Mitotracker green stain in MOLM-13 whole cells in the presence of Stattic 5 μM for 14 hours compared to vehicle control. (E) Mitochondrial mass as measured by flow cytometry with Mitotracker green stain in MOLM-13 whole cells in the presence of DIDS 400 μM for 14 hours. Statistical analyses were performed using a Student t test. ****P≤0.0001. NS: not statistically significant; Ctl: vehicle control.
In this study, we confirmed prior reports that STAT3 is highly expressed in AML patients’ samples and cell lines, and that pSTAT3 is associated with mitochondrial function. We showed that transcriptomic and pharmacological inhibition of STAT3 resulted in impaired OXPHOS and decreased mitochondrial size. While the role of STAT3 in OXPHOS has been demonstrated, given its regulation of MYC and downstream glutaminolysis,27 we also discovered a novel role of mitochondrial STAT3 via its direct interaction with VDAC1. VDAC1 has a variety of mitochondrial roles, including regulating mitochondrial calcium. In this study, we showed that STAT3 inhibition leads to decreased VDAC1 in the mitochondrial cell fractions, followed by a decrease in mitochondrial calcium content (Figure 6). However, the role of VDAC1 in apoptosis appears to be independent of STAT3 as the development of apoptosis did not appear to be affected by STAT3 inhibition. Inhibition of both STAT3 and VDAC1 in AML cells led to mitochondrial dysfunction and a reduction in mitochondrial mass, ultimately resulting in cell death. Importantly, we showed that STAT3 inhibition effectively kills LSC, thereby impairing their engraftment potential. While it is likely that the the interaction between STAT3 and VDAC1 is a crucial component of the survival of AML cells, it is possible that additional STAT3 targets such as MCL-1 may also have been contributing to the cell death seen in our studies. Additionally, while STAT3 appears to be important to LSC function, these results did not definitively distinguish the specific roles of mitochondrial STAT3 (especially pSTAT S727) versus cytosolic/nuclear STAT3, and further work is needed to clarify their specific roles in LSC survival.
Figure 5.STAT3 and VDAC1 inhibition decreases viability of acute myeloid leukemia cells and impairs leukemia stem cell function. (A) Viability as measured by flow cytometry of MOLM-13 cells treated with Stattic 5 [xM or vehicle control for 24 hours. (B) Viability as measured by flow cytometry of MOLM-13 cells treated with Stattic 5 [xM, DIDS 400 [xM, their combination or vehicle control for 24 hours. (C) Viability as measured by flow cytometry of reactive oxygen species-low enriched leukemia stem cells isolated from acute myeloid leukemia (AML) patients’ samples and treated with venetoclax 500 nM, Stattic 5 [xM or vehicle control for 24 hours. (D) Engraftment as measured by human CD45 positivity in NSG-S mice injected with bone marrow cells from three primary AML samples treated ex vivo with Stattic 5 [xM or vehicle control for 16 hours. (E) Engraftment as measured by human CD45 positivity in NSG-S mice injected with bone marrow cells from two primary AML samples treated ex vivo with DIDS 400 [xM or vehicle control for 16 hours. (F) Colony-forming assay of CD34+ cells isolated from normal bone marrow samples and treated with Stattic 5 [xM, DIDS 400 [xM or vehicle control for 16 hours then plated on methylcellulose. Statistical analyses were performed using a Student t test. *P≤0.05, **P≤0.01, ***P≤0.001, ****P≤0.0001. NS: not statistically significant; Ctl: vehicle control.
Figure 6.Model of the roles of STAT3 and VDAC1 in acute myeloid leukemia cells. STAT3 is phosphorylated at the S727 site and it localizes to the mitochondria, where it interacts with VDAC1 to regulate calcium intake into the mitochondria. Following STAT3 inhibition, this interaction is disrupted, leading to less mitochondrial calcium and mitochondrial dysfunction. Cartoon created in BioRender. Fainstad B. (2025) https://BioRender.com/e15r984. CoA: co-enzyme A; TCA: tricarboxylic; a-KG: alpha ketoglutarate; VDAC1: voltage-dependent anion channel 1; STAT3: signal transducer and activator of transcription 3; OXPHOS: oxidative phosphorylation; STAT3i: STAT3 inhibitor.
Similarly to other studies,45 we additionally demonstrated that STAT3 inhibition can be an effective modality to overcome venetoclax resistance, which aligns with prior work demonstrating the importance of mitochondrial calcium in venetoclax-resistant LSC.19 Interestingly, while inhibiting all functions of STAT3 through Stattic may be detrimental to HSC, VDAC1 inhibition did not impair HSC colony-forming potential, suggesting that targeting this specific pathway may be a potential therapeutic strategy in AML.
In conclusion, we showed that STAT3 is highly expressed in AML cells, and inhibition of STAT3 resulted in decreased OXPHOS, decreased mitochondrial calcium and mitochondrial mass, decreased cell viability, and impaired engraftment potential. We additionally describe a novel role of STAT3 which interacts with VDAC1 in the mitochondria. These important functions of STAT3 represent potential therapeutic strategies in targeting AML, including LSC. Given the promising therapeutic implications of targeting STAT3, inhibitors of this protein are currently being investigated in AML (NCT05986240) as well as other cancers (NCT03195699).
Footnotes
- Received January 10, 2025
- Accepted June 6, 2025
Correspondence
Disclosures
No conflicts of interest to disclose.
Contributions
KBG and MLA designed the research, KBG, JB, RP, AI, GA, JR, AG, WS and AD performed experiments and analyzed the data. KBG and MLA wrote the manuscript with input from AEG, CS, AD, CM and DP.
Funding
This work was supported by the Veteran’s Affairs CDA-2 (grant BX005603-01A1 to MLA) and the NHLBI (grant 2R38HL 143511-05 to KBG).
Acknowledgments
We would like to thank all patients and their families who donated specimens for this research. We also thank the University of Colorado Mass Spectrometry Metabolomics and Proteomics Cores, and the Rocky Mountain Regional VA Flow Cytometry Core for their support.
References
- Shah A, Andersson TM, Rachet B, Bjorkholm M, Lambert PC. Survival and cure of acute myeloid leukaemia in England, 1971-2006: a population-based study. Br J Haematol. 2013; 162(4):509-516. Google Scholar
- Burnett A, Wetzler M, Lowenberg B. Therapeutic advances in acute myeloid leukemia. J Clin Oncol. 2011; 29(5):487-494. Google Scholar
- Rai KR, Holland JF, Glidewell OJ. Treatment of acute myelocytic leukemia: a study by Cancer and Leukemia Group B. Blood. 1981; 58(6):1203-1212. Google Scholar
- Stein EM, DiNardo CD, Pollyea DA. Enasidenib in mutant IDH2 relapsed or refractory acute myeloid leukemia. Blood. 2017; 130(6):722-731. Google Scholar
- Stone RM, Mandrekar SJ, Sanford BL. Midostaurin plus chemotherapy for acute myeloid leukemia with a FLT3 mutation. N Engl J Med. 2017; 377(5):454-464. Google Scholar
- DiNardo CD, Pratz K, Pullarkat V. Venetoclax combined with decitabine or azacitidine in treatment-naive, elderly patients with acute myeloid leukemia. Blood. 2019; 133(1):7-17. Google Scholar
- Pollyea DA, Stevens BM, Jones CL. Venetoclax with azacitidine disrupts energy metabolism and targets leukemia stem cells in patients with acute myeloid leukemia. Nat Med. 2018; 24(12):1859-1866. Google Scholar
- Jongen-Lavrencic M, Grob T, Hanekamp D. Molecular minimal residual disease in acute myeloid leukemia. N Engl J Med. 2018; 378(13):1189-1199. Google Scholar
- Ho TC, LaMere M, Stevens BM. Evolution of acute myelogenous leukemia stem cell properties after treatment and progression. Blood. 2016; 128(13):1671-1678. Google Scholar
- Eppert K, Takenaka K, Lechman ER. Stem cell gene expression programs influence clinical outcome in human leukemia. Nat Med. 2011; 17(9):1086-1093. Google Scholar
- Gentles AJ, Plevritis SK, Majeti R, Alizadeh AA. Association of a leukemic stem cell gene expression signature with clinical outcomes in acute myeloid leukemia. JAMA. 2010; 304(24):2706-2715. Google Scholar
- Pollyea DA, Jordan CT. Therapeutic targeting of acute myeloid leukemia stem cells. Blood. 2017; 129(12):1627-1635. Google Scholar
- Lagadinou ED, Sach A, Callahan K. BCL-2 inhibition targets oxidative phosphorylation and selectively eradicates quiescent human leukemia stem cells. Cell Stem Cell. 2013; 12(3):329-341. Google Scholar
- Liyanage SU, Hurren R, Voisin V. Leveraging increased cytoplasmic nucleoside kinase activity to target mtDNA and oxidative phosphorylation in AML. Blood. 2017; 129(19):2657-2666. Google Scholar
- Chen X, Glytsou C, Zhou H. Targeting mitochondrial structure sensitizes acute myeloid leukemia to venetoclax treatment. Cancer Discov. 2019; 9(7):890-909. Google Scholar
- Nechiporuk T, Kurtz SE, Nikolova O. The TP53 apoptotic network is a primary mediator of resistance to BCL2 inhibition in AML cells. Cancer Discov. 2019; 9(7):910-925. Google Scholar
- Pei S, Pollyea DA, Gustafson A. Monocytic subclones confer resistance to venetoclax-based therapy in patients with acute myeloid leukemia. Cancer Discov. 2020; 10(4):536-551. Google Scholar
- Jones CL, Stevens BM, Pollyea DA. Nicotinamide metabolism mediates resistance to venetoclax in relapsed acute myeloid leukemia stem cells. Cell Stem Cell. 2020; 27(5):748-764.e4. Google Scholar
- Sheth AI, Althoff MJ, Tolison H. Targeting acute myeloid leukemia stem cells through perturbation of mitochondrial calcium. Cancer Discov. 2024; 14(10):1922-1939. Google Scholar
- Gangat N, Ilyas R, Johnson IM. Outcome of patients with acute myeloid leukemia following failure of frontline venetoclax plus hypomethylating agent therapy. Haematologica. 2023; 108(11):3170-3174. Google Scholar
- Maiti A, Rausch CR, Cortes JE. Outcomes of relapsed or refractory acute myeloid leukemia after frontline hypomethylating agent and venetoclax regimens. Haematologica. 2021; 106(3):894-898. Google Scholar
- Gil KB, Abbott D, Amaya ML. Response to intensive induction chemotherapy after failure of frontline azacitidine and venetoclax in acute myeloid leukemia. Leuk Lymphoma. 2024; 65(14):2228-2230. Google Scholar
- Jones CL, Stevens BM, D’Alessandro A. Inhibition of amino acid metabolism selectively targets human leukemia stem Cells. Cancer Cell. 2019; 35(2):333-335. Google Scholar
- Schuringa JJ, Wierenga AT, Kruijer W, Vellenga E. Constitutive Stat3, Tyr705, and Ser727 phosphorylation in acute myeloid leukemia cells caused by the autocrine secretion of interleukin-6. Blood. 2000; 95(12):3765-3770. Google Scholar
- Redell MS, Ruiz MJ, Alonzo TA, Gerbing RB, Tweardy DJ. Stat3 signaling in acute myeloid leukemia: ligand-dependent and -independent activation and induction of apoptosis by a novel small-molecule Stat3 inhibitor. Blood. 2011; 117(21):5701-5709. Google Scholar
- Shastri A, Choudhary G, Teixeira M. Antisense STAT3 inhibitor decreases viability of myelodysplastic and leukemic stem cells. J Clin Invest. 2018; 128(12):5479-5488. Google Scholar
- Amaya ML, Inguva A, Pei S. The STAT3-MYC axis promotes survival of leukemia stem cells by regulating SLC1A5 and oxidative phosphorylation. Blood. 2022; 139(4):584-596. Google Scholar
- Al Zaid Siddiquee K, Turkson J. STAT3 as a target for inducing apoptosis in solid and hematological tumors. Cell Res. 2008; 18(2):254-267. Google Scholar
- Levy DE, Lee CK. What does Stat3 do?. J Clin Invest. 2002; 109(9):1143-1148. Google Scholar
- Wingelhofer B, Neubauer HA, Valent P. Implications of STAT3 and STAT5 signaling on gene regulation and chromatin remodeling in hematopoietic cancer. Leukemia. 2018; 32(8):1713-1726. Google Scholar
- Gough DJ, Corlett A, Schlessinger K, Wegrzyn J, Larner AC, Levy DE. Mitochondrial STAT3 supports Ras-dependent oncogenic transformation. Science. 2009; 324(5935):1713-1716. Google Scholar
- Wegrzyn J, Potla R, Chwae YJ. Function of mitochondrial Stat3 in cellular respiration. Science. 2009; 323(5915):793-797. Google Scholar
- Zhang Q, Raje V, Yakovlev VA. Mitochondrial localized Stat3 promotes breast cancer growth via phosphorylation of serine 727. J Biol Chem. 2013; 288(43):31280-31288. Google Scholar
- Macias E, Rao D, Carbajal S, Kiguchi K, DiGiovanni J. Stat3 binds to mtDNA and regulates mitochondrial gene expression in keratinocytes. J Invest Dermatol. 2014; 134(7):1971-1980. Google Scholar
- Yang R, Rincon M. Mitochondrial Stat3, the need for design thinking. Int J Biol Sci. 2016; 12(5):532-544. Google Scholar
- Yang R, Lirussi D, Thornton TM. Mitochondrial Ca(2)(+) and membrane potential, an alternative pathway for interleukin 6 to regulate CD4 cell effector function. Elife. 2015; 4:e06376. Google Scholar
- Heusch G, Musiolik J, Gedik N, Skyschally A. Mitochondrial STAT3 activation and cardioprotection by ischemic postconditioning in pigs with regional myocardial ischemia/ reperfusion. Circ Res. 2011; 109(11):1302-1308. Google Scholar
- Stevens BM, O’Brien C, Jordan CT, Jones CL. Enriching for human acute myeloid leukemia stem cells using reactive oxygen species-based cell sorting. STAR Protoc. 2021; 2(1):100248. Google Scholar
- Shoshan-Barmatz V, De Pinto V, Zweckstetter M, Raviv Z, Keinan N, Arbel N. VDAC, a multi-functional mitochondrial protein regulating cell life and death. Mol Aspects Med. 2010; 31(3):227-285. Google Scholar
- Tsujimoto Y, Shimizu S. VDAC regulation by the Bcl-2 family of proteins. Cell Death Differ. 2000; 7(12):1174-1181. Google Scholar
- Huang H, Lamikanra AA, Alkaitis MS. Interleukin-10 regulates hepcidin in Plasmodium falciparum malaria. PLoS One. 2014; 9(2):e88408. Google Scholar
- Gincel D, Vardi N, Shoshan-Barmatz V. Retinal voltage-dependent anion channel: characterization and cellular localization. Invest Ophthalmol Vis Sci. 2002; 43(7):2097-2104. Google Scholar
- Shoshan-Barmatz V, Gincel D. The voltage-dependent anion channel: characterization, modulation, and role in mitochondrial function in cell life and death. Cell Biochem Biophys. 2003; 39(3):279-292. Google Scholar
- Williams GS, Boyman L, Lederer WJ. Mitochondrial calcium and the regulation of metabolism in the heart. J Mol Cell Cardiol. 2015; 78:35-45. Google Scholar
- Chakraborty S, Morganti C, Pena BR. A STAT3 degrader demonstrates pre-clinical efficacy in venetoclax resistant acute myeloid leukemia. bioRxiv. 2024. Publisher Full TextGoogle Scholar
Data Supplements
Figures & Tables
Article Information

This work is licensed under a Creative Commons Attribution-NonCommercial 4.0 International License.