Factor VIII (FVIII) is a crucial coagulation co-factor and mutations in the F8 gene lead to hemophilia A (HA). Reduced activity of FVIII or its absence results in bleeding episodes, which can occur either spontaneously or secondary to trauma.1 To date, there is no definitive cure for HA. The standard therapy involves prophylaxis with either replacement products, such as recombinant human FVIII (rhFVIII), or non-substitutive treatment as a gold standard for the severe cases to prevent bleeding events.2 Besides general bleeding complications, HA patients have been recently reported to have attenuated microvascular endothelial function and altered plasma collagen level, suggesting a dysfunction in endothelial cells (EC).3,4 Endothelial dysfunction in these patients is evidenced by decreased flow-mediated dilation and reduced hyperemic velocity time integral (VTI) compared to those in healthy controls.5,6 Furthermore, studies involving FVIII-deficient mice have revealed substantial alterations in joint vascular remodeling and increased synovial vascular permeability following induction of hemarthrosis.7-9 This suggests a non-physiological angiogenic response that may exacerbate the severity of the bleeding episodes and the vulnerability of the vascular system in the absence of FVIII. Overall, these findings suggest that hemorrhagic events in HA patients might result not only from impaired clotting but also from vascular abnormalities, indicating the development of an endothelial dysfunction in these patients. Extensive research has established that EC are a primary source of FVIII, particularly liver sinusoidal EC10 while the specific role of FVIII in EC physiology remains poorly described. Therefore, we investigated the role of FVIII in EC function using blood outgrowth endothelial cells (BOEC), an optimal model for studying EC biology and for the development of therapeutic cell and gene therapy strategies.11 In particular, BOEC obtained from patients with severe HA (HA-BOEC) displayed defective endothelial function, which was reversed by FVIII treatment. Consistent with this, FVIII was also required in vivo for proper angiogenesis and preservation of vessel integrity in a HA mouse model. Mechanistically, we found that FVIII induces EC signaling activating the focal adhesion kinase (FAK)/SRC proto-oncogene (Src) pathway regulating the expression of genes related to the basement membrane and the extracellular matrix (ECM). Overall, these data identify FVIII as a player in the control of vessel stability.
First, we demonstrated that, when cultured on Matrigel®, HA-BOEC formed a sparse and incomplete vascular network compared to BOEC derived from healthy donors (C-BOEC), which developed a complete and stable vascular network (Figure 1A). The functional impairment of HA-BOEC was also evident in migration (Figure 1A) and permeability (Figure 1A) assays. Notably, HA-BOEC transduced with a lentiviral vector (LV) carrying the F8 transgene (LV-FVIII) (LV-FVIII HA-BOEC) showed significantly improved tubule network formation, migration, and permeability, akin to the results seen in C-BOEC (Figure 1A). To determine whether acute treatment of BOEC with rhFVIII would also improve some EC functions, we challenged both C-BOEC and HA-BOEC with several doses of rhFVIII (5 IU/mL, 1 IU/mL, 0.5 IU/mL, 0.2 IU/ mL and 0.1 IU/mL). Remarkably, while HA-BOEC evidenced marked improvements in tubule formation, migration, and permeability starting from a rhFVIII concentration of 0.2 IU/mL, C-BOEC showed no further increase in functionality following rhFVIII treatment (Online Supplementary Figure S1A-D), suggesting that the endogenous FVIII secretion by BOEC themselves is sufficient to guarantee their activity. We therefore hypothesized that FVIII could trigger a signaling pathway in EC which modulates angiogenesis as well as migration and permeability. Indeed, we found that rhFVIII induced the phosphorylation of FAK and Src along with the downstream targets AKT, mTOR, and p38, but not ERK (Figure 1B, C). This signaling cascade is widely recognized to control EC function upon several stimuli. However, the lack of vascular endothelial growth factor receptor 2 (VEGFR2) and ERK phosphorylation upon rhFVIII stimulation (Figure 1D) suggests that FVIII induces a different pathway compared to the classical one triggered by VEGF. Moreover, by comparing HA-BOEC versus C-BOEC, it was evident that the above-mentioned signaling pathway is activated in untreated C-BOEC (Online Supplementary Figure S1E), suggesting that FVIII can act as an autocrine factor.
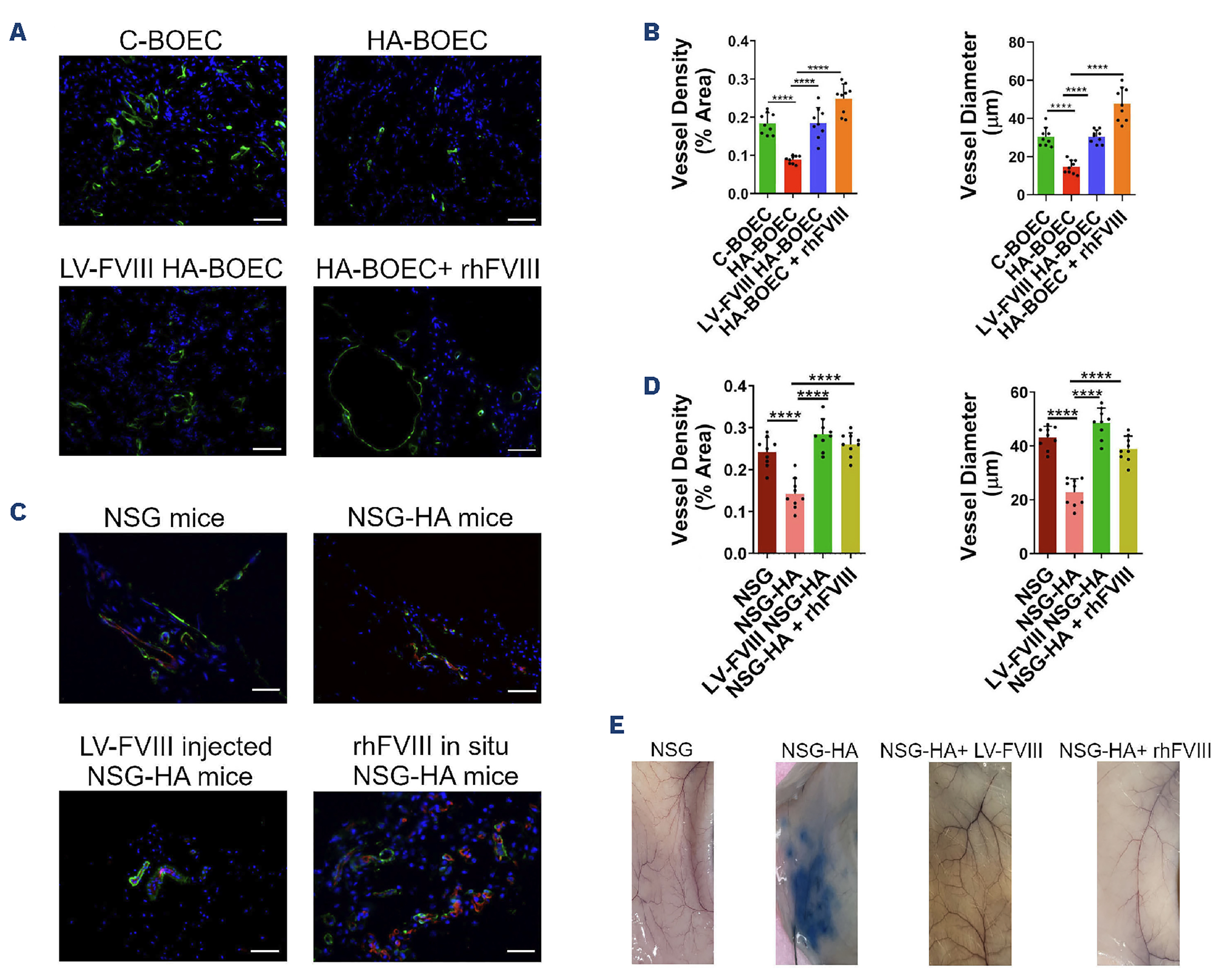
To confirm that FVIII controls EC functions through FAK activation, we performed tubulogenesis, migration, and permeability assays on HA-BOEC treated first with defactinib, an inhibitor of FAK, and then exposed to rhFVIII. We observed that FAK inhibitor treatment significantly disrupted the FVIII-dependent response of HA-BOEC (Figure 1E). When transferred in vivo into an immunodeficient mouse model of HA, NOD-scid IL2Rgnull (NSG) (NSG-HA), C-BOEC expressing green fluorescent protein and embedded in Matrigel® plugs formed well-organized vascular structures while HA-BOEC exhibited a significant deficiency in vessel formation (Figure 2A). This impairment was effectively rescued by either transducing HA-BOEC with LV-FVIII or supplementing rhFVIII into the Matrigel® plugs (Figure 2A). Quantification of vessel density and diameter confirmed that both LV-FVIII transduction and rhFVIII treatment markedly improved the ability of HA-BOEC to form well-organized vessels in Matrigel® plugs implanted in HA mice (Figure 2B).
Figure 1.Factor VIII restores the defective function of hemophilia A blood outgrowth endothelial cells through the focal adhesion kinase/SRC proto-oncogene pathway involvement. (A) Tubulogenic assay. Quantitative analysis of the number of nodes, junctions, branches, and total length of tubule networks using control (C)-blood outgrowth endothelial cells (BOEC) (N=4), hemophilia A (HA)-BOEC (N=4), or HA-BOEC transduced with a lentiviral vector (LV) carrying the F8 transgene (LV-FVIII HA-BOEC) (N=4). The BOEC (5x104) were placed on top of the Matrigel® and incubated overnight. ImageJ Angiogenesis software was used to quantify the number of nodes, junctions, branches, and total length of acquired images. Migration assay. Indirect measurement of cell migration through crystal violet staining elution of BOEC. BOEC were plated into the upper compartment of an 8-μm pore size Transwell at a density of 105 cells per well in serum-free medium, while the lower compartment was filled with complete medium and incubated overnight. Migrated cells were stained with crystal violet that was eluted with acetic acid and quantified using a Victor spectrophotometer at 590 nm. Permeability assay. Permeability was measured by the extravasation of FITC-dextran across a monolayer of BOEC (8x104 cells/well) cultured on a 0.1% gelatin-coated Transwell (3 μm pore) until confluence was reached. At the end of the culture, 5 μg/mL of FITC-conjugated 40 kDa dextran was added to the upper chamber and the fluorescence of the lower chamber was measured in the medium using the Victor spectrophotometer (490 nm [excitation]/520 nm [emission]). Fluorescence readings were normalized to dextran permeability in Transwell inserts without cells. (B) Western blot analysis of whole cell lysate from HA-BOEC treated for 15 min with or without 1 IU/mL of B-domain-deleted recombinant human factor VIII (rhFVIII) and stained with antibodies against pFAK, total FAK, pSrc, total Src, pAKT, total AKT, pmTOR, total mTOR, pp38, total p38, pERK, and total ERK. Tubulin was used as a loading control. (C) Quantification of increased phosphorylation of FAK, Src, AKT, mTOR, and p38 expressed as fold-change relative to untreated control. (D) Western blot analysis of whole cell lysate from HA-BOEC incubated for 15 min in the presence or absence of rhFVIII (1 IU/mL) or rhVEGF (50 ng/mL) and stained with antibody against phosphor vascular endothelial growth factor receptor 2 (VEGFR2) and pERK. Tubulin was used as a loading control. (E) Quantitative analysis of the number of nodes, junctions, branches, and total length of tubule networks performed on untreated HA-BOEC or HA-BOEC treated with 1 μM FAK inhibitor. All cells were incubated in the presence or absence of 1 IU/mL of B-domain-deleted rhFVIII overnight. Indirect measurement of cell migration by elution of crystal violet staining in HA-BOEC. Permeability assay results calculated on the extravasation of FITC-dextran through an intact monolayer of BOEC. Data in (A) and (E) are expressed as mean ± standard deviation. Statistical analysis was performed by a one-way analysis of variance test (****P<0.0001; ***P<0.001; **P<0.01; *P<0.05, NS: not significant). A.U.: arbitrary units; OD: optical density; FAKi: focal adhesion kinase inhibitor.
To further investigate in vivo the role of FVIII in angiogenesis, we assessed the vessel formation potential of murine EC in adult NSG versus NSG-HA mice into which Matrigel® plugs were implanted intradermally. In NSG mice, EC, identified by murine CD31 expression, built a well-organized vessel network, stabilized by α-smooth muscle actin pericytes (Figure 2C). Conversely, NSG-HA EC formed smaller and more disorganized vessels. The injection of NSG-HA mice with either 5x108 transduction units/mouse of LV-FVIII or 2 IU of rhFVIII (every 2 days) promoted the formation of larger and more stable vessels (Figure 2C). The quantification of their density and diameter further indicated that FVIII contributes to in vivo angiogenesis in FVIII-deficient mice (Figure 2D).
Vessel permeability was evaluated in vivo by intravenous injection of Evans blue, an albumin-binding dye, into NSG versus NSG-HA mice. Under physiological conditions the endothelium is impermeable to albumin, so the Evans blue is retained within the blood vessels, while increased EC permeability of NSG-HA mice was demonstrated by Evans blue extravasation into the interstitial tissue (Figure 2E). Intriguingly, both LV-FVIII and rhFVIII (4 IU every 2 days for 20 days) were associated with a marked reduction in dye extravasation (Figure 2E). Taken together, these results indicate that FVIII plays a crucial role in angiogenesis and in the maintenance of vessel integrity.
To investigate the impact of FVIII on the EC transcriptome, we performed RNA sequencing, comparing HA-BOEC to C-BOEC, and LV-FVIII HA-BOEC to HA-BOEC (Figure 3A). A volcano plot revealed that 215 genes were upregulated and 155 genes downmodulated in HA-BOEC versus C-BOEC (Figure 3B), with the latter including predominantly genes involved in ECM composition, such as the genes encoding collagen4a1 (COL4A1), nidogen2 (NID2), fibulin1 (FBN1), and peroxidasin (PXDN). Importantly, the expression level of most of these genes was significantly restored when FVIII was reintroduced into HA-BOEC (Figure 3A, C). Supporting our in vitro and in vivo findings, gene set enrichment analysis and gene ontology process analysis of differentially expressed genes identified pathways corresponding to vascular development, cell migration, regulation of cell adhesion, ECM organization, and integrin cell surface interactions. These pathways were downregulated in HA-BOEC versus C-BOEC and rescued by LV-FVIII transduction (Online Supplementary Figure S2A, B).
Finally, to gain deeper mechanistic insights into the role of FVIII in EC we focused on NID2, a glycoprotein critical for endothelial basement membrane stability, since it was one of the most significantly downregulated genes in HABOEC and was rescued by LV-mediated transduction of FVIII (Figure 3D, E). Importantly, FAK inhibition in EC treated with rhFVIII prevented a FVIII-induced increase of NID2 (Figure 3D, right panel). We performed a complementation assay by ectopically expressing NID2 in HA-BOEC (Online Supplementary Figure S3A), which led to the formation of stable tubule networks in Matrigel®, enhanced their migration capabilities and, remarkably, restored barrier integrity to levels comparable to those seen in C-BOEC (Online Supplementary Figure S3B). NID2 knockdown by shRNA in C-BOEC (Online Supplementary Figure S3C) significantly impaired EC tubulogenesis, migration and increased EC permeability (Online Supplementary Figure S3D). Treatment with rhFVIII failed to restore the impaired functions in these NID2-deficient EC (Online Supplementary Figure S3D), confirming that NID2 is required for FVIII-mediated regulation of fundamental EC activity.
Taken together, our findings indicate that BOEC from HA patients have impaired endothelial function, which is compensated by FVIII treatment. One of the main FVIII partners in coagulation is von Willebrand factor (VWF), reported to exert both pro- and anti-angiogenic effects. Indeed, reduced VWF expression in EC increased the cells’ migration, proliferation, and angiogenesis in vitro. In a similar way, mice lacking VWF display elevated vessel formation and a large vascular network in the ear.12 Although its mechanism of action in regulating vessel formation is yet not fully understood, VWF has been suggested to bind and recruit several angiogenic growth factors to the cell membrane thanks to its heparin-binding domain.13 Interestingly, EC lacking FVIII display the opposite behavior, showing impaired function. However, the mechanism of FVIII/VWF regulation in EC biology requires further investigation.
Figure 2.Factor VIII boosts the in vivo angiogenic potential of endothelial cells and reduces the impaired vessel permeability in hemophilia A micee. (A) Immunofluorescence analysis conducted on Matrigel® plugs to detect green fluorescence protein (GFP)-positive control (C-) blood outgrowth endothelial cells (BOEC), hemophilia A (HA)-BOEC), HA-BOEC transduced with a lentiviral vector (LV) carrying the F8 transgene (LV-FVIII HA-BOEC) and HA-BOEC treated with B-domain-deleted recombinant human factor VIII (rhFVIII). These were assessed for vessel formation within Matrigel® plugs transferred intradermally into NOD-scid IL2Rgnull (NSG) (NSG-HA) mice (9 animals for each condition). Matrigel® plugs with cells were prepared by re-suspending 2x106 BOEC in Matrigel®. The mix was implanted intradermally into 8-week-old NSG or NSG-HA mice. For FVIII stimulation, 3 IU/mL of B-domain-deleted rhFVIII was added to Matrigel® and 2 IU of rhFVIII were injected within the Matrigel® plug every 2 days. After 10 days, the plugs were removed, fixed, and embedded in Killik OCT for histological analysis. Scale bar= 100 μm. (B) Quantification of vessel density in the transplanted plugs and measurement of vessel diameter of samples described in (A). (C) Immunofluorescence staining showing murine CD31 (red) and αSMA (green) on vessels formed within Matrigel® plugs harvested from 8-week-old NSG mice (N=6), NSG-HA mice (N=6), NSG-HA mice injected with LV-FVIII (N=3), and NSG-HA mice treated in situ with rhFVIII (N=6). For FVIII stimulation, 3 IU/mL of B-domain-deleted rhFVIII was added to Matrigel® and 2 IU of rhFVIII were injected within the Matrigel® plug every 2 days. After 10 days, the plugs were removed, fixed, and embedded in Killik OCT for histological analysis. Scale bar= 50 μm. (D) Quantification of vessel density and measurement of vessel diameter in Matrigel® plugs of the samples described in (C). (E) Representative images showcasing Evans blue dye extravasation in the interstitial tissue of 8-week-old NSG mice, NSG-HA mice, NSG-HA mice injected with LV-FVIII and NSG-HA mice treated with rhFVIII. The total number of animals used for each condition was six except for NSG-HA mice injected with LVFVIII, for which four mice were used. For FVIII delivery, 4 IU/mice of B-domain deleted rhFVIII were injected into the tail vein every 2 days for 20 days. NSG-HA mice were also tail vein-injected with 5x108 transducing unit (TU)/mouse of LV-FVIII. At the end of the experiment, Evans blue solution was injected into the tail vein. After 15 min, mice were killed, and the extravasation was visualized in the interstitial space under the skin of the mice. Data in (B) and (D) are expressed as mean ± standard deviation. Each dot represents the quantification of one image. Statistical analysis was performed by a one-way analysis of variance test (****P<0.0001). Animal studies were approved by the Animal Care and Use Committee at UPO (Italian Health Ministry Authorization numbers 492/2016-PR and DBO64.5).
Figure 3.Factor VIII regulates the expression of genes related to the extracellular matrix such as nidogen 2 (NID2). (A) Heatmap showing the expression pattern of genes modulated by factor VIII (FVIII). The upper panel shows upregulated genes in hemophilia A (HA) blood outgrowth endothelial cells (BOEC) versus control BOEC (C-BOEC) and rescued in HA-BOEC transduced with a lentiviral vector (LV) carrying the F8 transgene (LV-FVIII HA-BOEC) and vice versa in the lower panel. (B, C) Volcano plots showing differentially expressed genes in HA-BOEC versus C-BOEC (B) and LV-FVIII HA-BOEC versus HA-BOEC (C). Genes are classified as upregulated if they have a log-fold change >1 and P value <0.01, and as downregulated if they have a log-fold change <-1 and P value <0.01. (D) Left panel. Western blot analysis of NID2 expression levels in C-BOEC (N=4), HA-BOEC (n=3), and LV-FVIII HABOEC (N=3). An anti-vinculin antibody was used to confirm equal loading. Right panel. Western blot analysis of NID2 expression in HA-BOEC treated or not with B-domain-deleted recombinant human FVIII (rhFVIII) in the presence or absence of 1 μM defactinib (a FAK inhibitor) for 48 h. An anti-tubulin antibody was used to confirm equal loading. (E) Genome browser view showing the average RNA-sequencing signal profile of the NID2 gene in C-BOEC (N=4), HA-BOEC (N=3), and LV-FVIII HA-BOEC (N=3). RNA sequencing was performed in the Illumina sequencer NextSeq 500. Sequencing reads were aligned to the human reference genome (version GRCh38.p13) using STAR v2.7.7a0 5 (with parameters –outFilterMismatchNmax 999 –outFilterMismatchNoverLmax 0.04) and providing a list of known splice sites extracted from GENCODE comprehensive annotation (version 32). Expression counts were then analyzed using the edgeR package.
Through the activation of the FAK/Src pathway, FVIII regulates the expression of genes related to the structure of the ECM, which is known to play a critical role in maintaining the integrity of blood vessel structure, regulating EC migration and angiogenesis, and the formation of new blood vessels.14,15 The link found here between FVIII and regulation of ECM genes is concordant with the recent clinical findings of a reduction of plasma collagen level during hemarthrosis8 and the elevated plasma levels of collagen XVIII in HA patients correlating with higher annual bleeding rates.4 This evidence from the literature and our findings support the hypothesis that HA EC have significant deficits in ECM components, which can be mitigated by FVIII treatment. Moreover, it has been previously shown that NID2 is crucial for endothelial basement membrane integrity, largely due to its interaction with collagen IV, laminins, and perlecan. Recent studies have further identified the role of NID2 in regulating the EC phenotype, revealing its significant impact on ECM organization.16,17 Thus, the observed reduction in NID2 expression in EC isolated from patients with severe HA may contribute to ECM impairment. Our results suggest that FVIII replacement therapy is not only fundamental to treat coagulation problems, but it might be helpful in maintaining the vascular integrity of HA patients by targeting several genes, such as NID2, involved in ECM stability.
From a clinical standpoint, these findings suggest that FVIII replacement therapy for HA patients could offer benefits that go beyond bleeding prevention, such as preservation of vascular health and resilience. This new perspective on
FVIII functions paves the way for future research aimed at developing more multidisciplinary approaches for treating HA, targeting both coagulation deficiencies and vascular stability.
Footnotes
- Received January 22, 2024
- Accepted May 23, 2024
Correspondence
Disclosures
AF has made an international patent application (Number PCT/ IB2017/054574. Title: Method for inducing and differentiating pluripotent stem cells and uses thereof). The other authors have no conflicts of interest to disclose.
Contributions
in vivo
Funding
AF was supported by Telethon grant N. GGP19201, in part by Vanguard grant N. 874700, by Ministero della Sanità RF-2018-12366471 and by CSP - Compagnia San Paolo Trapezio N. 68155. SO was supported by Telethon grant N. GGP19201 and by AIRC IG 2022ID 27155. CO was supported by Bando per la Ricerca Roche, Ministero della Sanità GR-2018-12366399. CB was supported by Fondazione Cariplo grant N. 2018-0253.
Acknowledgments
The authors thank Roberta Annamaria Cirsmaru for lentiviral vector production. The authors would like to thank Professors Guido Serini, Livio Trusolino, Federico Mingozzi, and Anna Randi for helpful discussions and Dr. Marcello Arsura for the scientific English revision.
References
- Bolton-Maggs PHB, Pasi KJ. Haemophilias A and B. Lancet. 2003; 361(9371):1801-1809. https://doi.org/10.1016/S0140-6736(03)13405-8PubMedGoogle Scholar
- Collins PW, Blanchette VS, Fischer K. Break-through bleeding in relation to predicted factor VIII levels in patients receiving prophylactic treatment for severe hemophilia A. J Thromb Haemost. 2009; 7(3):413-420. https://doi.org/10.1111/j.1538-7836.2008.03270.xPubMedGoogle Scholar
- Sartori MT, Bilora F, Zanon E. Endothelial dysfunction in haemophilia patients. Haemophilia. 2008; 14(5):1055-1062. https://doi.org/10.1111/j.1365-2516.2008.01808.xPubMedGoogle Scholar
- Kjeld NG, Hua B, Karsdal MA, Sun S, Manon-Jensen T. The endothelial specific isoform of type XVIII collagen correlates to annual bleeding rate in haemophilia patients. PLoS One. 2018; 13(1):e0190375. https://doi.org/10.1371/journal.pone.0190375PubMedPubMed CentralGoogle Scholar
- Biere-Rafi S, Tuinenburg A, Haak BW. Factor VIII deficiency does not protect against atherosclerosis. J Thromb Haemost. 2012; 10(1):30-37. https://doi.org/10.1111/j.1538-7836.2011.04499.xPubMedGoogle Scholar
- Sun H, Yang M, Fung M. Adult males with haemophilia have a different macrovascular and microvascular endothelial function profile compared with healthy controls. Haemophilia. 2017; 23(5):777-783. https://doi.org/10.1111/hae.13278PubMedGoogle Scholar
- Cooke EJ, Zhou JY, Wyseure T. Vascular permeability and remodelling coincide with inflammatory and reparative processes after joint bleeding in factor VIII-deficient mice. Thromb Haemost. 2018; 118(6):1036-1047. https://doi.org/10.1055/s-0038-1641755PubMedPubMed CentralGoogle Scholar
- Gopal S, Barnes RFW, Cooke EJ. Systemic vascular basement membrane markers linked to synovial vascular remodeling are biomarkers of hemarthrosis in patients with hemophilia. J Thromb Haemost. 2021; 19(5):1200-1211. https://doi.org/10.1111/jth.15268PubMedGoogle Scholar
- Cooke EJ, Wyseure T, Zhou JY. Mechanisms of vascular permeability and remodeling associated with hemarthrosis in factor VIII-deficient mice. J Thromb Haemost. 2019; 17(11):1815-1826. https://doi.org/10.1111/jth.14567PubMedPubMed CentralGoogle Scholar
- Follenzi A, Benten D, Novikoff P, Faulkner L, Raut S, Gupta S. Transplanted endothelial cells repopulate the liver endothelium and correct the phenotype of hemophilia A mice. J Clin Invest. 2008; 118(3):935-945. https://doi.org/10.1172/JCI32748PubMedPubMed CentralGoogle Scholar
- Olgasi C, Borsotti C, Merlin S. Efficient and safe correction of hemophilia A by lentiviral vector-transduced BOECs in an implantable device. Mol Ther Methods Clin Dev. 2021; 23:551-566. https://doi.org/10.1016/j.omtm.2021.10.015PubMedPubMed CentralGoogle Scholar
- Randi AM, Smith KE, Castaman G. von Willebrand factor regulation of blood vessel formation. Blood. 2018; 132(2):132-140. https://doi.org/10.1182/blood-2018-01-769018PubMedPubMed CentralGoogle Scholar
- Ishihara J, Ishihara A, Starke RD. The heparin binding domain of von Willebrand factor binds to growth factors and promotes angiogenesis in wound healing. Blood. 2019; 133(24):2559-2569. https://doi.org/10.1182/blood.2019000510PubMedPubMed CentralGoogle Scholar
- Witjas FMR, van den Berg BM, van den Berg CW, Engelse MA, Rabelink TJ. Concise review: the endothelial cell extracellular matrix regulates tissue homeostasis and repair. Stem Cells Transl Med. 2019; 8(4):375-382. https://doi.org/10.1002/sctm.18-0155PubMedPubMed CentralGoogle Scholar
- Davis GE, Senger DR. Endothelial extracellular matrix: biosynthesis, remodeling, and functions during vascular morphogenesis and neovessel stabilization. Circ Res. 2005; 97(11):1093-1107. https://doi.org/10.1161/01.RES.0000191547.64391.e3PubMedGoogle Scholar
- Mao C, Ma Z, Jia Y. Nidogen-2 maintains the contractile phenotype of vascular smooth muscle cells and prevents neointima formation via bridging Jagged1-Notch3 signaling. Circulation. 2021; 144(15):1244-1261. https://doi.org/10.1161/CIRCULATIONAHA.120.053361PubMedGoogle Scholar
- Chen Y, Mao C, Gu R. Nidogen-2 is a novel endogenous ligand of LGR4 to inhibit vascular calcification. Circ Res. 2022; 131(12):1037-1054. https://doi.org/10.1161/CIRCRESAHA.122.321614PubMedGoogle Scholar
Data Supplements
Figures & Tables
Article Information

This work is licensed under a Creative Commons Attribution-NonCommercial 4.0 International License.