Abstract
Treating patients with refractory acute myeloid leukemia (AML) remains challenging. Currently there is no effective treatment for refractory AML. Increasing evidence has demonstrated that refractory/relapsed AML is associated with leukemic blasts which can confer resistance to anticancer drugs. We have previously reported that high expression of Fms-related tyrosine kinase 4 (FLT4) is associated with increased cancer activity in AML. However, the functional role of FLT4 in leukemic blasts remains unknown. Here, we explored the significance of FLT4 expression in leukemic blasts of refractory patients and mechanisms involved in the survival of AML blasts. Inhibition or absence of FLT4 in AML blasts suppressed homing to bone marrow of immunocompromised mice and blocked engraftment of AML blasts. Moreover, FLT4 inhibition by MAZ51, an antagonist, effectively reduced the number of leukemic cell-derived colony-forming units and increased apoptosis of blasts derived from refractory patients when it was co-treated with cytosine arabinoside under vascular endothelial growth factor C, its ligand. AML patients who expressed high cytosolic FLT4 were linked to an AML-refractory status by internalization mechanism. In conclusion, FLT4 has a biological function in leukemogenesis and refractoriness. This novel insight will be useful for targeted therapy and prognostic stratification of AML.
Introduction
Acute myeloid leukemia (AML) is a lethal hematopoietic malignancy characterized by uncontrolled proliferation of blood precursor cells.1 Approximately, 10-40% of newly diagnosed-AML patients do not respond to chemotherapy, thereby failing to achieve complete remission (CR). This condition is defined as refractory AML and is one of the most significant challenges in AML treatment.2 Furthermore, two-thirds of patients in CR eventually relapse despite being given specific post-remission therapy.3,4 It has been suggested that this refractory and relapsed AML is caused by the existence of CD34+CD38- cells (marked AML blasts in the present study) on the surface; however, subsequent studies demonstrated considerable heterogeneity in surface phenotypes of AML blasts as well as leukemic stem cells (LSC).5 Targeted therapy for refractory AML has been challenging due to the lack of sophisticated markers that allow identification of blasts, which are leukemogenic and confer refractoriness to treatment.
Fms-related tyrosine kinase 4 (FLT4) is a surface receptor for vascular endothelial growth factor C (VEGF-C) and plays a crucial role in lymphangiogenesis.6,7 Under normal conditions, FLT4 is not expressed in CD45+ hematopoietic cells. However, FLT4 is expressed on certain circulating progenitor cells or support cells which maintain progenitor cells in some pathological conditions 8-12 and is also expressed on mononuclear cells (MNC) in cancer and inflammatory diseases.13,14 Studies reported that FLT4 and its ligand VEGF-C are expressed in leukemic blasts in AML and that the role of this signaling axis is closely related to blast survival.15,16 Dias et al. reported that VEGF-C and FLT4 are expressed in the bone marrow (BM) of AML and VEGF-C can protect AML blasts against chemotherapy by inducing their proliferation, showing the importance of VEGF-C signaling in blast maintenance.17 In fact, high levels of VEGF-C in peripheral blood (PB) and BM cells are associated with poor clinical outcome of AML.15,16,18 However, to date no studies explored whether FLT4 can play a significant role in leukemogenesis and refractoriness.
In this study, we found that FLT4 can function as an important marker for AML blasts and is able to confer resistance to conventional chemotherapy to AML blasts. Inhibition of AML blasts with FLT4 suppressed homing of AML blasts to the BM in immunocompromised mice and specifically inhibited the engraftment of AML blasts. Moreover, FLT4 blockage by an antagonist, MAZ51, significantly reduced the number of leukemic cell-derived colony-forming units (CFU) and promoted apoptosis of AML blasts derived from refractory AML patients when cotreated with cytosine arabinoside (Ara-C). MAZ51 inhibits VEGF-C-induced activation of FLT4 tyrosine kinase selectively by blocking FLT4 phosphorylation at low concentration.19 MAZ51 was reported to directly inhibit survival and proliferation of lymphatic endothelial cells and tumor cells, which express FLT4.20 We also found that MAZ51 did not affect Ara-C-induced blast apoptosis in the absence of VEGF-C. However, in the presence of VEGF-C, MAZ51 induced blast apoptosis with Ara-C. Additionally, we also found that a high level of cytoplasmic FLT4 in the AML blasts derived from AML-BM at diagnosis was associated with refractory status after chemotherapy, whereas a low levels of cytosolic FLT4 in AML blasts was tied to complete remission later. We further demonstrated that this phenomenon is caused by internalization of FLT4 receptor in refractory cases, which activated cell survival. Collectively, this study suggests the therapeutic and prognostic implications of FLT4, particularly for refractory AML.
Methods
Patients
All experiments were performed with authorization from the Institutional Review Board for Human Research at the Catholic University of Korea (KC11TASI0526) and were performed in accordance with the Helsinki Declaration. Blood and BM samples were collected from 60 healthy donors, 103 patients with AML at diagnosis, 18 CR patients, nine AML patients who received stem cell transplantation (SCT), 12 refractory, and five relapsed AML patients, following the AML subtype classification designated by the World Health Organization (WHO). BM-derived mononuclear cells (BM-MNC) and peripheral blood-derived MNC (PB-MNC) were fractionated by density gradient centrifugation using Ficoll-Paque™ PLUS (17-1440-03; GE Healthcare Life Sciences, Piscataway, NJ, USA). The clinical characteristics and experimental information regarding patients with AML enrolled in the present study are listed in the Online Supplementary Table S1.
Humanized leukemic mouse model
All animal protocols were reviewed and approved by the Institutional Animal Care and Use Committees of the Catholic University of Korea (CU-2010-0189-03) and all animal procedures were performed in accordance with approved guidelines and regulations. NOD/ShiLtSz-scid/IL2Rgnull
(NOD.Cg-PrkdcscidIl2rgtm1Wjl/SzL) or Nod scid γ (NSG) mice were purchased from the Jackson Laboratory and housed in ventilated micro-isolator cages in a high-barrier facility under specific pathogen-free conditions. Autoclaved water and irradiated food were provided ad libitum. All experiments were performed as previously described.21 For the leukemic xenograft model, 8-week-old mice were sublethally irradiated with 300 cGy total body irradiation 24 hours before intravenous injection of CD34+CD38- cells. For MAZ51 treatment (EMD-Calbiochem, San Diego, CA, USA), MNC cells from AML patients were isolated and cultured for 3 hours in DMEM containing either 1% fetal bovine serum or 5 μM MAZ51, a FLT4 antagonist, in dimethyl sulfoxide. CD34+ cells, either MAZ51 treated or untreated, were isolated and suspended in phoshate-buffered saline (PBS) at a final concentration of 5×105 cells per 200 μL of PBS and cells were injected into irradiated NSG mice via the tail vein. Mice were monitored daily for symptoms of disease such as ruffled coat, hunched back, weakness, and reduced motility. Once injected animals showed signs of distress, they were sacrificed. In the absence of these signs of stress, mice were analyzed over 15 weeks following transplantation. The time from transplantation to sacrifice varied from 8 to 15 weeks with an average of 10 weeks.
Statistical analysis
All results were presented as the mean ± standard error of the mean. Statistical analyses were performed with the Mann–Whitney U test for comparisons between two groups and the Kruskal-Wallis ANOVA test for >2 groups. Values of P<0.05 were considered to denote statistical significance. The GraphPad Prism version 4 software (GraphPad Software, La Jolla, CA, USA) was used for statistical analysis. In clinical correlation with FLT4 expression, the two-tailed Student t test was used to analyze continuous variables between two groups and one-way ANOVA followed by the Scheffé post hoc analysis was used to compare continuous variables among three groups.
Results
FLT4 functions as an additional marker to define stem cell activities in acute myeloid leukemia blasts in acute myeloid leukemia patients
We previously reported high expression of lymphatic endothelial genes including FLT4, PROX1, LYVE1 and PDPN in PM-MNC from AML patients (AML-MNC).22 In this study, we investigated whether these genes are also enriched in stem cells marked by CD34 in the BM of AML patients. Quantitative real-time polymerase chain reaction was then performed on CD34+ cells isolated from BM cells using the primer/probe sets presented in the Online Supplementary Table S2 and data showed that CD34+ cells showed higher expression of all four lymphatic endothelial genes, compared to CD34- cells (Figure 1A; P<0.05). We then performed immunocytochemistry for FLT4 and CD34 on AMLMNC and found FLT4 expression in CD34+ cells (Figure 1B). We examined the expression of FLT4 in AML blasts via flow cytometry, comparing BM cells collected from normal donors, patients with AML, and AML with complete remission (CR). The number of AML blasts was significantly lower in AML-CR compared to AML (0.3±0.1% vs. 10.9±2.8%), which is similar to the number in normal donors (0.9±0.3%).
Figure 1.Expression of FLT4 in mononuclear cells derived from acute myeloid leukemia patients and its potential for stem/progenitor function. (A) Quantitative real-time polymerase chain reaction analysis for MACS-isolated CD34+ and CD34-cells (N=5). Each with technical triplicates; *P<0.05. Mann–Whitney U test with two-sided P values. (B) Confocal microscopic imaging of acute myeloid leukemia mononuclear cells (AML-MNC), which were double-stained for Fms-related tyrosine kinase 4 (FLT4) (green) and CD34 (red) expression. DAPI: blue. Scale bar =20 μm. (C) Flow cytometric analysis of peripheral blood cells from normal donors, AML, and AML with complete remission (AML-CR) patients. Numbers in boxes are the percentages of CD34+CD38- and FLT4+ cells from the gated region. Normal (N=14), AML (N= 80), CR (N=12). *P<0.05; ***P<0.001 Kruskal-Wallis ANOVA test. FSC: forward scatter.
However, the proportion of FLT4+ cells in CD34+CD38- cells was similarly higher in both AML and CR patients compared to normal donors (AML, 26.7±2.3%; CR, 23.4±5.4%; normal, 4.7±1.0%) (Figure 1C; *P<0.05; ***P<0.001).
Next, we performed leukemia CFU assays (L-CFU) with FLT4+AML blasts versus FLT4- AML blasts. L-CFU were classified as one of the following types: granulocyte, erythrocyte, monocyte, and megakaryocyte-L-CFU (L-CFU-GEMM); granulocyte and macrophage-L-CFU (L-CFU-GM); granulocyte-L-CFU (L-CFU-G); or macrophage-L-CFU (L-CFU-M), according to the cellular contents.23,24 The CFU assays showed that FLT4+AML blasts formed more L-CFU-GEMM colonies than FLT4-AML blasts (Online Supplementary Figure S1A). FLT4-AML blasts-derived CFU-colonies generally formed normal-looking colonies (Online Supplementary Figure S1B). We further determined the function of FLT4 in forming L-CFU by blocking FLT4 tyrosine kinase activity using MAZ51, a FLT4 antagonist.19 We cultured BM-MNC collected from AML patients in L-CFU culture medium for 14 days after pretreating them with MAZ51 for 2 hours (hrs). In these assays, L-CFU colonies were smaller with atypical morphology (Online Supplementary Figure S1C), compared to CFU colonies derived from FLT4-AML blasts (Online Supplementary Figure S1A). In MNC, the statistical analysis for the Online Supplementary Figure S1C were displayed in the Online Supplementary Figure S1D. These data implied that FLT4 expression in AML blasts can not only be a marker to represent leukemic blasts in refractory patients but also endow leukemic blasts activities.
FLT4 expression in acute myeloid leukemia blasts increased the homing and engrafment in NSG mice
We then determined the effects of FLT4 on homing and engraftment characteristics of AML blasts (Figure 2A). First, we investigated the role of FLT4 in the homing efficiency. After treating PB-MNC from AML patients with MAZ51, AML blasts were sorted by fluorescence-activated cell sorting and injected intravenously into NSG mice. Eighteen hrs later, the number of AML blasts was counted in the mouse BM, PB, and spleen. In flow cytometric analysis, the number of homed AML blasts in the BM and PB was significantly reduced in the MAZ51-treated group compared to the untreated groups (Figure 2B). Immunostaining confirmed the existence of human CD34+ cells in flushed BM cells of NSG mice (Online Supplementary Figure S2A) and brightly- and dimly-stained human CD45+ cells (Online Supplementary Figure S2B). These data indicate that inhibition of FLT4 significantly reduced homing efficiency of AML blasts to BM and PB. We further compared the homing efficiency of FLT4+AML blasts and FLT4-AML blasts. Again, the homing efficiency to the BM was significantly higher in the mice injected with FLT4+AML blasts than with FLT4-AML blasts (Online Supplementary Figure S2C).
Next, we investigated the effects of FLT4 on the engraftment potential of AML blasts. NSG mice were injected with either AML blasts or MAZ51-treated AML blasts and sacrificed 6 to 9 weeks later, and AML blasts were counted in BM and spleen of the humanized mice. The frequencies of AML blasts in BM and spleen were similar between the MAZ51 untreated and treated groups, indicating no effects of MAZ51 on the engraftment of CD34+CD38– cells (Online Supplementary Figure S2D). Engraftment of human CD45+ cells was further evaluated by flow cytometry. The results showed no significant differences in the number of human CD45+ cells in BM, PB and spleen between the two groups (Figure 2C). Additional engraftment experiments with FLT4+AML blasts and FLT4-AML blasts also showed no significant difference in the number of engrafted human CD45+ cells in the BM and spleen (Online Supplementary Figure S3).
However, in detailed flow cytometric analyses of MAZ51 inhibition experiments, we found that there were two distinct populations of engrafted human CD45+ cells, having bright or dim intensities in flushed BM and PB cells (Figure 2C). Intriguingly, while the total number of human CD45+ cells in PB was not different between control and MAZ51-treated groups, in the control AML group, most human CD45+ cells were in the CD45dim fraction, which is regarded as leukemic blasts; however, in the MAZ51-treated group, a majority of CD45+ cells were in the CD45bright fraction (Figure 2C, middle panel). It is known that AML blasts have lower expression of CD45 (CD45dim) than normal hematopoietic cells (CD45bright) when MNC were gated.25 Taken together, these data suggest that FLT4 plays a significant role in the homing of AML blasts and engraftment of CD45dim blasts.
Inhibition of FLT4 in acute myeloid leukemia blasts significantly reduced engrafment of CD45dimCD34+CD38-cells, but not CD45brightCD34+CD38- cells
In order to further elucidate the effects of FLT4 on the engraftment of AML blasts, we analyzed the flow cytometry data in detail. The frequency of AML blasts in PB-MNC was lower in the MAZ51-treated group than in the control AML group (control AML vs. MAZ51-treated, 11.0±10.4% vs. 4.3±4.2%) (Figure 3A; **P<0.01), suggesting that FLT4 inhibition reduced the frequency of overall engrafted AML blasts. We then further analyzed the frequency of engrafted AML blasts within CD45bright and CD45dim populations in both MAZ51-treated and untreated groups (Figure 3B). In the CD45bright population, CD34+CD38- normal HSC displayed no significant difference between the control group and the MAZ51-treated group. However, in the CD45dim blast population, AML blasts were remarkably decreased in the MAZ51-treated group compared to the untreated control group (Figure 3C; **P<0.01). Together, these data demonstrate that FLT4 inhibition in AML blasts restrictively reduces engraftment of CD45dim blasts.
Figure 2.Inhibition of homing and engrafment of acute myeloid leukemia CD34+CD38- cells in NSG mice by ex vivo MAZ51 treatment. (A) A schematic showing animal experiments of homing and engraftment of CD34+CD38- cells derived from acute myloid leukemia peripheral blood (AML-PB). (B) Homing of injected AML-derived CD34+CD38- cells in NSG mice. Homing efficiency in bone marrow (BM), PB, and spleen of mice B following ex vivo MAZ51 treatment (N=2-3 per group, each with technical triplicates). (C) Engraftment of injected AML-derived CD34+CD38- cells in NSG mice. Percentages of engrafted human CD45+ cells in the BM, PB, and spleen of NSG mice following treatment with or without ex vivo MAZ51 (N=2-6 per group, each with technical triplicates). *P<0.05; **P<0.01. Mann–Whitney U test with two-sided P values. Representative images of PB immunostained for human CD45 (hCD45).
FLT4 inhibition together with arabinoside in the presence of VEGF-C induced apoptosis of acute myeloid leukemia blasts derived from refractory patients
In order to determine whether the effects of MAZ51 on the engraftment of leukemic MNC and AML blasts were attributed to direct toxicity of MAZ51, we performed an apoptotic assay using an Annexin V test after directly treating MNC and AML blasts with MAZ51. The results showed that there was no increase in apoptosis in either cell type regardless of MAZ51 treatment in different concentrations, indicating no direct toxicity of MAZ51 (Figure 4A; *P<0.05; **P<0.01). Next, we determined the effects of VEGF-C and FLT4 inhibition on apoptosis of leukemic MNC induced by Ara-C. Treatment of Ara-C, but not MAZ51, to MNC culture induced apoptosis in the absence of VEGF-C (Figure 4B). Addition of VEGF-C to the culture significantly reduced apoptosis by Ara-C treatment. However, addition of MAZ51 to the MNC culture containing Ara-C and VEGF-C again increased apoptosis of MNC, suggesting FLT4 inhibition blocked the anti-apoptotic effects of VEGF-C on MNC. We then investigated the effects of FLT4 inhibition and VEGF-C on the apoptosis of CD45dim AML blasts induced by Ara-C. In cells derived from patients with non-refractory AML, MAZ51 did not have any additional effects on Ara-C-induced apoptosis regardless of the presence of VEGF-C in the culture (Online Supplementary Figure S4). However, in the cells derived from three of four different refractory AML patients, MAZ51 and Ara-C treatment relatively increased the apoptosis of the cells in the presence of VEGF-C (Figure 4C). These data indicate that Ara-C-induced blast apoptosis can be enhanced by FLT4 inhibition in the presence of VEGF-C in refractory AML patients.
Enrichment of CD7+CD34+ cells in FLT4+ acute myeloid leukemia blasts, and reconstruction of sinusoidal endothelial cells and protection of the endosteal niche in bone marrow by inhibition of FLT4 in acute myeloid leukemia blasts
Thus far, our data have shown that FLT4 can be an additional marker to define the LSC properties of AML blasts. In order to prove the role of FLT4+ cells in AML leukemic blasts, we determined whether FLT4+ cells in BM could predict higher measurable residual disease (MRD), which is presumed to be caused by preserved CD34+CD38- LSC post chemotherapy. We evaluated MRD using BM-MNC of CR patients by counting the frequency of lineage aberrancy of CD7-expressing cells in CD34+CD45dim cells, called the leukemiaassociated immunophenotype (LAIP). LAIP is a common denominator for defining MRD when the frequency reaches over 0.01%.26,27 Flow cytometry demonstrated that the frequency of LAIP in FLT4+ blasts in BM was 3.5±2.5% (range, 1.0-9.3%), suggesting MRD while in CR status (Figure 5A).
Figure 3.Reduction of engrafed CD34+CD38- cells in mouse bone marrow afer injection of peripheral blood mononuclear cells derived from acute myeloid leukemia into mice, which were pretreated with MAZ51. (A) Representative flow cytometry plots comparing expression of human CD34 (hCD34) and hCD38 in human peripheral blood (PB) obtained from acute myeloid leukemia (AML) patients. Numbers in boxes are the percentages of CD34+CD38- cells (N=16; **P<0.01). Mann–Whitney U test with two-sided P values. (B) Flow cytometry for hCD45 and mouse CD45 (mCD45) of bone marrow mononucelar cells (BM-MNC) in mice, showing bright and dim fractions in human CD45 cells. (C) Flow cytometry for hCD34 and hCD38 with CD45dim (low) and CD45bright (upper) cells in the mouse BM with and without treatment of cells with MAZ51 (N=5 for CD45dim; N=6-7 for in CD45bright, each with technical triplicates). Each value is the average of at least 4 different PB cell samples obtained from AML patients (number of mice =3-5 per each PB). Mann–Whitney U test with two-sided P values.
Next, we investigated whether FLT4+ AML blasts occupy endosteal niche and affect sinusoidal endothelial cells in the BM when injected, and whether FLT4 inhibition in FLT4+ AML blasts can reverse these characteristics. As preliminary control experiments, we examined the changes of BM after irradiation. Among BM compartments, sinusoidal endothelial cells (SEC) can function as exits for circulating cells and for stem cell retention. When damage occurs by cancer or irradiation,28 SEC rapidly expand with aberrant morphology.29 After partial irradiation, BM architecture was destroyed and FLT4 expression in SEC was not detected in the long bone area, suggesting impairment of SEC (Figure 5B).30,31 We then performed the main experiments in which MAZ51-treated and untreated FLT4+ AML blasts were injected into NSG mice, and 5 weeks later, BM tissues were harvested and subjected to immunostaining. We investigated two aspects: i) the localization of the FLT4+ AML blasts in the stem cell zone and the reconstitution of SEC in the BM. Hematoxylin and eosin staining showed that in the MAZ51-untreated group, leukemic blasts were massively infiltrated both endosteal and vascular regions of the BM. These data are consistent with prior reports that CD34+CD38- LSC are preferentially localized at the endosteal surface abutting osteoblasts for retention (Figure 5C, left panel).32 However, in the MAZ51-treated group, leukemic blasts were enriched in the vascular niche but not in the endosteal niche (Figure 5C, right panel). These data support the identity of FLT4+ AML blasts as more specific CD34+CD38- LSC and the inhibitory effects of MAZ51. Immunostaining for FLT4 further showed that in the MAZ51-untreated group, SEC appeared aberrant by infiltration of leukemic blasts. However, in the MAZ51-treated group, SEC were reconstituted and circulating blast cells were decreased (Figure 5D). Together, these data indicate that FLT4+ AML blasts can function as CD34+CD38- LSC in AML and FLT4 inhibition by MAZ51 treatment can recover the SEC in BM.
Figure 4.MAZ51 induces apoptosis of CD34+CD38- cells collected from bone marrow of refractory/relapsed acute myeloid leukemia under VEGF-C exposure. (A) The percentage of apoptosis of mononucelar cells (MNC) and CD34+CD38- cells collected from acute myeloid leukemia (AML) patients’ peripheral blood (PB) treated with different concentrations of MAZ51 (N=8, KruskalWallis ANOVA test). (B) The percentages of apoptosis of AML PB-MNC cultured with or without cytosine arabinoside (Ara-C), MAZ51, or vascular endothelial growth factor C (VEGF-C) (N=11; *P<0.05, **P< 0.01; Kruskal-Wallis ANOVA test). (C) The percentage of apoptosis of CD45dimCD34+CD38- cells cultured with or without Ara-C, MAZ51, or VEGF-C. The number in the title represents the patient identification number (e.g., AML 69).
Figure 5.Enrichment of FLT4+ cells in measurable residual disease and restoration of the bone marrow niche with protective endosteal niche by FLT4 inhibition. (A) Flow cytometric analysis of Fms-related tyrosine kinase 4-positive (FLT4+) cells for CD45, CD34, and CD7. CD45dim-gated blasts represent high CD34+CD7+ cells. Samples were collected from acute myeloid leukemia with complete remission (AML-CR) patients (N=5). (B) Immunostaining of bone marrow (BM) after irradiation of wild-type mice, showing destroyed microenvironment. (C) Hematoxylin and eosin (H&E) staining of BM after intravenous injection of MAZ51-untreated and MAZ51-treated FLT4+CD34+CD38- cells. Mouse BM injected with MAZ51-untreated FLT4+CD34+CD38- cells showed successful engraftment of injected cells in the endosteal niche except for a small normal mouse region (red region) (left panel). MAZ51-treated FLT4+CD34+CD38- failed to engraft into the endosteal niche (the red region indicates normal mouse BM cells). (D) In the MAZ51-untreated group, aberrant sinusoidal endothelial cells (SEC) by infiltration of leukemic blasts were shown (red arrows on the left) whereas in the MAZ51-treated group, SEC were restored (brown staining). Representative examples of N=3. Scale bar = 100 μM.
Role of FLT4 and VEGF-C in leukemic blasts derived from refractory acute myeloid leukemia patients
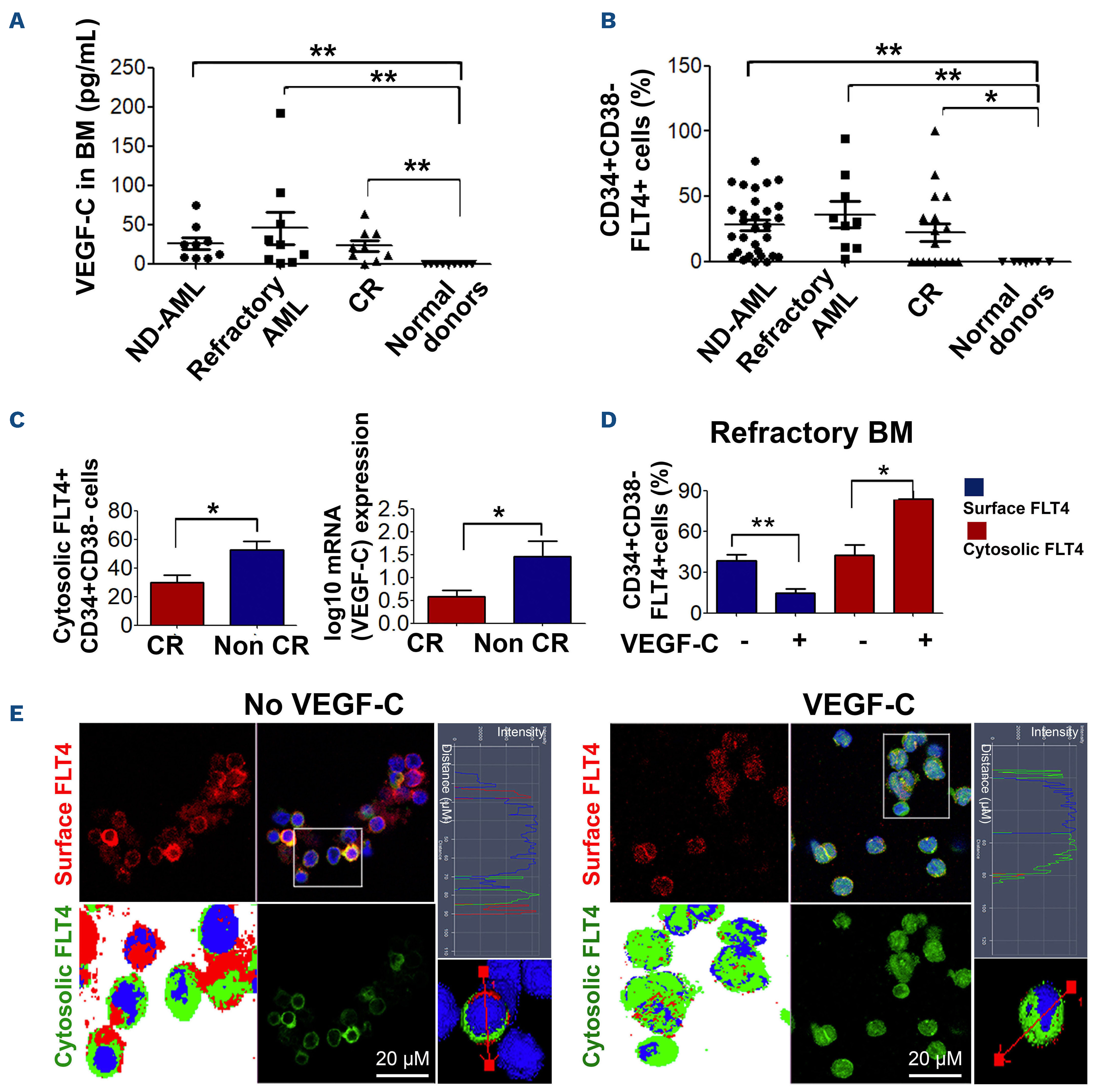
Previous studies32-34 and our data (Figure 5) demonstrated that the BM niche is important to maintain CD34+CD38-cells and the concentration of VEGF-C is high in the BM of leukemia-induced mouse29 and in AML patients.22 In this study, we measured the concentration of VEGF-C in the BM plasma of patients with newly diagnosed (ND)-AML, refractory AML, and AML with CR, and normal donors and found that it was significantly higher in all the leukemia groups compared to normal donors (Figure 6A; **P<0.01). Next, we compared the percentages of FLT4+CD34+CD38- cells collected from the BM of the same groups. Flow cytometric analysis showed that the frequency of FLT4+CD34+CD38- cells was higher in all leukemia groups compared to the normal donors (Figure 6B; *P<0.05; **P<0.01). These data demonstrate that higher concentrations of VEGF-C and higher numbers of FLT4+ AML blasts are correlated with AML status, regardless of treatment, compared to normal donors.
Figure 6.Relationship between FLT4/VEGF-C levels at diagnosis and the clinical outcomes of acute myeloid leukemia. (A) Comparison of vascular endothelial growth factor C (VEGF-C) concentration in bone marrow (BM) plasma of newly diagnosed acute myeloid leukemia (ND-AML), refractory AML (Ref-AML), AML with complete remission (CR), and normal donor groups (N=9 in each group; **P<0.01; the Kruskal-Wallis ANOVA test). (B) Flow cytometry data for FLT4+CD34+CD38- cells in the peripheral blood (PB) of ND-AML, Ref-AML, CR, and normal donor groups. A total of 64 patients were analyzed for clinical correlation (ND-AML, N= 30; Ref-AML, N=9; CR, N=18; normal donors, N=7). One-way ANOVA followed by the Scheffé post hoc analysis. (C) In the bone marrow (BM), the frequency of cytosolic Fms-related tyrosine kinase 4-positive (FLT4+) cells expressing CD34+CD38- at the time of diagnosis who later became non-CR or CR increased. High cytosolic FLT4 represents non-CR in the BM 8 (N=8-11). VEGFC expression at the mRNA levels in BM at diagnosis (N=10-27, two-tailed Student t test). (D) The percentage of surface and cytosolic FLT4+ cells among BM CD34+CD38- cells from refractory AML patients with and without VEGF-C measured by flow cytometry (N=7; **P<0.01; Mann–Whitney U test with two-sided P values). (E) Confocal microscopic images showing enrichment of FLT4 in the cytosolic region of BM mononucelar cells collected from refractory patients by treatment with VEGF-C.
Based upon this correlation between VEGF-C and FLT4, we evaluated the effects of FLT4 expression on AML blasts at the time of diagnosis on achievement of CR after chemotherapy. Using the BM taken at the time of diagnosis, the frequency of FLT4 in AML blasts was compared between the patients who later became CR or refractory following standard induction chemotherapy. Intriguingly, refractory patients showed higher expression of cytosolic FLT4 than CR patients. We then measured the VEGF-C mRNA levels in the BM-MNC, taken at the time of diagnosis. The mRNA expression was also higher in the refractory group compared to the CR group (Figure 6C; *P<0.05). Meanwhile, the level of VEGF-C protein showed inconsistent results, compared to the results of mRNA levels (data not shown). The discrepancy led us to consider the internalization of VEGF-C in refractory patients. In such a case, cells take up secreted VEGF-C, resulting in a low external protein concentration. In addition, together with the results of reduced FLT4 expression on the surface of AML blasts in the refractory patients, we further thought that VEGF-C may also internalize its receptor, FLT4, leading to simultaneous reduction of external VEGF-C and surface FLT4. If this is the case, cytosolic FLT4 should become high. In order to test this hypothesis in in vitro experiments, we next isolated CD34+CD38- cells from BM of patients who later became refractory, treated them with or without VEGF-C, and performed flow cytometry for FLT4 expression in the cytosol. The results showed that FLT4 expression in CD34+CD38- cells was increased in the cytosol in the presence of VEGF-C in the BM cells (Figure 6D; *P<0.05; **P<0.01). Also, confocal microscopy was conducted using BM–MNC from refractory patients. Without VEGF-C exposure, the density of FLT4 was higher on the cell membrane than in the cytosolic region. With VEGF-C exposures, the density of FLT4 became higher in the cytosol, indicating internalization of FLT4 (Figure 6E). Taken together, newly diagnosed AML patients showing a high percentage of cytosolic FLT4+AML cells in the BM are likely to be refractory after chemotherapy, suggesting FLT4 as a diagnostic marker for refractory status in AML patients. We then explored how this FLT4 internalization could increase survival of LSC by performing western blotting using FLT4-expressing Jurkat cells. The results showed that VEGF-C induced phosphorylation of FLT4 and its downstream molecules, PI3K and AKT (Online Supplementary Figure S5). These data suggest that activation of FLT4 signaling through the PI3K/AKT-pathway can protect leukemic blasts in the presence of VEGF-C in refractory patients.
Discussion
Despite extensive research focused on identifying LSC based on a CD34+CD38- phenotype,35,36 neither an effective marker nor their clinical significance for LSC involving refractory status has yet been determined due to CD34+CD38- cells as a broad pan marker. Here we have made two important discoveries regarding the role of FLT4 in CD34+CD38- AML blasts. First, FLT4-expressing CD34+CD38- (FLT4+ AML) cells can function as AML-LSC and their function can be suppressed by inhibition of FLT4. These findings open up a new option for treating AML by targeting FLT4 on CD34+CD38- AML blasts, especially in refractory patients. Second, FLT4 internalization in AML blasts under VEGF-C in the BM plays a crucial role in drug resistance in refractory patients. High cytosolic FLT4 expression in AML blasts at the time of diagnosis is associated with refractory status in AML; whereas relatively high FLT4 surface expression with low cytosolic FLT4 expression in AML blasts is related to CR owing to blast destruction by Ara-C treatment. This internalization of FLT4 under VEGF-C can protect AML blasts by activating cell survival signaling. Such paradoxical FLT4 expression suggests prognostic implications for predicting refractory patients at the time of diagnosis.
Our study provides evidence that FLT4+ AML blasts can represent more specific CD34+CD38- LSC. It has been known that the VEGF-C/FLT4 axis plays a pivotal role in the invasion and metastasis of solid tumor cells37 and in regenerating lymphatic vessels at the postnatal stage.38 Interestingly, in AML BM plasma, VEGF-C concentration is increased and the level is correlated with poor clinical outcomes.1 7,1 8 In addition, FLT4, a major receptor for VEGFC, is expressed in AML blasts.17,22 Dias et al. also demonstrated that VEGF-C promotes blast survival through FLT4 and KDR, through paracrine and autocrine mechanisms, respectively.17,39 However, the role of FLT4 expression in CD34+CD38- cells has been elusive. In normal BM, FLT4 is expressed on SEC, but not on hematopoietic cells.30 We found that high levels of FLT4 and VEGF-C were restricted in CD45dim blast cells, but not in normal HSC in the BM, suggesting the association of FLT4 with CD34+CD38- cells. Our results also showed that FLT4+ AML blasts are still present even in the CR patients, who were treated with Ara-C. In addition, LAIP in FLT4+ cells in the BM is high, suggesting MRD even in CR status (Figure 5A).26,27 In relation to this, the multi-drug resistance (MDR)-1 gene was more highly expressed in FLT4+ cells than FLT4- cells among AML blasts, indicating drug refractoriness of FLT4+ cells (data not shown). These data suggest that therapies targeting FLT4+ AML blasts would help reduce MRD in AML. Animal and in vitro experiments provide direct evidence that FLT4+ cells play a key role in generating leukemia. FLT4+ AML blasts homed and engrafted to mouse BM more efficiently than FLT4- AML blasts, and FLT4+ AML blasts generated leukemic colonies more robustly in cultures than FLT4- AML blasts. Lastly, the flow-MRD detection by FLT4+CD7+ aberrant cell population in CR patients with AML should be a very good approach in a real clinical setting, as shown in Figure 5A.
Our study further proved that FLT4 is not only a marker but functions as a key regulator to endow refractory leukemic properties. in vitro, FLT4 inhibition in AML blasts derived from AML patients reduced leukemic colony-forming activities. Specific inhibition of FLT4 by MAZ51 in AML blasts led to low homing and engraftment efficiencies of CD34+CD38- cells in the CD45dim blast population. FLT4 inhibition in FLT4+ AML blasts suppressed activities of AML blasts. This further implies that inhibition of FLT4 by MAZ51 can interrupt leukemia induction without damage to normal hematopoiesis. We also demonstrated effects of MAZ51 with Ara-C on AML blasts apoptosis under VEGF-C, suggesting that the survival of AML blasts involves FLT4 binding by VEGF-C.
The identification of the role of FLT4+ AML blasts in leukemogenecity further led to discovery of the role of FLT4 internalization in conferring refractory status to conventional chemotherapy. We found that a relatively low surface and high cytosolic FLT4+ AML blast at the time of diagnosis was associated with later refractory status among AML patients. Although individual variations existed, this paradox was noted in refractory patients compared to CR patients. Most receptor tyrosine kinases such as FLT4 bind to their ligands on the cell membrane and the ligand-receptor complex undergoes internalization, leading to complex signaling and cellular activities. Studies have shown that internalization of VEGF-C/FLT4 is required for lymphatic endothelial cell survival and proliferation.40,41 FLT4 internalization activates the PI3K-AKT pathway, which is crucial for survival of many types of cells.40,42,43 Such internalization occurs in FLT4+ AML blasts in BM while maintaining higher levels of VEGF-C mRNA. This persistent internalization could be a hallmark for CD34+CD38- cells and a low ratio of surface to cytosol FLT4 could represent a prognostic marker for refractory patients. Moreover, this mechanistic insight supports the idea that new therapeutic approaches are required for targeting the VEGF-C/FLT4 pathway, particularly for refractory patients. We also examined prognosis between 84 patients with AML in terms of high and low expression of FLT4 at initial diagnosis. The preliminary analysis displayed lower overall survival rates in the high FLT4 expression group, compared to that of the low FLT4 expression group (data not shown). Taken together, these results implied the potential of FLT4 as a prognostic indicator. However, it cannot definitively represent the ultimate outcome due to the diversity of individual variations in patients with AML. We will investigate the clinical correlation of prognosis based on a large number of patients by integrating various variables with FLT4 expression in patients with AML.
There are some limitations of this study. It remains to be determined how internalization could be sustained in AML blasts. The cutoff value for the surface/cytosolic FLT4 ratio needs to be investigated before it can be used for prognostic stratification. This would further help to determine the candidate patients who need anti-VEGF-C or anti-FLT4 therapies. No doubt, such a therapeutic and prognostic strategy needs to be tested prospectively in the future. Nevertheless, this study demonstrated that the VEGF-C/FLT4 axis plays a crucial role for defining refractoriness and has a biological function in leukemogenesis. This novel insight will be useful for prognostic stratification and targeted therapy for AML.
Footnotes
- Received November 24, 2022
- Accepted June 5, 2023
Correspondence
Disclosures
No conflicts of interest to disclose.
Contributions
JYL, SEK, ARH and JL performed experiments and analyzed data. JYL, Y-sY and HJK conceived, designed research, analyzed data, interpreted data, and wrote the manuscript.
Data-sharing statement
Data generated during this study are available from the corresponding author upon reasonable request.
Funding
This work was supported by a Basic Science Research Program through the National Research Foundation of Korea (NRF) funded by the Ministry of Education (grant numbers 2017R1D1A1B03031406 and 2015R1D1A1A01059819); National Research Foundation of Korea (NRF) funded by the Korea government (MSIT) (grant numbers 2020R1A2C3003784, 2020M3A9I4038454 and 2021R1A2C1004571); the Korea Health Technology R&D Project through the Korea Health Industry Development Institute (KHIDI), funded by the Ministry of Health & Welfare (HI16C2211); and NHLBI (R01HL150887).
Acknowledgments
We would like to thank Curt Donghyun for the initial steps of this project, Hee-Sun Hwang and Gi June Min for research assistance, and the Integrative Research Support Center of the Catholic University of Korea for technical assistance with this project.
References
- Ferrara F, Schiffer CA. Acute myeloid leukaemia in adults. Lancet. 2013; 381(9865):484-495. https://doi.org/10.1016/S0140-6736(12)61727-9PubMedGoogle Scholar
- Thol F, Schlenk RF, Heuser M. How I treat refractory and early relapsed acute myeloid leukemia. Blood. 2015; 126(3):319-327. https://doi.org/10.1182/blood-2014-10-551911PubMedGoogle Scholar
- Yilmaz M, Wang F, Loghavi S. Late relapse in acute myeloid leukemia (AML): clonal evolution or therapy-related leukemia?. Blood Cancer J. 2019; 9(2):7. https://doi.org/10.1038/s41408-019-0170-3PubMedPubMed CentralGoogle Scholar
- Jongen-Lavrencic M, Grob T, Hanekamp D. Molecular minimal residual disease in acute myeloid leukemia. N Engl J Med. 2018; 378(13):1189-1199. https://doi.org/10.1056/NEJMoa1716863PubMedGoogle Scholar
- Karantanos T, Jones RJ. Acute myeloid leukemia stem cell heterogeneity and its clinical relevance. Adv Exp Med Biol. 2019; 1139:153-169. https://doi.org/10.1007/978-3-030-14366-4_9PubMedGoogle Scholar
- Kaipainen A, Korhonen J, Mustonen T. Expression of the fms-like tyrosine kinase 4 gene becomes restricted to lymphatic endothelium during development. Proc Natl Acad Sci U S A. 1995; 92(8):3566-3570. https://doi.org/10.1073/pnas.92.8.3566PubMedPubMed CentralGoogle Scholar
- Kukk E, Lymboussaki A, Taira S. VEGF-C receptor binding and pattern of expression with VEGFR-3 suggests a role in lymphatic vascular development. Development. 1996; 122(12):3829-3837. https://doi.org/10.1242/dev.122.12.3829PubMedGoogle Scholar
- Kerjaschki D, Huttary N, Raab I. Lymphatic endothelial progenitor cells contribute to de novo lymphangiogenesis in human renal transplants. Nat Med. 2006; 12(2):230-234. https://doi.org/10.1038/nm1340PubMedGoogle Scholar
- Salven P, Mustjoki S, Alitalo R. VEGFR-3 and CD133 identify a population of CD34+ lymphatic/vascular endothelial precursor cells. Blood. 2003; 101(1):168-172. https://doi.org/10.1182/blood-2002-03-0755PubMedGoogle Scholar
- Thiele W, Krishnan J, Rothley M. VEGFR-3 is expressed on megakaryocyte precursors in the murine bone marrow and plays a regulatory role in megakaryopoiesis. Blood. 2012; 120(9):1899-1907. https://doi.org/10.1182/blood-2011-09-376657PubMedGoogle Scholar
- Srinivasan RS, Escobedo N, Yang Y. The Prox1-Vegfr3 feedback loop maintains the identity and the number of lymphatic endothelial cell progenitors. Genes Dev. 2014; 28(19):2175-2187. https://doi.org/10.1101/gad.216226.113PubMedPubMed CentralGoogle Scholar
- Han J, Calvo CF, Kang TH. Vascular endothelial growth factor receptor 3 controls neural stem cell activation in mice and humans. Cell Rep. 2015; 10(7):1158-1172. https://doi.org/10.1016/j.celrep.2015.01.049PubMedPubMed CentralGoogle Scholar
- Lee JY, Park C, Cho YP. Podoplanin-expressing cells derived from bone marrow play a crucial role in postnatal lymphatic neovascularization. Circulation. 2010; 122(14):1413-1425. https://doi.org/10.1161/CIRCULATIONAHA.110.941468PubMedPubMed CentralGoogle Scholar
- Schoppmann SF, Birner P, Stockl J. Tumor-associated macrophages express lymphatic endothelial growth factors and are related to peritumoral lymphangiogenesis. Am J Pathol. 2002; 161(3):947-956. https://doi.org/10.1016/S0002-9440(10)64255-1PubMedPubMed CentralGoogle Scholar
- Fielder W, Graeven U, Ergun S. Expression of FLT4 and its ligand VEGF-C in acute myeloid leukemia. Leukemia. 1997; 11(8):1234-1237. https://doi.org/10.1038/sj.leu.2400722PubMedGoogle Scholar
- de Jonge HJ, Weidenaar AC, Ter Elst A. Endogenous vascular endothelial growth factor-C expression is associated with decreased drug responsiveness in childhood acute myeloid leukemia. Clin Cancer Res. 2008; 14(3):924-930. https://doi.org/10.1158/1078-0432.CCR-07-1821PubMedGoogle Scholar
- Dias S, Choy M, Alitalo K. Vascular endothelial growth factor (VEGF)-C signaling through FLT-4 (VEGFR-3) mediates leukemic cell proliferation, survival, and resistance to chemotherapy. Blood. 2002; 99(6):2179-2184. https://doi.org/10.1182/blood.V99.6.2179PubMedGoogle Scholar
- de Jonge HJ, Valk PJ, Veeger NJ. High VEGFC expression is associated with unique gene expression profiles and predicts adverse prognosis in pediatric and adult acute myeloid leukemia. Blood. 2010; 116(10):1747-1754. https://doi.org/10.1182/blood-2010-03-270991PubMedGoogle Scholar
- Kirkin V, Mazitschek R, Krishnan J. Characterization of indolinones which preferentially inhibit VEGF-C- and VEGF-D-induced activation of VEGFR-3 rather than VEGFR-2. Eur J Biochem. 2001; 268(21):5530-5540. https://doi.org/10.1046/j.1432-1033.2001.02476.xPubMedGoogle Scholar
- Kirkin V, Thiele W, Baumann P. MAZ51, an indolinone that inhibits endothelial cell and tumor cell growth in vitro, suppresses tumor growth in vivo. Int J Cancer. 2004; 112(6):986-993. https://doi.org/10.1002/ijc.20509PubMedGoogle Scholar
- Han AR, Lee JE, Lee MJ. Distinct repopulation activity in Hu-mice between CB- and LPB-CD34(+) cells by enrichment of transcription factors. Int J Stem Cells. 2021; 14(2):203-211. https://doi.org/10.15283/ijsc21015PubMedPubMed CentralGoogle Scholar
- Lee JY, Park S, Kim DC. A VEGFR-3 antagonist increases IFN-gamma expression on low functioning NK cells in acute myeloid leukemia. J Clin Immunol. 2013; 33(4):826-837. https://doi.org/10.1007/s10875-013-9877-2PubMedGoogle Scholar
- Matsushita H, Nakajima H, Nakamura Y. C/EBPalpha and C/EBPvarepsilon induce the monocytic differentiation of myelomonocytic cells with the MLL-chimeric fusion gene. Oncogene. 2008; 27(53):6749-6760. https://doi.org/10.1038/onc.2008.285PubMedGoogle Scholar
- Miyamoto T, Weissman IL, Akashi K. AML1/ETO-expressing nonleukemic stem cells in acute myelogenous leukemia with 8;21 chromosomal translocation. Proc Natl Acad Sci U S A. 2000; 97(13):7521-7526. https://doi.org/10.1073/pnas.97.13.7521PubMedPubMed CentralGoogle Scholar
- Lacombe F, Durrieu F, Briais A. Flow cytometry CD45 gating for immunophenotyping of acute myeloid leukemia. Leukemia. 1997; 11(11):1878-1886. https://doi.org/10.1038/sj.leu.2400847PubMedGoogle Scholar
- Feller N, van der Pol MA, van Stijn A. MRD parameters using immunophenotypic detection methods are highly reliable in predicting survival in acute myeloid leukaemia. Leukemia. 2004; 18(8):1380-1390. https://doi.org/10.1038/sj.leu.2403405PubMedGoogle Scholar
- Paietta E. Minimal residual disease in acute myeloid leukemia: coming of age. Hematology Am Soc Hematol Educ Program. 2012; 2012:35-42. https://doi.org/10.1182/asheducation.V2012.1.35.3797926Google Scholar
- Salter AB, Meadows SK, Muramoto GG. Endothelial progenitor cell infusion induces hematopoietic stem cell reconstitution in vivo. Blood. 2009; 113(9):2104-2107. https://doi.org/10.1182/blood-2008-06-162941PubMedPubMed CentralGoogle Scholar
- Lee JY, Park S, Min WS. Restoration of natural killer cell cytotoxicity by VEGFR-3 inhibition in myelogenous leukemia. Cancer Lett. 2014; 354(2):281-289. https://doi.org/10.1016/j.canlet.2014.08.027PubMedGoogle Scholar
- Hooper AT, Butler JM, Nolan DJ. Engraftment and reconstitution of hematopoiesis is dependent on VEGFR2-mediated regeneration of sinusoidal endothelial cells. Cell Stem Cell. 2009; 4(3):263-274. https://doi.org/10.1016/j.stem.2009.01.006PubMedPubMed CentralGoogle Scholar
- Kiel MJ, Yilmaz OH, Iwashita T. SLAM family receptors distinguish hematopoietic stem and progenitor cells and reveal endothelial niches for stem cells. Cell. 2005; 121(7):1109-1121. https://doi.org/10.1016/j.cell.2005.05.026PubMedGoogle Scholar
- Ishikawa F, Yoshida S, Saito Y. Chemotherapy-resistant human AML stem cells home to and engraft within the bone-marrow endosteal region. Nat Biotechnol. 2007; 25(11):1315-1321. https://doi.org/10.1038/nbt1350PubMedGoogle Scholar
- Krause DS, Fulzele K, Catic A. Differential regulation of myeloid leukemias by the bone marrow microenvironment. Nat Med. 2013; 19(11):1513-1517. https://doi.org/10.1038/nm.3364PubMedPubMed CentralGoogle Scholar
- Morrison SJ, Scadden DT. The bone marrow niche for haematopoietic stem cells. Nature. 2014; 505(7483):327-334. https://doi.org/10.1038/nature12984PubMedPubMed CentralGoogle Scholar
- Lapidot T, Sirard C, Vormoor J. A cell initiating human acute myeloid leukaemia after transplantation into SCID mice. Nature. 1994; 367(6464):645-648. https://doi.org/10.1038/367645a0PubMedGoogle Scholar
- Bonnet D, Dick JE. Human acute myeloid leukemia is organized as a hierarchy that originates from a primitive hematopoietic cell. Nat Med. 1997; 3(7):730-737. https://doi.org/10.1038/nm0797-730PubMedGoogle Scholar
- Su JL, Yang PC, Shih JY. The VEGF-C/Flt-4 axis promotes invasion and metastasis of cancer cells. Cancer Cell. 2006; 9(3):209-223. https://doi.org/10.1016/j.ccr.2006.02.018PubMedGoogle Scholar
- Karkkainen MJ, Haiko P, Sainio K. Vascular endothelial growth factor C is required for sprouting of the first lymphatic vessels from embryonic veins. Nat Immunol. 2004; 5(1):74-80. https://doi.org/10.1038/ni1013PubMedGoogle Scholar
- Dias S, Hattori K, Zhu Z. Autocrine stimulation of VEGFR-2 activates human leukemic cell growth and migration. J Clin Invest. 2000; 106(4):511-521. https://doi.org/10.1172/JCI8978PubMedPubMed CentralGoogle Scholar
- Wang Y, Nakayama M, Pitulescu ME. Ephrin-B2 controls VEGF-induced angiogenesis and lymphangiogenesis. Nature. 2010; 465(7297):483-486. https://doi.org/10.1038/nature09002PubMedGoogle Scholar
- Nakayama M, Nakayama A, van Lessen M. Spatial regulation of VEGF receptor endocytosis in angiogenesis. Nat Cell Biol. 2013; 15(3):249-260. https://doi.org/10.1038/ncb2679PubMedPubMed CentralGoogle Scholar
- Makinen T, Veikkola T, Mustjoki S. Isolated lymphatic endothelial cells transduce growth, survival and migratory signals via the VEGF-C/D receptor VEGFR-3. EMBO J. 2001; 20(17):4762-4773. https://doi.org/10.1093/emboj/20.17.4762PubMedPubMed CentralGoogle Scholar
- Kim SO, Trau HA, Duffy DM. Vascular endothelial growth factors C and D may promote angiogenesis in the primate ovulatory follicle. Biol Reprod. 2017; 96(2):389-400. https://doi.org/10.1095/biolreprod.116.144733PubMedPubMed CentralGoogle Scholar
Data Supplements
Figures & Tables
Article Information

This work is licensed under a Creative Commons Attribution-NonCommercial 4.0 International License.