Abstract
Hemophilia A (HA) cell therapy approaches in pediatric individuals require suitable factor (F)VIII-producing cells for stable engraftment. Liver sinusoidal endothelial cells (LSEC) and hematopoietic stem cells (HSC) have been demonstrated to be suitable for the treatment of adult HA mice. However, after transplantation in busulfan (BU)-conditioned newborn mice, adult LSEC/HSC cannot efficiently engraft, while murine fetal liver (FL) hemato/vascular cells from embryonic day 11-13 of gestation (E11-E13), strongly engraft the hematopoietic and endothelial compartments while also secreting FVIII. Our aim was to investigate the engraftment of FL cells in newborn HA mice to obtain a suitable “proof of concept” for the development of a new HA treatment in neonates. Hence, we transplanted FL E11 or E13 cells and adult bone marrow (BM) cells into newborn HA mice with or without BU preconditioning. Engraftment levels and FVIII activity were assessed starting from 6 weeks after transplantation. FL E11-E13+ BU transplanted newborns reached up to 95% engraftment with stable FVIII activity levels observed for 16 months. FL E13 cells showed engraftment ability even in the absence of BU preconditioning, while FL E11 cells did not. BM BU transplanted newborn HA mice showed high levels of engraftment; nevertheless, in contrast to FL cells, BM cells cannot engraft HA newborns in BU non-conditioning regimen. Finally, none of the transplanted mice developed anti-FVIII antibodies. Overall, this study sheds some light on the therapeutic potential of healthy FL cells in the cure of HA neonatal/pediatric patients.
Introduction
Spontaneous hemorrhagic events occurring in hemophilia A (HA) patients are caused by a reduced or absent coagulation factor (F)VIII activity.1 Presently, these bleeding events are managed by replacement therapy compelling the patients to frequent infusions of exogenous FVIII as prophylaxis,2–4 with a short FVIII half-life (~10-12 hours) and high treatment costs representing the major drawbacks. Moreover, approximately 30% of severe HA patients develop anti-FVIII neutralizing antibodies (inhibitors), thus reducing or nullifying the effectiveness of the replacement therapy.5 New therapeutic approaches rapidly evolved in the last decade as extended half-life FVIII concentrates, FVIII mimetics (bi-specific antibodies), and molecules targeting natural anti-coagulant pathways
(e.g., Fitusiran).6,7 However, all these strategies exert only a temporary therapeutic effect, while cell and/or gene therapy approaches aim to “one-time treatment” able to induce long-term correction with sustained FVIII expression in HA patients.6,7 Indeed, ongoing phase I/II and phase III adeno-associated virus (AAV) liver-directed FVIII gene therapy clinical trials (clinicaltrials gov. Identifier: NCT03734588, NCT03588299, NCT03003533, NCT04370054 and NCT03370913) have been showing promising results for the treatment of adult HA patients.8,9 More recently, the European Commission has granted the conditional marketing authorization to ROCTAVIANTM gene therapy for the treatment of adult patients affected by the severe form of HA (https://www.ema.europa.eu/en/medicines/human/orphan-designations/eu-3-16-1622, https://investors.biomarin.com/2022-08-24-First-Gene-Therapy-for-Adults-with-Severe-Hemophilia-A,-BioMarins-ROCTAVIAN-TM-valoctocogene-roxaparvovec-,-Approved-by-European-Commission-EC). However, several difficulties remain, including lack of viral vector infection specificity, pre-existing immunity to viral vectors, and the inability to insert the full-length F8 gene due to restrictive viral cargo sizes. Additionally, all the above-mentioned clinical trials have included only adult HA patients, while none have involved pediatric patients who are not optimal candidates for these approaches due to the non-integrating nature of AAV and consequent transgene dilution during physiological liver growth.10 For these reasons additional studies and possibly alternative approaches are required for the treatment of early age/neonate HA patients.
Several studies demonstrated that FVIII is produced by endothelial cells, mainly liver sinusoidal endothelial cells (LSEC)11–17 and to a lesser extent by bone marrow (BM)-derived hematopoietic and mesenchymal cells,18–21 that showed stable cell engraftment and sustained production of therapeutic FVIII levels following transplantation in preclinical HA murine models.
Following transplantation, the efficiency of vascular and hematopoietic engraftment depends on the transplantation procedure and the preconditioning regimen of the recipient. Transplanted adult LSEC require preconditioning regimens using toxic drugs/compounds (e.g., mono-crotaline [MCT]), partial hepatectomy or irradiation12,22 which are not suitable for the treatment of HA patients and would be even more damaging for pediatric individuals. Thus, less harmful preconditioning regimens with possibly lower/minor and well-defined side effects might represent a valid and more acceptable alternative. One possible treatment is preconditioning with Busulfan (BU), used in murine models23–25 and in clinics with both pediatric and adult patients.26,27 BU induces myeloablation and additionally, as a side effect, damages the vascular endothelium,28 thus possibly promoting both hematopoietic and endothelial cell engraftment in experimental models. Efficiency of cell engraftment is also dependent on the donor and recipient age, as shown for different tissues,29 which represents a relevant issue in a pediatric context. In fact, milder engraftment potential of adult LSEC and adult (A)BM-derived HSC compared to FL LSEC when transplanted to MCT-conditioned adult recipient mice has been previously shown.30 In general, FL cells seem to possess stronger repopulation activity compared to adult HSC31–33 and LSEC,23 thus constituting a potential source for cell therapy approaches.
In order to harness the potential of novel cell types for HA therapeutic purposes in neonatal individuals, it is central that transplanted cells engraft efficiently and differentiate into long-term repopulating FVIII-producing cells. We previously reported that different percentages of HSC and endothelial progenitor cell populations from FL are capable to reconstitute the hematopoietic and liver endothelial compartments when transplanted into BU-conditioned newborn mice or adult irradiated recipient mice.23,24 However, whether healthy mouse FL cells can engraft, proliferate and reconstitute the hemato/vascular compartment of newborn HA mice is still unknown. Furthermore, it remains to be established whether these cells will assure long-term FVIII production and secretion at therapeutic levels. Here, using healthy FL cells in a preclinical neonatal murine model of HA we determined the conditions and a rational method to establish a novel cell therapy approach for the treatment of HA pediatric patients, supporting the potential of FL cells as a source of FVIII production and establishing the “proof of concept” that cell therapy can be used in pediatric hemophilic patients.
Methods
Animals
Animal studies were approved by the Animal Care and Use Committee of the Università del Piemonte Orientale "A. Avogadro" (Novara, Italy) and the by the Italian Ministry of Health with the authorization no. 758/2021-PR, and the Ethical Review Board of the Universidad Pablo de Olavide (Seville, Spain) according to the Eurpoean Union regulations. In vivo experiments were performed on recipient newborn and adult HA mice in a C57BL/6 background (C57BL/6-HA).18 Donor FL and BM cells were isolated from green fluorescent protein-positive (GFP+) mice in a C57BL/6 background (C57BL/6-Tg(ACTbEGFP)1Osb/J, strain #:003291).18 FL cells were obtained from embryonic day (E)11 or E13 of gestation.23,24 Timed breedings of GFP+ transgenic mice were established to obtain the fetuses. Vaginal plugs were checked daily and the day a plug was detected was considered as E0. In order to generate recipient conditioned newborn mice, HA pregnant females were treated with BU (15.5 mg/kg; Sigma-Aldrich) plus 1 international unit (IU) recombinant human (rh) FVIII (Re-Facto®, Pfizer) for 48 hours (h) and 24 h (BU group) or 24 h (1/2 BU1x group) before delivery, while adult mice (8 weeks old) received BU injections (30 mg/kg/injection) 48 h and 24 h before transplantation.
Cell isolation and transplantation
Adult BM (ABM), FL E11 and E13 cell isolation and transplantation into newborns and adult HA mice were performed as previously described.18,24 Briefly, fetuses were harvested from GFP+ females from E11 to E13 of gestation. FL were dissected and transferred individually into ice-cold D-phosphate-buffered saline (D-PBS) with Ca2+ and Mg2+ (Sigma-Aldrich) supplemented with 5% fetal bovine serum (FBS) (Euroclone). FL cells were isolated by mechanical disaggregation. Only FL samples presenting GFP+ cells by flow cytometry analysis (FACSCalibur, BD) were pooled and resuspended in D-PBS 1% FBS. Adult BM cells were flushed from tibias and femurs of 6-week-old GFP+ mice, treated with red blood lysis buffer (155 mM NH4Cl, 10 mM KHCO3, 0.1 mM EDTA), washed and resuspended in D-PBS 1% FBS; 0.3-5x106 cells were resuspended in 50 mL of D-PBS 1% FBS containing 0.2 IU rh FVIII and injected in 30 seconds in the superficial temporal vein or facial vein of day 2 HA newborn mice, while cells were resuspended in 300 mL and injected into the tail vein of adult mice. The procedure or the injected volume did not cause adverse effects or severe harm to the recipient mice.
FVIII activity, tail clip assay and enzyme-linked immunosorbant assay
Plasma FVIII activity was measured using the activated partial thromboplastin time (aPTT) as previously described.34 Standard curves were generated by serially diluting plasma pooled from GFP+ mice into HA pooled mouse plasma. The presence of anti-FVIII antibodies in plasma of treated mice was evaluated by indirect competitive enzyme-linked immunsorbant assay (ELISA) as previously described.34,35 The tail clip assay was performed as previously described.34
Flow cytometry analysis
Cells from peripheral blood (PB) and organs were prepared as previously described.36 Liver non-parenchymal cells (NPC) were isolated after liver perfusion as previously published.12 Samples were stained with antibodies listed in the Online Supplementary Table S1. Samples were acquired on the Attune NxT Acoustic Focusing Cytometer (Thermofisher Scientific) and analysis was performed by FlowJo (Tree Star Inc.).
Immunofluorescence
The organs harvested from treated mice were processed as previously described.34,37 Cryostat sections of 4-mm thickness were blocked in blocking buffer (5% goat serum, 1% BSA, 0.1% Triton X-100 in PBS), incubated with primary antibodies at room temperature (RT), and then incubated in the dark at RT with the secondary antibody along with DAPI. Sections were finally mounted with Mowiol mounting media (Sigma-Aldrich) and observed under a fluorescence microscope (LEICA DM5500B) using Leica Application Suite X (LAS X) software.
RNA isolation and real-time polymerase chain reaction for F8
For quantitative real-time polymerase chain reaction (qRTPCR), total RNA was extracted and cDNA was obtained as previously described.38 Results were analyzed using the relative expression method (2-ΔCt). The PCR primers designed for mouse f8 and GAPDH are: mouse f8 E16 F 5’ TGGCACCCACAGAAGATGAG 3’ and mouse f8 E17 R 5’ GGCAAATCAGAAGGGGTCCA 3’ (amplicon size 108 bp); GAPDH F 5’ CATGGCCTTCCGTGTTCCTA 3’ and GAPDH R 5’ GCGGCACGTCAGATCCA 3’ (amplicon size 55 bp).
Statistical analysis
The statistical analysis was performed with GraphPad Prism 5.0 (GraphPad Software). Data were analyzed for normal distribution of population with D’Agostino-Pearson omnibus normality test followed by a one-way analysis of variance (one-way ANOVA). Two-way ANOVA followed by a post hoc Bonferroni’s test was run to compare engraftment between groups. Pearson’s correlation test was performed to correlate percentage of engraftment and FVIII activity in all mice. Statistical significance was assumed for P<0.05.
Results
Engrafment of fetal liver cells in hemophilia A newborn recipient mice contributes to long-term FVIII production at therapeutic levels
In order to determine whether engraftment of FL cells into HA neonates could ameliorate the bleeding phenotype, we injected FL cells from congenic GFP+ mice into the facial vein of BU-treated newborn HA mice (Figure 1A). We transplanted different numbers of cells from FL cells E11 or E13 according to the developmental stage (Table 1).23,24 After transplantation, mice were periodically monitored for engraftment (GFP+ cells in PB) and plasma FVIII activity. Flow cytometry analysis showed GFP+ cells in PB of all mice receiving FL cells with BU preconditioning up to 16 months (Figure 1B). Moreover, the FL E13 group displayed significantly higher chimerism than the FL E11 mice, starting from 12 months after transplantation.
Along with the engraftment we evaluated mouse FVIII (mFVIII) activity: all transplanted mice showed FVIII activity >5% (Figure 1C; Table 1) without anti-FVIII antibody production (Figure 1D). Following transplantation, the percentage of PB GFP+ cells and FVIII activity showed a direct significant correlation (Pearson’s correlation test, P<0.0001) (Online Supplementary Figure S1), suggesting that FVIII production correlated with the PB engraftment level. The correction of the bleeding phenotype in treated mice was evaluated by tail clip challenge at 16 months after transplantation, showing a significant reduction in blood loss in transplanted mice compared to control BU-treated HA mice (noFL+BU) (Figure 1E). This indicates that engraftment of FL cells in HA newborn recipient mice can contribute to a life-long correction of the HA bleeding phenotype.
Figure 1.Engrafment of fetal liver cells into newborn hemophilia A mice. (A) Schematic representation of the experimental procedure. Hemophila A (HA) pregnant mice received busulfan (BU) 2 days and 1 day prior to birth. At 2 days after birth, HA mice were transplanted with fetal liver (FL) embyonic day 11 (E11) and embryonic day 13 (E13) cells from green fluorescent protein-positive (GFP+) mice. (B) Engraftment of transplanted GFP+ cells, was evaluated by flow cytometry on peripheral blood cells at different time points up to 16 months after transplantation. GFP+ cells were detectable in peripheral blood of all transplanted mice (n=10-11). Number of cell transplanted per recipient: FL E11 0.3±0.1x106; FL E13 5x106. (C) FVIII activity in plasma of transplanted mice was evaluated by activated partial thromboplastin time (aPTT) assay. Murine FVIII activity was detectable up to 16 months in all transplanted mice. (D) Enzyme-linked immunosorbant assay showing that none of the transplanted mice developed anti-FVIII antibodies. Plasma samples were tested 12-16 months after transplantation (plasma dilution: 1:200 and 1:2,00; control [Ctr+]: plasma from mice immunized with FVIII). (E) Tail clip assay performed at 16 months after transplantation showed correction in all recipient mice (n=5 each group). Graphs show single values and mean values ± standard deviation. Ctr+: GFP+ mice(n=3 each). *P<0.05; **P<0.01. OD: optical density; FACS: fluorescence-activated cell sorting; IgG: immunoglobulin G.
Fetal liver-derived hematopoietic cells are responsible for long-term FVIII production in transplanted mice
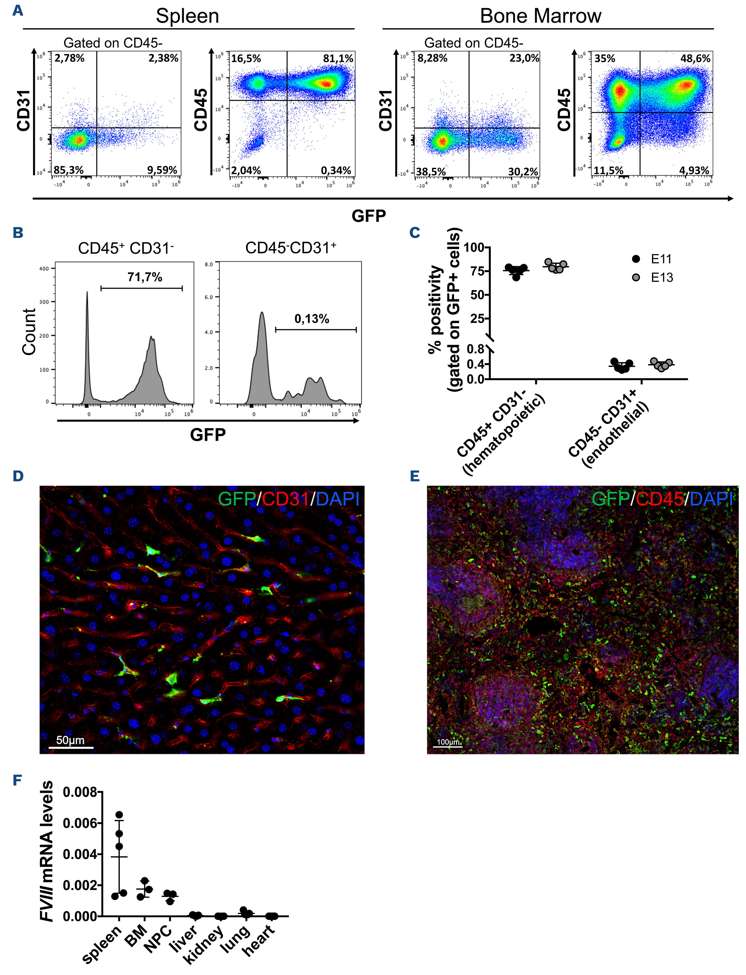
In order to characterize engrafted cells, GFP+ cells were analyzed in spleen, BM and liver. Flow cytometry and immunofluorescence analysis showed that GFP+ cells from the spleen and BM of recipient mice were mainly of hematopoietic origin (CD45+) in both FL E11 and FL E13 groups in accordance with the percentage of GFP+ cells in PB (Figure 2A-E) 16 months after transplantation.
As FL cells showed the ability to reconstitute liver endothelial cells and LSEC,13,23 we performed flow cytometry analysis on the hepatic non-parenchymal cell (NPC) fraction and immunofluorescence on liver sections from FL
E11 and FL E13 transplanted mice. The data showed the presence of GFP+ cells in the liver of all treated mice, where hepatic NPC GFP+ cells were mainly hematopoietic cells (CD45+), while only a low percentage of liver CD31+CD45-endothelial cells/LSEC showed GFP expression (Figure 2B, C).
Immunostaining on spleen and liver sections from these mice confirmed long-term contribution of FL cells to hematopoietic cells (CD45+) and low contribution to endothelial cells (CD31+) in the liver (Figure 2D, E). In accordance with flow cytometry and immunofluorescence data, f8 mRNA was mainly detected in the spleen, BM and liver NPC (Figure 2F). Altogether, these data confirm the potential of FL cells to engraft in newborn HA mice pretreated with BU.-
Table 1.Peripheral blood engraftment and FVIII activity in plasma of different groups of transplanted mice.
Effect of busulfan dosage on fetal liver cell engrafment in newborn hemophilia A mice
Since we observed high engraftment (up to 95%) in mice with BU pretreatment, we evaluated the possibility of obtaining high engraftment levels while reducing the preconditioning regimen. We, thus repeated the transplantation studies in two groups of newborn HA mice, one pretreated with the standard dose of BU (BU2x) while the second group received half dosage (BU1x). Pretreated newborns were transplanted with FL E11 or FL E13 cells as described above, and engraftment level was regularly evaluated. Six months after transplantation both BU1x groups showed significantly lower engraftment compared to their BU2x counterparts with the FL E11 cell-injected mice displaying the lowest level (~2.5%) (Figure 3; Table 1; Online Supplementary Table S2). As described previously, FVIII activity correlated with engraftment levels. Therefore, higher levels of engraftment and therapeutic levels of FVIII were achieved following the full BU treatment regimen.
Bone marrow cell transplantation in newborn hemophilia A mice
We previously showed that the transplantation of ABM cells can correct the bleeding phenotype of adult HA mice.18 On this basis, we decided to evaluate the ability of ABM cells to engraft and correct the bleeding phenotype of newborn HA mice. Following transplantation in newborn HA mice, we evaluated the engraftment and the phenotypic correction at 6 weeks, 3 months and 6 months and we compared these results with those obtained with mice receiving FL E13 cells. Mice transplanted with FL cells showed significantly higher engraftment than mice transplanted with BM at 6 weeks (FL 79.5±4.5% vs. BM 68.53±5.9%) and 6 months (FL 90.2±2.6% vs. BM 74.9±6.6%) after transplantation (P<0.05) (Figure 4A); however, 6 weeks after transplantation mice receiving BM cells showed marginally higher mFVIII activity than mice transplanted with FL E13 (FL 11.8±3.6% vs. BM 14.7±4.9%; P<0.05), while FL E13-transplanted mice showed higher mFVIII activity compared to mice transplanted with BM cells after 6 months (FL 14.3±3.8% vs. BM 12.7±3%; P<0.05) (Figure 4B). Interestingly, in our control mice not treated with BU (noBU), we observed engraftment in mice receiving FL E13 cells but not in mice transplanted with ABM cells (FL E13 ~15% vs. BM <1%; P<0.01) (Figure 4C), and mFVIII activity levels correlating with engraftment levels, showing to be significantly higher when compared with ABM cells (FL E1 36.3% vs. BM <0.1%; P<0.01) (Figure 4D). Levels of mFVIII activity were additionally confirmed by bleeding assay (Online Supplementary Figure S2). These data confirm that the correction of the bleeding phenotype using ABM cell transplantation requires BU preconditioning in newborn HA mice, while FL E13 cells showed long-term engraftment potential and mFVIII production ability even in the absence of BU preconditioning.
Fetal liver cells engrafment in adult hemophilia A mice requires busulfan pretreatment
It has been previously shown that FL E9.5-10.5 cells showed preferential engraftment in neonatal mice, while HSC from a later embryonic developmental stage or from adult BM showed higher engraftment activity in adult mice.31 Thus, we evaluated the engraftment ability of FL E13 in adult (8-week-old) HA mice with or without sublethal myeloablation. After transplantation, mice receiving FL cells without BU preconditioning showed no engraftment, and we observed engraftment only in BU pretreated mice. Six weeks after transplantation, GFP+ cells in PB ranged from 50% to 70%, while after 6 months more than 90% of cells were GFP (Figure 5A), with a concomitant bleeding phenotype correction ranging from ~9% at 6 weeks to 20% after 6 months (Figure 5B); data was additionally confirmed by tail clip assay (Online Supplementary Figure S3).
Figure 2.Engrafted donor cells characterization. (A, B) Representative flow cytometry analysis for characterization of green fluorescent protein-positive (GFP+) cells in spleen, bone marrow (A) and liver non-parenchymal cell (NPC) fraction (B) 16 months after transplantation. (C) Characterization of GFP+ cells in hepatic NPC fraction. Virtually all GFP+ cells in the spleen, bone marrow and liver showed CD45 expression (A-C), while few GFP+ events (<1%) showed CD45- and CD31+ expression in NPC (B, C). (D, E) Flow cytometry data were confirmed by immunofluorescence in liver (D) and spleen (E) showing that GFP+ cells were virtually all CD45+. (F) mRNA expression analysis showed murine FVIII mRNA expression mainly in hemopoietic organs. Graphs are showing single values and mean values ± standard deviation.
These data indicate that correction of the bleeding phenotype of adult HA mice requires preconditioning treatments to allow the engraftment of FL cells.
Figure 3.Effect of busulfan dosage on fetal liver cell engrafment in newborn hemophila A mice. Six months following transplantation of fetal liver embryonic day 11 (FL E11) (0.3x106 cells per mouse) or FL E13 (5x106 cells per mouse) engraftment was ≥70% in mice treated with 15.5 mg/kg busulfan (BU) 48 and 24 hours before transplantation (standard dose of BU [BU2x]). In mice treated with half BU dosage (BU1x) (15.5 mg/kg 24 hours before transplantation) engraftment significantly dropped but was higher in mice receiving FL E13 compared to FL E11 (FL E11+BU2x, n=11; FL E11+BU1x, n=8; FL E13+BU2x, n=18; FL E13+BU1x, n=7). Graph is showing single values and mean values ± standard deviation. ns: not significant; **** P<0.0001.
Discussion
Over the last two decades many attempts have been made to develop long-term treatment for HA by using cell and/or gene therapy strategies. Despite numerous studies on adults, few data are currently available on newborn HA mice following cell and gene therapy.6,8,39
New cell therapy approaches able to ensure stable longterm FVIII production at therapeutic levels are extremely attractive, especially for the treatment of early age/neonate patients. Selection of the right cell type for transplantation is the key element in a cell-based therapy approach. Endothelial cells, mainly LSEC are the principal source of FVIII within the body;12,16,40 additionally, hematopoietic cells are able to produce and secrete FVIII, although to a lesser extent compared to endothelial cells, thus correcting the bleeding phenotype of adult recipient mice.18,19
Neonatal recipients are more permissive for embryonic/early fetal hematopoietic progenitor cell engraftment31,41 and higher proliferative activity of fetal-derived hematopoietic progenitors also confers increased engraftment potential in newborns as well as in adult recipients.31,33 T aking these previous studies into consideration, we investigated in a murine preclinical model the potential of FL cells a source for the development of a cell therapy approach to treat pediatric HA patients. We previously demonstrated that FL cells engrafted and repopulated the hemato/vascular compartment of wild-type (wt) newborn recipient mice,24 and additionally characterized in FL a unique cell population capable of a stable multi-organ endothelial reconstitution, mostly composed of endothelial committed cells.23 More recently, we also reported that FVIII mRNA progressively increases in FL and in other different embryonic locations from E9 to E12 of gestation, in parallel to the expansion of the vascular network.38
In this study, following transplantation in newborn HA mice, both FL E11 and FL E13 cells showed long-term engraftment potential,23,24 and were able to correct the bleeding phenotype of the recipient hemophilic mice. These results are in line with the ones obtained in lethally irradiated adults HA mice, in which we observed a longterm phenotypic correction following total BM cell transplantation.18
Since BM is a readily available clinical source for cell therapy,19,27 we transplanted BM cells into newborn HA mice. Previous studies showed that FL cells exhibited a higher capacity for long-term and multi-lineage hematopoietic reconstitution than equal numbers of BM cells transplanted into lethally irradiated adult mice31,33 or into newborn recipients.31 Similarly, in our settings FL E13 cell engraftment in neonate HA mice was higher compared to ABM cells, although the difference was not statistically significant at all time points. Despite lower engraftment, BM cell-transplanted mice showed higher mFVIII activity up to 4 months. Analysis of the lineage output of transplanted HSC through development has previously revealed a trend for reduced myeloid lineage output from FL E13 compared to adult BM HSC at 4 months post-transplant in irradiated adult recipient mice.42 Considering that myeloid cells are the main producers of FVIII among the hematopietic lineage,19 this data can support the notion that BM cells may better contribute to the myeloid compartment and hence to FVIII production in newborns. Further work is necessary to characterize any differences in engraftment and lineage output of BM and FL cells transplanted HSC into HA newborn mice.
In our study, FL cells, particularly FL E13 cells, were able to engraft and produce therapeutic levels of FVIII even in the absence of preconditioning in newborn HA mice. This ability was not displayed by ABM cells, whereas both FL and ABM cells did not engraft in adults without preconditioning. Increasing circulating levels to 2-3% of normal FVIII activity can significantly reduce the risks of spontaneous bleeding and represent a clinically relevant achievement from the patient management point of view,43 even though several studies showed that levels of 20-30% may be required to prevent joint bleeding events, while 3-5% can lower the risk to 1-2 joint bleeding episodes per year.4 Despite the fact that our results were obtained using a preclinical mouse model of HA, we hypothesized that our strategy of cell transplantation without preconditioning could represent an alternative therapeutic approach which can improve patients’ quality of life, while avoiding adverse effects of preconditioning chemotherapy. Additionally, despite the potential demonstrated in this study using a preclinical HA mouse model, it is unlikely that FL cells will be used in a clinic setting for several reasons, such as availability, allogenic immune responses, therapeutic efficacy and ethical issues.
Figure 4.Bone marrow cell engrafment in newborn hemophilia A mice. (A) Following transplantation in bulsufan (BU)-conditioned newborn hemophilia A (HA) mice, embryonic day 13 (E13) cell engraftment was significantly higher than adult bone marrow (BM) cells. (B) Interestingly, murine FVIII (mFVIII) levels were higher in mice receiving BM cells, despite the lower engraftment level. (C, D) In mice receiving cells without prior treatment (noBU), FL E13 cells showed higher green fluorescent protein-positive (GFP+) cell engraftment (C) and mFVIII activity (D) compared to BM cells (n=8-10; *P<0.05, **P<0.01, ***P<0.001, ****P<0.0001). Graphs show single values and mean values ± standard deviation.
We are still far from fully understanding stem/progenitor cell engraftment in HA neonates, particularly related to conditioning regimens for efficient and safe endothelial progenitor cell engraftment. Studies related to engraftment of HSC in WT mice are more advanced and alternative methods for HSC transplantation in adults have been described including transplantation of a high number of HSC in non-conditioned hosts44 and novel conditioning methods inducing partial host BM ablation.45,46 Moreover, it has been shown that active cell cycle enhances neonatal engraftment.31 Considering that most of FL hematopoietic stem and progenitor cells are actively cycling from E11 to E13-13.5 whereas ABM cells divide infrequently47 this could confer FL cell engraftment advantages under non-conditioning regimen.
We speculate that the difference in engraftment ability between FL E11 and FL E13 cells could be explained by HSC ontogeny and their commitment where FL E10.5 HSC migrate from the aorta-gonads-mesonephros region (AGM) to FL, whereas FL E13 HSC start to move towards BM.31 Additionally, previous transplantation studies using irradiated NOD/SCID mice have shown that the number and self-renewal activity of human lympho-myeloid stem cells within the CD34+CD38- population were similar in FL and cord blood (CB) and decrease during ontogeny in ABM. However, although FL cells presented more self-renewal capacity (of approximately 7-fold to CB and 300-fold to ABM)48 and high engraftment in an immunodeficient mouse model,49 CB and ABM cells showed higher output of mature myeloid cells (CD45/71+CD15/66b+).48 Also, CB cells can be an effective source of endothelial colony-forming cells, a subset of circulating endothelial progenitor cells, with recombinant FVIII production capacity and long-term endothelial engraftment potential in newborn and adult HA mice.50 Therefore, CB cells constitute promising fetal-like candidates for the use as cell-based therapy for efficient treatment of newborn HA individuals. More studies are necessary to determine the output of human CB cells starting from preclinical models such as transplantation into immunodeficient newborn HA mice.
Figure 5.Fetal liver cell engrafment and bleeding correction in adult hemophilia A mice. Fetal liver (FL) E13 cells were able to engraft (A) and produce mouse factor VIII (mFVIII) (B) following transplantation in adult hemophilia A (HA) mice pretreated with 2x30 mg/kg busulfan (BU), while no cells engrafted following transplantation in untreated adult HA mice (no BU) (n=5-6; ***P<0.001, ****P<0.0001). Graphs show single values and mean values ± standard deviation.
Further studies on different cell sources, in combination with the use of alternative non- or less-damaging conditioning regimens in newborns will lay the foundation to delineate molecular mechanisms involved in transplanted cell engraftment that should lead to new possibilities for bleeding phenotype correction in pediatric HA individuals. Moreover, we envisage the incorporation of gene therapy approaches, thus potentially further increasing FVIII production from transplanted cells.
Overall, this study has increased our knowledge on healthy FL cells and their possible usage in cell therapy approaches for the treatment of newborn patients. Future studies aimed at determining whether FL-derived hematopoietic and/or endothelial precursors would support higher engraftment ability and therapeutic potential compared to total FL cells could be envisaged. This study provides useful information regarding the hemato/vascular compartment reconstitution/repair in a neonatal preclinical model of HA, thus paving the way for studies focused at obtaining long-term reconstituting progenitors from other sources, such as CB or induced pluripotent stem cells, for the treatment of HA.
Footnotes
- Received August 31, 2022
- Accepted January 13, 2023
Correspondence
Disclosures
No conflicts of interest to disclose.
Contributions
SM, SA and MJS designed and performed experiments and analysed data. SM, SA and AC conducted the in vivo studies. LJS and AL performed the mRNA analysis. EB, VK, TGL, RG and CB set up immunofluorescence and flow cytometry analysis. AF and MJS conceived the study. AF generated most funding, supervised the whole project and analysed data. SM, SA, MJS and AF drafted the paper that was completed by all authors who critically reviewed the manuscript and approved the final version.
Data-sharing statement
The data that support the findings of this study are available from the corresponding authors upon reasonable request.
Funding
AF was supported in part by Telethon grant no. GGP19201 and by Horizon 2020, HemAcure grant no. 667421, Vanguard grant no. 874700. SM was partially supported by the Università del Piemonte Orientale (FAR 2017) and by Bando Roche per la Ricerca 2019. The Junta de Andalucia Research Funding Program PAI-BIO295 supported the work of MJS. MJS also acknowledges financial support from the Maria de Maeztu-CABD MDM-2016-0687 and CEX-2020-001088-M grants and the Empleo Juvenil-JA 2018 program that supported the work of RG. LJS and AL were supported by the Andalusian Association of Hemophilia ASANHEMO FV2016-20.
References
- Peyvandi F, Garagiola I, Young G. The past and future of haemophilia: diagnosis, treatments, and its complications. Lancet. 2016; 388(10040):187-197. https://doi.org/10.1016/S0140-6736(15)01123-XPubMedGoogle Scholar
- Arcieri R, Calizzani G, Candura F, Mannucci PM. Recommendations for factor VIII product source to treat patients with haemophilia A. Blood Transfus. 2017; 15(3):285. Google Scholar
- Coppola A, Santagostino E, Hassan HJ. The increased demand for plasma-derived factor VIII in Italy between 2011 and 2014 is attributable to treatment of adult patients rather than paediatric or previously unexposed patients with severe haemophilia A. Blood Transfus. 2017; 15(3):281. Google Scholar
- Marchesini E, Morfini M, Valentino L. Recent advances in the treatment of hemophilia: a review. Biol Targets Ther. 2021; 15:221-15235. https://doi.org/10.2147/BTT.S252580PubMedPubMed CentralGoogle Scholar
- van Velzen AS, Eckhardt CL, Peters M. Intensity of factor VIII treatment and the development of inhibitors in non-severe hemophilia A patients: results of the INSIGHT case-control study. J Thromb Haemost. 2017; 15(7):1422-1429. https://doi.org/10.1111/jth.13711PubMedGoogle Scholar
- Batty P, Lillicrap D. Advances and challenges for hemophilia gene therapy. Hum Mol Genet. 2019; 28(R1):R95-R101. https://doi.org/10.1093/hmg/ddz157PubMedGoogle Scholar
- Weyand AC, Pipe SW. New therapies for hemophilia. Blood. 2019; 133(5):389-398. https://doi.org/10.1182/blood-2018-08-872291PubMedGoogle Scholar
- Batty P, Lillicrap D. Hemophilia gene therapy: approaching the first licensed product. Hemasphere. 2021; 5(3):e540. https://doi.org/10.1097/HS9.0000000000000540PubMedPubMed CentralGoogle Scholar
- Tomeo F, Mariz S, Brunetta AL, Stoyanova-Beninska V, Penttila K, Magrelli A. Haemophilia, state of the art and new therapeutic opportunities, a regulatory perspective. Br J Clin Pharmacol. 2021; 87(11):4183-4196. https://doi.org/10.1111/bcp.14838PubMedPubMed CentralGoogle Scholar
- Colella P, Ronzitti G, Mingozzi F. Emerging issues in AAV-mediated in vivo gene therapy. Mol Ther Methods Clin Dev. 2018; 8:87-104. https://doi.org/10.1016/j.omtm.2017.11.007PubMedPubMed CentralGoogle Scholar
- Do H, Healey JF, Waller EK, Lollar P. Expression of factor VIII by murine liver sinusoidal endothelial cells. J Biol Chem. 1999; 274(28):19587-19592. https://doi.org/10.1074/jbc.274.28.19587PubMedGoogle Scholar
- Follenzi A, Benten D, Novikoff P, Faulkner L, Raut S, Gupta S. Transplanted endothelial cells repopulate the liver endothelium and correct the phenotype of hemophilia A mice. J Clin Invest. 2008; 118(3):935-945. https://doi.org/10.1172/JCI32748PubMedPubMed CentralGoogle Scholar
- Fomin ME, Zhou Y, Beyer AI, Publicover J, Baron JL, Muench MO. Production of factor VIII by human liver sinusoidal endothelial cells transplanted in immunodeficient uPA mice. PLoS One. 2013; 8(10):e77255. https://doi.org/10.1371/journal.pone.0077255PubMedPubMed CentralGoogle Scholar
- Hellman L, Smedsröd B, Sandberg H, Pettersson U. Secretion of coagulant factor VIII activity and antigen by in vitro cultivated rat liver sinusoidal endothelial cells. Br J Haematol. 1989; 73(3):348-355. https://doi.org/10.1111/j.1365-2141.1989.tb07751.xPubMedGoogle Scholar
- Kumaran V, Benten D, Follenzi A, Joseph B, Sarkar R, Gupta S. Transplantation of endothelial cells corrects the phenotype in hemophilia A mice. J Thromb Haemost. 2005; 3(9):2022-2031. https://doi.org/10.1111/j.1538-7836.2005.01508.xPubMedGoogle Scholar
- Shahani T, Covens K, Lavend’homme R. Human liver sinusoidal endothelial cells but not hepatocytes contain factor VIII. J Thromb Haemost. 2014; 12(1):36-42. https://doi.org/10.1111/jth.12412PubMedGoogle Scholar
- van der Kwast T, Stel H, Cristen E, Bertina R, Veerman E. Localization of factor VIII-procoagulant antigen: an immunohistological survey of the human body using monoclonal antibodies. Blood. 1986; 67(1):222-227. https://doi.org/10.1182/blood.V67.1.222.bloodjournal671222Google Scholar
- Follenzi A, Raut S, Merlin S, Sarkar R, Gupta S. Role of bone marrow transplantation for correcting hemophilia A in mice. Blood. 2012; 119(23):5532-5542. https://doi.org/10.1182/blood-2011-07-367680PubMedPubMed CentralGoogle Scholar
- Zanolini D, Merlin S, Feola M. Extrahepatic sources of factor VIII potentially contribute to the coagulation cascade correcting the bleeding phenotype of mice with hemophilia A. Haematologica. 2015; 100(7):881-892. https://doi.org/10.3324/haematol.2014.123117PubMedPubMed CentralGoogle Scholar
- Caselli D, Morfini M, Paolicchi O, Frenos S, Casini T, Aricò M. Cord blood hematopoietic stem cell transplantation in an adolescent with haemophilia. Haemophilia. 2012; 18(2):e48-e49. https://doi.org/10.1111/j.1365-2516.2011.02734.xPubMedGoogle Scholar
- Ostronoff M, Ostronoff F, Campos G. Allogeneic bone marrow transplantation in a child with severe aplastic anemia and hemophilia A. Bone Marrow Transplant. 2006; 37(6):627-628. https://doi.org/10.1038/sj.bmt.1705292PubMedGoogle Scholar
- Krause P, Rave-Fränk M, Wolff HA, Becker H, Christiansen H, Koenig S. Liver sinusoidal endothelial and biliary cell repopulation following irradiation and partial hepatectomy. World J Gastroenterol. 2010; 16(31):3928-3935. https://doi.org/10.3748/wjg.v16.i31.3928PubMedPubMed CentralGoogle Scholar
- Cañete A, Comaills V, Prados I. Characterization of a fetal liver cell population endowed with long-term multiorgan endothelial reconstitution otential. Stem Cells. 2017; 35(2):507-521. https://doi.org/10.1002/stem.2494PubMedPubMed CentralGoogle Scholar
- Garcia-Ortega AM, Cañete A, Quintero C. Enhanced hemato-vascular contribution of SCL-3′Enh expressing fetal liver cells uncovers their potential to integrate in extra-medullary adult niches. Stem Cells. 2010; 28(1):100-112. https://doi.org/10.1002/stem.228PubMedGoogle Scholar
- Peake K, Manning J, Lewis CA, Barr C, Rossi F, Krieger C. Busulfan as a myelosuppressive agent for generating stable high-level bone marrow chimerism in mice. J Vis Exp. 2015; 1(98):e52553. https://doi.org/10.3791/52553PubMedPubMed CentralGoogle Scholar
- Ciurea SO, Andersson BS. Busulfan in hematopoietic stem cell transplantation. Biol Blood Marrow Transplant. 2009; 15(5):523-536. https://doi.org/10.1016/j.bbmt.2008.12.489PubMedPubMed CentralGoogle Scholar
- Zao JH, Schechter T, Liu WJ. Performance of busulfan dosing guidelines for pediatric hematopoietic stem cell transplant conditioning. Biol Blood Marrow Transplant. 2015; 21(8):1471-1478. https://doi.org/10.1016/j.bbmt.2015.05.006PubMedGoogle Scholar
- Zeng L, Jia L, Xu S, Yan Z, Ding S, Xu K. Vascular endothelium changes after conditioning in hematopoietic stem cell transplantation: role of cyclophosphamide and busulfan. Transplant Proc. 2010; 42(7):2720-2724. https://doi.org/10.1016/j.transproceed.2010.04.024PubMedGoogle Scholar
- Lau A, Kennedy BK, Kirkland JL, Tullius SG. Mixing old and young: enhancing rejuvenation and accelerating aging. J Clin Invest. 2019; 129(1):4-11. https://doi.org/10.1172/JCI123946PubMedPubMed CentralGoogle Scholar
- Filali EE, Hiralall JK, Van Veen HA, Stolz DB, Seppen J. Human liver endothelial cells, but not macrovascular or microvascular endothelial cells, engraft in the mouse liver. Cell Transplant. 2013; 22(10):1801-1811. https://doi.org/10.3727/096368912X657594PubMedGoogle Scholar
- Arora N, Wenzel PL, McKinney-Freeman SL. Effect of developmental stage of HSC and recipient on transplant outcomes. Dev Cell. 2014; 29(5):621-628. https://doi.org/10.1016/j.devcel.2014.04.013PubMedPubMed CentralGoogle Scholar
- Bowie MB, Kent DG, Dykstra B. Identification of a new intrinsically timed developmental checkpoint that reprograms key hematopoietic stem cell properties. Proc Natl Acad Sci U S A. 2007; 104(14):5878-5882. https://doi.org/10.1073/pnas.0700460104PubMedPubMed CentralGoogle Scholar
- Szilvassy SJ, Meyerrose TE, Ragland PL, Grimes B. Differential homing and engraftment properties of hematopoietic progenitor cells from murine bone marrow, mobilized peripheral blood, and fetal liver. Blood. 2001; 98(7):2108-2115. https://doi.org/10.1182/blood.V98.7.2108PubMedGoogle Scholar
- Merlin S, Cannizzo ESES, Borroni E. A novel platform for immune tolerance induction in hemophilia a mice. Mol Ther. 2017; 25(8):1815-1830. https://doi.org/10.1016/j.ymthe.2017.04.029PubMedPubMed CentralGoogle Scholar
- Sabatino DE, Freguia CF, Toso R. Recombinant canine B-domain–deleted FVIII exhibits high specific activity and is safe in the canine hemophilia A model. Blood. 2009; 114(20):4562-4565. https://doi.org/10.1182/blood-2009-05-220327PubMedPubMed CentralGoogle Scholar
- Merlin S, Famà R, Borroni E. FVIII expression by its native promoter sustains long-term correction avoiding immune response in hemophilic mice. Blood Adv. 2019; 3(5):825-838. https://doi.org/10.1182/bloodadvances.2018027979PubMedPubMed CentralGoogle Scholar
- Famà R, Borroni E, Merlin S. Deciphering the Ets-1/2-mediated transcriptional regulation of F8 gene identifies a minimal F8 promoter for hemophilia A gene therapy. Haematologica. 2020; 106(6):1624-1635. https://doi.org/10.3324/haematol.2019.239202PubMedPubMed CentralGoogle Scholar
- Serrano L, Cañete A, Garcia-Leal T. Searching for a cellbased therapeutic tool for haemophilia A within the embryonic/foetal liver and the aorta-gonads-mesonephros region. Thromb Haemost. 2018; 118(08):1370-1381. https://doi.org/10.1055/s-0038-1661351PubMedGoogle Scholar
- Cantore A, Naldini L. WFH State-of-the-art paper 2020: in vivo lentiviral vector gene therapy for haemophilia. Haemophilia. 2021; 27(S3):122-125. https://doi.org/10.1111/hae.14056PubMedPubMed CentralGoogle Scholar
- Pan J, Dinh TT, Rajaraman A. Patterns of expression of factor VIII and von Willebrand factor by endothelial cell subsets in vivo. Blood. 2016; 128(1):104-109. https://doi.org/10.1182/blood-2015-12-684688PubMedPubMed CentralGoogle Scholar
- Kieusseian A, de la Grange PB, Burlen-Defranoux O, Godin I, Cumano A. Immature hematopoietic stem cells undergo maturation in the fetal liver. Development. 2012; 139(19):3521-3530. https://doi.org/10.1242/dev.079210PubMedGoogle Scholar
- Papathanasiou P, Attema JL, Karsunky H, Xu J, Smale ST, Weissman IL. Evaluation of the long-term reconstituting subset of hematopoietic stem cells with CD150. Stem Cells. 2009; 27(10):2498-2508. https://doi.org/10.1002/stem.170PubMedPubMed CentralGoogle Scholar
- Sokal EM, Lombard C, Mazza G. Mesenchymal stem cell treatment for hemophilia: a review of current knowledge. J Thromb Haemost. 2015; 13(Suppl 1):S161-S166. https://doi.org/10.1111/jth.12933PubMedGoogle Scholar
- Shimoto M, Sugiyama T, Nagasawa T. Numerous niches for hematopoietic stem cells remain empty during homeostasis. Blood. 2017; 129(15):2124-2131. https://doi.org/10.1182/blood-2016-09-740563PubMedGoogle Scholar
- Ganuza M, McKinney-Freeman S. Hematopoietic stem cells under pressure. Curr Opin Hematol. 2017; 24(4):314-321. https://doi.org/10.1097/MOH.0000000000000347PubMedPubMed CentralGoogle Scholar
- Taya Y, Ota Y, Wilkinson AC. Depleting dietary valine permits nonmyeloablative mouse hematopoietic stem cell transplantation. Science. 2016; 354(6316):1152-1155. https://doi.org/10.1126/science.aag3145PubMedGoogle Scholar
- Copley MR, Beer PA, Eaves CJ. Hematopoietic stem cell heterogeneity takes center stage. Cell Stem Cell. 2012; 10(6):690-697. https://doi.org/10.1016/j.stem.2012.05.006PubMedGoogle Scholar
- Holyoake TL, Nicolini FE, Eaves CJ. Functional differences between transplantable human hematopoietic stem cells from fetal liver, cord blood, and adult marrow. Exp Hematol. 1999; 27(9):1418-1427. https://doi.org/10.1016/S0301-472X(99)00078-8PubMedGoogle Scholar
- Vanuytsel K, Villacorta-Martin C, Lindstrom-Vautrin J. Multi-modal profiling of human fetal liver hematopoietic stem cells reveals the molecular signature of engraftment. Nat Commun. 2022; 13(1):1103. https://doi.org/10.1038/s41467-022-28616-xPubMedPubMed CentralGoogle Scholar
- Gao K, Kumar P, Cortez-Toledo E. Potential long-term treatment of hemophilia A by neonatal co-transplantation of cord blood-derived endothelial colony-forming cells and placental mesenchymal stromal cells. Stem Cell Res Ther. 2019; 10(1):34. https://doi.org/10.1186/s13287-019-1138-8PubMedPubMed CentralGoogle Scholar
Data Supplements
Figures & Tables
Article Information

This work is licensed under a Creative Commons Attribution-NonCommercial 4.0 International License.