Abstract
Myeloid-derived suppressor cells (MDSC) are a group of heterogeneous immature myeloid cells and display immunosuppressive function. In this study, MDSC populations were evaluated in acquired aplastic anemia (AA) (n=65) in which aberrant immune mechanisms contributed to bone marrow destruction. Our data demonstrate that both the proportion and immunosuppressive function of MDSC are impaired in AA patients. Decreased percentage of MDSC, especially monocytic MDSC, in the blood of AA patients (n=15) is positively correlated with the frequency of T-regulatory cells, bone marrow level of WT1 and decreased plasma level of arginase-1. RNA sequencing analyses reveal that multiple pathways including DNA damage, interleukin 4, apoptosis, and Jak kinase singnal transducer and activator of transcription are upregulated, whereas transcription, IL-6, IL-18, glycolysis, transforming growth factor and reactive oxygen species are downregulated in MDSC of AA (n=4), compared with that of healthy donors (n=3). These data suggest that AA MDSC are defective. Administration of rapamycin significantly increases the absolute number of MDSC and levels of intracellular enzymes, including arginase-1 and inducible nitric-oxide synthase. Moreover, rapamycin inhibits MDSC from differentiating into mature myeloid cells. These findings reveal that impaired MDSC are involved in the immunopathogenesis of AA. Pharmacologically targeting of MDSC by rapamycin might provide a promising therapeutic strategy for AA.
Introduction
Myeloid-derived suppressor cells (MDSC), derived from myeloid cells, are a group of heterogeneous cells featuring immature state and inhibition of T-cell-mediated immune response, which expand during cancer, infection and some autoimmune diseases.1 Based on phenotypic and morphological features, MDSC are classified into two major subsets: polymorphonuclear and monocytic MDSC, i.e., PMN-MDSC and M-MDSC respectively. Recently, a novel small group of MDSC which comprised more immature progenitors were defined as “early-stage MDSC” (eMDSC).2 Multiple lines of evidence indicate that the suppressive activity of MDSC is associated with the expression of interferon (IFN)-γ and the metabolism of L-arginine. L-arginine is the substrate for two enzymes: arginase(Arg)-1, which converts L-arginine into urea and L-ornithine, and nitric oxide synthase 2/inducible nitricoxide synthase (NOS2/iNOS), which generates nitric oxide (NO).1,3 NO and shortage of L-arginine could suppress T-cell function through a variety of mechanisms including the inhibition of JAK3-STAT5 pathway, the induction of apoptosis and the restraint expression of CD3ξ.1,4-6 MDSC can also promote M2 macrophage polarization and T-regulatory cell (Treg) induction, probably through interleukin (IL)-10. In tumors, M-MDSC can rapidly differentiate into tumor-associated macrophages.7
Acquired aplastic anemia (AA) is an immune-mediated bone marrow failure syndrome, in which activated cytotoxic T cells and intrinsically impaired Tregs are involved.8 Moreover, innate immune cells such as dendritic cells and macrophages also contribute to the pathological mechanism of AA.9,10
In the steady state, immature myeloid cells don’t display immune inhibitory functions. Under pathologic conditions such as inflammation, cancer and autoimmune diseases, populations of immature myeloid cells are expanded and converted into immunosuppressive MDSC.7 Nevertheless, little is known about the role of MDSC in AA. In this study, we discovered that the impairment of MDSC played a role in the pathogenesis of AA. Furthermore, numerous genes associated with apoptosis, JAK3/STAT5 and abnormal immune-related genes were found differentially expressed in AA MDSC. Our results provide novel insights into a possible mechanism of AA.
Rapamycin has been successfully applied to AA patients in clinical therapy.11 Previous literature reports confirmed that rapamycin expanded Treg and inhibited CD8+ T-cell function in AA.12 In mice, rapamycin significantly induced MDSC expansion and enhanced their immunosuppressive function.13,14 Nevertheless, little has been defined about the precise mode of action of rapamycin on MDSC in patients with AA. Our data elucidate that rapamycin can expand MDSC and restore their function in vitro.
Methods
Patients
Sixty-five acquired AA patients (41 severe AA and 24 non-severe AA; age, 13-70 years) and twenty-eight age-matched healthy donors (HD) (12 male and 16 female; age, 17-68 years) were included after signing written informed consent which was approved by the Medical Ethics Committee of the Institute of Hematology and Blood Diseases Hospital, Chinese Academy of Medical Sciences and Peking Union Medical College in accordance with the Declaration of Helsinki (KT2017031-EC-2). The characteristics of patients are listed in the Online Supplementary Table S1. All patients were newly diagnosed. The diagnosis and disease severity classification were abided by Camitta criteria.15 Cases complicated with active infection, pregnancy and other autoimmune diseases were excluded.
Flow cytometric analysis
Peripheral blood mononuclear cells (PBMNC) were isolated through Ficoll-paque PLUS reagent (GE Healthcare, Sweden) centrifugation and were analyzed within 6 hours (h) after collection.16 The phenotype of MDSC was analyzed for the cell surface markers, including CD33, CD11b, human leukocyte antigen-D-related (HLA-DR), CD14, CD15 and lineage-specific markers (Lin), as described in the Online Supplementary Appendix. This marker combination allows the identification of MDSC (CD33+CD11b+HLA-DR-) and three MDSC subsets: PMN-MDSC (CD33+CD11b+HLA-DR-CD15+CD14-), M-MDSC (CD33+CD11b+HLA-DR-CD14+CD15-) and eMDSC (CD33+CD11b+HLA-DR-Lin-). Intracellular expression of Arg-1 and iNOS were also determined as described before.17 All stained cells were detected by a FACS Canto II flow cytometer (BD Biosciences) and data were analyzed with FlowJo V10 (BD Biosciences).
Cytometric bead array for cytokines
Plasma levels of interferon (IFN)-γ, Arg-1, tumor necrosis factor (TNF)-α and IL-10 in AA patients and HD were quantitatively detected using cytometric bead array (CBA) kits (Biolegend, San Diego, CA, USA), according to the manufacturer’s instructions.
Myeloid-derived suppressor cell isolation
HLA-DR+ cells were removed from PBMNC by a negative selection using HLA-DR microbeads according to the manufacture’s protocols (Miltenyi Biotec, Bergisch Gladbach, Germany), followed by further isolation of CD14+HLA-DR-/low cells by positive selection with anti-CD14 microbeads (Miltenyi Biotec).14 The purity of the CD14+HLA-DR-/low cell population was >85%, as detected by flow cytometry.
T-cell proliferation and activation assay
CD3+T cells were isolated from PBMNC of HD by anti-CD3 microbeads (Miltenyi Biotec) and labeled with CellTraceTM Violet Cell Proliferation kit (5 µM; Invitrogen, Waltham, USA). Isolated MDSC were co-cultured with allogeneic CD3+T cells for 72 h at ratios of 1:32, 1:16, 1:8, 1:4, 1:2 or 1:1 in the presence of anti-CD3/anti-CD28 Dynabeads® (Gibco, Grand Island, USA). Cells were then stained with APC-Cy7-conjugated anti-human CD3, PerCP-Cy5.5-conjugated antihuman CD4 and APC-conjugated anti-human CD8 (Biolegend) antibodies. The proliferation of CD3+, CD3+CD4+ or CD3+CD8+ T cells was evaluated by flow cytometry.14 For the activation assay, cells were stained with APC-Cy7-con-jugated anti-human CD3, FITC-conjugated anti-human CD69 and PE-conjugated anti-human CD25 (Biolegend) antibodies.
Th1 cell induction in vitro
CD4+T cells were isolated from PBMNC of HD by anti-CD4 microbeads (Miltenyi Biotec) and were seeded into 96-well culture plates at a density of 1×105 cells per well. CD4+ T cells were stimulated with plate-bound anti-human CD3 (OKT-3, Biolegend) and soluble anti-human CD28 monoclonal antibody (mAb) (CD28.2, Biolegend) in the presence of MDSC at a ratio of 2:1 for 4 days. The cells were further stimulated with PMA (50 ng/mL, Sigma-Aldrich), ionomycin (1 µg/mL, Sigma-Aldrich) and 0.4 µL BD GolgiStopTM Protein Transport Inhibitor (BD Biosciences) for 5 h and then stained intracellularly with FITC-conjugated anti-human IFN-γ and PE-conjugated anti-human IL-4 (Biolegend) anti-bodies.18
RNA sequencing and functional annotation analyses
MDSC from AA patients and HD were isolated as described before. Both RNA extraction and sequencing (RNA-seq) were undertaken at Novogene Inc, as previously reported.19 The construction of heatmaps, volcano plot analysis, principal component analysis (PCA), gene ontology (GO) analysis, and Kyoto Encyclopedia of Genes and Genomes (KEGG) pathway analysis were performed on NovoMagic platform (https://magic.novogene.com). Protein-protein interaction networks (PPI) of differentially expressed genes were conducted on the STRING database (https://string-db.org/). The selected signaling pathways were mapped on KEGG website (https://www.kegg.jp). Gene set enrichment analysis (GSEA) was performed on GSEA 4.1.0 software (GSEA, Inc., Massachusetts, USA).
The function of rapamycin on the generation of human myeloid-derived suppressor cells in vitro
Both PBMNC from HD and AA patients were cultured in RPMI Medium 1640 containing 10% fetal bovine serum (Gibco, Thornton, Australia) and 1% glutamine (Gibco, Thornton, Australia) for 6 days. Each culture was supplemented with recombinant human IL-6 (10 ng/mL, Peprotech, Rocky Hill, USA) and granulocyte macrophage–colony-stimulating factor (GM-CSF) (10 ng/mL, Peprotech, Rocky Hill, USA) in the presence or absence of rapamycin.17 Adherent cells were harvested using cell detachment solution ACCUTASETM (Stemcell, Canada). Cell surface and intracellular markers of MDSC were analyzed as described before. In order to determine MDSC differentiation, cells were then stained with BV421-conjugated anti-human CD80 and PerCP-Cy5.5-conjugated antihuman CD86 (Biolegend) antibodies.
Statistical analysis
All results were expressed as mean ± standard deviation of the median (range). Data were analyzed with SPSS 22.0 (SPSS, Inc., Chicago, USA) statistical software. An unpaired student’s t test was performed to compare the two independent groups. For non-normally distributed data, Mann-Whitney U was used for analysis. P<0.05 was considered statistically significant.
Results
Decreased myeloid-derived suppressor cells in the peripheral blood of aplastic anemia patients
In order to examine the MDSC proportion in peripheral blood (PB) of AA patients and HD, the cell surface markers of CD33, CD11b, HLA-DR, CD14, CD15 and Lin on PBMNC were determined. Results showed that the percentage of CD33+CD11b+HLA-DR-MDSC in PB was significantly decreased in AA patients compared with that in HD. However, there was no difference between patients with SAA and NSAA (Figure 1A and B; Online Supplementary Table S2). CD33+CD11b+HLA-DR-MDSC were further divided into
CD15+ CD14- PMN-MDSC, CD14+ CD15- M-MDSC and Lin-eMDSC. Compared with HD, M-MDSC in AA were significantly decreased (Figure 1A and C), whereas PMN-MDSC and eMDSC in AA were only slightly declined (Online Supplementary Figure S1; Online Supplementary Table S2).
The level of intracellular Arg-1 and iNOS in circulating CD33+CD11b+HLA-DR-MDSC was analyzed by flow cytometry. The mean fluorescence intensity (MFI) of Arg-1 and iNOS were significantly lower in AA MDSC compared with HD MDSC (3,154.25±1,472.09 vs. 1,696.00±403.74, P=0.037, Figure 1D) and (4,611.13±1,160.01 vs. 2,519.33±403.02, P=0.001, Figure 1E).
Figure 1.Decreased myeloid-derived suppressor cells in the peripheral blood of aplastic anemia patients. (A) The representative cytograms of CD33+CD11b+HLA-DR- myeloid-derived suppressor cells (MDSC) and MDSC subsets CD33+CD11b+HLA-DR- CD14+ monocytic (M)-MDSC within the gate of peripheral blood mononuclear cells (PBMNC). (B and C) The percentage of MDSC (B) and M-MDSC (C) in PBMNC from non-severe aplastic anemia (NSAA) patients (n=8), severe AA (SAA) patients (n=7) and healthy donors (HD) (n=17). (D and E) The expression of arginase (Arg)-1 (D) and inducible nitric-oxide synthase (iNOS) (E) in MDSC compared between AA patients (n=6) and HD (n=7). *P<0.05, **P<0.01; NS: not significant; SS: side scatter; HLA-DR: human leukocyte antigen-D-related.
Compared with newly diagnosed AA patients, not only the percentage of MDSC, but also MFI of Arg-1 and iNOS were elevated (Online Supplementary Figure S1) in patients with partial or complete response. Thus, after treatment, both quantity and function of AA MDSC were improved.
Relationship between myeloid-derived suppressor cells and clinical characteristics of aplastic anemia
The percentage of MDSC was higher in male patients with AA than that in females (1.20±1.05% vs. 0.57±0.63%, P=0.106, Figure 2A), while it was independent of age (Online Supplementary Figure S2A). WT1, mostly expressed in CD34+ HSPC, was reported as a surrogate marker of cell proliferation.20,21 Our team previously confirmed that WT1 was positively associated with disease severity and clinical outcomes in AA patients.22 In this study, we discovered that percentages of MDSC, especially M-MDSC and eMDSC, were positively correlated with WT1 level (Figure 2B; Online Supplementary Figure 2B and C).
Serum levels of TNF-α, IL-10 and IFN-γ were higher in AA patients compared with HD (11.88±4.02 pg/mL vs. 4.02±3.24 pg/mL, P=0.001; 2.25±1.43 pg/mL vs. 0.74±0.58 pg/mL, P<0.001 and 95.09±63.63 pg/mL vs. 20.09±30.35 pg/mL, P<0.001; Online Supplementary Figure S2D to F), whereas Arg-1 level was lower in AA patients (8.54±6.96 ng/mL vs. 29.87±16.87 ng/mL, P<0.001; Figure 2C). In addition, decreased level of Arg-1 was positively correlated with MDSC proportion (Figure 2D). However, there was no significant relationship between MDSC proportion and TNF-α, IL-10 or IFN-γ levels (data not shown). It has been reported that MDSC could inhibit T-cell proliferation and induce Treg expansion.1,7 In this study, we found that MDSC proportion was positively correlated with the frequency of Treg, while it was negatively associated with the frequency of CD8+ T cells (Figure 2E and F).
Decreased immunosuppressive functions of myeloid-derived suppressor cells in aplastic anemia patients
In order to examine the capacity of MDSC in inhibiting T-cell proliferation, we co-cultured MDSC with CellTraceTM Violet Cell Proliferation kit-labeled CD3+T cells at ratios of 1:1, 1:2, 1:4, 1:8, 1:16, 1:32 or 1:64 in the presence of anti-CD3/anti-CD28 Dynabeads for 3 days. MDSC could significantly suppress CD3+ T-cell proliferation at a ratio of 1:1 and 1:2. As the ratio of MDSC to CD3+ T cells decreased, the immunosuppressive functions of MDSC declined (Figure 3A and B). In the following experiments, MDSC were co-cultured with CD3+ T cells at a ratio of 1:2. As expected, AA MDSC strongly inhibited the production of IFN-γ in CD3+ T cells (10.67±2.28% vs. 2.83±0.82%, P=0.02; Figure 3C).
MDSC show a prominent ability to suppress T-cell responses mediated in part by the secretion of Arg-1.1 Previously, we have demonstrated that the intracellular level of Arg-1 was significantly lower in AA MDSC compared to HD MDSC. In order to further evaluate the immunosup-pressive functions of MDSC, CD3+ T cells were co-cultured with MDSC from HD and AA patients separately. Compared to HD MDSC, the inhibitory capacities of AA MDSC on proliferation of CD3+ T, CD3+CD4+ T and CD3+CD8+ T cells were strikingly impaired (81.71±4.18% vs. 34.35±11.67%, P=0.009; 85.59±4.62% vs. 43.66±19.60%, P=0.002; and 75.39±7.10% vs. 51.07±13.86%, P=0.008, respectively; Figure 3D to F).
Figure 2.Relationship between myeloid-derived suppressor cells and clinical characteristics of aplastic anemia. (A) The percentage of myeloid-derived suppressor cells (MDSC) was higher in male patients with aplastic anemia (AA) (n=10) than in female patients (n=11). (B) MDSC proportion was positively correlated with WT1 level (n=15). (C and D) Plasma levels of arginase (Arg)-1 of AA (n=15) and healthy donors (HD) (n=17) were determined by cytometric bead array. The Arg-1 level was positively associated with the percentage of MDSC (n=15) (D). (E and F) MDSC proportion was negatively correlated with the percentage of CD8+T cells (n=9) (E), while positively associated with the frequency of T-regulatory cells (Treg) (n=9) (F). *P<0.05, **P<0.01, ***P<0.001.
Moreover, the ability of AA MDSC to inhibit CD3+ T-cell activation was also decreased compared to HD MDSC (CD25: 53.71±16.33% vs. 81.47±15.26%, P=0.048; CD69: 25.90±20.42% vs. 78.52±21.54%, P=0.012; Figure 4A and B). We then assessed the effect of MDSC on Th1 cell differentiation in CD4+ T cells. In vitro, the suppression assay revealed that AA MDSC were less potent than HD MDSC in suppressing Th1 cell differentiation (82.79±17.53% vs. 97.38±3.07%, P=0.025; Figure 4C and D). Taken together, our results implicated the immunosuppressive function of AA MDSC was impaired.
RNA sequencing of myeloid-derived suppressor cells in aplastic anemia patients
In order to explore the molecular mechanism underlying impaired MDSC in AA patients, we performed genome-wide RNA-seq of MDSC from randomly selected treatment-naïve AA patients (n=4) and HD (n=3). MDSC (CD14+HLA-DR-/low) were enriched by magnetic cell sorting as referred before. Person correlations between samples were ≥0.92 (Online Supplementary Figure S3A). The hierarchical clustering of differentially expressed transcripts showed 702 upregulated and 658 downregulated transcripts in AA MDSC compared with HD MDSC (fold change >2 and P value <0.05) (Figure 5A and B). The volcano plot showed numerous genes were enriched in HD MDSC (FOS, JAK3, etc) and AA MDSC (HLA-DRA, HLA-DQB1, etc), respectively (Figure 5B). PCA of the transcriptome showed that MDSC from AA patients and HD were clustered separately, which represented the significant differences in the overall gene expression (Online Supplementary Figure S2B). Though the PCA plot showed moderate variability in the expression of MDSC among AA patients (Online Supplementary Figure S2B), it should not affect the downstream analyses due to the cluster separation of AA and HD MDSC. GO analysis revealed that enriched genes were related to immunoregulation (e.g., adaptive immune response) and cellular process (e.g., chemotaxis, migration, cell-cell adhesion, differentiation, and activation) (Figure 5C). Accordingly, immunologically relevant signaling pathways (graft versus host disease [GVHD], IL-17 signaling pathway, and TNF signaling pathway), biological processes (necroptosis, galactose metabolism and apoptosis) were enriched as well by utilizing KEGG pathway analysis (Figure 5D).
Figure 3.Impaired inhibitory capacities of myeloid-derived suppressor cells in aplastic anemia on the proliferation of T cells.
(A) The inhibitory effect of myeloid-derived suppressor cells (MDSC) on T-cell proliferation. The number of peaks represents cell division process in different ratios of MDSC and T-cell groups. (B) The divided cell proportion of T cells co-cultured with MDSC at different ratios. (C) IFN-γ in CD3+ T cells was detected by flow cytometry (n=4). (D and F) Healthy donors (HD) and aplastic anemia (AA) MDSC were co-cultured with CellTraceTM Violet Cell Proliferation kit-labeled CD3+ T cells separately at a ratio of 1:2 in the presence of anti-CD3/anti-CD28 Dynabeads for 3 days (HD n=5; AA n=5). The proliferation of CD3+ T (D), CD4+ T (E) or CD8+ T (F) cells was analyzed by flow cytometry. *P<0.05, **P<0.01, ***P<0.001.
Functional annotation analyses showed that upregulated pathways in AA MDSC were related to DNA damage, apoptosis, IL-4 and allograft rejection (Figure 6A and B). Besides, we have confirmed that late apoptotic cells rate in AA MDSC was higher than that in HD MDSC (Online Supplementary Figure S4). Interestingly, the genes responsible for regulation of transcription, protein secretion, glycolysis, IL-6 and immunoregulation (TGF-β, ROS and IL-18) were downregulated in AA MDSC (Figure 6A and B; Online Supplementary Figure S2C). These findings might partly explain the dysfunction of AA MDSC in immune regulation.
Reports revealed that both growth hormone (GH)23 and leptin24 can activate intracellular tyrosine kinases (JAK) and the latent cytoplasmic transcriptions factors (STAT), which further induced proliferation, differentiation, cell cycle and anti-apoptosis pathways in normal cells. In this study, we found that leptin receptor (LEPR) and genes related with GH receptor (GHR) pathway were up-regulated in AA MDSC (Figure 6C). In addition, PPI analysis showed that 19 genes related to JAK/STAT pathway formed an interaction network. STRING database identified 18 nodes and 60 edges with PPI enrichment P value <1.0e-16, average clustering coefficient of 0.79, and average node degree of 6.67 (Figure 6C and D). Interestingly, anti-apoptosis pathway-related genes (JAK3, STAT 3, PIM1 and SOCS3) were also upregulated in AA MDSC (Figure 6E). Collectively, these data suggest that MDSC reduction could be associated with the upregulation of apop-tosis and DNA damage, as well as downregulation of gene expression and development-inducing factors in AA. Moreover, our data imply that upregulated JAK/STAT pathway in AA MDSC may be negative feedback of decreased MDSC numbers.
Rapamycin treatment increased myeloid-derived suppressor cells and improved their immunosuppressive function
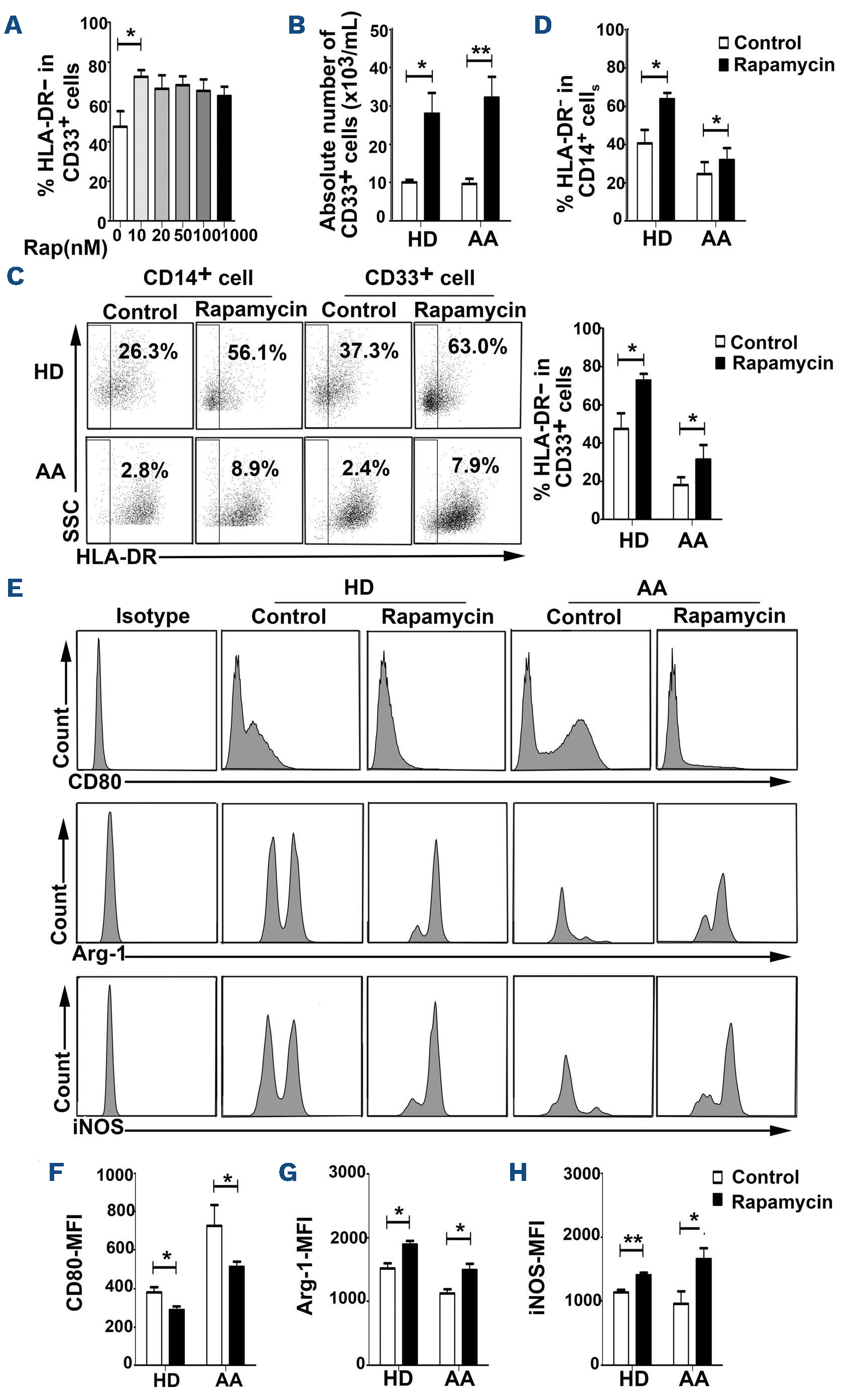
Wang et al.14 reported that treatment with rapamycin induces MDSC recruitment. Human MDSC is roughly CD33+CD11b+HLA-DRlow/-. Cytokine-induced CD33+ cells showed high expression of CD11b+ and low to intermediate HLA-DR expression. Thus, these cytokine-treated CD33+ cells phenotypically resembled human MDSC.25 In order to investigate the effect of rapamycin on MDSC expansion, changes in surface expression of CD33, CD11b, CD14, HLA-DR on cytokine-induced MDSC from HD or patients with AA were determined in vitro. After different concentrations of rapamycin (0, 10, 20, 50, 100 and 1,000 nM) were added, absolute number of CD33+ cells as well as the percentages of HLA-DR- in CD33+CD11b+ cells and CD14+ cells were evaluated. As shown in Figure 7A, rapamycin with the concentration of 10 nM could significantly increase the percentage of HLA-DR- cells (72.80±7.84% vs. 47.52±17.73%, P=0.019). Conversely, higher concentrations of rapamycin failed to promote MDSC expansion. Therefore, 10 nM rapamycin was applied in the following experiment. Together, the absolute number of CD33+ cells and percentage of HLADR- cells showed a significant increase after the addition of rapamycin in vitro compared with control (P<0.05, Figure 7B to D). Moreover, rapamycin markedly suppressed lipopolysaccharide-induced CD80 expression in MDSC (P<0.05; Figure 7F). However, rapamycin didn’t significantly reduce CD86 expression (Online Supplementary Figure S5). These data suggest that rapamycin increases MDSC by promoting their proliferation and suppressing their differentiation into mature myeloid cells.
Figure 4.Impaired inhibitory capacities of myeloid-derived suppressor cells in aplastic anemia patients on activation and differentiation of T cells. (A and B) Compared to healthy donors (HD) myeloid-derived suppressor cells (MDSC) (n=4), aplastic anemia (AA) MDSC (n=4) showed a defective capacity to inhibit the activation of T cells. (C and F) The capacity to inhibit T cells towards Th1 (CD4+IFN-γ+IL-4-); (D) was markedly decreased in AA MDSC, while there was no difference in inhibiting T cells towards Th2 (CD4+IFN-γ-IL-4+); (E) and the ratio of Th1/Th2 (F) (HD n=6; AA n=6). *P<0.05, **P<0.01, ***P<0.001. NS: not significant; SSC: side scatter; HLA-DR: human leukocyte antigen-D-related.
MDSC-mediated suppression on T-cell responses was correlated with expression of iNOS and Arg-1.1,3 In order to better characterize the function of rapamycin-treated MDSC, these enzymes were evaluated by flow cytometry. Results showed that rapamycin treatment significantly augmented the expression level of iNOS and Arg-1 in cytokine-induced MDSC (Figure 7G and H). Therefore, rapamy-cin modulation proved to reinforce certain suppressive pathways involving iNOS and Arg-1 levels in MDSC.
Figure 5.Gene expression patern of myeloid-derived suppressor cells in aplastic anemia patients (n=4) and healthy donors (n=3). (A) Hierarchical clustering of aplastic anemia (AA) myeloid-derived suppressor cells (MDSC) and healthy donors (HD) MDSC on differentially expressed RNA transcripts from RNA sequencing data. Each column represents a sample, and each row represents a transcript. The color gradient reveals the expression level of each transcript. (B) Volcano plot analysis shows differentially expressed genes; fold changes (>2 or <-2) with significant P values (<0.05) are highlighted in red (for upregulated genes) and green (for downregulated genes). (C and D) Gene ontology (C) and Kyoto Encyclopedia of Genes and Genomes (D) analysis show significantly upregulated and downregulated pathways involved in AA MDSC based on their functional categorization. GVHD: graft versus host disease; GnRH: gonadotropin-releasing hormone; TNF: tumor necrosis factor; IL: interleukin; NO: genes with no change in expression.
Figure 6.Dysregulated pathways in aplastic anemia myeloid-derived suppressor cells. (A) Heat map shows that DNA damage and regulation of transcription were dysregulated in aplastic anemia (AA) myeloid-derived suppressor cells (MDSC) compared with healthy donor (HD) MDSC. (B) Gene set enrichment analysis reveals 6 dysregulated pathways in AA MDSC. (C) Heat map shows genes associated with JAK-STAT and GHR pathways were differentially expressed in AA MDSC. (D) PPI network analyses shows the interaction network of dysregulated genes related to JAK-STAT signaling pathway by using the STRING database. The overall network statistics are shown in the boxes. (E) Kyoto Encyclopedia of Genes analysis shows upregulated genes (marked with red boxes) involved in the JAK-STAT pathway. GHR: growth hormone receptor; ES: enrichment score; IL: interleukin.
Discussion
T-cell mediated autoimmunity targeting bone marrow leads to impaired hematopoiesis in AA.26 Defective Tregs27 and mesenchymal stem/stromal cells28 were involved in the pathogenesis of AA. MDSC, identified as regulators of the immune system, show a remarkable ability to suppress T-cell responses partly mediated by the production of Arg-1 and iNOS.1 MDSC consist of two major subsets: PMN-MDSC and M-MDSC. M-MDSC have upregulated expression of iNOS, STAT1 and NO; PMN-MDSC increase the activity of STAT3 and NADPH. Both subsets have elevated levels of Arg-1, which could suppress the immune response of T cells by deletion of arginine.1
Figure 7.Rapamycin treatment increases myeloid-derived suppressor cells and improves their immunosuppressive function. (A) Rapamycin with concentration gradients from 10 to 1,000 nM stimulated the percentage of HLA-DR- in CD33+CD11b+ cells in vitro (n=5). (B) Rapamycin significantly increased the absolute number of CD33+ cells (healthy donor [HD] n=4; aplastic anemia [AA] n=4), while there was no difference for the percentage of CD33+CD11b+ cells (HD n=5; AA n=4). (C and D) Rapamycin significantly increased the percentage of HLA-DR- in CD33+CD11b+ cells and CD14+ cells (HD n=5; AA n=4). (E) Peripheral blood mononuclear cells were treated with rapamycin or dimethylsulfoxide (DMSO) (control) for 6 days before lipopolysaccharide (1 µg/mL) stimulation for 24 hours. (F) The expression of CD80 from patients with aplastic anemia (AA) and HD was detected by flow cytometry (HD n=5; AA n=5). (G and H) Expression levels of arginase (Arg)-1 (G) and inducible nitric-oxide synthase (iNOS) (H) with or without treatment of rapamycin from patients with AA and HD (HD n=5; AA n=4). All quantitative data represent mean ± standard error of the mean. *P<0.05, **P<0.01. SSC: side scatter; HLA-DR: human leukocyte antigen-D-related; Rap: rapamycin.
Our data verified that MDSC, especially M-MDSC, were reduced in the PB of AA patients. The decreased intracellular levels of Arg-1 and iNOS in AA MDSC might contribute to the impaired immunosuppressive function. Consistently, plasma levels of Arg-1 in AA patients were lower than that of HD. In addition, the percentage of peripheral AA MDSC was positively correlated with the frequency of Tregs and negatively correlated with CD8+T cells, which coincided with the defected immunosuppressive function of AA MDSC. Interestingly, the percentage of MDSC in male AA exceeded that of female AA. It was reported that MDSC were susceptible to sex hormones and that androgen suppression therapy inhibited the expansion of MDSC.29 Herein, we speculated that androgen might play a role in the development of MDSC, which provided evidence for applying androgen in AA therapy. WT1 was reported to control the growth and differentiation of CD34+ HSPC.30 A former study revealed that bone marrow WT1 level in patients with AA was related to disease severity and could predict the response to immunosuppressive therapy.22 Our data illustrated that the percentage of MDSC was positively associated with bone marrow WT1 level, which further indicated the involvement of MDSC in the impaired hematopoiesis of AA.
In order to elucidate the distinct signaling pathways and biological mechanisms regulated by MDSC in the circulation of AA patients, we performed comparative analyses of the transcriptomic profiles between AA and HD MDSC. Our data showed that critical pathways associated with MDSC expansion, such as transcription, IL-6, IL-18 and glycolysis, were downregulated in AA MDSC. Additionally, genes related to DNA damage and apoptosis were upregulated in AA MDSC, which shed light on the reduced number of MDSC in AA patients. Interestingly, the JAKSTAT pathway, which mediated anti-apoptosis, was also found to be upregulated in AA MDSC. Occurring in 7% AA patients, STAT3 mutation was associated with the presence of human leukocyte antigen-DR15 and predicted better responses to immunosuppressive therapy.31 Moreover, both GH23 and leptin24 could activate JAK-STAT. In agreement with these reports, we found that STAT3, LEPR and genes related to the GHR signaling pathway were up-regulated in AA MDSC. Furthermore, components of JAKSTAT signaling pathway (STAT1, STAT5, etc.) could expand the immunosuppressive-cell subsets such as MDSC and Tregs.32 Collectively, these data implied that the JAK-STAT signaling pathway in AA MDSC was important to trigger their proliferation and resist apoptosis. Upregulated JAKSTAT signaling pathway may be negative feedback of decreased MDSC numbers in AA.
Apart from Arg-1 and iNOS, the immunosuppressive property of MDSC could also be mediated by the production of TGF-β and ROS.1 In this study, TGF-β and ROS pathways were found downregulated in AA MDSC, which further explained the dysfunction of AA MDSC. MDSC were confirmed to promote immune tolerance in bone marrow transplantation and show a protective effect in GVHD regulation.13,33 Our data indicated that the allograft rejection pathway was upregulated in AA MDSC whereas GVHD-related genes (IL1A, PRF1, GZMB and KLRD1) were downregulated. Collectively, there might be an interesting trend for the decreased incidence of GVHD in AA patients with bone marrow transplantation.
Many factors affecting MDSC expansion and function were reported.1 However, to date, no clinically effective therapy targeting MDSC has been developed yet. Rapamycin, serving as an inhibitor of the intracellular kinase mTOR, was clinically applied in AA as an immunosuppressive agent.11 Consistent with previous reports,14 our results demonstrated that rapamycin treatment in vitro increased the number of MDSC and significantly improved the Arg-1 and iNOS levels in MDSC. In addition, the increased proportion of HLA-DR- after rapamycin intervention indicated that rapamycin might affect the differentiation of MDSC. Indeed, rapamycin significantly suppressed lipopolysaccharide-induced MDSC differentiation into macrophages. This is one of the mechanisms in which rapamycin plays a therapeutic role in AA.
In summary, impaired MDSC are involved in the immuno-pathogenesis of AA. We have revealed intrinsic defects of MDSC in AA and provided new overwhelming evidence of rapamycin in AA treatment.
Footnotes
- Received November 2, 2021
- Accepted June 13, 2022
Correspondence
Disclosures
No conflicts of interest to disclose.
Contributions
P-yD and M-lG designed the research and wrote the paper. P-yD and L-yC performed the research and analyzed the data. H-fW, J-lH, Z-xJ, Y-qS, XR, J-bH, X-xL, MW, NN, JZ and PJ contributed to the clinical data collection, and sample preparation. J-lH, Y-zZ and M-lG revised the manuscript. All authors made significant contributions to, reviewed, and approved the final version of the manuscript.
Data-sharing statement
All data generated and/or analyzed in this study are included in this published article and its Online Supplementary Appendix. Meanwhile, the datasets used and analyzed during the current study are also available from the corresponding author on reasonable request.
Funding
This work was supported by grants from the National Natural Science Foundation of China (grant numbers 81700120, 81770119 and 81970104) and the Haihe Laboratory of Cell Ecosystem Innovation Fund (grant number HH22KYZX0041).
Acknowledgment
The authors would like to thank all the doctors and nurses in the Therapeutic Center of Anemic Diseases and the research team of the Clinical Laboratory Center for their professional assistance.
References
- Gabrilovich DI, Nagaraj S. Myeloid-derived suppressor cells as regulators of the immune system. Nat Rev Immunol. 2009; 9(3):162-174. https://doi.org/10.1038/nri2506PubMedPubMed CentralGoogle Scholar
- Bronte V, Brandau S, Chen SH. Recommendations for myeloid-derived suppressor cell nomenclature and characterization standards. Nat Commun. 2016; 7:12150. https://doi.org/10.1038/ncomms12150PubMedPubMed CentralGoogle Scholar
- Ostrand-Rosenberg S, Sinha P. Myeloid-derived suppressor cells: linking inflammation and cancer. J Immunol. 2009; 182(8):4499-4506. https://doi.org/10.4049/jimmunol.0802740PubMedPubMed CentralGoogle Scholar
- Rodriguez PC, Zea AH, Culotta KS, Zabaleta J, Ochoa JB, Ochoa AC. Regulation of T cell receptor CD3zeta chain expression by Larginine. J Biol Chem. 2002; 277(24):21123-21129. https://doi.org/10.1074/jbc.M110675200PubMedGoogle Scholar
- Bingisser RM, Tilbrook PA, Holt PG, Kees UR. Macrophage-derived nitric oxide regulates T cell activation via reversible disruption of the Jak3/STAT5 signaling pathway. J Immunol. 1998; 160(12):5729-5734. Google Scholar
- Rivoltini L, Carrabba M, Huber V. Immunity to cancer: attack and escape in T lymphocyte-tumor cell interaction. Immunol Rev. 2002; 188:97-113. https://doi.org/10.1034/j.1600-065X.2002.18809.xPubMedGoogle Scholar
- Veglia F, Perego M, Gabrilovich D. Myeloid-derived suppressor cells coming of age. Nat Immunol. 2018; 19(2):108-119. https://doi.org/10.1038/s41590-017-0022-xPubMedPubMed CentralGoogle Scholar
- DeZern AE, Churpek JE. Approach to the diagnosis of aplastic anemia. Blood Adv. 2021; 5(12):2660-2671. https://doi.org/10.1182/bloodadvances.2021004345PubMedPubMed CentralGoogle Scholar
- Zonghong S, Meifeng T, Huaquan W. Circulating myeloid dendritic cells are increased in individuals with severe aplastic anemia. Int J Hematol. 2011; 93(2):156-162. https://doi.org/10.1007/s12185-010-0761-zPubMedGoogle Scholar
- Sun W, Wu Z, Lin Z. Macrophage TNF-α licenses donor T cells in murine bone marrow failure and can be implicated in human aplastic anemia. Blood. 2018; 132(26):2730-2743. https://doi.org/10.1182/blood-2018-05-844928PubMedPubMed CentralGoogle Scholar
- He G, Zhang X, Wu D, Sun A, Wang X. Relapse of aplastic anemia responsive to sirolimus combined with cyclosporine. Pediatr Blood Cancer. 2011; 56(7):1133-1135. https://doi.org/10.1002/pbc.22865PubMedGoogle Scholar
- Feng X, Lin Z, Sun W. Rapamycin is highly effective in murine models of immune-mediated bone marrow failure. Haematologica. 2017; 102(10):1691-1703. https://doi.org/10.3324/haematol.2017.163675PubMedPubMed CentralGoogle Scholar
- Lin Y, Wang B, Shan W. mTOR inhibitor rapamycin induce polymorphonuclear myeloid-derived suppressor cells mobilization and function in protecting against acute graft-versus-host disease after bone marrow transplantation. Clin Immunol. 2018; 187:122-131. https://doi.org/10.1016/j.clim.2017.11.005PubMedGoogle Scholar
- Zhou L, Miao K, Yin B. Cardioprotective role of myeloid-derived suppressor cells in heart failure. Circulation. 2018; 138(2):181-197. https://doi.org/10.1161/CIRCULATIONAHA.117.030811PubMedGoogle Scholar
- Camitta BM, Rappeport JM, Parkman R, Nathan DG. Selection of patients for bone marrow transplantation in severe aplastic anemia. Blood. 1975; 45(3):355-363. https://doi.org/10.1182/blood.V45.3.355.bloodjournal453355Google Scholar
- He YM, Li X, Perego M. Transitory presence of myeloid-derived suppressor cells in neonates is critical for control of inflammation. Nat Med. 2018; 24(2):224-231. https://doi.org/10.1038/nm.4467PubMedPubMed CentralGoogle Scholar
- Hou Y, Feng Q, Xu M. High-dose dexamethasone corrects impaired myeloid-derived suppressor cell function via Ets1 in immune thrombocytopenia. Blood. 2016; 127(12):1587-1597. https://doi.org/10.1182/blood-2015-10-674531PubMedGoogle Scholar
- Xie J, Wen J, Chen C. Notch 1 Is Involved in CD4(+) T Cell Differentiation Into Th1 Subtype During Helicobacter pylori Infection. Front Cell Infect Microbiol. 2020; 10:575271. https://doi.org/10.3389/fcimb.2020.575271PubMedPubMed CentralGoogle Scholar
- El-Houjeiri L, Possik E, Vijayaraghavan T. The transcription factors TFEB and TFE3 link the FLCN-AMPK signaling axis to innate immune response and pathogen resistance. Cell Rep. 2019; 26(13):3613-3628. https://doi.org/10.1016/j.celrep.2019.02.102PubMedPubMed CentralGoogle Scholar
- Shichishima T, Okamoto M, Ikeda K. HLA class II haplotype and quantitation of WT1 RNA in Japanese patients with paroxysmal nocturnal hemoglobinuria. Blood. 2002; 100(1):22-28. https://doi.org/10.1182/blood.V100.1.22PubMedGoogle Scholar
- Olszewski M, Huang W, Chou PM, Duerst R, Kletzel M. Wilms' tumor 1 (WT1) gene in hematopoiesis: a surrogate marker of cell proliferation as a possible mechanism of action?. Cytotherapy. 2005; 7(1):57-61. https://doi.org/10.1016/S1465-3249(05)70789-1Google Scholar
- You Y, Huo J, Lu S. The diverse expression of the WT1 gene in patients with acquired bone marrow failure syndromes. Leuk Lymphoma. 2018; 59(4):950-957. https://doi.org/10.1080/10428194.2017.1352092PubMedGoogle Scholar
- Han Y, Leaman DW, Watling D. Participation of JAK and STAT proteins in growth hormone-induced signaling. J Biol Chem. 1996; 271(10):5947-5952. https://doi.org/10.1074/jbc.271.10.5947PubMedGoogle Scholar
- Mullen M, Gonzalez-Perez RR. Leptin-induced JAK/STAT signaling and cancer growth. Vaccines (Basel). 2016; 4(3):26. https://doi.org/10.3390/vaccines4030026PubMedPubMed CentralGoogle Scholar
- Ugel S, Delpozzo F, Desantis G. Therapeutic targeting of myeloid-derived suppressor cells. Curr Opin Pharmacol. 2009; 9(4):470-481. https://doi.org/10.1016/j.coph.2009.06.014PubMedGoogle Scholar
- Medinger M, Drexler B, Lengerke C, Passweg J. Pathogenesis of acquired aplastic anemia and the role of the bone marrow microenvironment. Front Oncol. 2018; 8:587. https://doi.org/10.3389/fonc.2018.00587PubMedPubMed CentralGoogle Scholar
- Shi J, Ge M, Lu S. Intrinsic impairment of CD4+CD25+ regulatory T cells in acquired aplastic anemia. Blood. 2012; 120(8):1624-1632. https://doi.org/10.1182/blood-2011-11-390708PubMedGoogle Scholar
- Huo J, Zhang L, Ren X. Multifaceted characterization of the signatures and efficacy of mesenchymal stem/stromal cells in acquired aplastic anemia. Stem Cell Res Ther. 2020; 11(1):59. https://doi.org/10.1186/s13287-020-1577-2PubMedPubMed CentralGoogle Scholar
- Boettcher AN, Usman A, Morgans A, VanderWeele DJ, Sosman J, Wu JD. Past, current, and future of immunotherapies for prostate cancer. Front Oncol. 2019; 9:884. https://doi.org/10.3389/fonc.2019.00884PubMedPubMed CentralGoogle Scholar
- Menssen HD, Renkl HJ, Entezami M, Thiel E. Wilms' tumor gene expression in human CD34+ hematopoietic progenitors during fetal development and early clonogenic growth. Blood. 1997; 89(9):3486-3487. https://doi.org/10.1182/blood.V89.9.3486Google Scholar
- Jerez A, Clemente MJ, Makishima H. STAT3 mutations indicate the presence of subclinical T-cell clones in a subset of aplastic anemia and myelodysplastic syndrome patients. Blood. 2013; 122(14):2453-2459. https://doi.org/10.1182/blood-2013-04-494930PubMedPubMed CentralGoogle Scholar
- Owen KL, Brockwell NK, Parker BS. JAK-STAT signaling: a double-edged sword of immune regulation and cancer progression. Cancers. 2019; 11(12):2002. https://doi.org/10.3390/cancers11122002PubMedPubMed CentralGoogle Scholar
- Ochando J, Conde P, Utrero-Rico A, Paz-Artal E. Tolerogenic role of myeloid suppressor cells in organ transplantation. Front Immunol. 2019; 10:374. https://doi.org/10.3389/fimmu.2019.00374PubMedPubMed CentralGoogle Scholar
Data Supplements
Figures & Tables
Article Information

This work is licensed under a Creative Commons Attribution-NonCommercial 4.0 International License.