Five genes encoding the human b-globins are located in a gene cluster on chromosome 11p15.4 (b-globin locus): 5’-HBE1 (e)-HBG2 (Gg)-HBG1 (Ag)-HBD (d)-HBB (b)-3’. These genes are expressed in distinct developmental stages, with transitions controlled by a series of transcriptional switches regulated by the interplay between local chromatin structure and erythroid-specific transcription factors (TF).1,2 Locally, expression of each b-globin is influenced by the spatial proximity of its promoter to the enhancer-rich locus control region (LCR).1,2 In addition to chromatin looping, a number of TF, including GATA1, BCL11A, COUP-TF2, NuRD, and MYB, specifically repress the expression of embryonic and fetal e/g-globins.1,3,4 Furthermore, MYB mRNA is targeted for degradation by microRNA (miR) miR-15A and miR-16-1.5
In mammals, the bromodomain and extra-terminal domain (BET) family consists of histone readers with two acetyl-lysine binding bromodomains (BD1 and BD2), including the ubiquitously expressed BRD2, BRD3, BRD4, and the germ cell-specific BRDT, that are crucial for epigenetic regulation of gene expression through recruitment of the transcription machinery.6 Previous studies have established that BET inhibitors (BETi) disrupt adult b-globin expression mediated by GATA1 in mouse G1E cells7 and induce hemoglobin production in the UT7 human erythroid cell line.8 However, the effects of BETi on the transcription regulation of genes in the b-globin locus have not been evaluated comprehensively. Here, we demonstrate the ability of BETi to reactivate embryonic and fetal e/g-globins in erythroleukemia cell lines.
We tested the ability of BETi to induce erythroid differentiation in TF-1 cells, an erythroleukemia cell line that expresses virtually no embryonic e-globin at baseline (Figure 1A). Quantitative polymerase chain reaction (qPCR) of b-globins after treatment with JQ1 and/or erythropoietin (EPO) demonstrated that although EPO upregulated all three types of b-globins, JQ1 specifically reactivated HBE1, embryonic e-globin (Figure 1). Although JQ1 alone did not affect the expression of HBB, JQ1 antagonized the EPO-induced HBB upregulation, reducing the expression of adult b-globin by 50% (Figure 1C). In contrast, we did not observe expression changes in HBG1/2 with or without EPO (Figure 1D). Strikingly, JQ1 upregulated the e-globin by 15-fold alone, and by more than 200-fold when combined with EPO (Figure 1E). Taken together, these expression changes account for the dramatic increase in HBE1 transcripts from <1% to nearly 20% as well as the decrease in HBB transcripts from over 30% to less than 20% of all b-globin transcripts in JQ1 treated cells versus control cells (Figure 1A), indicating that JQ1 is reactivating HBE1 in this cell line. RNA sequencing (RNA-seq) on TF-1 cells treated 3 days with dimethyl sulfoxide (DMSO), JQ1, EPO, and EPO+JQ1 confirmed qPCR quantification of b-globin expression (Figure 1B). Moreover, JQ1 treatment also induced the adult α-globin genes HBA1/2, suggesting that BETi treatment is unlikely to lead to an α-thalassemia-like condition (Figure 1B). We performed western blots for g- and e-globins using TF-1 cells treated for 3 days, and observed that HBE1 protein was increased by the combined treatment compared to EPO alone, as expected given the gene expression changes (Figure 1F).
Figure 1.JQ1 specifically induces the ε-globin gene in TF-1 cells. (A) Percentage of HBB, HBG1/2, and HBE1 transcripts relative to total b-globin transcripts in TF-1 cells after treatment with JQ1 (red), erythropoietin (EPO) (blue), EPO+JQ1 (green) vs. dimethyl sulfoxide (DMSO) (black) for 5 days (n=3). (B) RNA sequencing quantification of α- and b-globin genes in TF-1 cells after treatment with JQ1 (red), EPO (blue), EPO+JQ1 (green) vs. DMSO (black) for 3 days. (C-E) Quantitative polymerase chain reaction (qPCR) quantification of (C) HBB, (D) HBG1/2, and (E) HBE1 expression in TF-1 cells after treatment with JQ1 (red), EPO (blue), EPO+JQ1 (green) vs. DMSO (black) for a total of 5 days (D1-5) (n=3). (F) Western blots of g- and e-globins in TF-1 cells treated for 3 days. The day at which the protein extracts were made is indicated by a black arrow labeled “WB” in panels (D and E). Quantification of the target normalized to loading control is shown to the right of the gel images (n=3). In (A, C to E), *P<0.05, **P<0.01, ***P<0.001 (Student’s t-test). In (B), * false discovery rate (FDR) <0.05, **FDR <0.01, ***FDR <0.001.
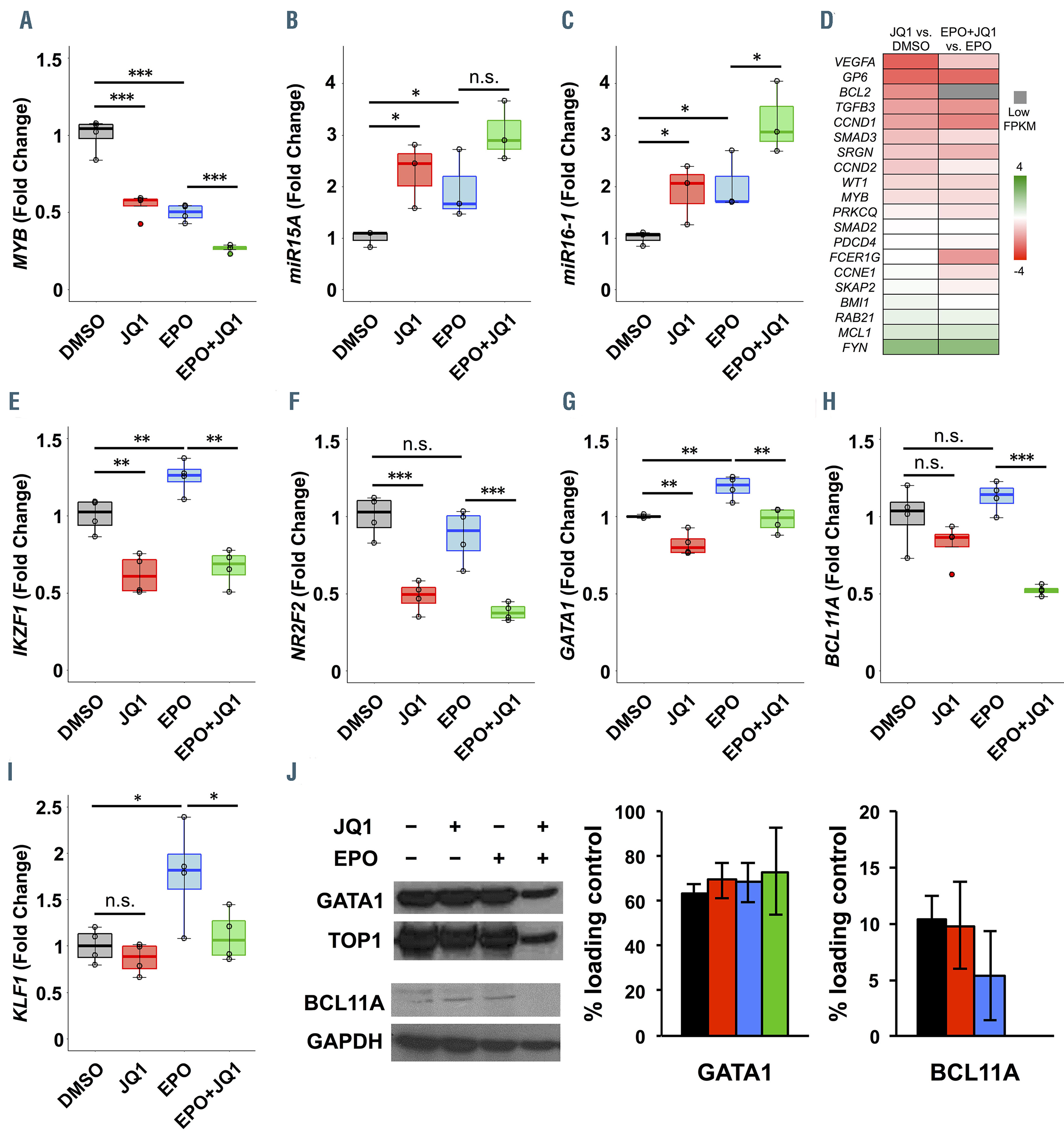
Figure 2.JQ1 downregulates known inhibitors of fetal hemoglobin. (A to C) qPCR quantification of (A) MYB, (B) miR-15A, (C) miR-16-1, in TF-1 cells after treatment with JQ1 (red), erythropoietin (EPO) (blue), EPO+JQ1 (green) vs. dimethyl sulfoxide (DMSO) (control, black) for 3 days. (D) Heatmap representing RNA sequencing quantification of expression changes (log2 fold-changes in FPKM) of known miR-15A and miR-16-1 targets in JQ1 treated TF-1 cells vs. control, with or without EPO. Log2 fold-change ranges from -4 (red, suppressed by JQ1) to 4 (green, induced by JQ1). Genes with low expression (FPKM<1) were excluded or represented with gray box. (E to I) qPCR quantification of (E) IKZF1 (encodes IKAROS), (F) NR2F2 (encodes COUP-TF2), (G) GATA1, (H) BCL11A, and (I) KLF1 in TF-1 cells after treatment with JQ1 (red), EPO (blue), EPO+JQ1 (green) vs. DMSO (control, black) for 3 days. (J) Western blots for GATA1 and BCL11A with corresponding loading controls. Quantifications of signal intensity, normalized to loading controls, are shown as bar graphs to the right of the western blots. N=3 for panels (B), (C), and (J). N=2 for panel (D). N=4 for all other panels. *P<0.05, **P<0.01, ***P<0.001, n.s.: not statistically significant (Student’s t-test).
In order to test whether this effect was specific to this cell line and/or was a class effect of BETi, we first treated two other erythroleukemia cell lines, K562 and HEL, and one myeloid cell line (HL-60), in a similar fashion. We found that JQ1 induced e/g-globin genes only in K562 and HEL cells, without any effect in HL-60 cells (Online Supplementary Figure S1A to C) and without EPO induction of differentiation. Two other BETi currently tested in clinical trials (CPI-0610 and PLX51107) had similar effects to JQ1 in both K562 and TF-1 cells (Online Supplementary Figure S1D and E), demonstrating that the ability to reactivate e/g-globins is a class effect.
Figure 3.JQ1 changes interaction frequencies between the locus control region and the b-globin genes. (A) Chromosome conformation capture quantitative polymerase chain reaction (3C-qPCR) quantification of interaction frequencies between the locus control region (LCR) and segments of the b-globin locus in TF-1 cells after treatment with JQ1 (red), erythropoietin (EPO) (blue), EPO+JQ1 (green) vs. dimethyl sulfoxide (DMSO) (control, black) for 3 days, (n=3). (B) Log2 (fold-change) and statistical significance comparing JQ1 vs. DMSO control (red) and EPO vs. DMSO control (blue). (C) Log2 (fold-change) and statistical significance comparing EPO+JQ1 vs. EPO (green) and EPO+JQ1 vs. JQ1 (purple). Track on top indicates chromosomal gene positions and the DNA fragments generated from an EcoRI digestion. Replicates included have EcoRI digestion efficiency >60% at all control sites. HS: DNase hypersensitivity site. The EcoRI-generated fragment containing the bait primer is shown as a yellow bar. *P<0.05, *P<0.01, ***P<0.001 (Student’s t-test). A genomic region containing no EcoRI site (chr7:117,293,465-117,293,547) was used as internal control for the amount of input DNA. All chimeric fragment quantifications was normalized to the control region quantification of the respective experimental conditions. Since BET inhibition results in global changes in genomic structure, we were unable to identify a genomic region as a reliable control region for this study.
In order to determine the effects of JQ1 on erythroid differentiation, we examined the expression of erythroidand myeloid-specific genes in TF-1 cells with or without EPO stimulation (Online Supplementary Figure S2A). As expected, EPO treatment resulted in erythroid maturation as shown by the upregulation of erythroid-lineage genes and the downregulation of HSPC or myeloid-lineage genes (Online Supplementary Figure S2A). However, JQ1 only mirrored the effects of EPO in a subset of these genes, including most of those that encode cell surface markers, transporters, and receptors (Online Supplementary Figure S2A). JQ1 exhibited opposite effects to those of EPO in many of the genes encoding components of the erythroid cytoskeleton (Online Supplementary Figure S2A). These observations indicate that JQ1 and EPO have overlapping but distinct effects on the expression of erythroid-lineage genes, and the reactivation of e/g-globins by BETi is not purely due to erythroid differentiation and maturation. Transcriptome analyses further revealed the distinct effects of JQ1 and EPO (Online Supplementary Table S1; Online Supplementary Figure S2). Whereas EPO induces genes involved in erythropoiesisrelated pathways (e.g., heme-biosynthesis and iron ion homeostasis), JQ1 suppresses immune-activation pathways (Online Supplementary Figure S2B to E). Among the genes regulated by EPO or JQ1, only a small subset is regulated by both (Online Supplementary Figure S2F to G).
Since e/g-globins are suppressed by a number of TF, we examined the expression of corresponding genes in our RNA-seq data and further validated the results with qPCR (Figure 2). We found that MYB expression was decreased by JQ1 and EPO, and the combination treatment showed an additive effect (Figure 2A). Since MYB is a target of miR-15A and miR-16-1, we measured the levels of these miR and found that both were upregulated by either JQ1 and EPO in an additive fashion (Figure 2B and C), showing an inverse correlation compared to MYB expression as expected. RNA-seq quantification of known miR-15A/16-1 targets indicated that most were downregulated by treatment with JQ1 and/or EPO (Figure 2D), further suggesting that these miR play a central role in mediating the effects of JQ1. Next, we examined the genes encoding several well-established HBE1 and HBG1/2 inhibitors or HBB activators: IKZF1 (IKAROS), NR2F2 (COUP-TF2), BCL11A, and GATA1. Each of these genes was downregulated by JQ1 with or without EPO (Figure 2E to G). KLF1 promotes the expression of BCL11A,9 and therefore as expected, we observed downregulation of BCL11A only when we also saw KLF1 repression in the setting of joint JQ1 and EPO treatment (Figure 2H and I). GATA1 western blots confirmed a stable level of protein as expected from the qPCR data, whereas western blotting for BCL11A demonstrated almost no detectable protein after combination treatment (Figure 2J).
In order to examine how the spatial structure of the locus changes in response to JQ1 treatment, we performed chromatin conformation capture followed by qPCR (3C-qPCR) to quantify the LCR interactions with the b-globin genes under each treatment (Figure 3A). Interestingly, differentiation alone via EPO did not change the interaction frequency in this locus (Figure 3B). In contrast, JQ1 decreased the interaction at multiple loci near or in the fetal and adult g/b-globin genes (Figure 3B). Similarly, the LCR interaction in EPO+JQ1 double-treated cells is more similar to that of JQ1-treated cells than that of EPO-treated cells, again showing that JQ1, but not EPO, decreases interactions between the LCR and the g/b-globin genes (Figure 3C). Notably, JQ1 treatment did not decrease the interaction between the LCR and the HBE1 promoter (Figure 3B and C), suggesting that JQ1 treatment relaxes the looping between the LCR and the g/b-globin genes, which biases LCR contacts in favor of interactions with the promoter of embryonic HBE1.
Thus, the b-globin gene expression changes under BET inhibition are likely the result of both shifts in local chromatin looping and expression changes of b-globin inhibitors and activators. The shifts in LCR interactions favor HBE1 expression over HBB or HBG1/2. Although the overall interaction between LCR and the b-globin genes decreases under JQ1 treatment, e/g-globin expression still increased likely due to reduced inhibition and upregulation of genes involved in erythroid maturation. Together, these factors result in decreased HBB transcription and increased embryonic HBE1 transcription (Figure 1A).
Our data in TF-1 cells show that BETi induces partial erythroid maturation and reactivate the embryonic e-globin HBE1 even without EPO-mediated erythroid maturation. An important clinical question is whether the HBE1 encoded e-globin could function as a reasonable substitute for the adult b-globin chain. Biochemical analysis of the embryonic hemoglobin Hb-Gower 2 (α2e2) shows that its P50 for oxygen, affinity to 2,3-BPG, Bohr coefficient, and Hill coefficient are comparable to those of adult hemoglobin A (HbA).10 Hb-Gower 2 also has a comparable tetramer-dimer dissociation constant to that of HbA.11 A study in transgenic α/b-thalassemia mice found that human embryonic hemoglobins consist of ζ-globin and e-globin rescue the lethal phenotype of α/b-thalassemia.12 Similarly, a study in sickle cell mice found that the presence of human Hb-Gower 2 (α2e2) greatly alleviated sickle cell phenotypes, and Hb-Gower 2 inhibits sickle cell hemoglobin (HbS) polymerization.13
Our findings suggest that specific inhibition of bromodomain- containing proteins could provide a reasonable alternative and/or adjuncts to the treatment of b-globinopathies like sickle cell anemia (SCA). SCA patients generally have elevated EPO levels,14 and thus treatment with JQ1 alone might be sufficient to induce e-globin in these patients. Currently, the most common treatment for SCA is administration of hydroxyurea, which elevates fetal hemoglobin production to alleviate symptoms.15 In recent years, multiple gene therapy strategies for SCA have emerged, including b-globin gene addition and nuclease-assisted b-globin gene modification/repair.16 Although these recent advances in gene therapy offer the potential for cure, they will not be accessible or affordable for all patients, especially those from less affluent countries or health systems. We hope that our work motivates future studies that focus on the effect of BET inhibition on globin expression in other erythroid cell lines and primary cells and how BET inhibition could be harnessed for therapeutic purposes.
Footnotes
- Received March 16, 2021
- Accepted August 20, 2021
Correspondence
Disclosures: LAG, AW and JZC are owners of the patent PCT/US20/52842 titled “Methods and compositions for treating sickle cell disease and thalassemia”, filed on September 25, 2020.
Contributions: JZC designed and performed the experiments, analyzed the data, and wrote the manuscript; KB performed additional experiments; LAG conceived of the study and provided insights in experimental design and data interpretation; AW provided additional input for experimental design and data interpretation.
Funding
this work was supported by a grant by the Edwards P. Evans Foundation/EvansMDS to AW and LAG. Funding for JZC was supported by the University of Chicago Biological Sciences Division Dean’s Office, the University of Chicago Comprehensive Cancer Center Women’s Board, and the Goldblatt Scholarship.
Acknowledgments
We thank Dr. Alex Ruthenburg (University of Chicago) for providing the K562 cells used in this work and experimental advice; and Dr. Julie-Aurore Losman (Dana-Farber Cancer Institute) who provided the TF-1 cells.
References
- Sankaran VG, Xu J, Orkin SH. Advances in the understanding of haemoglobin switching. Br J Haematol. 2010; 149(2):181-194. https://doi.org/10.1111/j.1365-2141.2010.08105.xPubMedPubMed CentralGoogle Scholar
- Wilber A, Nienhuis AW, Persons DA. Transcriptional regulation of fetal to adult hemoglobin switching: new therapeutic opportunities. Blood. 2011; 117(15):3945-3953. https://doi.org/10.1182/blood-2010-11-316893PubMedPubMed CentralGoogle Scholar
- Aerbajinai W, Zhu J, Kumkhaek C, Chin K, Rodgers GP. SCF induces gamma-globin gene expression by regulating downstream transcription factor COUP-TFII. Blood. 2009; 114(1):187-194. https://doi.org/10.1182/blood-2008-07-170712PubMedPubMed CentralGoogle Scholar
- Xu J, Bauer DE, Kerenyi MA. Corepressor-dependent silencing of fetal hemoglobin expression by BCL11A. Proc Natl Acad Sci U S A. 2013; 110(16):6518-6523. https://doi.org/10.1073/pnas.1303976110PubMedPubMed CentralGoogle Scholar
- Sankaran VG, Menne TF, Šćepanović D. MicroRNA-15a and -16-1 act via MYB to elevate fetal hemoglobin expression in human trisomy 13. Proc Natl Acad Sci U S A. 2011; 108(4):1519-1524. https://doi.org/10.1073/pnas.1018384108PubMedPubMed CentralGoogle Scholar
- Doroshow DB, Eder JP, LoRusso PM. BET inhibitors: a novel epigenetic approach. Ann Oncol. 2017; 28(8):1776-1787. https://doi.org/10.1093/annonc/mdx157PubMedGoogle Scholar
- Stonestrom AJ, Hsu SC, Jahn KS. Functions of BET proteins in erythroid gene expression. Blood. 2015; 125(18):2825-2834. https://doi.org/10.1182/blood-2014-10-607309PubMedPubMed CentralGoogle Scholar
- Goupille O, Penglong T, Lefèvre C. BET bromodomain inhibition rescues erythropoietin differentiation of human erythroleukemia cell line UT7. Biochem Biophys Res Commun. 2012; 429(1-2):1-5. https://doi.org/10.1016/j.bbrc.2012.10.112PubMedGoogle Scholar
- Zhou D, Liu K, Sun C-W, Pawlik KM, Townes TM. KLF1 regulates BCL11A expression and gamma- to beta-globin gene switching. Nat Genet. 2010; 42(9):742-744. https://doi.org/10.1038/ng.637PubMedGoogle Scholar
- He Z, Russell JE. Expression, purification, and characterization of human hemoglobins Gower-1 (zeta(2)epsilon(2)), Gower-2 (alpha(2)epsilon(2)), and Portland-2 (zeta(2)beta(2)) assembled in complex transgenic-knockout mice. Blood. 2001; 97(4):1099-1105. https://doi.org/10.1182/blood.V97.4.1099PubMedGoogle Scholar
- Manning LR, Russell JE, Padovan JC. Human embryonic, fetal, and adult hemoglobins have different subunit interface strengths. Correlation with lifespan in the red cell. Protein Sci. 2007; 16(8):1641-1658. https://doi.org/10.1110/ps.072891007PubMedPubMed CentralGoogle Scholar
- Russell JE, Liebhaber SA. Reversal of lethal alpha- and beta-thalassemias in mice by expression of human embryonic globins. Blood. 1998; 92(9):3057-3063. https://doi.org/10.1182/blood.V92.9.3057.421k57_3057_3063Google Scholar
- He Z, Russell JE. A human embryonic hemoglobin inhibits Hb S polymerization in vitro and restores a normal phenotype to mouse models of sickle cell disease. Proc Natl Acad Sci U S A. 2002; 99(16):10635-10640. https://doi.org/10.1073/pnas.162269099PubMedPubMed CentralGoogle Scholar
- Gordeuk VR, Campbell A, Rana S. Relationship of erythropoietin, fetal hemoglobin, and hydroxyurea treatment to tricuspid regurgitation velocity in children with sickle cell disease. Blood. 2009; 114(21):4639-4644. https://doi.org/10.1182/blood-2009-04-218040PubMedPubMed CentralGoogle Scholar
- Ali MA, Ahmad A, Chaudry H. Efficacy and safety of recently approved drugs for sickle cell disease: a review of clinical trials. Exp Hematol. 2020; 92:11-18.e11. https://doi.org/10.1016/j.exphem.2020.08.008PubMedPubMed CentralGoogle Scholar
- Orkin SH, Bauer DE. Emerging genetic therapy for sickle cell disease. Annu Rev Med. 2019; 70:257-271. https://doi.org/10.1146/annurev-med-041817-125507PubMedGoogle Scholar
Data Supplements
Figures & Tables
Article Information

This work is licensed under a Creative Commons Attribution-NonCommercial 4.0 International License.