Abstract
Dysregulated megakaryocytopoiesis contributes to reduced platelet counts in immune thrombocytopenic purpura (ITP), yet the mechanism remains elusive. Although 5-hydroxytryptamine receptor 7 (5-HTR7) has been implicated in megakaryocyte biology, its pathogenic involvement in ITP is undefined. This study investigated the impact of 5-HTR7 on megakaryocyte maturation in ITP using flow cytometry, immunofluorescence, and single-cell RNA sequencing. Analyses revealed elevated 5-HTR7 expression on megakaryocytes from ITP patients compared to healthy controls. Pharmacological inhibition of 5-HTR7 using SB269970A not only rescued megakaryocyte maturation defects in vitro but also restored circulating platelet levels in a mouse model of active ITP. Single-cell RNA sequencing coupled with western blot validation identified ERK1/2 phosphorylation in SB269970A-treated megakaryocytes. Mechanistically, 5-HTR7 impaired megakaryocyte maturation through the PKA/Orai1/ERK axis by suppressing store-operated calcium entry, as confirmed via confocal microscopy. In conclusion, elevated expression of 5-HTR7 impairs maturation of megakaryocytes, causing lower platelet counts in ITP and offering a potential therapeutic target for ITP management.
Introduction
Immune thrombocytopenic purpura (ITP) is an acquired hemorrhagic disease characterized by a decrease of platelets in the peripheral blood. The pathogenesis of ITP remains elusive. In a widely accepted concept, platelets are damaged by autoantibodies and/or dysregulated T-cell subsets. Recent studies suggest that defects in megakaryocytopoiesis also contribute to the development of ITP, although the mechanism has not been well studied.
In ITP patients, both the number of megakaryocytes and the amount of cytoplasmic vacuoles in megakaryocytes are increased,1 while mature megakaryocytes containing a demarcation membrane system were significantly reduced.2 Thus, megakaryocytes in ITP may experience para-apoptosis. Antibodies to platelets, especially antibodies against glycoprotein (GP) IIb/III or GP Ib/IX, which are detected in approximately 50% of ITP patients,3 may damage megakaryocytes and cause abnormal differentiation and maturation of megakaryocytes.4,5 Abnormally activated cytotoxic T cells in bone marrow of ITP patients can increase granzyme and perforin, suppressing megakaryocyte apoptosis and resulting in subsequent reduced platelet production.6 Furthermore, dysregulated autophagy of megakaryocytes7, 8 and disorders of the vascular niche in bone marrow9 also contribute to the impediment of platelet production in ITP. Recently, single-cell RNA sequencing revealed that the CD9+ and HES1+ subset from Lin-CD34+CD45RA- hematopoietic stem and progenitor cells decreases in ITP, which may decrease megakaryocytopoiesis as well.10
The differentiation and maturation of hematopoietic stem cells (HSC) is tightly regulated by the local microenvironment, the niche. The nerve system, a critical regulatory component of the bone marrow niche, is essential for maintaining HSC in both homeostasis and stress. 5-hydroxytryptamine (5-HT), also known as serotonin, is a neurotransmitter that plays a vital role in homeostatic megakaryocytopoiesis and thrombopoiesis. 5-HT binding to its receptors, 5-HT2B and 5-HT2A, on megakaryocytes promotes megakaryocyte proliferation and differentiation and induces nitric oxide synthesis to increase the release of platelets.11 During infection by dengue virus, 5-HT binding to 5-HT2A on platelets promotes platelet activation, aggregation, and enhanced phagocytosis of platelets causing thrombocytopenia.12 In addition, a case report showed that 5-HT in platelets is a more effective index than platelet count for measuring the clinical severity of ITP.13 However, the role of 5-HT in the pathogenesis of ITP has not been studied.
5-hydroxytryptamine receptor-7 (5-HTR7) is a newly identified receptor for 5-HT.14 5-HTR7, like other 5-HT receptors, is also classified as a G protein-coupled receptor (GPCR). Three isomers have been identified in different species.15 Although mainly distributed in the central nervous system and the gastrointestinal system,16 5-HTR7 is also expressed in various other cells including arterial smooth muscle cells and intestinal immune cells.17 5-HTR7 is involved in a variety of physiological processes in humans, such as thermoregulation, learning and memory-related behaviors, circadian rhythm, and endocrine regulation.16 5-HTR7 also plays a role in the pathogenesis of various diseases, such as depression, schizophrenia, epilepsy, and inflammatory bowel disease,18 in which 5-HTR7 functions mainly via regulating calcium channels.19 Interestingly, over 50% of ITP patients have psychological disorders, such as anxiety, by the time they are diagnosed with ITP for the first time.20 However, it is unknown whether 5-HTR7 is involved in the pathogenesis of ITP. Herein, we investigated the role of 5-HTR7 in megakaryocytopoiesis in ITP using primary CD34+ cells and a mouse model of active ITP. Our data provide a novel mechanism for dysregulated megakaryocytopoiesis in ITP during which 5-HTR7 deteriorates megakaryocyte maturation via the PKA/Orai1/ERK1/2 pathway.
Methods
Patients
Based on Chinese guidelines for ITP, newly diagnosed ITP needs to meet the following criteria: (i) thrombocytopenia in two consecutive complete blood counts without blasts in peripheral blood smears; (ii) absence of splenomegaly; (iii) increased or normal megakaryocytes with maturation disorder in a bone marrow smear; (iv) exclusion of pseudothrombocytopenia, inherited or congenital diseases and secondary thrombocytopenia (due to drugs, vaccines, connective tissue diseases or immunodeficiency syndrome, etc.); (v) disease duration <3 months without initiation of disease-specific treatments including corticosteroids or intravenous immunoglobulins.21 Importantly, no use of antidepressant-like selective serotonin reuptake inhibitors in the preceding 3 months was also needed for enrolled ITP patients. Healthy controls and newly diagnosed ITP patients were recruited at the First Affiliated Hospital of Soochow University. Bone marrow samples were collected before treatment, after informed consent had been obtained. The study was approved by the Medical Ethical Committee of the First Affiliated Hospital of Soochow University and was conducted in accordance with the principles of the Declaration of Helsinki.
Proplatelet formation assay
Primary megakaryocytes were spun onto fibrinogen-coated glass slides (1×105 cells/mL) and cultured at 37°C for 24 h. The cells were then fixed with 4% paraformaldehyde, permeabilized with 0.5% Triton X-100, and stained with antibodies to CD41 (Abcam, UK) and β-tubulin (Abcam, UK), phallotoxins (YEASEN, China), and DAPI. Cells were imaged by confocal microscope, and megakaryocytes with filopodia or cytoplasmic protrusions were defined as showing proplatelet formation.22 Results were expressed as a percentage of adherent cells.
Mouse model of active immune thrombocytopenic purpura
Briefly, platelets were obtained from the peripheral blood of wild-type C57BL/6N mice and resuspended in phosphate-buffered saline. CD61-/- mice were infused with 108 platelets weekly via a tail vein infusion for 4-6 consecutive weeks. The immunized CD61-/- mice were euthanized and splenocyte suspensions were prepared. Wild-type C57BL/6N mice, planned to be recipients, were subjected to 350-400 cGy whole body irradiation. Within 3 h after irradiation, the wild-type C57BL/6N mice were injected via a tail vein with 1×107 splenocytes from the CD61-/- mice.23 Platelet counts were monitored every other day for 2-3 weeks.
Statistical analysis
For statistical analysis and creation of graphs, we used GraphPad Prism 9.0 software. All data are shown as the mean ± standard error or mean. Statistical significance was established using a Student t test, one-way analysis of variance (ANOVA) or two-way ANOVA. P<0.05 indicates statistically significant results.
Further details of the methods are provided in the Online Supplementary Materials.
Results
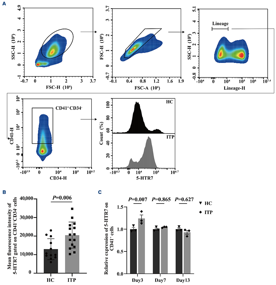
5-HTR7 is upregulated in megakaryocytes of patients with immune thrombocytopenic purpura
A total of 15 newly diagnosed ITP patients and 12 healthy controls were included in our study. The ITP group consisted of eight females and seven males, with a median age of 43 years. The group of healthy controls was composed of six females and six males, with a median age of 41 years. The median platelet count of the healthy controls and ITP patients was 156×109/L and 14×109/L, respectively. Bone marrow samples from ITP patients and the healthy controls were analyzed with flow cytometry. Megakaryocytes, which were CD41+CD34-, were positive for 5-HTR7 (Figure 1A). Compared with megakaryocytes from healthy controls, those from ITP patients had a higher level of 5-HTR7 (20,497±6,853 vs. 12,935±5,421, P=0.006) (Figure 1B). Besides, single-cell RNA sequencing suggested higher 5-HTR7 expression in megakaryocytic progenitors within the bone marrow of ITP patients (Online Supplementary Figure S1F).
Bone marrow supernatant of patients with immune thrombocytopenic purpura increases 5-HTR7 expression in human megakaryocytes
Human megakaryocytes were cultured in vitro with bone marrow supernatant (BMS) from healthy controls and ITP patients. The mean fluorescence intensity (MFI) of 5-HTR7 gated on CD41+ cells was measured and the relative 5-HTR7 expression was expressed as the ratio of the measured value to the mean MFI of the group of healthy controls at the indicated timepoints. Compared with BMS from healthy controls, ITP BMS increased 5-HTR7 expression on cultured megakaryocytes in the early stage of culture. In addition, the relative expression of 5-HTR7 on cultured megakaryocytes gradually decreased with time (Figure 1C).
Figure 1.Expression of 5-HTR7 is elevated in megakaryocytes from patients with immune thrombocytopenic purpura. (A) Gating strategy for flow cytometry for 5-HTR7 on primary megakaryocytes ex vivo. (B) Quantification of 5-HTR7 expression on megakaryocytes. The mean fluorescence intensity of 5-HTR7 of the CD41+CD34- cell population was calculated and compared between healthy controls (HC) and patients with immune thrombocytopenic purpura (ITP). (C) Expression of 5-HTR7 on the cultured CD41+ cell population. The CD34+ megakaryocytc cells were cultured with bone marrow supernatant from HC or ITP patients. Expression of 5-HTR7 on cells on day 3, day 7, and day 10 was measured by flow cytometry. Representative results of three independent experiments are shown. Data are presented as the mean ± standard error of mean.
Figure 2.Inhibition of 5-HTR7 promotes the maturation of megakaryocytes in vitro. (A) CD34+ megakaryocytes were cultured in vitro for 7 days and 10 days with dimethylsulfoxide (DMSO) or SB269970A, and megakaryocyte maturation was analyzed. (B) Analysis of polyploidy formation by flow cytometry. (C) DNA ploidy analysis of megakaryocytes by anti-CD41 antibodies and propidium iodide. (D) Analysis of proplatelet formation by megakaryocytes and quantification of proplatelet-forming megakaryocytes. Megakaryocytes were stained with antibodies to CD41 (red), β-tubulin (green), F-actin (pink), and DAPI (blue). Scale bar 10 μm. (E) Adhesion of megakaryocytes and analysis of cell adhesion and covered areas. Scale bar 20 μm. (F) Migration of megakaryocytes in a transwell chamber and quantification of migrated megakaryocytes. Scale bar 20 μm. Images are representative of at least three independent experiments. Data are presented as mean ± standard error of mean. NS: not statistically significant; *P<0.05; **P<0.01; ***P<0.001; ****P<0.0001. HC: healthy control; ITP: immune thrombocytopenic purpura; DMSO: dimethylsulfoxide; MK: megakaryocytes.
Inhibition of 5-HTR7 promotes megakaryocyte maturation and migration, and proplatelet formation
Primary megakaryocytes cultured with ITP BMS had lower expression of CD41, CD42, and CD61, compared with megakaryocytes cultured with BMS from healthy controls (Figure 2A). To explore the role of 5-HTR7 in megakaryocytopoiesis, we used a specific 5-HTR7 inhibitor, SB269970A, to treat cultured primary megakaryocytes. As shown in Figure 2A, SB269970A increased the expression of CD41+, CD42+, and CD61+ on primary megakaryocytes cultured with ITP BMS. In addition, megakaryocytes cultured with ITP BMS showed a significantly higher percentage of megakaryocytes with a DNA content of 2N in comparison with those cultured with healthy control BMS, indicating impaired polyploidy formation (Figure 2B). Treatment with SB269970A increased the percentage of megakaryocytes with DNA content ≥8N, suggesting a promotion of polyploid formation in the setting of ITP BMS culture (Figure 2C).
As for proplatelet formation, we observed that F-actin and CD41+ spread area of megakaryocytes were remarkably reduced in megakaryocytes cultured with ITP BMS, compared with megakaryocytes cultured with healthy control BMS. However, after treatment with SB269970A, the spread area positive for both F-actin and CD41 was enlarged, indicating an increase of proplatelet-forming megakaryocytes (Figure 2D). For adhesion and migration, ITP BMS reduced the number and the spreading area of adherent megakaryocytes, which was rescued by the 5-HTR7 inhibitor (Figure 2E, F)
Inhibition of 5-HTR7 increases megakaryocytopoiesis by store-operated calcium entry via the PKA/Orai1/ERK1/2 pathway
To reveal the potential signaling pathway, we performed single-cell RNA sequencing on primary megakaryocytes at day 7 cultured with ITP BMS treated with DMSO (ITP+DMSO) or SB269970A (ITP+SB269970A). After quality control and dimensional reduction, we annotated 14 cell types (Online Supplementary Figure S2A-D). Among differential pathways, the MAPK signaling pathway altered in response to 5-HTR7 inhibition (Figure 3A). We further found that phosphorylation of ERK1/2 was increased by administration of SB269970A (Figure 3B, C). We then used a highly selective ERK inhibitor, SCH772984, to validate the pathway. With the administration of 10 μM of SCH772984, the expression of CD41+ and CD42+ decreased both at day 7 and day 10 of culture regardless of SB269970A treatment, suggesting that the SB269970A-enhanced megakaryocyte maturation was blunted by SCH772984 at day 7 (Figure 3D) and day 10 (Figure 3E) of culture. SCH772984 also suppressed the expression of CD41+PI- particles in cultured megakaryocytes, indicating an inhibition of resting platelet production. Yet, SB269970A did not increase the expression of CD41+PI-subsets with SCH772984 treatment, suggesting the insufficiency of SB269970A rescue (Figure 3F). Thus, our data suggest that 5-HTR7 promoted megakaryocytopoiesis by activating the ERK1/2 pathway.
As 5-HTR7 is a GPCR, we tested its role in regulating calcium mobilization. We investigated resting intracellular calcium concentration of CD41+ cells in the bone marrow of ITP patients and healthy controls. The normalized fluorescence of calcium in CD41+ cells of healthy controls was remarkably higher than that in CD41+ cells from ITP patients (15,325±4,515 vs. 11,260±3,417, P=0.012) (Figure 4A), indicating a lower level of resting calcium concentration in megakaryocytes of ITP patients. We also determined the intracellular calcium concentration in primary megakaryocytes treated with DMSO or SB269970A at different timepoints of culture. The results showed that SB269970A elevated normalized fluorescence of calcium of CD41+ cells at the early timepoint of culture but that this decreased after culture for a longer time (Figure 4B), suggesting that inhibition of 5-HTR7 increased the calcium concentration of megakaryocytes.
The pathophysiological significance of store-operated calcium entry (SOCE) in the function of megakaryocytes has been explored,24 so we were wondered whether SOCE is involved in the effect of 5-HTR7. With the use of thapsigargin, a potent inhibitor of sarco/endoplasmic reticulum Ca2+ ATPase (SERCA), the calcium in the endoplasmic reticulum was depleted, leading to an increase of intracellular calcium, reflecting the level of calcium stores in the endoplasmic reticulum. Seconds later, intracellular calcium reached a plateau. In the presence of exogenous calcium, the second plateau of intracellular calcium emerged, representing calcium influx in the presence of exogenous calcium. SOCE was detected in primary megakaryocytes after 8 days of culture. Compared with DMSO-treated cells, cells treated with SB269970A showed a sharper increase of intracellular calcium in response to thapsigargin and exogenous calcium, indicating that SB269970A enhanced SOCE via increasing the release of calcium stores in the endoplasmic reticulum and calcium influx from the extracellular fluid (Figure 4C, D). In addition, western blot analysis revealed that SB269970A treatment increased the expression of Orai1 but not Stim1 (Figure 4E). To explore the underlying mechanism, the role of protein kinase A (PKA) was examined. Human primary megakaryocytes cultured to day 8 with SB269970A were harvested and re-seeded. The megakaryocytes were then cultured for another 24 h in the presence of a PKA agonist (bucladesine at 20 μM) or an Orai1 antagonist (zegocractin at 3 μM) or both. Western blot analysis showed that either PKA agonist or Orai1 antagonist could block the phosphorylation of ERK1/2 (Figure 4F), suggesting that PKA and Orai1 function upstream of ERK1/2 in the response of 5-HTR7-mediated stimuli.
Figure 3.Analysis of the pathway through which 5-HTR7 regulates megakaryocyte maturation and migration. (A) Megakaryocytes cultured with immune thrombocytopenic purpura bone marrow supernatant were pretreated with dimethylsulfoxide or SB269970A, and the enriched pathways in megakaryocytes were analyzed with single-cell RNA sequencing. (B) Enriched pathways in (A) were evaluated with western blot. (C) Quantification of the alterations in activation of P-AKT (normalized to AKT), P-MEK (normalized to MEK), and P-ERK1/2 (normalized to ERK1/2). (D, E) Expression of CD41 and CD42 on megakaryocyte cultured for 7 days (D) and 10 days (E). (F) Analysis and quantification of resting platelet formation by flow cytometry. Data are presented as mean ± standard error of mean. NS: not statistically significant; *P<0.05; ***P<0.001; ****P<0.0001. RBC: red blood cell; GMP: granulocyte-macrophage progenitor; GRA: granulocyte; HSC: hematopoietic stem cell; NK: natural killer cell; MEP: megakaryocyte-erythroid progenitor; MK: megakaryocyte; ITP: immune thrombocytopenic purpura; DMSO: dimethylsulfoxide; PI: propidium iodide.
Figure 4.5-HTR7 alters calcium mobilization in megakaryocytes. (A) Normalized fluorescence of intracellular calcium in CD41+ cells from the bone marrow of healthy controls or patients with immune thrombocytopenic purpura. (B) Normalized fluorescence of intracellular calcium of primary megakaryocytes at the indicated timepoints after culture. (C) Store-operated calcium entry in primary megakaryocytes on day 8 of in vitro culture. (D) Quantitative analysis of peak intracellular calcium concentration during thapsigargin-evoked calcium release and calcium influx in megakaryocytes treated with dimethylsulfoxide (N=60) or SB269970A (N=64). (E) Western blot of Orai1 and Stim1 in megakaryocytes. (F) Validation of the signaling pathways altered by 5-HTR7. Data are presented as mean ± standard error of mean. HC: healthy controls; ITP; immune thrombocytopenic purpura; DMSO: dimethylsulfoxide; TG: thapsigargin.
Megakaryocyte 5-HTR7 expression is higher in a mouse model of active immune thrombocytopenic purpura, and inhibition of 5-HTR7 accelerates platelet recovery in these thrombocytopenic mice
The mouse model of active ITP was established mainly following the protocol of Ni and colleagues.23 Differently from them, we established the ITP model with C57BL/6N wildtype mice after a higher dose of irradiation and transfusion of a larger number of splenocytes (Figure 5A). Suspensions of bone marrow mononuclear cells from control and ITP mice were collected, and CD41+ cells were sorted by flow cytometry. Quantitative real-time polymerase chain reaction with sorted CD41+ cells showed that megakaryocytes from ITP mice had a higher level of 5-Htr7 than control megakaryocytes (Figure 5B). Furthermore, mice were given SB269970A (1 mg/kg, body weight) or saline starting from day 9 to day 15 after irradiation. SB269970A significantly accelerated the platelet recovery in ITP mice at diverse timepoints (Figure 5C). Mice were euthanized on day 20 after irradiation, and megakaryocytes within the femurs were analyzed (Figure 5D). The megakaryocyte count was significantly higher in the ITP mice given SB269970A than in the saline-treated controls (12.6±1.8/field vs. 9.7±1.6/field, P=0.004) (Figure 5E). Furthermore, compared with the control, SB269970A treatment caused megakaryocytes to locate closer to the center of the nearest vessel (45.4±17.6 μM vs. 72.5±22.3 μM, P=0.0006) (Figure 5F), suggesting increased platelet production after SB269970A treatment. Taken together, our results suggest that inhibition of 5-HTR7 by SB269970A improved the platelet count, which may have been the result of increasing the megakaryocyte population in the bone marrow and promoting the chemotaxis of megakaryocytes.
Discussion
Although abnormal activation, adhesion and destruction of platelets in the circulation play critical roles in the pathogenesis of ITP, dysregulated megakaryocytopoiesis in ITP development has been highlighted recently. For example, the widespread use of thrombopoietin receptor agonists in ITP may indicate impaired megakaryocyte maturation in ITP.25-28 Our study demonstrated the role of 5-HTR7 in the progression of ITP. We found that 5-HTR7 expression is upregulated on megakaryocytes in newly diagnosed ITP patients. When primary human CD34+ cells were cultured with ITP BMS, mimicking the ITP bone marrow microenvironment, the elevation of 5-HTR7 prevented megakaryocyte maturation, which was rescued by a specific inhibitor of 5-HTR7.
The role of 5-HTR7 in megakaryocyte maturation was also demonstrated in a mouse model of active ITP. Furthermore, our studies showed that 5-HTR7 regulates megakaryocyte maturation by controlling SOCE through the PKA/Orai1/ERK axis (Figure 6).
Ever more studies are reporting the role of receptors for 5-HT in hematopoiesis. 5-HTR1F expression on human CD34+ hematopoietic stem and progenitor cells leads to molecular interrelation of neuronal and hematopoietic signaling crosstalk in humans.29 5-HTR2 is mainly involved in physiological thrombopoiesis and pathological thrombocytopenia.12,30 5-HTR1A facilitates megakaryocyte differentiation and platelet production via the SRC/MAPK pathway.31 5-HTR7, a newly identified 5-HT receptor, is expressed in the nervous, gastrointestinal, and vascular systems,32 and participates in immune regulation in the settings of inflammatory bowel disease and sepsis.33,34 In this study, we revealed that the expression of 5-HTR7 on megakaryocytes is increased in ITP, which prohibits megakaryocyte maturation. Inhibition of 5-HTR7 improves the differentiation of megakaryocytes and formation of proplatelets in vitro. Interestingly, 5-HTR7 could be a bi-directional regulator of megakaryocyte maturation, as agonists of 5-HTR7 also inhibited the differentiation of megakaryocytes (Online Supplementary Figure S3A) and resting platelet formation (Online Supplementary Figure S3B). Addressing this, we are making efforts to knockdown or overexpress 5-HTR7 in primary CD34+ cells via lentiviral transfection to investigate the maturation and proplatelet formation of megakaryocytes. Furthermore, megakaryocyte-specific 5-Htr7 knockout and knockin mice are being generated using CRISPR/Cas9 technology to verify the alteration of megakaryocytes in vivo. The defects of ITP megakaryocytes could not be corrected by agonists or antagonists to other 5-HT receptors, such as 5-HTR2 (Online Supplementary Figure S4A, B). The consequence seemed to be contradictory to the results of Yang and colleagues, which suggested that 5-HT binding to 5-HTR2 increased platelet production by promoting the proliferation of megakaryocytes.11 The possible interpretation of this might be that the thrombocytopenia of ITP is mostly caused by deficiency of maturation rather than poor proliferation of megakaryocytes.
The mitogen-activated protein kinase (MAPK) signaling pathway is associated with thrombopoietin. The MAPK family comprises four members: extracellular signal-related kinases (ERK), ERK5, p38MAPK and c-Jun amino-terminal kinases (JNK).35 ERK1/2 plays a key role in megakaryocytopoiesis in vivo and ex vivo.36,37 Our research suggests that the inhibition of 5-HTR7 promotes maturation of megakaryocytes mainly through activating the ERK/1/2 signaling pathway but not the MEK pathway. This pattern of regulation suggests that the 5-HTR7 inhibitor increase of the platelet count, without suppressing erythrocytes, is due to sparing the MEK-ERK1/2 axis progenitors for the megakaryocyte and erythroid cell lineages.38,39 In erythropoiesis, the MEK-ERK signaling pathway plays a pivotal role in the proliferation, survival, and differentiation of erythroid progenitor cells. By modulating transcription factors such as GATA-1 and interacting with other signaling pathways (such as JAK-STAT and PI3K-Akt), the MEK-ERK pathway ensures a balance between proliferation and maturation of erythrocytes.40 5-HTR7 functioned mostly by phosphorylating the ERK1/2 signaling pathway in primary cell cultures or different cell lines.41-44 In our study, treatment with 5-HTR7 inhibitors increased calcium entry into or calcium release from the endoplasmic reticulum in megakaryocytes. Therefore, 5-HTR7 may regulate megakaryocyte maturation by altering calcium signaling45-47 rather than the canonical ERK1/2 pathway. In addition, 5-HTR7 inhibition not only promoted Ca2+ influx from extracellular space but also increased endoplasmic reticulum Ca2+ storage. Mechanistically, 5-HTR7 inhibition upregulated Orai1 expression in megakaryocytes, thereby enhancing SOCE activity. These findings are consistent with those of the study by Balduini and colleagues, which showed that SOCE played an important role in modifying megakaryocyte behavior including promoting proplatelet extension and megakaryocyte motility via Orai1.22 Furthermore, our study indicated that PKA functions as a regulator of Orai1 in the pathway of 5-HTR7 in megakaryocytes during megakaryocytopoiesis.
Figure 5.A higher level of 5-HTR7 on megakaryocytes from mice with immune thrombocytopenic purpura impairs megakaryocyte maturation. (A) Schematic diagram of the establishment of the murine model of active immune thrombocytopenic purpura (ITP). (B) Comparison of the relative mRNA expression levels of 5-HTR7 in megakaryocytes between the control and active ITP groups. There were six mice in each group. (C) Platelet counts in the circulation of mice with active ITP treated with saline or 1 mg/kg SB269970A. Each group contained six to seven mice. (D) Immunofluorescence of megakaryocytes and endothelial cells in the bone marrow. Scale bar 20 μm. (E) Quantification of megakaryocyte count per field. (F) Analysis of the distance between certain megakaryocytes and the center of the nearest blood vessel. Images are representative of at least five independent experiments. Data are presented as mean ± standard error of mean. WT: wild-type; KO: knockout; MK: megakaryocyte.
Figure 6.Summary of the proposed mechanism of elevated 5-HTR7 in megakaryocytopoiesis in immune thrombocytopenic purpura. The elevation of 5-HTR7 in megakaryocytes from patients with immune thrombocytopenic purpura activates PKA, which in turn suppresses the expression of Orai1. Orai1 is a key regulator of store-operated calcium entry and suppressed Orai1 reduces the influx of calcium into the megakaryocytes, inhibiting the phosphorylation of ERK1/2, which ultimately impairs megakaryocytopoiesis. 5-HTR7: 5-hydroxytryptamine receptor 7; PKA: protein kinase A; SOCE: store-operated calcium entry; ERK: extracellular signal-related kinase.
In conclusion, our study is the first to demonstrate the role of 5-HTR7-regulated megakaryocyte maturation in the pathogenesis of ITP and the potential of 5-HTR7 as a therapeutic target for ITP treatment. We do, however, acknowledge the limitations of our study, such as the relatively small number of enrolled patients and the fact that the study did not include patients with other types of thrombocytopenia.
Footnotes
- Received December 29, 2024
- Accepted June 5, 2025
Correspondence
Disclosures
No conflicts of interest to disclose.
Contributions
DW and YH designed the study. MZ, HH and JQ performed the experiments and analyzed the data. ZZ, XS, XL and TC assisted in performing the experiments. MZ interpreted the data and first drafted the manuscript. ZZ, JQ and YH revised the manuscript. All authors approved the final version of the manuscript.
Funding
This work was supported by the National Natural Science Foundation of China (grants 82230005, 81873432, 82200133, 82200137, and 82070143), the Elite Talent Reserve Program of the First Affiliated Hospital of Soochow University and Jiangsu Province of China (BE2021645), the Boxi Cultivation Program of the Natural Science Foundation of The First Affiliated Hospital of Soochow University (BXQN2024033), a Translational Research Grant from NCRCH (2021ZKMA01 and 2021ZKQA01), and the Priority Academic Program Development of Jiangsu Higher Education Institutions (PAPD).
Acknowledgments
We thank our colleagues for their insightful discussions and technical assistance.
References
- Pisciotta AV, Stefanini M, Dameshek W. Studies on platelets. X. Morphologic characteristics of megakaryocytes by phase contrast microscopy in normals and in patients with idiopathic thrombocytopenic purpura. Blood. 1953; 8(8):703-723. Google Scholar
- Houwerzijl EJ, Blom NR, van der Want JJ. Ultrastructural study shows morphologic features of apoptosis and para-apoptosis in megakaryocytes from patients with idiopathic thrombocytopenic purpura. Blood. 2004; 103(2):500-506. Google Scholar
- Cooper N, Ghanima W. Immune thrombocytopenia. N Engl J Med. 2019; 381(10):945-955. Google Scholar
- McMillan R, Luiken GA, Levy R, Yelenosky R, Longmire RL. Antibody against megakaryocytes in idiopathic thrombocytopenic purpura. JAMA. 1978; 239(23):2460-2462. Google Scholar
- Stahl CP, Zucker-Franklin D, McDonald TP. Incomplete antigenic cross-reactivity between platelets and megakaryocytes: relevance to ITP. Blood. 1986; 67(2):421-428. Google Scholar
- Li S, Wang L, Zhao C, Li L, Peng J, Hou M. CD8+ T cells suppress autologous megakaryocyte apoptosis in idiopathic thrombocytopenic purpura. Br J Haematol. 2007; 139(4):605-611. Google Scholar
- Shan NN, Dong LL, Zhang XM, Liu X, Li Y. Targeting autophagy as a potential therapeutic approach for immune thrombocytopenia therapy. Crit Rev Oncol Hematol. 2016; 100:11-15. Google Scholar
- Liu Z, Mei T. Immune thrombocytopenia induces autophagy and suppresses apoptosis in megakaryocytes. Mol Med Rep. 2018; 18(4):4016-4022. Google Scholar
- Wang M, Feng R, Zhang JM. Dysregulated megakaryocyte distribution associated with nestin(+) mesenchymal stem cells in immune thrombocytopenia. Blood Adv. 2019; 3(9):1416-1428. Google Scholar
- Liu Y, Zuo X, Chen P. Deciphering transcriptome alterations in bone marrow hematopoiesis at single-cell resolution in immune thrombocytopenia. Signal Transduct Target Ther. 2022; 7(1):347. Google Scholar
- Liu YS, Yang M. The effect of 5-hydroxtryptamine on the regulation of megakaryocytopoiesis. Hematology. 2006; 11(1):53-56. Google Scholar
- Masri MFB, Mantri CK, Rathore APS, John ALS. Peripheral serotonin causes dengue virus-induced thrombocytopenia through 5HT(2) receptors. Blood. 2019; 133(21):2325-2337. Google Scholar
- Lechin F, van der Dijs B, Orozco B, Jahn E, Rodriguez S, Baez S. Neuropharmacological treatment of refractory idiopathic thrombocytopenic purpura: roles of circulating catecholamines and serotonin. Thromb Haemost. 2004; 91(6):1254-1256. Google Scholar
- Bard JA, Zgombick J, Adham N, Vaysse P, Branchek TA, Weinshank RL. Cloning of a novel human serotonin receptor (5-HT7) positively linked to adenylate cyclase. J Biol Chem. 1993; 268(31):23422-23426. Google Scholar
- Gellynck E, Heyninck K, Andressen KW. The serotonin 5-HT7 receptors: two decades of research. Exp Brain Res. 2013; 230(4):555-568. Google Scholar
- Hedlund PB, Sutcliffe JG. Functional, molecular and pharmacological advances in 5-HT7 receptor research. Trends Pharmacol Sci. 2004; 25(9):481-486. Google Scholar
- Wu H, Denna TH, Storkersen JN, Gerriets VA. Beyond a neurotransmitter: the role of serotonin in inflammation and immunity. Pharmacol Res. 2019; 140:100-114. Google Scholar
- Blattner KM, Canney DJ, Pippin DA, Blass BE. Pharmacology and therapeutic potential of the 5-HT(7) receptor. ACS Chem Neurosci. 2019; 10(1):89-119. Google Scholar
- Elmaci I, Altinoz MA. Targeting the cellular schizophrenia. Likely employment of the antipsychotic agent pimozide in treatment of refractory cancers and glioblastoma. Crit Rev Oncol Hematol. 2018; 128:96-109. Google Scholar
- Cooper N, Kruse A, Kruse C. Immune thrombocytopenia (ITP) World Impact Survey (iWISh): patient and physician perceptions of diagnosis, signs and symptoms, and treatment. Am J Hematol. 2021; 96(2):188-198. Google Scholar
- Thrombosis and Hemostasis Group Chinese Society of Hematology Chinese Medical Association. [Chinese guideline on the diagnosis and management of adult primary immune thrombocytopenia (version 2020)]. Zhonghua Xue Ye Xue Za Zhi. 2020; 41(8):617-623. Google Scholar
- Di Buduo CA, Moccia F, Battiston M. The importance of calcium in the regulation of megakaryocyte function. Haematologica. 2014; 99(4):769-778. Google Scholar
- Ma L, Simpson E, Li J. CD8+ T cells are predominantly protective and required for effective steroid therapy in murine models of immune thrombocytopenia. Blood. 2015; 126(2):247-256. Google Scholar
- Di Buduo CA, Balduini A, Moccia F. Pathophysiological significance of store-operated calcium entry in megakaryocyte function: opening new paths for understanding the role of calcium in thrombopoiesis. Int J Mol Sci. 2016; 17(12):2055. Google Scholar
- Guillet S, Crickx E, Azzaoui I. Prolonged response after TPO-RA discontinuation in primary ITP: results of a prospective multicenter study. Blood. 2023; 141(23):2867-2877. Google Scholar
- Markham A. Avatrombopag: a review in thrombocytopenia. Drugs. 2021; 81(16):1905-1913. Google Scholar
- Wong RSM, Saleh MN, Khelif A. Safety and efficacy of long-term treatment of chronic/persistent ITP with eltrombopag: final results of the EXTEND study. Blood. 2017; 130(23):2527-2536. Google Scholar
- Kuter DJ, Bussel JB, Lyons RM. Efficacy of romiplostim in patients with chronic immune thrombocytopenic purpura: a double-blind randomised controlled trial. Lancet. 2008; 371(9610):395-403. Google Scholar
- Steidl U, Bork S, Schaub S. Primary human CD34+ hematopoietic stem and progenitor cells express functionally active receptors of neuromediators. Blood. 2004; 104(1):81-88. Google Scholar
- Yang M, Li K, Ng PC. Promoting effects of serotonin on hematopoiesis: ex vivo expansion of cord blood CD34+ stem/ progenitor cells, proliferation of bone marrow stromal cells, and antiapoptosis. Stem Cells. 2007; 25(7):1800-1806. Google Scholar
- Zhou L, Ni C, Liao R. Activating SRC/MAPK signaling via 5-HT1A receptor contributes to the effect of vilazodone on improving thrombocytopenia. Elife. 2024; 13:RP94765. Google Scholar
- Quintero-Villegas A, Valdes-Ferrer SI. Role of 5-HT(7) receptors in the immune system in health and disease. Mol Med. 2019; 26(1):2. Google Scholar
- Ayaz G, Halici Z, Albayrak A, Karakus E, Cadirci E. Evaluation of 5-HT7 receptor trafficking on in vivo and in vitro model of lipopolysaccharide (LPS)-induced inflammatory cell injury in rats and LPS-treated A549 cells. Biochem Genet. 2017; 55(1):34-47. Google Scholar
- Rapalli A, Bertoni S, Arcaro V. Dual role of endogenous serotonin in 2,4,6-trinitrobenzene sulfonic acid-induced colitis. Front Pharmacol. 2016; 7:68. Google Scholar
- Severin S, Ghevaert C, Mazharian A. The mitogen-activated protein kinase signaling pathways: role in megakaryocyte differentiation. J Thromb Haemost. 2010; 8(1):17-26. Google Scholar
- Zeigler FC, de Sauvage F, Widmer HR. In vitro megakaryocytopoietic and thrombopoietic activity of c-mpl ligand (TPO) on purified murine hematopoietic stem cells. Blood. 1994; 84(12):4045-4052. Google Scholar
- Alexander WS, Maurer AB, Novak U, Harrison-Smith M. Tyrosine-599 of the c-Mpl receptor is required for Shc phosphorylation and the induction of cellular differentiation. EMBO J. 1996; 15(23):6531-6540. Google Scholar
- Fichelson S, Freyssinier JM, Picard F. Megakaryocyte growth and development factor-induced proliferation and differentiation are regulated by the mitogen-activated protein kinase pathway in primitive cord blood hematopoietic progenitors. Blood. 1999; 94(5):1601-1613. Google Scholar
- Miyazaki R, Ogata H, Kobayashi Y. Requirement of thrombopoietin-induced activation of ERK for megakaryocyte differentiation and of p38 for erythroid differentiation. Ann Hematol. 2001; 80(5):284-291. Google Scholar
- Kuttikrishnan S, Prabhu KS, Khan AQ, Uddin S. Signaling networks guiding erythropoiesis. Curr Opin Hematol. 2024; 31(3):89-95. Google Scholar
- Errico M, Crozier RA, Plummer MR, Cowen DS. 5-HT(7) receptors activate the mitogen activated protein kinase extracellular signal related kinase in cultured rat hippocampal neurons. Neuroscience. 2001; 102(2):361-367. Google Scholar
- Johnson-Farley NN, Kertesy SB, Dubyak GR, Cowen DS. Enhanced activation of Akt and extracellular-regulated kinase pathways by simultaneous occupancy of Gq-coupled 5-HT2A receptors and Gs-coupled 5-HT7A receptors in PC12 cells. J Neurochem. 2005; 92(1):72-82. Google Scholar
- Baker LP, Nielsen MD, Impey S. Stimulation of type 1 and type 8 Ca2+/calmodulin-sensitive adenylyl cyclases by the Gs-coupled 5-hydroxytryptamine subtype 5-HT7A receptor. J Biol Chem. 1998; 273(28):17469-17476. Google Scholar
- Klein MT, Teitler M. Antagonist interaction with the human 5-HT(7) receptor mediates the rapid and potent inhibition of non-G-protein-stimulated adenylate cyclase activity: a novel GPCR effect. Br J Pharmacol. 2011; 162(8):1843-1854. Google Scholar
- Lenglet S, Louiset E, Delarue C, Vaudry H, Contesse V. Involvement of T-type calcium channels in the mechanism of action of 5-HT in rat glomerulosa cells: a novel signaling pathway for the 5-HT7 receptor. Endocr Res. 2002; 28(4):651-655. Google Scholar
- Amireault P, Dube F. Intracellular cAMP and calcium signaling by serotonin in mouse cumulus-oocyte complexes. Mol Pharmacol. 2005; 68(6):1678-1687. Google Scholar
- Goaillard JM, Vincent P. Serotonin suppresses the slow afterhyperpolarization in rat intralaminar and midline thalamic neurones by activating 5-HT(7) receptors. J Physiol. 2002; 541(Pt 2):453-465. Google Scholar
Data Supplements
Figures & Tables
Article Information

This work is licensed under a Creative Commons Attribution-NonCommercial 4.0 International License.